阿里云RPA,作为阿里云自研8年的技术,在资本的热捧下,逐渐从幕后来到台前,成为企业服务市场的黑马。本文将从产品上全面剖析,阿里云RPA这款产品的现阶段情况,同时简单谈谈阿里云RPA的商业化进展。
阿里云RPA是什么?
RPA,即Robotic Process Automation(机器人流程自动化),能代替人执行电脑端重复、有规则、大批量的跨系统、跨平台的操作工作,完成跟数据采集、数据搬运、数据填写、流程执行、准确规范性要求高的相关工作。

阿里云RPA在阿里巴巴集团内部“服役8年”,普遍赋能集团内部,如天猫、淘宝、蚂蚁金服、菜鸟、CCO、飞猪、阿里通信等部门。2016年正式上线后,前期深耕电商领域自动化,累计积累40万企业级用户,现已全面开展财务、人力资源、IT、客服等领域业务。
阿里云RPA产品解析
一、产品架构
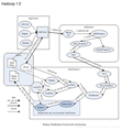
阿里云RPA实质上是软件机器人,产品软件采用主流的C/S(Client/Server)架构,解决的是电脑端存在的重复性高、规则性强、大批量的工作所带来的产出少、易出错的情况。要全面认识阿里云RPA,我们先解析它的产品架构,总体来说可以分为三个部分:
● 客户端(开发器、机器人)
● 服务端(支持本地化/云端部署)
● 控制台(以Web端形式存在)

1、控制台
阿里云RPA既提供基于公共云平台的控制台,可以在任何Web浏览器上访问,客户无需搭建本地的控制室,降低硬件成本和维护成本,亦提供到企业本地部署控制台。控制台的作用主要是权限分配、日志、机器人管理等功能为主,主要方便于企业管理员进行机器人管理。
2、客户端
① 机器人
机器人则是程序已经设定好的各类自动化应用,目前阿里云RPA以触发形式的不同将机器人分为三类:
● 有人值守机器人:通过人机交互的形式,共同协作完成电脑端工作,目前往往通过本地化部署此机器人;
● 无人值守机器人:通过程序设定好的时间执行,全流程无需人参与,全程由机器人自主完成,目前往往通过部署在云端执行,只需在控制台获得无人值守机器人执行后的返回结果即可;
● 服务型机器人:当A软件与B软件之间需要进行打通数据等软件交互行为操作的时候,A软件可以通过接口的形式触发服务型机器人到B软件自动化操作,让服务型机器人执行的结果通过接口的形式返回回来;尤其是在跨系统、跨平台的自动化操作的时候,可采用服务型机器人,目前本地化部署/云端部署均有实践案例;
② Studio(开发器)
开发器(Studio)相当于IDE(集成开发环境),在这里面可以通过可视化开发模式和编码开发模式基于客户的流程开发相应的应用程序,并可以将这个应用发布到企业应用市场上面,供同一个企业的其他人员使用。同时,提供了其他一些基础功能,如应用的本地化导入和导出、调试、版本管理等;

3、服务端

客户端基于.net平台,采用python语言编写SDK封装函数及编写应用程序,内置Chrome浏览器,提供了代码调试和数据视图等功能。
服务端基于Linux(CentOS)操作系统,正式服务端的部署基于kubernetes分布式集群部署模式,可以提供高可用性和主从备份。同时,如上图所示服务端提供了mysql、redis、nginx等7个组件,保证了阿里云RPA后台服务的正常运行,客户端和服务端基于Websocket通信,账号安全验证、权限管理、代码存储等都在服务端里面实现,确保了整个阿里云RPA产品和技术的安全性和可靠性。
二 、安全架构
在部署上阿里云RPA提供了行业领先的阿里云Docker部署方式,客户端可以访问外网环境,但负载均衡器、nginx反向代理器、数据库等部署在内网环境,应用程序加密存储在数据库中,将内外网访问隔离,大大提高了系统的安全性。

三、其他非功能性指标
①安全性:提供私有化部署及严格的账号授权机制,确保数据的安全性和合规性,通过阿里云RPA的授权机制来控制机器人调度者的权限问题。
②扩展性:可以任意安装在Windows 7、Windows 10、Windows server 2012及以上机器中,支持客户端和激活码的动态绑定和扩展。
部署方便性:提供公共云部署和私有化部署。
③可用性:客户只需要在客户端中开发应用程序并调试,通过有人值守机器人、无人值守机器人或服务型机器人执行开发好的应用程序。
④自主知识产权:阿里云RPA产品由阿里云RPA团队一手打造和运营,所有内部技术架构及SDK模块均有阿里云内部知识产品保护和正版授权,拥有阿里云巴巴集团十多年的核心技术沉淀和积累。
⑤成本、周期性:采用阿里云RPA开发基于流程的应用,开发成本低,开发周期短,可以很快的交付使用。
⑥定制快速便捷:专有云版RPA支持应用定制化开发,我们有强大的原厂技术支持和合作伙伴开发能力,能快速、便捷的完成客户交与的定制化开发任务,提供一站式的咨询、开发、培训和交付流程。
四、阿里云RPA最新3.4版本功能讲解
目前主要以Python为开发语言,主要提供以编码开发为主,可视化开发为辅的开发模式,提供海量的SDK。阿里云RPA发布的最新V3.4版本的RPA在“专业性”和“智能性”上进行了全面升级,在“专业性”上,阿里云RPA在产品上提供行业顶级的稳定精准的“录制”能力(支持元素录制和图像录制两种方式),“录制”功能除了.net开发平台开发的软件、增加了JAVA开发类软件和Cirix的自动化。在Chrome和IE浏览器的自动化上,新版本已经开始支持外置Chrome浏览器的录制并新增了大量的SDK,例如鼠标双击功能、处理JavaScript弹出框、拷贝粘贴的操作、执行JS代码、设置追踪Cookie等等。整体上说,目前阿里云RPA最新V3.4版本的SDK如下图所示:
产品根据国内众多企业办公的实际需求,既具备Microsoft Office自动化能力,又具备WPS办公软件的自动化能力,此外在IE/chrome/数据库/SAP/WIN32等环境丰富了也增加了各类SDK,令自动化开发者仅需简单的代码指令即可执行复杂的操作,进一步降低开发成本和学习成本。
五、阿里云RPA与其他技术的结合——跨网机器人
此外,阿里云RPA团队独家研发的“跨网机器人解决方案”成为亮点之一,此机器人可实现外网和内网在完全隔离情况下的数据传输,极大提升数据传输的安全性。其技术原理则是:内外网之间可通过两台同步机之间的图像识别技术传输数据,再通过RPA机器人完成系统数据自动一体化录入,目前已经在新疆政府、重庆城市大脑等众多政务领域获得最佳实践和落地。

六、阿里云RPA“智能化”发展
在“智能性”上,在人工智能领域的探索,阿里云RPA开始了IPA(智能流程自动化)的发展之路,与阿里云达摩院强强联合,计划共同拓展在人工智能领域落地场景,将OCR/NLP/深度学习/语音识别等技术加以融合,在最近发布的V3.4版本中,阿里云RPA将增加诸如OCR技术的接口,进一步扩大产品的能力边界。与此同时,阿里云RPA已经在“城市大脑”、语义分析等高精尖技术领域开始应用和试点,未来可期。
阿里云RPA商业化落地案例
阿里云RPA聚焦于伙伴生态建设上,产品充分被合作伙伴的解决方案集成,目前已经吸引了诸如南京银行鑫合易家、百胜软件、上海用诚、北京金道天成、文思海辉等10余家具备自交付、具备行业咨询能力的合作伙伴加盟,在金融领域、新零售、电商、政务、传统制造业、房地产等领域落地了众多场景。
● 阿里云RPA和百胜合作共同落地了蚂蚁金服、菜鸟、味全食品等项目,在发票报税、财务对账等领域帮助客户实现了自动化办公的效果,在不到一年的时间里共同签约落地至少40家客户,实现200多个流程的自动化。如百胜向杭州味全食品有限公司开发了“多平台下单流程数据整合机器人”,采用RPA下单处理时间仅需1h,释放近4h时间,客服人员每天仅需5min处理订单相关工作,缓解人力压力;客服手工处理时间5h,用时占一个工作日的62.5%。
● 阿里云RPA和南京银行共同在金融领域,尤其是在各大农商行得到了很好的推广和落地;通过与阿里云RPA的合作,南京银行每年可以提效10000+人天的工作量,还共同落地实施30+RPA银行相关的场景,包括对账机器人、个贷机器人、远程授权机器人等。
● 阿里云RPA和上海用诚合作拓展新零售电商领域,用诚使用阿里云RPA对外推出了电商市场竞争作战系统机器人,经其几个月的技术部署,形成了一整套的数据监听和触发机制,完成数据批量采集、自动检测数据变化、实时更新的大批量工作,形成几十个品牌和店铺一体化的作战系统。
● 阿里云RPA和文思海辉共同合作,在金融财险领域共同拓展,其推出的财务报表机器人、发票验真机器人、数据整合机器人得到了很好的应用,以其财务报表机器人为例,根据其对财险行业的业务逻辑的了解,此机器人可实现数据整合、报表整理、自动生成报告并发邮件一体化财务报表整理汇报工作,而这类工作的完成仅需113秒。
● 北京金道天成在和阿里云RPA的合作下,共同推出异常会员注册报告机器人,从登陆环节开始,完成从下载数据、整理数据、生成报告发送一体化工作,节省大量的人工操作时间。此机器人帮助某知名咖啡品牌,在2个不同平台上监控APP与第三方(淘宝等)的上一小时单手机号短期多次尝试注册的行为,完成登录相关系统查看报告,截图,下载数据。再按照要求,生成Word报告,发送到微信群等一系列操作,达到24小时监控的作用。
在未来的发展计划里,阿里云RPA将持续性走IPA(AI+RPA)的发展道路,将智能字符识别(OCR/ICR)、自然语言处理(NLP)、人脸识别、自动抠图合图融合于产品之中,与此同时增强Studio智能编排的能力,将形成可复用AI成果的Python编辑器,同时支持定制模块的导入、断点与调试,实时智能的反馈运行结果。这将进一步扩大阿里云RPA整体产品体验和能力,扩大商业化的边界。