🌟 Hello,我是蒋星熠Jaxonic!
🌈 在浩瀚无垠的技术宇宙中,我是一名执着的星际旅人,用代码绘制探索的轨迹。
🚀 每一个算法都是我点燃的推进器,每一行代码都是我航行的星图。
🔭 每一次性能优化都是我的天文望远镜,每一次架构设计都是我的引力弹弓。
🎻 在数字世界的协奏曲中,我既是作曲家也是首席乐手。让我们携手,在二进制星河中谱写属于极客的壮丽诗篇!
摘要
在这篇文章中,我将分享我在微服务架构实践中的经验和教训,包括如何科学地进行服务拆分、如何设计高效的服务间通信机制、如何构建强大的微服务治理平台,以及如何应对分布式系统带来的各种挑战。我相信,无论你是正在考虑微服务转型的架构师,还是已经踏上微服务之路的开发者,这篇文章都能为你提供一些有价值的参考和启发。
1. 微服务架构的演进与思考
1.1 从单体到微服务的痛点
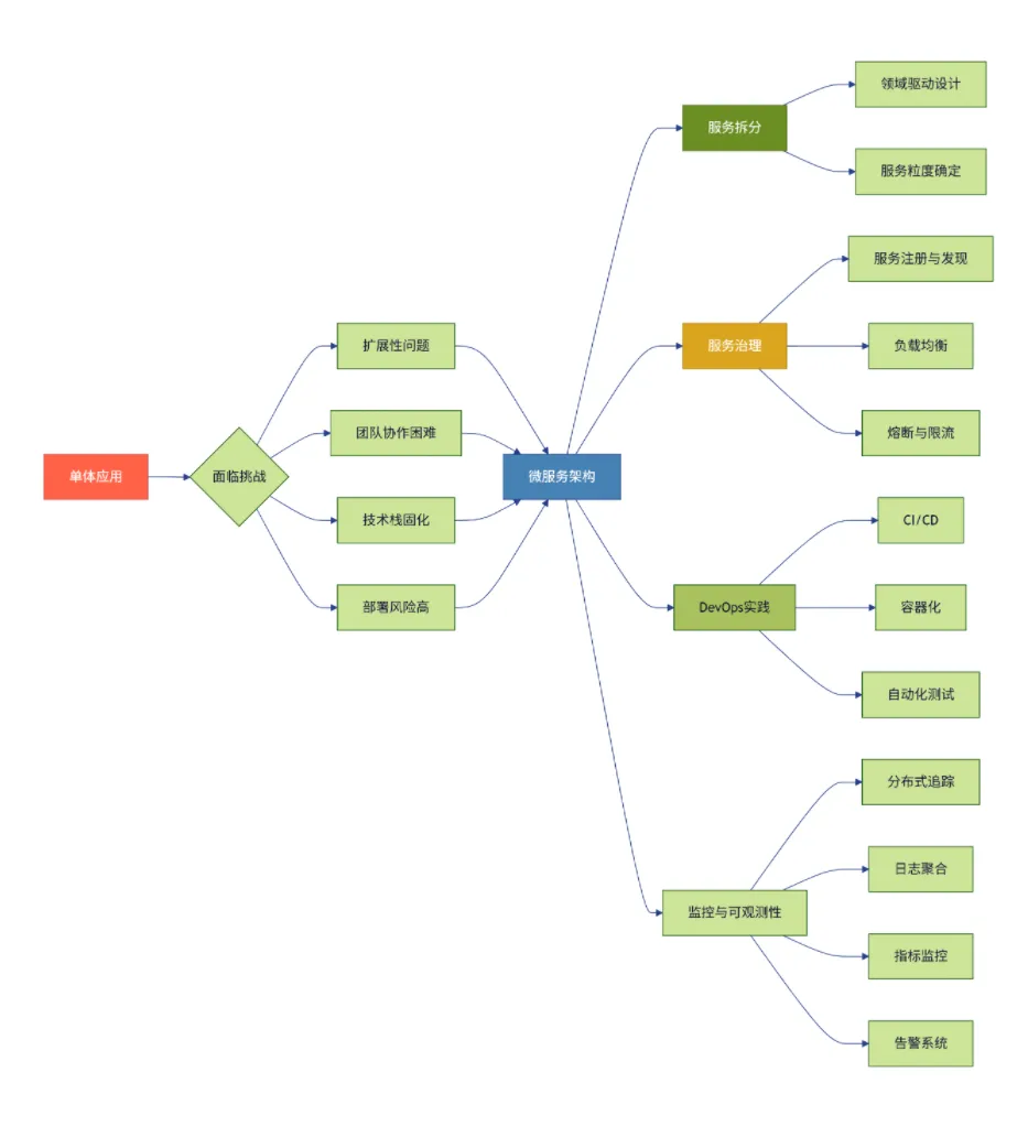
单体应用在初创阶段有其不可替代的优势:开发简单、部署方便、调试直接。但随着业务的增长和团队的扩大,单体应用的弊端逐渐显现:
- 扩展性受限:整个应用只能作为一个整体进行扩展,无法针对不同模块的负载特性进行差异化扩展
- 技术栈固化:整个应用通常使用同一种技术栈,难以针对不同业务场景选择最适合的技术
- 团队协作困难:多团队在同一代码库上工作,容易产生冲突和依赖问题
- 部署风险高:任何小改动都需要重新部署整个应用,增加了发布风险
// 单体应用中的代码耦合示例
public class OrderService {
private UserRepository userRepository;
private ProductRepository productRepository;
private PaymentService paymentService;
private LogisticsService logisticsService;
private NotificationService notificationService;
@Transactional
public OrderResult createOrder(OrderRequest request) {
// 验证用户信息
User user = userRepository.findById(request.getUserId());
if (user == null || !user.isActive()) {
throw new BusinessException("用户不存在或已被禁用");
}
// 检查商品库存
Product product = productRepository.findById(request.getProductId());
if (product == null || product.getStock() < request.getQuantity()) {
throw new BusinessException("商品不存在或库存不足");
}
// 创建订单
Order order = new Order();
order.setUserId(user.getId());
order.setProductId(product.getId());
order.setQuantity(request.getQuantity());
order.setAmount(product.getPrice().multiply(new BigDecimal(request.getQuantity())));
order.setStatus(OrderStatus.CREATED);
orderRepository.save(order);
// 扣减库存
product.setStock(product.getStock() - request.getQuantity());
productRepository.save(product);
// 处理支付
PaymentResult paymentResult = paymentService.processPayment(user, order);
if (!paymentResult.isSuccess()) {
throw new BusinessException("支付失败: " + paymentResult.getMessage());
}
// 创建物流单
LogisticsOrder logisticsOrder = logisticsService.createLogisticsOrder(order);
// 发送通知
notificationService.sendOrderNotification(user, order);
return new OrderResult(order.getId(), logisticsOrder.getTrackingNumber());
}
}
上面的代码展示了单体应用中常见的问题:一个服务方法中包含了用户、商品、订单、支付、物流、通知等多个领域的逻辑,这些领域在微服务架构中通常会被拆分为独立的服务。
1.2 微服务架构的核心理念
微服务架构是一种将应用程序构建为一系列小型、自治服务的方法,每个服务运行在自己的进程中,通过轻量级机制通信。核心理念包括:
- 单一职责:每个服务专注于解决特定业务领域的问题
- 自治性:服务可以独立开发、测试、部署和扩展
- 去中心化:避免中心化的数据管理和治理
- 领域驱动设计:基于业务领域边界进行服务划分
- 容错性:服务故障不应级联传播,而应该优雅降级

图1:微服务架构演进流程图 - 展示从单体应用到微服务架构的转变过程
1.3 何时选择微服务架构
微服务架构并非银弹,它适合一些特定的场景:
- 业务复杂度高:业务领域清晰可分,各模块之间边界明确
- 团队规模大:多团队并行开发,需要明确的责任边界
- 差异化扩展需求:不同模块有不同的扩展需求和资源消耗特点
- 技术异构需求:不同业务场景需要使用不同的技术栈
"不要为了微服务而微服务。如果你的团队规模小,业务相对简单,单体应用可能是更好的选择。微服务的复杂性可能会超过它带来的收益。" —— Martin Fowler
2. 微服务拆分策略与实践
2.1 领域驱动设计在服务拆分中的应用
领域驱动设计(DDD)为微服务拆分提供了理论基础,它强调基于业务领域进行系统设计。
// 使用DDD思想拆分后的订单服务
@Service
public class OrderService {
private final OrderRepository orderRepository;
private final UserServiceClient userServiceClient;
private final ProductServiceClient productServiceClient;
private final PaymentServiceClient paymentServiceClient;
private final LogisticsServiceClient logisticsServiceClient;
private final EventPublisher eventPublisher;
@Transactional
public OrderResult createOrder(OrderRequest request) {
// 调用用户服务验证用户
UserDTO user = userServiceClient.getUser(request.getUserId());
if (user == null || !user.isActive()) {
throw new BusinessException("用户不存在或已被禁用");
}
// 调用商品服务检查库存
ProductDTO product = productServiceClient.getProduct(request.getProductId());
if (product == null || product.getStock() < request.getQuantity()) {
throw new BusinessException("商品不存在或库存不足");
}
// 创建订单(核心领域逻辑)
Order order = new Order();
order.setUserId(user.getId());
order.setProductId(product.getId());
order.setQuantity(request.getQuantity());
order.setAmount(product.getPrice().multiply(new BigDecimal(request.getQuantity())));
order.setStatus(OrderStatus.CREATED);
orderRepository.save(order);
// 发布订单创建事件,由其他服务异步处理
eventPublisher.publish(new OrderCreatedEvent(order));
return new OrderResult(order.getId());
}
}
在这个拆分后的示例中,订单服务只负责核心的订单领域逻辑,通过服务客户端调用其他微服务,并通过事件发布机制实现服务间的解耦。
2.2 服务粒度的确定
服务粒度是微服务设计中的关键问题,粒度过粗会失去微服务的优势,粒度过细则会增加系统复杂性。
确定服务粒度的原则:
- 业务内聚性:服务应该围绕特定业务能力构建
- 数据自治:服务应该拥有自己的数据,减少跨服务数据依赖
- 团队结构:考虑康威定律,服务边界应与团队边界一致
- 变更频率:经常一起变更的功能应该在同一个服务中
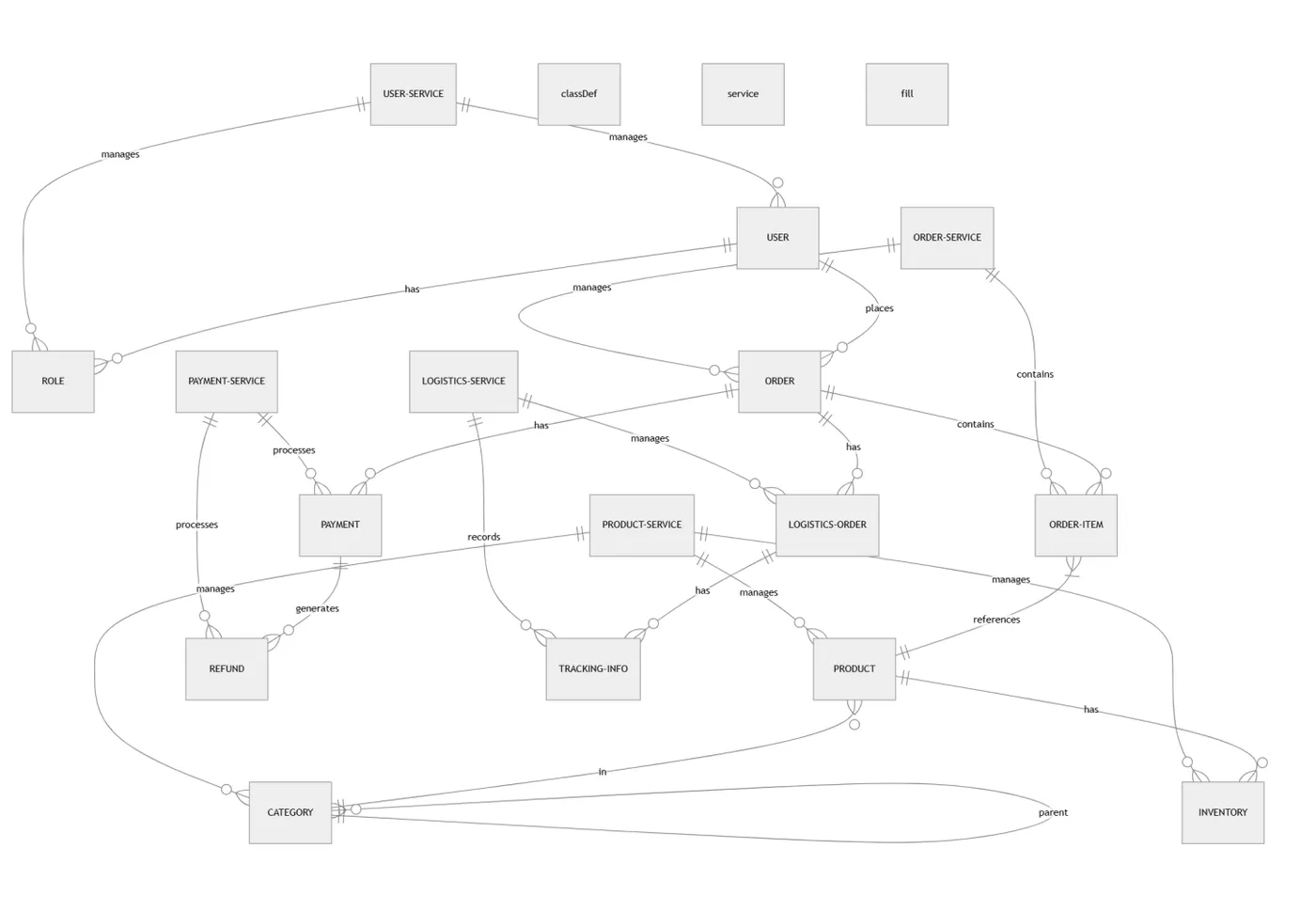
| 服务名称 | 核心职责 | 数据资源 | 团队 | 变更频率 |
|---|---|---|---|---|
| 用户服务 | 用户注册、认证、信息管理 | 用户表、角色表 | 用户团队 | 中等 |
| 商品服务 | 商品管理、库存管理、类目管理 | 商品表、库存表、类目表 | 商品团队 | 高 |
| 订单服务 | 订单创建、状态管理、订单查询 | 订单表、订单项表 | 订单团队 | 中等 |
| 支付服务 | 支付处理、退款处理、账单管理 | 支付表、账单表 | 支付团队 | 低 |
| 物流服务 | 物流订单创建、物流状态跟踪 | 物流订单表、物流轨迹表 | 物流团队 | 低 |
2.3 拆分过程中的数据处理策略
微服务拆分过程中,数据处理是一个关键挑战。主要策略包括:
- 数据库拆分:每个服务使用独立的数据库或schema
- 数据复制:通过事件驱动的方式在服务间复制必要的数据
- 数据访问API:提供统一的数据访问API,避免直接跨库查询
- CQRS模式:将命令和查询责任分离,优化不同场景的数据访问
// 使用事件驱动的数据同步示例
@Service
public class ProductInventoryEventHandler {
private final ProductRepository productRepository;
@EventListener
public void handleOrderCreatedEvent(OrderCreatedEvent event) {
// 接收订单创建事件,更新商品库存
Product product = productRepository.findById(event.getProductId());
product.setStock(product.getStock() - event.getQuantity());
productRepository.save(product);
// 发布库存变更事件
eventPublisher.publish(new InventoryChangedEvent(product.getId(), product.getStock()));
}
}

图2:微服务数据模型实体关系图 - 展示各微服务的数据边界
3. 微服务通信与API设计
3.1 同步通信与异步通信的选择
微服务间通信主要有同步和异步两种方式,各有优缺点:
同步通信:
- REST API:简单直观,适合请求-响应模式
- gRPC:高性能,支持强类型接口定义,适合服务间高频调用
- GraphQL:灵活的数据查询,减少网络往返
异步通信:
- 消息队列:Kafka、RabbitMQ等,实现服务解耦
- 事件驱动:发布-订阅模式,提高系统弹性
- 流处理:处理实时数据流
// gRPC服务定义示例
syntax = "proto3";
package com.example.product;
service ProductService {
rpc GetProduct(ProductRequest) returns (ProductResponse) {
}
rpc CheckStock(StockRequest) returns (StockResponse) {
}
rpc UpdateStock(UpdateStockRequest) returns (UpdateStockResponse) {
}
}
message ProductRequest {
string product_id = 1;
}
message ProductResponse {
string id = 1;
string name = 2;
string description = 3;
double price = 4;
int32 stock = 5;
string category_id = 6;
}
message StockRequest {
string product_id = 1;
int32 quantity = 2;
}
message StockResponse {
bool available = 1;
int32 current_stock = 2;
}
message UpdateStockRequest {
string product_id = 1;
int32 quantity = 2;
string operation = 3; // "INCREASE" or "DECREASE"
}
message UpdateStockResponse {
bool success = 1;
int32 new_stock = 2;
string error_message = 3;
}
3.2 API网关的设计与实现
API网关是微服务架构中的重要组件,它提供了统一的API入口,并处理横切关注点:
- 路由与负载均衡:将请求路由到相应的微服务
- 认证与授权:统一的身份验证和权限控制
- 限流与熔断:保护后端服务不被过载
- 请求转换:协议转换、请求聚合等
- 监控与日志:收集API调用的指标和日志
// Spring Cloud Gateway路由配置示例
@Configuration
public class GatewayConfig {
@Bean
public RouteLocator customRouteLocator(RouteLocatorBuilder builder) {
return builder.routes()
// 用户服务路由
.route("user-service", r -> r.path("/api/users/**")
.filters(f -> f
.rewritePath("/api/users/(?<segment>.*)", "/users/${segment}")
.addRequestHeader("X-Gateway-Source", "api-gateway")
.requestRateLimiter(c -> c
.setRateLimiter(redisRateLimiter())
.setKeyResolver(userKeyResolver())))
.uri("lb://user-service"))
// 商品服务路由
.route("product-service", r -> r.path("/api/products/**")
.filters(f -> f
.rewritePath("/api/products/(?<segment>.*)", "/products/${segment}")
.circuitBreaker(c -> c
.setName("productCircuitBreaker")
.setFallbackUri("forward:/fallback/products")))
.uri("lb://product-service"))
// 订单服务路由
.route("order-service", r -> r.path("/api/orders/**")
.filters(f -> f
.rewritePath("/api/orders/(?<segment>.*)", "/orders/${segment}")
.retry(c -> c
.setRetries(3)
.setStatuses(HttpStatus.INTERNAL_SERVER_ERROR)))
.uri("lb://order-service"))
.build();
}
@Bean
public RedisRateLimiter redisRateLimiter() {
return new RedisRateLimiter(10, 20); // 令牌桶算法参数
}
@Bean
public KeyResolver userKeyResolver() {
return exchange -> Mono.just(
Optional.ofNullable(exchange.getRequest().getHeaders().getFirst("X-User-ID"))
.orElse("anonymous"));
}
}

图3:微服务通信时序图 - 展示订单创建流程中的服务间通信
3.3 API版本控制与兼容性策略
在微服务环境中,API版本控制至关重要,它允许服务独立演进而不破坏现有客户端:
- URI版本控制:在URI中包含版本号,如
/api/v1/users - 请求参数版本控制:通过查询参数指定版本,如
/api/users?version=1 - HTTP头版本控制:使用自定义HTTP头指定版本,如
X-API-Version: 1 - 内容协商版本控制:使用Accept头指定版本,如
Accept: application/vnd.company.app-v1+json
// Spring MVC中的API版本控制示例
@RestController
@RequestMapping("/api/products")
public class ProductController {
@GetMapping(value = "/{id}", headers = "X-API-Version=1")
public ProductResponseV1 getProductV1(@PathVariable String id) {
Product product = productService.getProduct(id);
return convertToV1Response(product);
}
@GetMapping(value = "/{id}", headers = "X-API-Version=2")
public ProductResponseV2 getProductV2(@PathVariable String id) {
Product product = productService.getProduct(id);
ProductDetails details = productService.getProductDetails(id);
return convertToV2Response(product, details);
}
// 默认版本,向后兼容
@GetMapping("/{id}")
public ProductResponseV1 getProductDefault(@PathVariable String id) {
return getProductV1(id);
}
}
4. 微服务治理与可观测性
4.1 服务注册与发现
服务注册与发现是微服务架构的基础设施,它解决了服务实例动态变化的问题:
- 服务注册中心:如Eureka、Consul、Nacos等,维护服务实例的注册表
- 服务注册:服务启动时向注册中心注册自己的位置和健康状态
- 服务发现:客户端通过注册中心查询服务实例的位置
- 健康检查:定期检查服务实例的健康状态,剔除不健康的实例
// Spring Cloud中的服务注册与发现配置
@SpringBootApplication
@EnableDiscoveryClient
public class ProductServiceApplication {
public static void main(String[] args) {
SpringApplication.run(ProductServiceApplication.class, args);
}
}
// application.yml
spring:
application:
name: product-service
cloud:
nacos:
discovery:
server-addr: nacos-server:8848
namespace: prod
group: DEFAULT_GROUP
cluster-name: beijing
metadata:
version: v1
weight: 100
4.2 熔断、限流与降级策略
在分布式系统中,故障是不可避免的,需要采取措施防止故障级联传播:
- 熔断器模式:当服务调用失败率达到阈值时,快速失败而不是继续等待
- 限流策略:控制请求速率,防止服务过载
- 降级策略:在高负载或故障情况下,提供有损但可用的服务
- 舱壁模式:隔离不同的服务调用,防止一个服务的问题影响其他服务
// 使用Resilience4j实现熔断和限流
@Service
public class ProductServiceClient {
private final WebClient webClient;
private final CircuitBreakerRegistry circuitBreakerRegistry;
private final RateLimiterRegistry rateLimiterRegistry;
public ProductDTO getProduct(String productId) {
CircuitBreaker circuitBreaker = circuitBreakerRegistry.circuitBreaker("productService");
RateLimiter rateLimiter = rateLimiterRegistry.rateLimiter("productService");
Supplier<Mono<ProductDTO>> supplier = () -> webClient.get()
.uri("/products/{id}", productId)
.retrieve()
.bodyToMono(ProductDTO.class);
// 应用熔断和限流
return Mono.fromSupplier(CircuitBreaker.decorateSupplier(circuitBreaker,
RateLimiter.decorateSupplier(rateLimiter,
() -> supplier.get().block())))
.onErrorReturn(this::getFallbackProduct)
.block();
}
private ProductDTO getFallbackProduct(Throwable t) {
// 返回降级的商品信息
return new ProductDTO("default", "暂时无法获取商品信息", BigDecimal.ZERO, 0);
}
}
4.3 分布式追踪与日志聚合
在微服务架构中,一个请求可能跨越多个服务,这使得问题排查变得困难。分布式追踪和日志聚合是解决这个问题的关键:
- 分布式追踪:如Zipkin、Jaeger、SkyWalking等,跟踪请求在各服务间的流转
- 日志聚合:如ELK Stack、Loki等,集中收集和分析各服务的日志
- 指标监控:如Prometheus、Grafana等,收集和可视化服务的运行指标
- 告警系统:基于指标和日志设置告警规则,及时发现问题
// 使用Spring Cloud Sleuth和Zipkin进行分布式追踪
@SpringBootApplication
@EnableDiscoveryClient
public class OrderServiceApplication {
public static void main(String[] args) {
SpringApplication.run(OrderServiceApplication.class, args);
}
@Bean
public Sampler defaultSampler() {
// 采样率设置为100%,生产环境可以调低
return Sampler.ALWAYS_SAMPLE;
}
}
// application.yml
spring:
application:
name: order-service
sleuth:
sampler:
probability: 1.0
zipkin:
base-url: http://zipkin-server:9411
sender:
type: web

图4:微服务技术选型决策矩阵 - 基于业务价值和实现复杂度的四象限分析
5. 微服务部署与DevOps实践
5.1 容器化与容器编排
容器化是微服务部署的最佳实践,它提供了一致的运行环境和高效的资源利用:
- Docker容器:轻量级、可移植的应用打包方式
- Kubernetes:容器编排平台,管理容器的部署、扩展和运维
- 服务网格:如Istio、Linkerd,提供服务间通信的基础设施
- Helm:Kubernetes的包管理工具,简化应用部署
# Kubernetes部署清单示例
apiVersion: apps/v1
kind: Deployment
metadata:
name: order-service
namespace: microservices
spec:
replicas: 3
selector:
matchLabels:
app: order-service
template:
metadata:
labels:
app: order-service
spec:
containers:
- name: order-service
image: company/order-service:v1.2.3
ports:
- containerPort: 8080
resources:
requests:
memory: "512Mi"
cpu: "500m"
limits:
memory: "1Gi"
cpu: "1000m"
readinessProbe:
httpGet:
path: /actuator/health/readiness
port: 8080
initialDelaySeconds: 30
periodSeconds: 10
livenessProbe:
httpGet:
path: /actuator/health/liveness
port: 8080
initialDelaySeconds: 60
periodSeconds: 15
env:
- name: SPRING_PROFILES_ACTIVE
value: "prod"
- name: JAVA_OPTS
value: "-Xms256m -Xmx512m"
volumeMounts:
- name: config-volume
mountPath: /app/config
volumes:
- name: config-volume
configMap:
name: order-service-config
---
apiVersion: v1
kind: Service
metadata:
name: order-service
namespace: microservices
spec:
selector:
app: order-service
ports:
- port: 80
targetPort: 8080
type: ClusterIP
5.2 CI/CD流水线构建
持续集成和持续部署(CI/CD)是微服务开发的关键实践,它实现了快速、可靠的软件交付:
- 持续集成:频繁地将代码集成到主干,自动化构建和测试
- 持续部署:自动化部署到生产环境
- 基础设施即代码:使用代码管理基础设施,确保环境一致性
- 自动化测试:单元测试、集成测试、端到端测试等
# GitLab CI/CD流水线配置示例
stages:
- build
- test
- package
- deploy-dev
- integration-test
- deploy-prod
variables:
MAVEN_OPTS: "-Dmaven.repo.local=.m2/repository"
DOCKER_REGISTRY: "registry.example.com"
cache:
paths:
- .m2/repository
build:
stage: build
image: maven:3.8-openjdk-11
script:
- mvn clean compile
artifacts:
paths:
- target/
unit-test:
stage: test
image: maven:3.8-openjdk-11
script:
- mvn test
artifacts:
reports:
junit: target/surefire-reports/TEST-*.xml
package:
stage: package
image: maven:3.8-openjdk-11
script:
- mvn package -DskipTests
- docker build -t ${
DOCKER_REGISTRY}/order-service:${
CI_COMMIT_SHA} .
- docker push ${
DOCKER_REGISTRY}/order-service:${
CI_COMMIT_SHA}
only:
- master
- develop
deploy-dev:
stage: deploy-dev
image: bitnami/kubectl:latest
script:
- kubectl set image deployment/order-service order-service=${
DOCKER_REGISTRY}/order-service:${
CI_COMMIT_SHA} -n microservices-dev
environment:
name: development
only:
- develop
integration-test:
stage: integration-test
image: postman/newman:alpine
script:
- newman run tests/integration/order-service-collection.json -e tests/integration/dev-environment.json
only:
- develop
deploy-prod:
stage: deploy-prod
image: bitnami/kubectl:latest
script:
- kubectl set image deployment/order-service order-service=${
DOCKER_REGISTRY}/order-service:${
CI_COMMIT_SHA} -n microservices-prod
environment:
name: production
when: manual
only:
- master
5.3 配置管理与环境隔离
在微服务架构中,配置管理是一个关键挑战,特别是在多环境部署的情况下:
- 配置中心:如Spring Cloud Config、Apollo、Nacos等,集中管理配置
- 环境隔离:开发、测试、预发布、生产等环境的隔离策略
- 敏感信息管理:密码、密钥等敏感信息的安全管理
- 动态配置:支持配置的动态更新,无需重启服务
// Spring Cloud Config客户端配置示例
@SpringBootApplication
@EnableDiscoveryClient
public class OrderServiceApplication {
public static void main(String[] args) {
SpringApplication.run(OrderServiceApplication.class, args);
}
}
// bootstrap.yml
spring:
application:
name: order-service
cloud:
config:
uri: http://config-server:8888
fail-fast: true
retry:
initial-interval: 1000
max-interval: 2000
max-attempts: 6
label: ${
GIT_BRANCH:master}
profile: ${
SPRING_PROFILES_ACTIVE:dev}

图5:微服务架构转型项目计划甘特图 - 展示项目各阶段时间安排
6. 微服务架构的挑战与应对策略
6.1 分布式事务处理
在微服务架构中,一个业务操作可能跨越多个服务,这带来了分布式事务的挑战:
- 最终一致性:通过事件驱动和补偿机制实现最终一致性
- Saga模式:将分布式事务拆分为一系列本地事务和补偿事务
- TCC模式:Try-Confirm-Cancel模式,实现两阶段提交
- 可靠消息队列:通过消息队列实现事务消息的可靠传递
// Saga模式实现示例
@Service
public class OrderSaga {
private final OrderService orderService;
private final PaymentService paymentService;
private final InventoryService inventoryService;
private final NotificationService notificationService;
@Transactional
public OrderResult createOrder(OrderRequest request) {
// 1. 创建订单(本地事务)
Order order = orderService.createOrder(request);
try {
// 2. 扣减库存(远程调用)
InventoryResult inventoryResult = inventoryService.reduceInventory(
order.getProductId(), order.getQuantity());
if (!inventoryResult.isSuccess()) {
// 补偿:取消订单
orderService.cancelOrder(order.getId(), "库存不足");
return OrderResult.fail("库存不足");
}
// 3. 处理支付(远程调用)
PaymentResult paymentResult = paymentService.processPayment(
order.getId(), order.getAmount());
if (!paymentResult.isSuccess()) {
// 补偿:恢复库存
inventoryService.increaseInventory(order.getProductId(), order.getQuantity());
// 补偿:取消订单
orderService.cancelOrder(order.getId(), "支付失败");
return OrderResult.fail("支付失败");
}
// 4. 发送通知(远程调用)
notificationService.sendOrderNotification(order.getId());
return OrderResult.success(order.getId());
} catch (Exception e) {
// 发生异常,执行补偿操作
// 实际实现中可能需要更复杂的补偿逻辑和重试机制
orderService.cancelOrder(order.getId(), "系统异常");
return OrderResult.fail("系统异常");
}
}
}
6.2 数据一致性与查询效率
微服务架构中,数据分散在不同的服务中,这带来了数据一致性和查询效率的挑战:
- CQRS模式:将命令和查询责任分离,优化不同场景的数据访问
- 数据复制:在需要的服务中复制必要的数据,提高查询效率
- 数据视图服务:专门的服务聚合多个服务的数据,提供统一的查询接口
- 事件溯源:通过事件重放构建数据视图,确保数据一致性
// CQRS模式实现示例
@Service
public class OrderQueryService {
private final OrderRepository orderRepository;
private final ProductRepository productRepository;
private final UserRepository userRepository;
// 查询服务,聚合多个领域的数据
public OrderDetailDTO getOrderDetail(String orderId) {
// 查询订单基本信息
Order order = orderRepository.findById(orderId)
.orElseThrow(() -> new NotFoundException("订单不存在"));
// 查询关联的商品信息
Product product = productRepository.findById(order.getProductId())
.orElse(null);
// 查询关联的用户信息
User user = userRepository.findById(order.getUserId())
.orElse(null);
// 组装完整的订单详情DTO
return OrderDetailDTO.builder()
.orderId(order.getId())
.orderStatus(order.getStatus())
.orderAmount(order.getAmount())
.orderTime(order.getCreatedTime())
.productName(product != null ? product.getName() : "未知商品")
.productImage(product != null ? product.getImageUrl() : null)
.userName(user != null ? user.getName() : "未知用户")
.userContact(user != null ? user.getPhone() : null)
.build();
}
}
6.3 服务依赖与版本管理
随着微服务数量的增加,服务间的依赖关系变得复杂,版本管理也面临挑战:
- 语义化版本控制:遵循主版本.次版本.修订号的版本命名规范
- 契约测试:确保服务间接口的兼容性
- 依赖图可视化:监控和可视化服务间的依赖关系
- 渐进式发布:通过蓝绿部署、金丝雀发布等策略降低风险
// 契约测试示例(使用Spring Cloud Contract)
@RunWith(SpringRunner.class)
@SpringBootTest(webEnvironment = SpringBootTest.WebEnvironment.MOCK)
@AutoConfigureMessageVerifier
public class OrderServiceContractTest {
@Autowired
private OrderService orderService;
@Test
public void validate_orderCreatedEvent() {
// 准备测试数据
OrderRequest request = new OrderRequest();
request.setUserId("user123");
request.setProductId("product456");
request.setQuantity(2);
// 执行被测方法
orderService.createOrder(request);
// 契约验证会自动检查发出的消息是否符合契约定义
}
}

图6:微服务架构思维导图 - 展示微服务架构的核心要素
7. 微服务架构的演进与未来趋势
7.1 从微服务到云原生
微服务架构正在向云原生架构演进,云原生强调充分利用云平台的能力:
- 容器化:使用容器打包应用及其依赖
- 动态编排:自动化部署、扩展和管理容器化应用
- 微服务:将应用程序设计为松耦合的服务
- 声明式API:通过声明式API定义和管理应用
# Kubernetes自定义资源定义(CRD)示例
apiVersion: apiextensions.k8s.io/v1
kind: CustomResourceDefinition
metadata:
name: microservices.example.com
spec:
group: example.com
names:
kind: Microservice
plural: microservices
singular: microservice
shortNames:
- ms
scope: Namespaced
versions:
- name: v1
served: true
storage: true
schema:
openAPIV3Schema:
type: object
properties:
spec:
type: object
properties:
serviceName:
type: string
image:
type: string
replicas:
type: integer
minimum: 1
resources:
type: object
properties:
cpu:
type: string
memory:
type: string
dependencies:
type: array
items:
type: string
7.2 服务网格与Istio
服务网格是微服务通信的基础设施层,它解决了服务间通信的复杂性:
- 流量管理:智能路由、负载均衡、流量分割
- 安全通信:服务间的身份验证和加密通信
- 可观测性:请求跟踪、指标收集、日志记录
- 策略执行:访问控制、速率限制、配额管理
# Istio虚拟服务配置示例
apiVersion: networking.istio.io/v1alpha3
kind: VirtualService
metadata:
name: order-service
namespace: microservices
spec:
hosts:
- order-service
http:
- match:
- headers:
x-api-version:
exact: v2
route:
- destination:
host: order-service
subset: v2
- route:
- destination:
host: order-service
subset: v1
---
apiVersion: networking.istio.io/v1alpha3
kind: DestinationRule
metadata:
name: order-service
namespace: microservices
spec:
host: order-service
trafficPolicy:
loadBalancer:
simple: ROUND_ROBIN
subsets:
- name: v1
labels:
version: v1
- name: v2
labels:
version: v2
trafficPolicy:
loadBalancer:
simple: LEAST_CONN
7.3 Serverless与函数计算
Serverless架构是微服务的进一步演进,它专注于业务逻辑而无需关心基础设施:
- 函数即服务(FaaS):如AWS Lambda、Azure Functions、阿里云函数计算等
- 事件驱动:函数由事件触发,如HTTP请求、消息队列、定时器等
- 自动扩展:根据负载自动扩展,空闲时不消耗资源
- 按使用付费:只为实际执行的计算资源付费
// AWS Lambda函数示例
public class OrderProcessor implements RequestHandler<APIGatewayProxyRequestEvent, APIGatewayProxyResponseEvent> {
private final ObjectMapper objectMapper = new ObjectMapper();
private final AmazonDynamoDB dynamoDB = AmazonDynamoDBClientBuilder.standard().build();
private final String tableName = System.getenv("ORDERS_TABLE");
@Override
public APIGatewayProxyResponseEvent handleRequest(APIGatewayProxyRequestEvent input, Context context) {
try {
// 解析请求
OrderRequest orderRequest = objectMapper.readValue(input.getBody(), OrderRequest.class);
// 生成订单ID
String orderId = UUID.randomUUID().toString();
// 创建订单项
Map<String, AttributeValue> item = new HashMap<>();
item.put("id", new AttributeValue(orderId));
item.put("userId", new AttributeValue(orderRequest.getUserId()));
item.put("productId", new AttributeValue(orderRequest.getProductId()));
item.put("quantity", new AttributeValue().withN(String.valueOf(orderRequest.getQuantity())));
item.put("status", new AttributeValue("CREATED"));
item.put("createdAt", new AttributeValue(Instant.now().toString()));
// 保存到DynamoDB
dynamoDB.putItem(new PutItemRequest().withTableName(tableName).withItem(item));
// 返回成功响应
Map<String, String> responseBody = new HashMap<>();
responseBody.put("orderId", orderId);
responseBody.put("status", "CREATED");
return new APIGatewayProxyResponseEvent()
.withStatusCode(201)
.withBody(objectMapper.writeValueAsString(responseBody))
.withHeaders(Collections.singletonMap("Content-Type", "application/json"));
} catch (Exception e) {
context.getLogger().log("Error processing request: " + e.getMessage());
// 返回错误响应
Map<String, String> errorBody = new HashMap<>();
errorBody.put("error", "Failed to process order");
errorBody.put("message", e.getMessage());
try {
return new APIGatewayProxyResponseEvent()
.withStatusCode(500)
.withBody(objectMapper.writeValueAsString(errorBody))
.withHeaders(Collections.singletonMap("Content-Type", "application/json"));
} catch (JsonProcessingException ex) {
return new APIGatewayProxyResponseEvent()
.withStatusCode(500)
.withBody("{\"error\":\"Internal Server Error\"}");
}
}
}
}
图7:微服务架构演进历程时间线 - 展示微服务架构的发展历程
总结与展望
回顾我们从单体应用迁移到微服务架构的旅程,这是一段充满挑战但也收获颇丰的经历。微服务架构帮助我们解决了单体应用面临的扩展性、团队协作和技术栈固化等问题,但同时也带来了分布式系统的复杂性。通过领域驱动设计进行服务拆分,采用合适的服务通信机制,建立完善的服务治理体系,以及实践DevOps文化,我们成功地构建了一个灵活、可扩展、高可用的微服务架构。
在这个过程中,我深刻体会到微服务架构不仅仅是一种技术选择,更是一种组织结构和开发文化的变革。康威定律告诉我们,系统设计反映了组织的沟通结构。因此,微服务架构的成功实施需要组织结构、团队文化、技术实践三者的协同演进。
展望未来,微服务架构将继续向云原生方向发展,服务网格、Serverless、低代码平台等新技术将进一步降低微服务的开发和运维复杂性。人工智能和机器学习技术也将在服务治理、自动扩展、异常检测等方面发挥越来越重要的作用。
无论技术如何演进,微服务架构的核心理念——关注点分离、单一职责、自治性、弹性设计——将继续指导我们构建下一代分布式系统。作为架构师和开发者,我们需要不断学习和适应新技术,同时保持对基本原则的坚守,在复杂性和简单性之间找到平衡点,构建真正能够为业务创造价值的系统。
■ 我是蒋星熠Jaxonic!如果这篇文章在你的技术成长路上留下了印记
■ 👁 【关注】与我一起探索技术的无限可能,见证每一次突破
■ 👍 【点赞】为优质技术内容点亮明灯,传递知识的力量
■ 🔖 【收藏】将精华内容珍藏,随时回顾技术要点
■ 💬 【评论】分享你的独特见解,让思维碰撞出智慧火花
■ 🗳 【投票】用你的选择为技术社区贡献一份力量
■ 技术路漫漫,让我们携手前行,在代码的世界里摘取属于程序员的那片星辰大海!