【SVPWM的模型】基于三相VSC的空间矢量PWM方法研究(Simulink仿真实现)

简介: 【SVPWM的模型】基于三相VSC的空间矢量PWM方法研究(Simulink仿真实现)

💥💥💞💞欢迎来到本博客❤️❤️💥💥

🏆博主优势:🌞🌞🌞博客内容尽量做到思维缜密,逻辑清晰,为了方便读者。

⛳️座右铭:行百里者,半于九十。

⛳️赠与读者

👨‍💻做科研,涉及到一个深在的思想系统,需要科研者逻辑缜密,踏实认真,但是不能只是努力,很多时候借力比努力更重要,然后还要有仰望星空的创新点和启发点。当哲学课上老师问你什么是科学,什么是电的时候,不要觉得这些问题搞笑。哲学是科学之母,哲学就是追究终极问题,寻找那些不言自明只有小孩子会问的但是你却回答不出来的问题。建议读者按目录次序逐一浏览,免得骤然跌入幽暗的迷宫找不到来时的路,它不足为你揭示全部问题的答案,但若能让人胸中升起一朵朵疑云,也未尝不会酿成晚霞斑斓的别一番景致,万一它居然给你带来了一场精神世界的苦雨,那就借机洗刷一下原来存放在那儿的“躺平”上的尘埃吧。

    或许,雨过云收,神驰的天地更清朗.......🔎🔎🔎

💥1 概述

SVPWM的模型:基于三相VSC的空间矢量PWM方法研究

一、引言

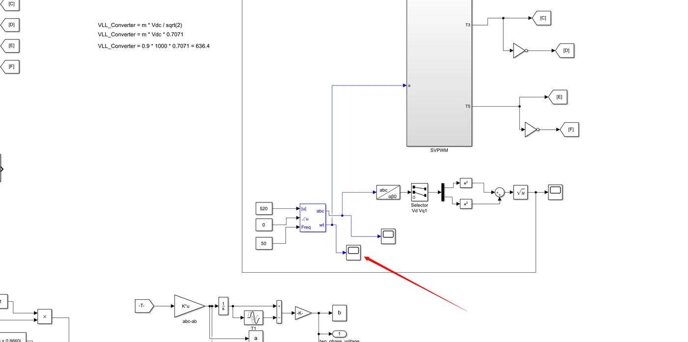
空间矢量脉宽调制(SVPWM,Space Vector Pulse Width Modulation)是一种常用于控制三相电压源型逆变器(VSC,Voltage Source Converter)的调制方法。它通过在三相电压矢量空间中生成合适的矢量,来控制输出电压的大小和相位,从而实现对交流电机或其他负载的精确控制。SVPWM技术因其高效的电压利用率和较低的谐波含量,在电力电子和电机控制领域得到了广泛应用。

二、SVPWM基本原理

SVPWM技术的核心在于其平均值等效原理,即在一个PWM周期内,通过合理控制逆变器的开关状态,使得加在电机定子绕组上的电压平均值与期望的电压矢量相等。这样,即使逆变器的开关状态是离散的,但通过适当的调制策略,可以使得电机感受到的电压是连续的,从而实现对电机的高性能控制。

三、SVPWM模型构建

基于三相VSC的SVPWM模型主要包括以下几个关键步骤:

  1. 空间矢量生成
  • 在SVPWM中,首先需要确定合适的矢量以产生所需的输出电压。通常使用六个标准矢量,分别位于电压矢量空间的顶点和中点处。
  • 这些矢量代表了逆变器在不同开关状态下的输出电压。
  1. 矢量选择
  • 根据所需的输出电压,在电压矢量空间中选择合适的矢量。这通常通过比较所需输出电压的大小和方向来实现。
  • 选择矢量时,需要考虑矢量的作用时间和顺序,以确保输出电压的连续性和平滑性。
  1. 矢量持续时间计算
  • 确定所选矢量的持续时间,即确定每个矢量的PWM周期。这涉及到将所选矢量的持续时间分配给最接近它的两个电压矢量,以便在PWM周期内产生所需的输出电压。
  • 持续时间计算需要考虑调制比、开关频率等关键参数对输出性能的影响。
  1. PWM脉冲生成
  • 根据矢量持续时间计算出的结果,生成相应的PWM脉冲序列。这些脉冲用于控制逆变器中的开关器件,以产生所需的输出电压。
  • PWM脉冲生成需要确保脉冲的准确性和稳定性,以避免对电机造成不必要的冲击和损耗。
  1. 逆变器控制
  • 将生成的PWM脉冲序列应用到逆变器的开关器件上,以实现对输出电压的精确控制。
  • 逆变器控制需要考虑开关器件的特性和限制条件,以确保系统的安全和可靠运行。

四、关键参数分析

在SVPWM模型中,调制比和开关频率是两个关键参数,它们对输出性能具有重要影响:

  1. 调制比
  • 调制比决定了输出电压的幅值和波形质量。较高的调制比可以提高输出电压的幅值,但也可能增加谐波含量。
  • 通过合理选择调制比,可以在输出电压幅值和谐波含量之间取得平衡。
  1. 开关频率
  • 开关频率决定了PWM脉冲的密度和宽度。较高的开关频率可以提高输出电压的分辨率和平滑性,但也可能增加开关损耗和电磁干扰。
  • 通过合理选择开关频率,可以在输出电压质量、开关损耗和电磁干扰之间取得平衡。

五、仿真与实验验证

为了验证SVPWM模型的有效性和准确性,可以进行仿真和实验研究:

  1. 仿真研究
  • 利用MATLAB/Simulink等仿真工具构建SVPWM模型,并设置不同的参数进行仿真分析。
  • 通过仿真可以观察输出电压的波形、谐波含量等性能指标,从而评估SVPWM模型的性能。
  1. 实验研究
  • 在实验平台上搭建基于三相VSC的逆变器系统,并应用SVPWM模型进行控制。
  • 通过实验可以测量输出电压的实际波形、谐波含量等性能指标,并与仿真结果进行对比分析。

📚2 运行结果

image.gif 编辑

image.gif 编辑

image.gif 编辑

image.gif 编辑

image.gif 编辑

image.gif 编辑

image.gif 编辑

image.gif 编辑

image.gif 编辑

image.gif 编辑

image.gif 编辑

image.gif 编辑 image.gif 编辑

image.gif 编辑

image.gif 编辑

🎉3 参考文献

文章中一些内容引自网络,会注明出处或引用为参考文献,难免有未尽之处,如有不妥,请随时联系删除。

[1]郑忠玖.三相电压型PWM整流器控制策略及应用研究[D].大连理工大学,2011.

[2]张春雨,李和明,王琦.一种基于SVPWM三相CSR的控制策略[J].电力电子, 2006, 4(1):4.DOI:CNKI:SUN:DLDI.0.2006-01-010.

[3]黄凯,王斌.空间矢量PWM控制的三相逆变器的仿真模型[J].三峡大学学报(自然科学版), 2006, 28(2):112-115.DOI:10.3969/j.issn.1672-948X.2006.02.004.

[4]吴圣,宋建成.基于空间矢量的三相电压型PWM整流器的研究[J].电气传动资料获取,更多粉丝福利,MATLAB|Simulink|Python资源获取【请看主页然后私信】

相关文章
基于双PI控制器和三电平SVPWM交流同步直线电机矢量控制系统的simulink建模与仿真
本课题研究基于双PI控制器与三电平SVPWM的交流同步直线电机矢量控制系统,通过Simulink搭建仿真模型。系统结合速度环与电流环双PI控制,提升动态响应与稳态精度,采用三电平SVPWM技术降低谐波、提高电压利用率,实现电机高精度、高效直线驱动,适用于高端工业应用场景。
|
5月前
|
传感器 机器学习/深度学习 算法
基于模型预测控制对PMSM进行FOC控制,模拟控制了PMSM的速度(Simulink仿真实现)
基于模型预测控制对PMSM进行FOC控制,模拟控制了PMSM的速度(Simulink仿真实现)
491 0
|
5月前
|
存储 算法 测试技术
【AC/DC微电网的能源管理策略】微电网仿真模型包括光伏发电机、燃料电池系统、超级电容器和直流侧的电池,包括电压源变换器(VSC),用于将微电网的直流侧与交流侧相连接Simulink仿真实现
【AC/DC微电网的能源管理策略】微电网仿真模型包括光伏发电机、燃料电池系统、超级电容器和直流侧的电池,包括电压源变换器(VSC),用于将微电网的直流侧与交流侧相连接Simulink仿真实现
512 6
|
Shell Python
miniconda使用体验
## 简介 miniconda是什么呢? 这里简单用一个公式来说明 miniconda = virtualenv + pyenv + pypi源 通过miniconda可以实现创建隔离的python包环境,下载特定的python包版本,使用conda源上编译好的whl包。可以说一应俱全。 ## 安装 miniconda在Mac可以直接用Brew安装,一行命令 `brew install mini
1378 0
|
5月前
|
算法
三电平逆变器SVPWM控制(无解耦功能)与谐波分析
三电平逆变器的空间矢量脉宽调制(SVPWM)控制方法,重点分析在不使用解耦控制的情况下实现5%谐波含量的技术方案。我们将使用MATLAB/Simulink进行建模和仿真分析。
392 1
|
6月前
|
传感器 算法 数据格式
【UAV】改进的多旋翼无人机动态模拟的模块化仿真环境(Matlab、Simulink实现)
【UAV】改进的多旋翼无人机动态模拟的模块化仿真环境(Matlab、Simulink实现)
287 0
|
12月前
|
数据安全/隐私保护
基于电压电流双闭环控制的三相整流器系统simulink建模与仿真
本课题基于电压电流双闭环控制,对三相整流器系统进行Simulink建模与仿真。系统采用MATLAB2022a版本,通过外环电压和内环电流控制,实现直流侧电压和交流侧电流的精确调节,提高动态响应速度和稳态精度。仿真结果无水印,展示了良好的功率因数和谐波性能。核心模型包括PI控制器用于电流调节,确保电流误差为零,同时引入谐波抑制策略以优化系统性能。
|
人工智能 自然语言处理 监控
《AI赋能共享经济:资源配置与服务质量的双重优化》
共享经济借助互联网平台实现闲置资源高效利用,AI技术的融入进一步优化资源配置和服务质量。AI通过精准需求预测、智能调度和动态分配策略提升资源使用效率;借助个性化推荐、智能客服和实时监控改善用户体验。典型案例如Airbnb和滴滴出行展示了AI在提高预订率、减少等待时间和提升安全方面的显著成效。尽管面临数据隐私等挑战,AI仍为共享经济带来巨大创新和发展机遇。
639 18
|
存储 人工智能 边缘计算
AI时代下, 边缘云上的技术演进与场景创新
本文介绍了AI时代下边缘云的技术演进与场景创新。主要内容分为三部分:一是边缘云算力形态的多元化演进,强调阿里云边缘节点服务(ENS)在全球600多个节点的部署,提供低时延、本地化和小型化的价值;二是边缘AI推理的创新发展与实践,涵盖低时延、资源广分布、本地化及弹性需求等优势;三是云游戏在边缘承载的技术演进,探讨云游戏对边缘计算的依赖及其技术方案,如多开技术、云存储和网络架构优化,以提升用户体验并降低成本。文章展示了边缘云在未来智能化、实时化解决方案中的重要性。
604 3
基于双闭环PI的SVPWM控制器simulink建模与仿真
本课题基于双闭环PI的SVPWM控制器,在MATLAB2022a中构建Simulink模型,涵盖DA转换、abc-dq变换、Clark变换、PI控制器及SVPWM模块。该控制器利用SVPWM技术提高电压利用率并减少谐波,通过双闭环PI算法精准控制电机转速与电流。仿真结果显示该系统具有优异的控制性能。