1688运营自学全套流程,新店如何快速获得转化的指南!

简介: 新手入驻1688常因缺乏运营框架而难出单。本文系统解析平台搜索机制、流量布局与店铺成长路径,涵盖类目定位、双端差异化运营、产品矩阵搭建及三阶段进阶策略,助力商家快速掌握核心逻辑,实现高效成交。

对于刚踏入1688的商友而言,最大的困境往往不是缺乏产品,而是缺乏清晰的运营框架。1688店铺搭建看似简单,实则每个环节都影响着最终的出单效率。今天,老范将带你深入1688运营的核心逻辑,系统解析影响店铺成交的关键架构,帮助1688商友店铺快速成交。

一、1688搜索机制,理解1688平台流量的分配逻辑

1. 类目池的精准定位,1688的流量分发始于精准的类目划分。1688平台将海量商品按“行业→二级类目→叶子类目”三级体系分层管理。当买家搜索关键词时,系统首先在对应的类目池中进行筛选。选错类目,等于将产品放错了竞技场,即使产品再优质,也难以获得精准曝光。

2. 1688搜索排序的双端逻辑,搜索结果的排序并非随机,而是基于一套复杂的质量评分体系。每个产品都有一个动态的“质量分”,分值越高,排名越靠前。这套逻辑在电脑端与无线端既有共性又有差异:电脑端展示特点:信息展示更全面,对比筛选功能使用率高,分类导航使用频繁。无线端展示特点:首屏展示位更稀缺,视觉冲击力要求更高,快速决策特征明显。

3. 1688自然搜索排名核心影响因素,自然搜索排名是免费流量的核心入口,其影响因素可归纳为三个层级,产品层权重(基础分):标题关键词精准度,主图点击率,详情页转化能力,销量与交易增速,新品标签权重;店铺层权重(信任分):店铺层级与店铺等级,新灯塔服务评分,店铺动销率,买家分层与复购率,违规处罚记录;场景层权重(行为分):买家搜索意图匹配度,历史采购偏好,实时供需关系,季节性波动因素。

二、展示路径,多场景下的1688流量布局策略

1. 电脑端与无线端的差异化布局,不同端口的买家行为模式存在显著差异,需要针对性布局。

电脑端重点布局:企业介绍的专业性展示,产品参数的完整呈现,找工厂实力的可视化证明,多规格产品的清晰分类。无线端核心优化:首图的差异化设计,主图短视频的15秒精华展示,核心卖点的“一屏呈现”原则,询盘有效回复效率。

2. 八大核心流量入口的产品匹配,根据买家不同的采购场景,优化对应入口的产品布局:

3. 场景化产品矩阵搭建,根据1688店铺发展阶段,构建三层产品结构:

引流款(10%):高性价比、普适性强、用于吸引新客

利润款(70%):具有差异化优势、支撑店铺主要利润

帮卖款(20%):高品质、高技术含量、提升店铺定位

三、1688阶段化运营,1688店铺等级指引的成长路径。

阶段一:店铺等级L1-L3 基建期,核心目标:完成1688店铺基础搭建,完成基础;

关键动作:完成1688店铺基础信息完善,上传30款以上基础产品,优化5款核心产品(标题、主图、详情页),达成10笔以上真实交易,新灯塔评分保持4.5星以上,避免盲目追求产品数量而忽视基础优化。

阶段二:店铺等级L4- 成长期,核心目标:建立1688店铺流量模型,形成稳定产出;

关键动作:打造2-3款小爆款(月销50+),店铺动销率达到40%以上,建立客户分层管理体系,开始布局数字营销(精准推广),参与平台大型活动。能力提升:数据分析和推广优化能力

阶段三:店铺等级L5-L6,目标:放大规模效应,构建1688店铺发展竞争壁垒。

关键动作:形成3-5款爆款矩阵,店铺动销率提升至50%+,建立私域客户运营体系,布局多渠道流量(站外、直播),参与行业标杆打造,全渠道数字化营销布局,行业解决方案。 战略重点:供应链优化、品牌价值提升

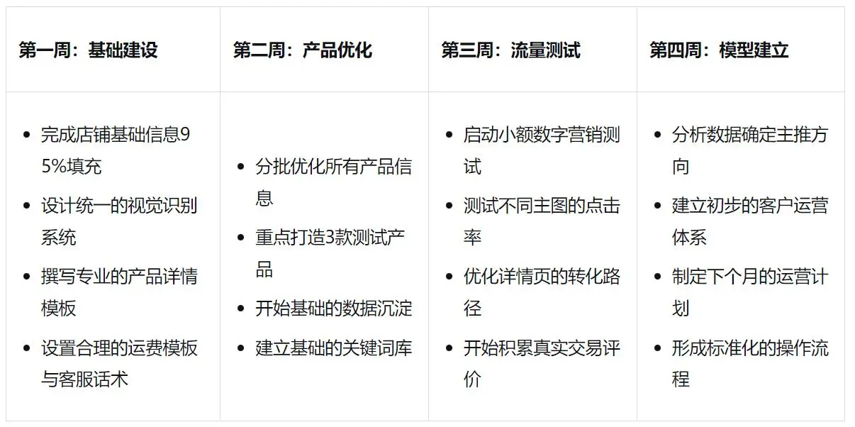
四、执行要点,1688新手运营的30天启动计划


相关文章
|
1月前
|
搜索推荐
掌握三大核心技巧,快速成为1688运营高手!
1688运营需聚焦三大核心:提升店铺综合权重、优化搜索相关性、挖掘流量价值。通过商品、转化、服务等多维度协同,精准匹配关键词与类目,强化客户体验与复购,系统提升L等级与动销表现,实现曝光、转化双增长。每月复盘,稳步推进,打造高竞争力店铺。
|
18天前
2026最新丨1688新手开店必做的操作指南,运营自学全流程!
2025倒计时开启,计划在1688开店?本文为新手商家梳理八大必备操作:完善企业信息、下载商家工具、关联收款账户、开通买家保障与先采后付、设置自动回复、配置运费模板、持续上新商品。从信任建立到服务优化,助力新店快速提升竞争力,获取平台流量支持。细节决定成败,专业成就未来,掌握【1688超级运营成长手册】,实现店铺持续增长!
|
2月前
|
监控 数据挖掘 UED
1688运营实战指南:从入门到精通的学习路径全解析!
在当今电商环境下,1688作为国内领先的B2B平台,已成为众多企业不可或缺的销售渠道。无论是源头工厂、批发商,还是寻求优质货源的创业者,掌握专业的1688运营技能都显得尤为重要。本文将为大家系统梳理1688运营的学习路径和实战方法,帮助商家少走弯路,快速提升店铺运营效果。
|
29天前
|
人工智能 运维 Serverless
一杯咖啡成本搞定多模态微调:FC DevPod + Llama-Factory 极速实战
告别显存不足、环境配置难、成本高昂的微调困境!基于阿里云函数计算FC与Llama-Factory,5分钟搭建微调流水线,一键完成多模态模型的微调。
246 20
|
2月前
|
人工智能 供应链 监控
1688运营实战指南:从入门到精通,全面提升店铺流量与转化
本指南系统梳理1688平台运营核心,涵盖流量获取、转化提升与数据驱动策略,助力商家构建专业店铺、优化商品信息、高效获客转化,实现B2B生意持续增长。
|
2月前
|
人工智能 前端开发 算法
大厂CIO独家分享:AI如何重塑开发者未来十年
在 AI 时代,若你还在紧盯代码量、执着于全栈工程师的招聘,或者仅凭技术贡献率来评判价值,执着于业务提效的比例而忽略产研价值,你很可能已经被所谓的“常识”困住了脚步。
1471 89
大厂CIO独家分享:AI如何重塑开发者未来十年
|
22天前
|
人工智能 安全 数据可视化
面向业务落地的AI产品评测体系设计与平台实现
在AI技术驱动下,淘宝闪购推进AI应用落地,覆盖数字人、数据分析、多模态创作与搜推AI化四大场景。面对研发模式变革与Agent链路复杂性,构建“评什么、怎么评、如何度量”的评测体系,打造端到端质量保障平台,并规划多模态评测、可视化标注与插件市场,支撑业务持续创新。
344 38
|
25天前
|
传感器 网络协议 算法
《多账号同源识别核心技术拆解:从行为指纹到身份锚定的实操逻辑》
本文聚焦同一用户多账号同源识别的核心技术路径,跳出传统单一标识校验思维,深度拆解行为、设备、网络、数据等多维度识别手段的实操逻辑。从行为基因图谱构建、硬件隐性特征聚合,到网络轨迹指纹链打造、交互惯性图谱搭建,再到跨账号数据锚点联动,系统梳理各层级核心技术的落地思路,重点提炼隐性特征萃取、多维度协同校准等关键方法,规避标识篡改、IP切换、行为伪装等识别痛点。通过构建多维度特征融合校准体系,平衡识别精度与隐私合规,形成“全链路特征协同-置信度分级决策-误判动态修正”的闭环逻辑,为复杂场景下多账号精准识别提供兼具深度与实操性的技术参考,助力搭建抗干扰、高精准的同源账号识别体系。
138 11
|
11天前
|
监控 搜索推荐 算法
2026新风向丨专业1688运营必须精通的5个焕新实战操作!
本文详解1688店铺权重提升五大核心:新灯塔分维护、新品打标策略、买家行为分析、收藏加购优化与转化率提升,结合数据运营与实操步骤,助力商家系统化提效。