采用SRF算法的分流有源滤波器【并联有源滤波器的仿真电路可降低谐波和无功功率】(Simulink仿真实现)

简介: 采用SRF算法的分流有源滤波器【并联有源滤波器的仿真电路可降低谐波和无功功率】(Simulink仿真实现)

👨‍🎓个人主页

💥💥💞💞欢迎来到本博客❤️❤️💥💥

🏆博主优势:🌞🌞🌞博客内容尽量做到思维缜密,逻辑清晰,为了方便读者。

⛳️座右铭:行百里者,半于九十。

💥1 概述

采用SRF算法的分流有源滤波器研究

非线性和线性负载连接到三相电源。

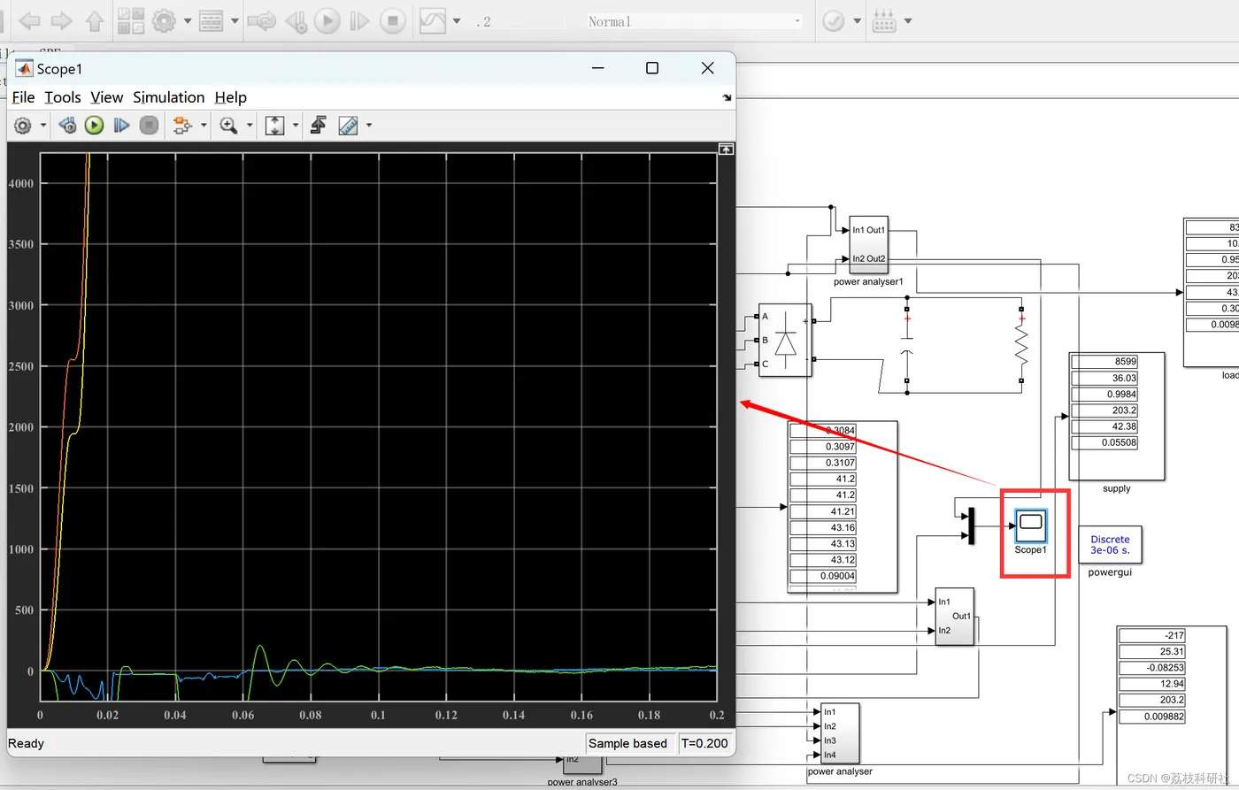
电源电流为非正弦。

并联有源滤波器在0.08秒时切换。现在电源电流是正弦的,与电源电压同相。

功率因数接近统一,THD 降至 5%

可以改变负载参数以研究不同类型的负载特性

有源滤波器是一种能够主动消除电力系统中谐波和无功功率的装置。在有源滤波器中,SRF(Selective Harmonic Reduction Filter)算法是一种常用的控制策略,能够有效地选择性地消除特定谐波成分。

分流有源滤波器是一种常见的有源滤波器拓扑结构,它可以分流部分电流来实现谐波和无功功率的补偿。采用SRF算法的分流有源滤波器可以根据电网的谐波成分和功率因数需求,智能地调节滤波器的工作状态,从而实现更加精确的谐波和无功功率补偿。

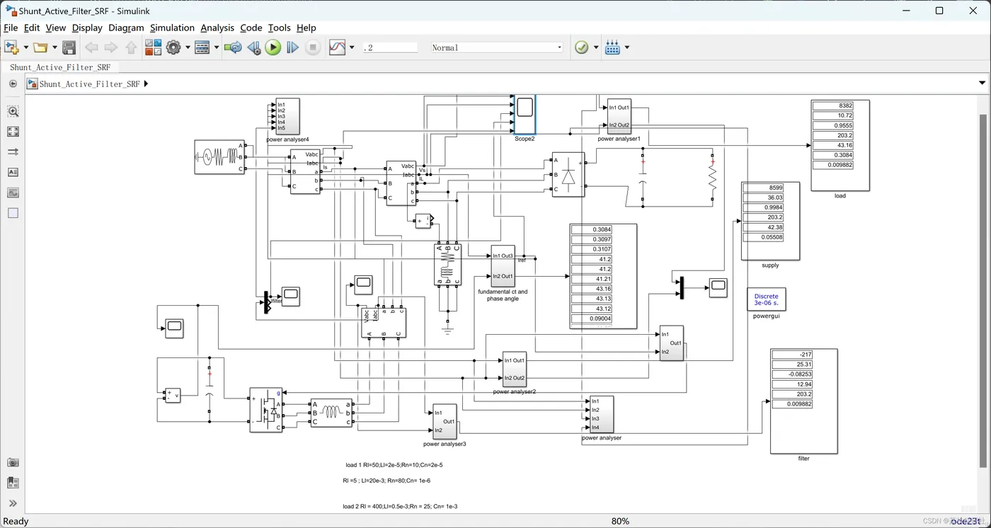
分流有源滤波器的仿真电路通常包括电网侧的电流传感器、电压传感器、控制器、逆变器等组件。通过在仿真软件中建立这些组件的模型,并编写SRF算法的控制程序,可以对分流有源滤波器的性能进行仿真分析,验证其在实际电力系统中的有效性。

总的来说,采用SRF算法的分流有源滤波器能够有效降低电力系统中的谐波和无功功率,提高系统的稳定性和可靠性,是一种重要的电力质量改善技术。

摘要

本文探讨了采用SRF(Selective Harmonic Reduction Filter,选择性谐波减少滤波器)算法的分流有源滤波器在并联电路中的应用,旨在降低电力系统中的谐波和无功功率,提高系统的稳定性和可靠性。通过仿真电路的设计和分析,验证了该滤波器在三相供电系统中的有效性。

引言

在现代电力系统中,非线性负载的广泛应用导致了谐波和无功功率问题的日益严重。这些问题不仅影响电力系统的稳定性,还增加了设备的损耗,降低了系统的效率。因此,开发有效的谐波和无功功率补偿装置显得尤为重要。并联有源滤波器作为一种能够主动消除电力系统中谐波和无功功率的装置,被广泛应用于改善电力质量。

SRF算法简介

SRF算法是一种常用的控制策略,能够有效地选择性地消除特定谐波成分。在有源滤波器中,SRF算法通过精确控制滤波器的输出电流,使其与系统中的谐波电流相抵消,从而实现谐波的消除。此外,SRF算法还可以根据电网的谐波成分和功率因数需求,智能地调节滤波器的工作状态,以实现更加精确的谐波和无功功率补偿。

分流有源滤波器拓扑结构

分流有源滤波器是一种常见的有源滤波器拓扑结构,它通过分流部分电流来实现谐波和无功功率的补偿。该滤波器的仿真电路通常包括电网侧的电流传感器、电压传感器、控制器、逆变器等组件。通过实时监测电网中的电流和电压波形,控制器根据SRF算法计算出需要补偿的谐波和无功电流,并通过逆变器输出相应的补偿电流。

仿真电路设计与实现

为了验证采用SRF算法的分流有源滤波器的有效性,我们利用Simulink仿真软件搭建了仿真电路。在仿真中,我们模拟了非线性和线性负载连接到三相供电系统的情况,供电电流为非正弦波。在0.08秒时,我们切换并联有源滤波器,并应用SRF算法进行谐波和无功功率的补偿。

仿真结果显示,在并联有源滤波器开启后,供电电流迅速变为正弦波,并与供电电压同相。功率因数接近于单位,总谐波失真降低到5%以下。这一结果表明,采用SRF算法的分流有源滤波器能够有效地降低电力系统中的谐波和无功功率,提高系统的功率因数,从而改善电力系统的稳定性和可靠性。

负载参数变化对系统性能的影响

为了进一步研究不同类型的负载特性对系统性能的影响,我们调整了仿真电路中的负载参数。通过模拟不同负载条件下的系统性能,我们发现负载参数的变化对系统谐波和无功功率的补偿效果有一定影响。然而,采用SRF算法的分流有源滤波器在不同负载条件下均能保持较好的补偿效果,显示出其较强的适应性和稳定性。

结论

本文通过仿真电路的设计和分析,验证了采用SRF算法的分流有源滤波器在降低电力系统谐波和无功功率方面的有效性。该滤波器能够迅速响应电网中的谐波和无功功率变化,并通过精确控制输出电流实现有效的补偿。此外,通过调整负载参数,我们可以研究不同类型的负载特性对系统性能的影响,进一步优化滤波器的设计和算法参数。总的来说,采用SRF算法的分流有源滤波器是一种重要的电力质量改善技术,具有广泛的应用前景。

📚2 运行结果

image.gif 编辑

image.gif 编辑

image.gif 编辑

image.gif 编辑 image.gif 编辑

image.gif 编辑

image.gif 编辑

image.gif 编辑

🎉3 参考文献

部分理论来源于网络,如有侵权请联系删除。

[1]曾理,曾庆军,徐晗.有源电力滤波器谐波检测的新型SRF-PLL设计研究[J].软件,2020,41(04):14-19.

[2]琚兴

相关文章
|
1月前
|
算法
基于MPPT算法的光伏并网发电系统simulink建模与仿真
本课题基于MATLAB/Simulink搭建光伏并网发电系统模型,集成PV模块、MPPT算法、PWM控制与并网电路,实现最大功率跟踪与电能高效并网。通过仿真验证系统在不同环境下的动态响应与稳定性,采用SVPWM与电流闭环控制,确保输出电流与电网同频同相,满足并网电能质量要求。
|
2月前
|
存储 编解码 算法
【多光谱滤波器阵列设计的最优球体填充】使用MSFA设计方法进行各种重建算法时,图像质量可以提高至多2 dB,并在光谱相似性方面实现了显著提升(Matlab代码实现)
【多光谱滤波器阵列设计的最优球体填充】使用MSFA设计方法进行各种重建算法时,图像质量可以提高至多2 dB,并在光谱相似性方面实现了显著提升(Matlab代码实现)
|
2月前
|
传感器 机器学习/深度学习 算法
【使用 DSP 滤波器加速速度和位移】使用信号处理算法过滤加速度数据并将其转换为速度和位移研究(Matlab代码实现)
【使用 DSP 滤波器加速速度和位移】使用信号处理算法过滤加速度数据并将其转换为速度和位移研究(Matlab代码实现)
178 1
|
1月前
|
机器学习/深度学习 算法 数据可视化
基于MVO多元宇宙优化的DBSCAN聚类算法matlab仿真
本程序基于MATLAB实现MVO优化的DBSCAN聚类算法,通过多元宇宙优化自动搜索最优参数Eps与MinPts,提升聚类精度。对比传统DBSCAN,MVO-DBSCAN有效克服参数依赖问题,适应复杂数据分布,增强鲁棒性,适用于非均匀密度数据集的高效聚类分析。
|
1月前
|
开发框架 算法 .NET
基于ADMM无穷范数检测算法的MIMO通信系统信号检测MATLAB仿真,对比ML,MMSE,ZF以及LAMA
简介:本文介绍基于ADMM的MIMO信号检测算法,结合无穷范数优化与交替方向乘子法,降低计算复杂度并提升检测性能。涵盖MATLAB 2024b实现效果图、核心代码及详细注释,并对比ML、MMSE、ZF、OCD_MMSE与LAMA等算法。重点分析LAMA基于消息传递的低复杂度优势,适用于大规模MIMO系统,为通信系统检测提供理论支持与实践方案。(238字)
|
2月前
|
机器学习/深度学习 传感器 算法
【高创新】基于优化的自适应差分导纳算法的改进最大功率点跟踪研究(Matlab代码实现)
【高创新】基于优化的自适应差分导纳算法的改进最大功率点跟踪研究(Matlab代码实现)
186 14
|
2月前
|
传感器 算法 数据挖掘
基于协方差交叉(CI)的多传感器融合算法matlab仿真,对比单传感器和SCC融合
基于协方差交叉(CI)的多传感器融合算法,通过MATLAB仿真对比单传感器、SCC与CI融合在位置/速度估计误差(RMSE)及等概率椭圆上的性能。采用MATLAB2022A实现,结果表明CI融合在未知相关性下仍具鲁棒性,有效降低估计误差。
162 15
|
2月前
|
机器学习/深度学习 算法 数据安全/隐私保护
基于WOA鲸鱼优化的XGBoost序列预测算法matlab仿真
基于WOA优化XGBoost的序列预测算法,利用鲸鱼优化算法自动寻优超参数,提升预测精度。结合MATLAB实现,适用于金融、气象等领域,具有较强非线性拟合能力,实验结果表明该方法显著优于传统模型。(238字)
|
2月前
|
算法 数据建模 调度
【INC-MPPT】增量导纳算法追踪光伏的最大功率点用于光伏的并网接入研究(Simulink仿真实现)
【INC-MPPT】增量导纳算法追踪光伏的最大功率点用于光伏的并网接入研究(Simulink仿真实现)
|
29天前
|
数据采集 分布式计算 并行计算
mRMR算法实现特征选择-MATLAB
mRMR算法实现特征选择-MATLAB
101 2

热门文章

最新文章