Docker 与 K8S学习笔记(七)—— 容器的网络
本节我们来看看Docker网络,我们这里主要讨论单机docker上的网络。当docker安装后,会自动在服务器中创建三种网络:none、host和bridge,接下来我们分别了解下这三种网络: $ sudo docker network ls NETWORK ID NAME DRIVER SCOPE
Docker 与 K8S学习笔记(六)—— 容器的资源限制
我们在启动Docker容器时,默认情况下容器所使用的资源是没有限制的,这样就会存在部分特别耗资源的容器会占用大量系统资源,从而导致其他容器甚至整个服务器性能降低,为此,Docker提供了一系列参数方便我们对容器的CPU、内存、IO等进行限制。为了方便演示,我们这里使用progrium/stress镜
docker 镜像与容器的导入导出操作实践
公司有一台测试服务器,网速比较慢,特别是下载一些国外站点镜像的时候,而我本机则比较快,还有梯子,所以在思考一个问题;是否能在我本地把镜像下载下来,然后复制到测试服务器中。
详解如何使用Docker Hub官方的MySQL镜像生成容器
一直在尝试以官方CentOS镜像为基础,制作基于CentOS的MySQL镜像。但是制作后发现镜像大小已经超过1.5G,这对于一般的Docker镜像来说太臃肿了。Docker Hub官方提供的CentOS镜像才324MB。目前来说我还没有找到什么好的方法把我制作的镜像的体积减下来,所以就先使用官方的吧!
SpringIOC容器初始化源码解析(1)—— PostProcessor
后置处理器PostProcessor BeanDefinitionRegistryPostProcessor BeanFactoryPostProcessor BeanPostProcessor
干货 | 一文搞定 Docker 容器技术与常用命令
 Docker 是一个开源的应用容器引擎,基于 Go 语言开发,Docker 可以让开发者打包他们的应用以及依赖包到一个轻量级、可移植的容器中,然后发布到任何流行的系统。 Docker 是世界领
删除容器报错:Error response from daemon: conflict: unable to delete
云原生日益普及的现在,docker容器化成为现有很多服务的改进方向,docker凭借更高效的利用系统资源、更快速的启动时间、一致的运行环境、持续支付和部署、更轻松的迁移、更轻松的维护和拓展等优势,迅速走红。但是,很多容器部署后在回收时,都会遇到各种各样的问题,比如今天讨论的删除镜像的问题,有时候删除操作会莫名其妙的报错。
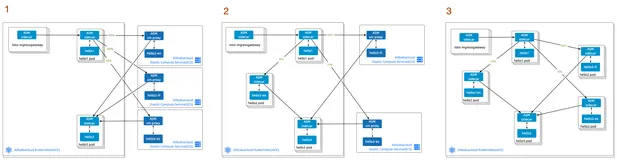
阿里云容器&服务网格产品技术动态(202112-202201)
分布式云容器平台 ACK One(Alibaba Cloud Distributed Cloud Container Platform)是阿里云面向混合云、多集群、分布式计算、容灾等场景推出的企业级云原生平台。ACK One 可以连接并管理您任何地域、任何基础设施上的 Kubernetes 集群,并提供一致的管理和社区兼容的 API,支持对计算、网络、存储、安全、监控、日志、作业、应用、流量等进行统一运维管控。
怎么从传统的Linux网络视角理解容器网络?《一》
使用容器总是感觉像使用魔法一样。对于那些理解底层原理的人来说容器很好用,但是对于不理解的人来说就是个噩梦。很幸运的是,我们已经研究容器技术很久了,甚至成功揭秘容器只是隔离并受限的Linux进程,运行容器并不需要镜像,以及另一个方面,构建镜像需要运行一些容器。 现在是时候解决容器网络问题了。或者更准确地说,单主机容器网络问题。本文会回答这些问题: 如何虚拟化网络资源,让容器认为自己拥有独占网络? 如何让容器们和平共处,之间不会互相干扰,并且能够互相通信? 从容器内部如何访问外部网络? 从外部世界如何访问某台机器上的容器呢(比如,端口发布)? 最终结果很明显
【Android TV 开发】焦点处理 ( 父容器与子组件焦点获取关系处理 | 不同电视设备上的兼容问题 | 触摸获取焦点 | 按键获取焦点 )
【Android TV 开发】焦点处理 ( 父容器与子组件焦点获取关系处理 | 不同电视设备上的兼容问题 | 触摸获取焦点 | 按键获取焦点 )
这次彻底搞懂IoC容器依赖注入的源码
初始化的过程,主要完成的工作是在容器中建立 BeanDefinition 数据映射,并没有看到容器对Bean依赖关系进行注入。 假设当前IoC容器已经载入用户定义的Bean信息,依赖注入主要发生在两个阶段 正常情况下,由用户第一次向 IoC 容器索要 bean 时触发 可在 BeanDefinition 信息中通过控制 lazy-init 属性 来让容器完成对Bean的预实例化,即在初始化的过程中就完成某些Bean的依赖注入的过程。
如何手动获取 Spring 容器中的 bean?
ApplicationContextAware 接口的作用 先来看下 Spring API 中对于 ApplicationContextAware 这个接口的描述:
k8s容器云架构之dubbo微服务—K8S(04)核心插件-coredns服务
博客地址:https://www.cnblogs.com/sseban 哔哩哔哩:https://space.bilibili.com/394449264 K8S核心插件-coredns服务
k8s容器云架构之dubbo微服务—K8S(14)监控实战-grafana出图_alert告警
博客地址:https://www.cnblogs.com/sseban 哔哩哔哩:https://space.bilibili.com/394449264 k8s监控实战-grafana出图_alert告警
k8s容器云架构之dubbo微服务— K8S(12)配置中心实战-多环境交付apollo三组件
博客地址:https://www.cnblogs.com/sseban 哔哩哔哩:https://space.bilibili.com/394449264 k8s配置中心实战-多环境交付apollo三组件
一款跑在云上的定制容器专属 OS 来了——LifseaOS | 龙蜥技术
如果可以把运维 API 化,那我们是不是可以把 OS 也作为一个 K8S 可以管理的资源,让 K8S 像管理容器一样管理OS?
并发编程踩坑实录二:并发容器踩坑总结!!
在上一篇《并发编程踩坑实录一:盘点JDK中同步容器的两大坑!!》中,我们主要一起学习了JDK中同步容器的两个坑,一个是在使用同步容器时可能会出现 竞态条件 的问题,一个是在使用同步容器时用 迭代器遍历容器 可能会踩坑。
卧槽,运行Docker容器时磁盘空间满了怎么办?
最近,有读者跟我说,他的Docker和K8S环境是搭建在Windows系统上的。而Windows系统会将Docker镜像文件默认下载到C盘,时间一长,Docker镜像占用的磁盘存储空间越来越多,导致C盘的存储空间不足。听小伙伴这么说,第一时间,我想到的是将Docker默认的镜像存储目录迁移到其他盘符下,这样就能解决C盘空间不足的问题。说干就干,于是乎,便有了这篇文章的分享!!
Bootstrap教程(3)--容器与网格
本文目录 1. 网格的意义 2. 网格的使用 2.1 引入Bootstrap 2.2 建立容器 2.3 创建行 2.4 创建列 2.5 列的偏移 3. 小结
下一代容器架构已出,Docker何去何处?看看这里的6问6答!!
我们今天讨论的是《下一代容器架构已出,Docker何去何处?》 其实就目前来说,下一代容器架构可以约等于≒Podman+Skopeo+Buildah 其实这半年来很多自媒体都在鼓吹新的容器架构,吹嘘将要很快的替代Docker。但是很少人讨论新的架构和老的架构的区别,以及目前迁移的可能性等等等等。。。这些都是摆在企业面前去接触新架构的大山。所以,我们今天不做具体的新容器架构实战,我们只回答以下几个问题。 Q1 什么是Linux容器以及它如何工作? 一句话回答:就像港口的集装箱 (1)linux容器又名LXC(Linux Container),我们要形象的理解Linux容器的话,我们可以
[10.14 Workshop] 容器 DevSecOps 实践
DevOps的价值已经在软件开发企业间形成了共识,尤其在云原生时代,容器化架构与 DevOps 结合在一起,极大提升了企业研发效率。然而在快速迭代的背后,如果没有一个可信的软件供应链,很可能将安全风险引入生产环境,造成巨大的损失。本文将基于 ACR EE 的云原生应用交付链实践,介绍如何将安全内置在 DevOps 的流程,将流水线升级为 DevSecOps ,保障端到端的容器业务安全。