聊过电源转化,太阳能充电,今天得聊聊电源自动切换电路,
实际中需要使用并且用过,那就来记录总结一下。
前言
又到了电路小课堂时间,在实际产品设计中可以有多种电源方案,这里以一般的单片机产品为例,3.3V左右供电的系统,常见的有 USB供电、外接电源适配器供电 和 电池供电。
一般产品设计的时候,为了产品更加稳定和智能,我们都会预留其中2种甚至多种供电方式,一般每种电源单独存在,都可以给产品供电,但是如果这些电源同时存在的情况,它们是如何选择供电或者说设计者该如何设计成比较理想的情况呢,这就今天我们要聊聊的电源自动切换电路。
一、最简单的二极管
最简单的电源自动切换电路:二极管并联。
两个电源,根据供电电压的高低自动选择,哪边电压高用哪边。
二极管可以选择普通二极管(最大 0.7V 压降)或者肖特基二极管(最大 0.3V 压降)
1.1 都是5V电源
如果我们的系统是使用3.3V供电,而两个电源都是5V(USB,外接适配器),后端需要接一个 LDO,那么这个电路使用哪种二极管都无所谓,如果是普通二极管要注意 LDO 的选项,得选择低压差的。
如果是系统中需要有5V供电,那么普通二极管基本不可行的,得使用肖特基二极管。
使用 5V电源经过肖特基二极管压降后对于大部分要求 5V 供电的设备还是没问题的。
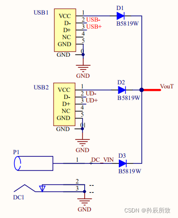
在这种情况下,使用二极管并联有一个好处,不局限于2路,比如实际中可能出现3种,再多也可以,但是一个产品我做过的最多就3路,如下图:
1.2 带电池电源
但是如果有一路电源是电池,不管是常见的 4.2V 锂电池,还是 3.6V AA电池(有锂电池,也有其他种类,比如锂亚硫酰氯电池),使用普通二极管 0.7V压降显然不可以,那么必须得 选择肖特基二极管。
即便这样,对于电池来说这个压降也还是太浪费了,但是至少是能够使用起来的。
而且还得注意一个问题,使用肖特基二极管压降越低,但是反向漏电流越大,那么在电池和其他电源同时存在的情况下,需要考虑到电池是否能够“容忍”这个反向电流。
大部分锂电池并不能接收电流直接流入的,为了安全起见,不建议电池和 5V直接使用该方式做自动切换电路。但实际上,如果产品的使用场景,已知电池和外接电源可能一起供电时间很少,注意好自己的负载需要的电压,选择合适的LDO或者电源处理方式。这个方式是实用的。
这里可能有人会说,我已知池和外接电源基本不会一起供电,我还加二极管干嘛?
这里我只是经验之谈,双电源,二极管得加,一般加肖特基二极管,为了少点压降。不能不加,因为考虑到产品的安全性,用户可能的不正当操作等。
1.3 小结
适用场景,供电电源都是 5V的场合,供电电源为外接适配器,USB,是性价比最高的方案。
带电池场景需要考虑额外的诸多问题,如果对自己的产品使用场景有底,可以针对的使用。
二、MOS管切换电路
2.1 经典电路
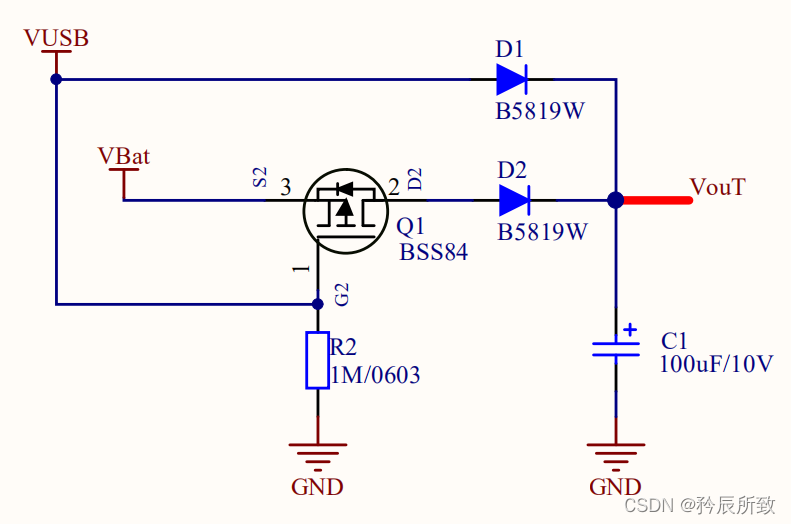
5V电源和电池的场合,使用一个MOS管作为备用电源(电池电源)的开关,有一个经典电路,原型如下(5V的电源不一定是USB,可以是外接适配器的5V):

这经典的电路已经被许多博主工程师介绍过,我通过查阅大量的文章,发现大都是分享一个电路,说一下工作流程。这里我必须说明一些容易出错的地方。
注意这里使用的PMOS,方向没有画反,因为需要用到 MOS管的体二极管。电池电压通过体二极管到达 S 级,在没有 VUSB 的时候使得 Vgs <0,MOS管导通,给Vout 供电。
那为什么不将 PMOS 管的 S 对着 VBat, D级对着 Vout 呢?
还是因为体二极管,如果有 VUSB 的时候,通过体二极管,VUSB 电压直接到了电池,这是不允许的。
电路的流程简单介绍一下:
当VUSB有电,PMOS管截止,即便有体二极管电流流过,但是因为VUSB会比 Vbat 电压高,PMOS的Vgs>0 ,所以PMOS体二极管截止,负载由 VUSB 供电;
当VUSB没电,PMOS导通,负载由 VBat 供电;
能否无缝自动切换?
无缝自动切换指的是,在有 VUSB 和 电池同时供电的情况下,忽然去掉一个,负载能否保持正常工作而不复位或者出异常。实际上大多情况都是去掉 VUSB 后能否切换至电源供电而不出问题。
关于这个问题,其实是比较复杂的,决定能否无缝自动切换的因数有很多,一般在使用的时候都是根据自己的情况调整一些元器件使得能够实现无缝自动切换,这里说明一些可能影响能否无缝自动切换的因数:
1、MOS管参数
我们知道,MOS管有一个阈值电压,阈值电压越小,MOS管越容易导通。在MOS管选型的时候可以根据适当情况调整:
2、上图R2电阻
在上图中,MOS管的 G 极到 GND 有一个电阻R2, 这个R2的阻值越小,MOS管导通速度越快。
但需要注意的是,这个R2是一直在耗电的,如果太小,那么系统额外白白浪费的功耗就越多。
3、VouT 端滤波电容
实际上,Vout端如果有大一点的滤波电容,电容可以储存一定的能量,会使得无缝切换更加稳定,大一点的电容我实际使用的至少都是100uF以上的。
4、Vin 端电容
Vin端的电容实际上就是 VUSB 入口处的电容,在上图中是没有的,当然这里提出来也是说明不建议加,因为加了VUSB的掉电更缓慢,导致 PMOS 导通时间加长。原理同上面Vout的滤波电容一样。
5、负载功耗
负载功耗这个倒是我们无法改变的,但是他确实会影响自动切换,如果负载功耗太大,那么是有可能会导致系统复位的。 反正就是负载功耗越大,越容易在电源切换的时候出问题。 这时候一般来说,可以试着增加 Vout 端的滤波电容大小。
所以在实际使用中,注意上面的几个因数,电路是可以做到无缝自动切换的。
上面的这个电路在VUSB 和电池 双电源供电的实际上已经可以正常使用,而且很经典实用。
2.2 经典电路变种
我们上面经典电路使用 PMOS ,还特意提到了 PMOS 的方向,但是如果就是想把PMOS反过来,或者设计的时候画反了怎么弥补?
这里就针对上面电路做了一个变种电路:
这个电路理解起来应该也很简单,原理也就是 Vgs < 0, PMOS管导通,和上面经典电路一样。
然后加了一个D2,防止了VUSB给电池充电的可能,这部分的处理有点类似与上面提到的最简单的二极管并联方式,但是会比二极管并联更加可靠。
相对于经典电路,这个电路要接受电池多一个 D2 二极管的压降。
这个电路相对经典电路并没有什么优势,但是我们要理解这个思路,有了这个思路,我们就有更多的可能。前面的两个电路,都是只能适用于Vbat 必须小于VUSB的情况,如果他们两个电压相等或者其他情况的时候怎么处理? 当然可以直接用两个二极管并联,但是我们这里要提到的是使用MOS的方法。
2.3 经典电路升级
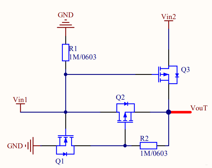
根据前面的经典电路,和经典电路变种的设计思路,我们可以再用一个MOS管代D2,于是电路变成下面这样:
相对于上面的电路来说 VUSB 与 VBat 的 压差就没有那么严格,具体的情况视具体情况而定。下面的逻辑是按照电路设计正常工作情况来说明,当然不是任何电压都适合。我们这里只是电路记录分享,如果有问题,可以评论区指出。
原理上来说还是MOS管,当VUSB有电的时候,Q2,Q1截止,VUSB供电,当VUSB没电的时候,Q2,Q1导通,VBat 供电。
当然或许会有可能Q2会导通,然后Q1截止,然后需要再根据情况详细分析的情况。
但是整体上,相对于经典电路来说 VUSB 与 VBat 的 压差就没有那么严格,在同样的电压下也可以做到切换。
2.4 另一种思路
除了上面经典电路思想,我项目中确实用的也是上面的电路,但是在写博文的时候,为了做总结,查找了好多文章,发现了一款比较中意的电路:

这里是原文的链接:非常精妙的主副电源自动切换电路,并且“零”压降,客官你GET到精髓了吗?...
其中 Vin1 是主电源,Vin2 是备用电源。
当 Vin1 和 Vin2 都有电的时候会使用Vin1,只要有 Vin1 ,Q1导通使得 Q2 的 G 极接地,然后Q2也导通,Q3的 G极连接 VIn1,S极基本也是Vin1(比Vin1小一点点,几十mV),所以Q3截止,Vout 来自 Vin1。
其他的详细分析可以查看原文,这里我只是做个记录。
三、电源切换芯片
对于某些特除的场合,也可以使用电源切换芯片,电源切换芯片相对来说基本无压降,但是相对来说,电源切换芯片的成本太高了。
比如 LTC441x 系列。
实际项目中,我倒确实还没用过电源自动切换芯片,这个或许等以后有机会用到再来记录。
结语
除了文中提到的这些常用电路,还会有其他的一些带上三极管或者更多MOS管的电路,但是我个人而言,我是应该不会去用那么多的元器件做一个电源切换的= =! 即便电路多么巧妙,我基本上都很少去分析,我还是实际项目为导向的,除非以后确实项目需要,我会来更新完成文章。
文章以总结记录电路为主,所以并没有用详细数据分析,实际使用根据自己的情况,选择合适的方案,进行必要的细节调整,才能设计出合适自己的电路方案!
谢谢大家!