基于风光储互补微电网建模与仿真分析(Simulink仿真实现)

简介: 基于风光储互补微电网建模与仿真分析(Simulink仿真实现)

         💥💥💞💞欢迎来到本博客❤️❤️💥💥

🏆博主优势:🌞🌞🌞博客内容尽量做到思维缜密,逻辑清晰,为了方便读者。

⛳️座右铭:行百里者,半于九十。

📋📋📋本文目录如下:🎁🎁🎁

⛳️赠与读者

👨‍💻做科研,涉及到一个深在的思想系统,需要科研者逻辑缜密,踏实认真,但是不能只是努力,很多时候借力比努力更重要,然后还要有仰望星空的创新点和启发点。建议读者按目录次序逐一浏览,免得骤然跌入幽暗的迷宫找不到来时的路,它不足为你揭示全部问题的答案,但若能解答你胸中升起的一朵朵疑云,也未尝不会酿成晚霞斑斓的别一番景致,万一它给你带来了一场精神世界的苦雨,那就借机洗刷一下原来存放在那儿的“躺平”上的尘埃吧。

    或许,雨过云收,神驰的天地更清朗.......🔎🔎🔎

💥1 概述

一、风光储互补微电网的基本概念与组成结构

风光储互补微电网是一种集成风力发电光伏发电储能系统的自治电力系统,通过多能源协同与能量管理,实现供电稳定性、经济性与环保性。其核心特点包括:

  1. 能源互补性:风能与太阳能在时间/季节上天然互补(如夜间风强、日间光足),平滑出力波动。

    image.gif 编辑
  2. 运行模式灵活:支持并网(电能双向交互)与孤岛模式(独立供电)。
  3. 储能系统关键作用:平抑功率波动、提供备用功率、调节电压/频率。

典型系统结构(以图1为例)

image.gif 编辑

组件 技术参数 功能与接入方式
风力发电系统 2 MW永磁同步风机 风能→机械能→电能,经网侧变换器+开关K1接入
光伏发电系统 1.5 MW光伏阵列 光能→直流电→逆变器→交流电,经开关K3接入
储能系统(磷酸铁锂) 0.3 MWh容量 双向DC/AC变换器充放电,经开关K2接入
负荷 公共负荷+非线性负荷 分别经K5/K6开关接入,模拟实际用电场景

控制核心:能量管理系统(EMS)实时采集电压、电流、功率数据,通过优化算法协调源-储-荷。


二、建模方法与仿真工具

1. 数学模型

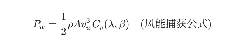
  • 风力发电模型
    image.gif 编辑
    其中 ρ 为空气密度,A 为风轮面积,vw 为风速,Cp 为风能利用系数(与叶尖速比 λλ 和桨距角 β 相关)。
  • 光伏发电模型
    image.gif 编辑
    G 为太阳辐照度,ηpv 为光电转换效率,需结合MPPT(最大功率点跟踪)算法优化输出。
  • 储能系统模型(以锂电池为例):
    image.gif 编辑
    SOC为电池荷电状态,η 为充放电效率,Cbat 为额定容量。

2. 仿真工具对比

工具 适用场景 优势 局限性
MATLAB/Simulink 动态响应分析、控制策略验证 支持详细电力电子建模、实时仿真 计算资源消耗大
HOMER 容量优化配置、经济性分析 多场景成本计算、灵敏度分析 无法模拟实时能量管理
PSCAD/EMTDC 电磁暂态分析(如并/离网切换) 高精度模拟电网故障、暂态过程 模型搭建复杂
改进算法 多目标优化(容量/调度) 如粒子群(PSO)、遗传算法(GA)求解Pareto最优解 需结合具体约束

案例:采用Simulink模拟0–0.5s孤岛运行→0.5–1.5s并网过程,验证功率守恒与电压稳定性。


三、仿真分析的关键技术指标

  1. 动态响应特性
  • 电压/频率恢复时间:孤岛切换时需<100ms。

    image.gif 编辑
  • 功率波动抑制:储能系统响应速度需匹配风光波动(如超级电容应对秒级波动,锂电池应对分钟级)。

仿真验证:恒功率负载从0.8kW增至2.0kW时,母线电压 vbusvbus 波动需<5%。

  1. 稳定性分析
  • 小干扰稳定性:通过特征值分析法评估主导振荡模态的频率与阻尼比。
    image.gif 编辑
  • 大扰动稳定性:如电网故障时储能提供瞬时有功支撑,维持PCC点电压。
  1. 经济性指标
  • 度电成本(LCOE) :风光储协同优化可降低至0.4–0.6元/kWh。
  • 弃电率:光热电站参与后,弃电率可从15%降至5%。

四、典型案例研究

本次仿真工作紧密围绕光伏电源、风力发电以及蓄电池储能的数学模型展开。我们充分利用 Simulink 强大的仿真功能,精心搭建了与之对应的仿真模型。

在仿真过程中,我们完整运行了整个风光储互补微电网的 Simulink 模型。具体而言,在 0 秒至 0.5 秒的时间段内,让微电网处于孤岛运行模式,模拟其独立运行的工况;而在 0.5 秒至 1.5 秒期间,则将微电网并入大电网,并接入网侧负载,以此模拟微电网与大电网协同运行的实际场景。

针对风光储互补微电网,我们深入开展了功率守恒分析。在微电网并入大电网之后,进一步对功率流向进行了细致剖析。通过一系列严谨的分析,确保整个系统在运行过程中满足功率平衡条件,从而保障微电网的稳定运行。

在论文撰写方面,我们设置了详细的核心章节。在这些章节中,对模型中的每一个模块及其相关参数都进行了细致入微的分析与阐述,力求让读者能够清晰理解模型的构建原理和运行机制。同时,对仿真结果也进行了全面且深入的分析,揭示了微电网在不同运行状态下的功率特性与变化规律。

案例1:风光储多时间尺度互补供电(农村微电网)

  • 目标:解决偏远地区供电可靠性低、电能质量差问题。
  • 方法:基于PSCAD建立电磁暂态模型,利用储能快速吞吐(秒级) + 风光调节(小时级)协同。
  • 结果:离/并网切换时电压波动<10%,供电可靠性提升至99.9%。

案例2:新疆S21公路微电网(风/光/氢储)

  • 优化目标:最小化日内运行成本 + 最大化风光消纳率 + 最小化碳排放。
  • 算法:改进Pareto算法(VS传统算法成本↓8.5%,碳排放↓23.9%)。
  • 配置:氢储能解决长时调峰,超级电容应对负荷突变。

案例3:遗传算法优化储能配置(50kW光伏+10kW风机)

方案 储能容量 (kWh) 年负荷缺电率 (%) 总投资成本 (万元)
方案1 120 1.2 85.6
方案2(优化) 80 0.8 73.2

通过8760h运行仿真,优化后成本降低14.5%。


五、挑战与解决方案

  1. 能源波动性
  • 挑战:风光出力受天气影响大,导致功率波动。
  • 解决方案
  • 混合储能(锂电池+超级电容)分层平抑波动。
  • 预测算法(如ARMA模型)提前调整储能SOC。
  1. 储能技术瓶颈
  • 挑战:锂电池成本高(>1000元/kWh)、寿命短(<8年)。
  • 解决方案
  • 新型储能(如压缩空气、氢能)提升经济性。
  • 梯次利用退役电池降低配置成本。
  1. 并网协调问题
  • 挑战:微电网与主网交互引发电压闪变、谐波。
  • 解决方案
  • 自恢复型下垂控制改善电压稳定性。
  • 虚拟同步机(VSG)技术增强惯量支撑。

六、未来研究方向

  1. 多能联储系统:探索“风-光-氢-热”多载体储能,提升长期调节能力。
  2. 人工智能应用:深度学习优化风光预测精度 + 强化学习实现自适应控制。
  3. 政策驱动:完善峰谷电价、储能补贴机制,促进商业化落地。

结论:风光储互补微电网通过精细化建模(如Simulink动态仿真)、多目标优化(如HOMER容量配置)及混合储能技术,可显著提升可再生能源消纳率与经济性,是构建新型电力系统的关键路径。未来需重点突破储能成本与电网适配性瓶颈。

📚2 运行结果

2.1 仿真搭建

image.gif 编辑

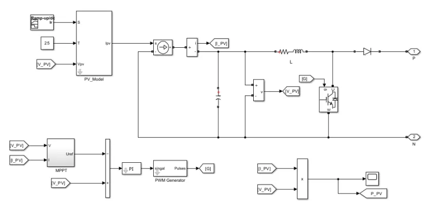
2.2 光伏模块

image.gif 编辑

image.gif 编辑

image.gif 编辑

2.3 储能电池模块

image.gif 编辑

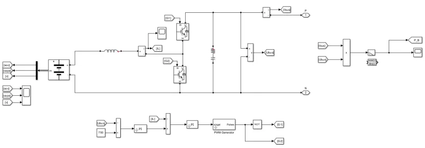
2.4 风机模块

image.gif 编辑

image.gif 编辑

🎉3 参考文献

文章中一些内容引自网络,会注明出处或引用为参考文献,难免有未尽之处,如有不妥,请随时联系删除。(文章内容仅供参考,具体效果以运行结果为准)

[1]周思明,刘天琪,李兴源,等.风光储互补微电网系统的建模及仿真分析[J].华东电力, 2012, 40(7):5.

[2]胡平,祁鑫,梁栋.风光储互补型微电网实验室设计与建设[J].实验室研究与探索, 2020, 39(4):6.

[3]柴前程.基于虚拟同步机控制技术的独立风光储微电网系统研究[D].沈阳工业大学,2023.

[4]于慧.风光储互补微电网系统的设计及应用[J].科技资讯, 2023, 21(16):94-97.

🌈4 Matlab代码实现

资料获取,更多粉丝福利,MATLAB|Simulink|Python资源获取

                                                          image.gif 编辑

资料获取,更多粉丝福利,MATLAB|Simulink|Python资源获取【请看主页然后私信】

相关文章
|
18天前
|
机器学习/深度学习 人工智能 资源调度
万亿参数、混合线性架构、开源免费——Ring-2.5-1T 来了,思考模型卷到新高度
蚂蚁inclusionAI发布开源万亿参数思考模型Ring-2.5-1T,首创混合线性注意力架构,实现“快、深、长”三大突破:推理吞吐提升3倍+,IMO/CMO达金牌水平,可在Claude Code中连续2小时开发可运行的迷你操作系统。MIT协议完全开源。
260 21
万亿参数、混合线性架构、开源免费——Ring-2.5-1T 来了,思考模型卷到新高度
|
22天前
|
人工智能 运维 数据可视化
16项测试赢了13项!Gemini 3.1 Pro碾压GPT-5.2和Claude
昨天晚上(2月19号),老金我刷到一条消息——Google发布了 Gemini 3.1 Pro。 ![Image](https://ucc.alicdn.com/pic/developer-ecology/p3shvhj26rigq_c55cf33e4d734d38913fcb367357e44d.jpg) 说实话,第一反应是"又更新?Gemini 3 Pro去年11月才出,这才3个月就搞.1
|
23天前
|
人工智能 弹性计算 云计算
阿里云服务器优惠价格全解析:1年、1个月、1小时费用标准+选型指南+实操技巧
2026年阿里云持续深耕普惠云计算领域,针对个人用户、开发者、中小企业及大型企业等不同群体,推出了覆盖全场景、全配置的服务器优惠政策,核心呈现“入门款长效低价、中高配阶梯降价、多计费模式灵活适配”的特点,优惠力度最大直降90%,彻底打破了“云计算高成本”的认知壁垒。本文基于阿里云官方最新定价、优惠活动政策及全网实测资料,详细拆解2026年阿里云服务器1年、1个月、1小时的具体费用标准,区分轻量应用服务器、ECS云服务器、GPU实例三大核心产品,补充计费模式解读、不同场景选型建议、优惠领取实操、成本优化技巧及常用代码命令,全程无无关平台信息,透明无隐藏消费,帮助各类用户精准核算成本、锁定优惠
875 16
|
22天前
|
编解码 atlas ice
MEaSUREs 格陵兰冰盖测绘项目(GrIMP)基于 GeoEye 和 WorldView 影像的数字高程模型 V002
MEaSUREs格陵兰冰绘图计划(GrIMP)V002 DEM,基于GeoEye与WorldView系列卫星亚米级立体影像生成,空间分辨率高,经ICESat-2 ATL06数据精校准,适用于冰盖高程变化研究。(239字)
124 15
|
15天前
|
人工智能 安全 机器人
AI智能体的开发费用
AI智能体开发已分级定价:轻量级5–15万(单场景MVP),中级20–60万(多步工作流),企业级100万+(多Agent协同+合规部署)。成本聚焦架构编排、工具集成、提示工程与安全评估,另含Token消耗、算力及数据治理等隐性支出。建议先做PoC验证效果。
|
1月前
|
关系型数据库 MySQL PHP
phpwind_UTF8_8.5部署步骤详解(含环境准备+安装教程)
本指南详解PHPWind 8.5论坛系统的一键部署流程:从环境准备(PHP+MySQL+Web服务器)、下载解压、目录权限配置,到浏览器安装向导操作(协议同意、环境检测、数据库配置、管理员设置),最后强调删除install.php保障安全。全程新手友好,240字。
|
27天前
|
JavaScript API 开发工具
2026年阿里云OpenClaw(Clawdbot)部署简单步骤教程
在AI自动化办公全面普及的2026年,OpenClaw(前身为Clawdbot、Moltbot)凭借自然语言指令操控、多任务自动化执行、多平台适配的核心优势,成为个人与中小企业搭建专属AI助手的首选开源轻量级工具。它不仅能高效完成文档生成、文件解析、服务器运维、日程管理、代码生成等基础办公任务,更可通过阿里云一键部署实现7×24小时稳定运行,搭配2026年最新汉化版全中文界面,彻底解决了原版英文操作门槛高的痛点,让零基础用户也能快速上手,真正实现解放双手、提升协作效率的核心需求。
356 13
|
3天前
|
JSON 自然语言处理 安全
大模型应用:大模型权限管控设计:角色权限分配与违规 Prompt 拦截.49
本文介绍基于FastAPI构建的本地大模型权限管控系统,支持角色权限分配(管理员/用户/访客三级权限)与违规Prompt双重拦截(关键词+语义检测),实现API调用鉴权、生成长度控制及敏感内容过滤,兼顾安全合规与轻量易用,代码开箱即用。
87 13
|
1月前
|
Python
Python装饰器:优雅地增强函数功能
Python装饰器:优雅地增强函数功能
265 151
|
27天前
|
人工智能 自然语言处理 运维
2026年阿里云OpenClaw(Clawdbot)海外部署+Slack深度接入全指南
在全球化协作日益频繁的2026年,OpenClaw(原Clawdbot)作为企业级AI自动化代理工具,凭借**跨平台协作、轻量化部署、插件化扩展**三大核心优势,成为远程办公、跨国团队协作场景下的效率利器。2026年阿里云重磅推出OpenClaw专属海外云端部署方案,深度适配Slack在海外企业协作场景的高渗透率,实现“Slack频道/私信下达自然语言指令,阿里云海外服务器运行的OpenClaw自动执行自动化任务”的高效协作模式,彻底解决跨境网络不稳定、本地部署易断联、多语言协作障碍等痛点。
558 12

热门文章

最新文章