如何在 Active Directory 中查看用户登录历史?

简介: 要全面了解 Active Directory 用户的登录活动,首先需要启用登录审计,然后通过事件查看器、PowerShell 或专业审计工具(如 ADAudit Plus)查看安全事件日志中的关键事件 ID,例如成功登录(4624)和失败登录(4625)。

要全面了解 Active Directory 用户的登录活动,首先需要启用登录审计,然后通过事件查看器、PowerShell 或专业审计工具(如 ADAudit Plus)查看安全事件日志中的关键事件 ID,例如成功登录(4624)和失败登录(4625)。

一、要查看Active Directory用户登录历史,请按照以下步骤启用审计:

  1. 运行 gpmc.msc 打开组策略管理控制台。
  2. 创建一个新的 GPO。
  3. 编辑 GPO,导航到:计算机配置 > 策略 > Windows 设置 > 安全设置 > 高级审计策略配置 > 审计策略。
    在登录 / 注销部分:
    审计登录:勾选成功和失败・审计注销:勾选成功・审核其他登录 / 注销事件:勾选成功
    在账户登录部分:
    审计 Kerberos 认证服务:勾选成功和失败
  4. 要将新的GPO与你的域名关联,请右键点击你的域名。选择“链接现有的GPO”,然后选择你创建的GPO。

默认情况下,组策略每 90 分钟自动更新一次。如需立即生效,可运行:gpupdate /force

二、如何在事件查看器中查看登录事件

启用审计后,所有登录相关事件都会记录在 Windows 日志 > 安全 中。

常见登录事件 ID 如下:

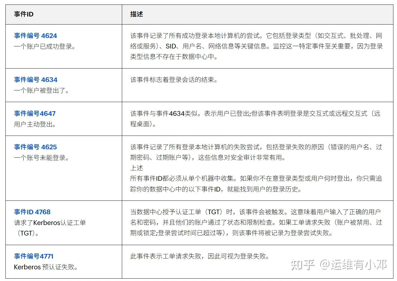
  • 4624:账户成功登录
  • 4634:账户被登出
  • 4647:用户主动登出
  • 4625:登录失败

这些事件默认记录在用户登录的本地计算机上。

若只需监控域环境中的登录活动,可在域控制器上查看以下事件:

  • 4768:Kerberos TGT 请求(表示用户凭据验证成功)
  • 4771:Kerberos 预认证失败(表示登录尝试失败)

登录 ID 可用于关联登录与注销事件,从而分析用户的登录时长。

三、原生审计方法的局限性及更高效的解决方案

虽然 Windows 原生审计可以记录登录事件,但在实际使用中存在以下局限:

  • 本地登录和注销事件仅保存在终端设备,不会自动同步到域控制器
  • 域控制器无法区分登录类型(如交互式、远程桌面、网络登录等)
  • 域控制器不记录注销事件,无法准确统计登录时长
  • 需要从多台设备手动收集日志,管理复杂且效率低

那么,如果有更简单的方法来审计登录活动呢?像ADAudit Plus这样的工具会审计特定的登录事件以及当前和过去的登录活动,提供所有登录相关变更的列表。

ADAudit Plus 能够自动收集并整合所有登录事件,提供直观的报告,包括:

  • 用户登录历史
  • 域控制器登录历史
  • Windows 服务器登录历史
  • 工作站登录历史

其网页界面支持图表、统计分析和自定义报告,使管理员能够快速掌握谁在何时、从何地登录了系统。

此外,ADAudit Plus 还提供文件审计、权限变更监控、合规报告(SOX、HIPAA、GDPR 等)、攻击检测与响应自动化等功能,是企业实现全面 IT 审计与安全合规的一站式平台。

相关文章
|
22天前
|
数据采集 运维 监控
《零信任架构运维监控信任体系构建实操手册》
本文围绕零信任架构落地实施,阐述其对企业内部运维工具访问路径与监控系统数据采集方式的根本性重构要求。文章提出以身份态锚定、行为态校准重塑运维访问链路,构建动态核验与权限微切片机制;通过数据态溯源、流转态管控重构监控采集体系,实现数据全链路可信传输与分级使用。
75 16
|
2月前
|
存储 数据采集 弹性计算
面向多租户云的 IO 智能诊断:从异常发现到分钟级定位
当 iowait 暴涨、IO 延迟飙升时,你是否还在手忙脚乱翻日志?阿里云 IO 一键诊断基于动态阈值模型与智能采集机制,实现异常秒级感知、现场自动抓取、根因结构化输出,让每一次 IO 波动都有据可查,真正实现从“被动响应”到“主动洞察”的跃迁。
351 63
|
7天前
|
JSON 运维 监控
邮件路由配置缺陷与域名伪造攻击的防御研究
本文剖析2026年新型域名伪造钓鱼攻击:攻击者利用邮件多跳转发、第三方中继等复杂路由场景下的SPF/DKIM/DMARC配置缺陷,绕过传统验证。通过技术复现与代码审计,揭示身份验证上下文丢失根源,并提出涵盖全路径梳理、强制DMARC、行为检测与零信任流程的纵深防御框架。(239字)
106 22
|
2月前
|
人工智能 安全 调度
AI工程vs传统工程 —「道法术」中的变与不变
本文从“道、法、术”三个层面对比AI工程与传统软件工程的异同,指出AI工程并非推倒重来,而是在传统工程坚实基础上,为应对大模型带来的不确定性(如概率性输出、幻觉、高延迟等)所进行的架构升级:在“道”上,从追求绝对正确转向管理概率预期;在“法”上,延续分层解耦、高可用等原则,但建模重心转向上下文工程与不确定性边界控制;在“术”上,融合传统工程基本功与AI新工具(如Context Engineering、轨迹可视化、多维评估体系),最终以确定性架构驾驭不确定性智能,实现可靠价值交付。
449 41
AI工程vs传统工程 —「道法术」中的变与不变
|
7天前
|
机器学习/深度学习 人工智能 资源调度
万亿参数、混合线性架构、开源免费——Ring-2.5-1T 来了,思考模型卷到新高度
蚂蚁inclusionAI发布开源万亿参数思考模型Ring-2.5-1T,首创混合线性注意力架构,实现“快、深、长”三大突破:推理吞吐提升3倍+,IMO/CMO达金牌水平,可在Claude Code中连续2小时开发可运行的迷你操作系统。MIT协议完全开源。
198 21
万亿参数、混合线性架构、开源免费——Ring-2.5-1T 来了,思考模型卷到新高度
|
22天前
|
人工智能 数据可视化 Linux
2026年OpenClaw(Clawdbot)云上搭建详细教程,小白直接抄作业
对于零基础的新手小白来说,部署AI工具往往是“从入门到放弃”的过程——看不懂命令行、配不对环境、踩不完的坑。2026版OpenClaw(原Clawdbot)针对阿里云环境推出了“小白专属一键部署方案”,把所有复杂配置封装成可直接复制的脚本,全程无需懂代码、无需手动调试依赖,跟着教程“抄作业”,15分钟就能完成从服务器准备到OpenClaw启动的全流程。本文专为小白设计,每一步都标注“复制即用”的命令,所有参数都给示例,确保新手照做就能成功。
306 8
|
7天前
|
机器学习/深度学习 JSON 安全
基于品牌冒充的钓鱼攻击演化趋势与多维防御机制研究——以 Microsoft、Facebook、Roblox 为例
2025年Q4全球钓鱼攻击呈品牌集中化趋势:Microsoft首超Facebook成被冒充最多品牌,Roblox跻身第三。本文深度剖析三者技术实现、心理诱导机制与用户特征,复现钓鱼页面代码逻辑,并提出融合AI识别、FIDO2强认证与差异化安全培训的多维防御体系。(239字)
89 17
|
21天前
|
人工智能 机器人 API
2026年新手小白部署OpenClaw(Clawdbot)快速接入钉钉教程,零基础解锁 AI 高效协同办公
2026年AI Agent技术持续迭代,OpenClaw(原Clawdbot、Moltbot)作为开源、本地优先的全能AI智能代理平台,凭借强大的任务自动化执行与多渠道集成能力脱颖而出——它不仅能实现自然语言对话,更能深度整合办公场景需求,完成邮件整理、会议纪要生成、待办同步、多工具协同等实用任务,兼容Qwen、GPT、Claude等多模型,堪称新手小白与轻量团队的“专属数字员工”[1]。阿里云专为零基础用户优化的OpenClaw一键部署方案,通过预置专属应用镜像,彻底简化了传统部署的复杂流程,无需专业编程基础、无需手动调试依赖环境,新手仅需20分钟即可完成部署,后续快速接入钉钉,就能实现“钉
544 7
|
22天前
|
人工智能 监控 API
Claude Code终于有仪表盘了:3条命令装个HUD,上下文用了多少一眼就知道
老金我最近用Claude Code,遇到一个特别烦的事。 写着写着,突然蹦出来一句"context window is getting full"。 然后AI就开始犯傻了——回答变短、逻辑变乱、之前说好的方案全忘了。 每次遇到这种情况,老金我都想骂人。 问题出在哪? Claude Code的终端界面,压根看不到上下文用了多少。 你只能输入 /context手动查,但谁写代码的时候
|
22天前
|
人工智能 数据可视化 安全
阿里云无影AgentBay部署OpenClaw(Clawdbot)步骤教程,新手小白直接抄作业
对于零基础新手而言,部署OpenClaw(原Clawdbot,曾用名Moltbot)往往会陷入“环境配置繁琐、依赖安装失败、权限管控混乱”的困境,而阿里云无影AgentBay的推出,彻底解决了这一痛点。2026年,阿里云无影AgentBay针对OpenClaw优化推出专属一键部署方案,依托其内置的AI智能体云端沙箱环境、预置镜像与可视化操作流程,将环境配置、依赖安装、服务启动、权限管控全流程封装,无需专业开发、运维知识,无需手动调试Python、Node.js等复杂依赖,甚至无需深入了解底层技术原理。
224 11