文献翻译Complex integrated analysis of lncRNAs-miRNAs-mRNAs in oral squamous cell carcinoma(2)

简介: 材料和方法获取微阵列数据和选择数据集头颈部鳞状细胞癌的基因表达数据(HNSCC)从Cancer Genome Atlas下载(TCGA)数据库(https://gdc-portal.nci.nih.gov/)。

材料和方法

获取微阵列数据和选择数据集头颈部鳞状细胞癌的基因表达数据

(HNSCC)从Cancer Genome Atlas下载(TCGA)数据库(https://gdc-portal.nci.nih.gov/)。根据口腔的解剖学定义,387个口腔样本(336个OSCC样品和51个正常对照样品)
从587个HNSCC数据中提取。 mRNA和miRNA表达数据包括327个OSCC样本和31个非癌样本已下载。原始lncRNAs和mRNAs 数据(HUGO基因命名委员会(HGNC)数据库
http://www.genenames.org/)包含2775个lncRNA和19004他们的靶mRNA。

从Gene获得OSCC的基因表达谱(GEO)数据库(http://www.ncbi.nlm.nih.gov / geo /)通过研究术语“口腔鳞状细胞癌”(2016年8月)。原始数据和探针注释文件GSE9844(31个OSCC样本和24个非癌对照样本)和GSE 13601(26个OSCC样品和12个非癌症控制样品)基于Affymetrix Human Genome U133 Plus 2.0 Array(Affymetrix,Inc.,Santa Clara,CA,USA)下载了探针进一步分析。

微阵列数据的预处理

CEL格式的原始数据和文件是预先通过背景校正处理,四分位数据标准化使用寡核苷酸(oligo)包进行总结和总结(http://bioconductor.org/packages/release/bioc/html/oligo.html)简而言之,原始数据被转化为可识别的表达数据。背景用标准添加方法进行校正(MSA)和lncRNA,miRNA和mRNA的表达量使用分位数方法归一化。最后,基因表达数据根据基因探针和symbol以及表达密度分布图。

鉴定OSCC中的DEG,DE-lncRNA和DE-miRNA

标准化后,对微阵列进行显着性分析(差异表达分析)采用(SAM)。edgeR包用于筛选DEGs,DE-lncRNAs和DE-miRNAs在OSCC和健康组织之间差异表达。 P值通过t检验计算值(显着性水平:p <0.05)和使用错误发现率(FDR)(<0.05)和|FC| > 1.5。之后使用Cluster软件进行有层次的分层聚类ware(3.0版,Eisen Lab,Stanford,CA,USA),使用Pearson's相关距离度量和平均链接。热图是在Cluster bb3.0和TreeView 1.60程序中生成。

与临床特征相关的DEG,DE-lncRNA和DE-miRNA

收集各种临床信息和OSCC样品根据某些临床特征分为两组(见表S1a-c)。 R的封装edgeR用于筛选出来与临床特征相关的DEG,DE-lncRNA和DE-miRNA通过设置FDR <0.05和| fold change |> 1.5作为截止点。

DEG,DE-lncRNA和DE-miRNA与预后相关

筛选无病生存(DFS)相关基因组数据,使用函数survfit进行单变量cox分析包存活调查可能的预后DEGs,DE-lncRNAs和DE-miRNAs用于无复发生存期(RFS)和总生存期(OS)。采用Kaplan-Meier方法检测DE-lncRNAs的预后价值,并统计学意义使用对数秩检验评估。进行所有分析在R 3.0.1框架上。筛选OS的独立预后因素进行多变量Cox回归分析以进行筛选预后DE-RNAs和临床病理特征是OSCC患者OS的独立预后标志物。

构建蛋白质 - 蛋白质相互作用(PPI)网络和筛选关键基因

从三个数据库BioGRID中检索的PPI对(http://thebiogrid.org/),HPRD(http://www.hprd.org/)和DIP(http://dip.doe-mbi.ucla.edu/),被整合来构建一个背景网络。 DEGs映射到PPI网络 -
工作,相互作用,信心分数超过0.4保留。之后,PPI利用Cytoscape软件可视化网络。连通度和中介性中心性分析了每个节点的(BC)。连接最多的节点(> 6个连接)被认为是中枢蛋白质。 BC
价值计算如下:使用BC值确定按BC值排名的前100。关键基因的组合
通过选择优化筛选出来。支持向量建立机器(SVM)分类模型来预测DEGs的预后效应。确认稳健性和转移 - 构建的SVM模型,GSE9884数据和GSE13601的能力数据用作验证集。模型的功效是评估 - 敏感性,特异性,阳性预测值,阴性预测值和ROC曲线下面积(AUC),使用时间依赖的接收器 - 操作员特征(ROC)曲线分析。

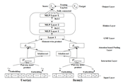
构建ceRNAs监管网络

DE-lncRNA和DE-miRNA对以及DE-通过计算Pearson的相关性来鉴定miRNA和DEGs
系数(PPCs)基于它们的表达水平。只有具有|coefficient|> 0.95的对被认为是共表达的。
获得了lncRNAs-miRNAs-mRNAs调节网络基于lncRNAs-miRNA和miRNA-mRNAs调节对。
DE-lncRNA与DE-miRNA之间的调节关系通过miRcode(http://www.mircode.org)预测对
starBase(http://starbase.sysu.edu.cn/)。监管关系通过miRTar-预测DE-miRNA和DEGs对之间的关​​系Base(http://mirtarbase.mbc.nctu.edu.tw)。监管对DE-miRNAs和DEGs以及DE-lncRNAs和DE-miRNAs有相反的表达趋势,彼此被选中建立监管网络。因此,DEGs和DE-lncRNAs
由相同的DE-miRNA调节被过滤掉。综合可视化lncRNA-miRNA-mRNA的共表达网络通过Cytoscape软件。此外,预后DEGs,DE-鉴定了ceRNA网络中的lncRNA和DE-miRNA,并且
这些代表性miRNA和Kaplan-Meier的存活图绘制mRNA。

功能丰富分析

用于注释,可视化和集成发现的数据库(DAVID,http://david.abcc.ncifcrf.gov/)用于功能性
浓缩分析。 GO富集和KEGG途径使用Fisher精确检验进行如下:全基因组中的基因总数; M:基因数量; K:特征基因的数量;费舍尔的得分:至少x个基因属于功能途径基因K显着表达基因。Fisher的精确测试用于对GO类别进行分类,并且计算FDR以校正p值(显着性)水平<0.05)。

鉴定转录因子(TF)-miRNAs-lncRNAs网络

TF-miRNA调节对从TRRD获得和JASPAR数据库并映射到整个ceRNA的共表达网络。
TF-miRNAs-lncRNAs调节环通过结合TF-miRNA和miRNAs-lncRANs调控对,然后构建TF-miRNAs-lncRNAs网络

目录
相关文章
|
机器学习/深度学习
文献翻译Complex integrated analysis of lncRNAs-miRNAs-mRNAs in oral squamous cell carcinoma(1)
Abstract 目的: 本研究旨在通过基因表达数据揭示口腔鳞状细胞癌(OSCC)中lncRNAs-miRNAs-mRNA的调控网络。 材料与方法: 差异表达的lncRNAs,miRNAs和mRNAs(截止值:假阳性率(FDR) 1.5)。
1218 0
|
机器学习/深度学习 数据挖掘
【博士每天一篇文献-综述】Communication dynamics in complex brain networks
本文综述了复杂脑网络中的通信动态,提出了一个将通信动态视为结构连接和功能连接之间必要联系的概念框架,探讨了结构网络的局部和全局拓扑属性如何支持网络通信模式,以及网络拓扑与动态模型之间的相互作用如何提供对大脑信息转换和处理机制的额外洞察。
194 2
【博士每天一篇文献-综述】Communication dynamics in complex brain networks
|
机器学习/深度学习
【文献学习】Exploring Deep Complex Networks for Complex Spectrogram Enhancement
介绍了一种用于语音增强的复数深度神经网络(CDNN),它通过复数值的短时傅立叶变换(STFT)映射到干净的STFT,并提出了参数整流线性单位(PReLU)的复数扩展,实验结果表明CDNN在语音增强方面相对于实值深层神经网络(DNN)具有更好的性能。
184 2
【文献学习】Exploring Deep Complex Networks for Complex Spectrogram Enhancement
|
数据可视化 算法 Go
【博士每天一篇文献-实验】Exploring the Morphospace of Communication Efficiency in Complex Networks
这篇论文探讨了复杂网络中不同拓扑结构下的通信效率,并使用"效率形态空间"来分析网络拓扑与效率度量之间的关系,得出结论表明通信效率与网络结构紧密相关。
149 3
|
机器学习/深度学习 网络协议 PyTorch
【文献学习】DCCRN: Deep Complex Convolution Recurrent Network for Phase-Aware Speech Enhancement
本文介绍了一种新的深度复数卷积递归网络(DCCRN),用于处理语音增强问题,特别是针对低模型复杂度的实时处理。
816 5
|
机器学习/深度学习 PyTorch 算法框架/工具
【文献学习】Phase-Aware Speech Enhancement with Deep Complex U-Net
文章介绍了Deep Complex U-Net模型,用于复数值的语音增强,提出了新的极坐标掩码方法和wSDR损失函数,并通过多种评估指标验证了其性能。
242 1
|
机器学习/深度学习 算法 TensorFlow
【文献学习】Analysis of Deep Complex-Valued Convolutional Neural Networks for MRI Reconstruction
本文探讨了使用复数卷积神经网络进行MRI图像重建的方法,强调了复数网络在保留相位信息和减少参数数量方面的优势,并通过实验分析了不同的复数激活函数、网络宽度、深度以及结构对模型性能的影响,得出复数模型在MRI重建任务中相对于实数模型具有更优性能的结论。
279 0
【文献学习】Analysis of Deep Complex-Valued Convolutional Neural Networks for MRI Reconstruction
|
机器学习/深度学习 存储 算法
【文献学习】Deep Complex Networks
本文深入探讨了深度复数网络(Deep Complex Networks),包括其创新点、复数的优势、作者贡献,以及深度复数技术的具体应用,如复数卷积、激活函数、Batch-Normalization、权重初始化和卷积残差网络,并提出了对文中一些复杂概念的疑问和反思。
489 0
|
运维 监控 网络架构
|
分布式计算 资源调度 Hadoop
Apache Hadoop入门指南:搭建分布式大数据处理平台
【4月更文挑战第6天】本文介绍了Apache Hadoop在大数据处理中的关键作用,并引导初学者了解Hadoop的基本概念、核心组件(HDFS、YARN、MapReduce)及如何搭建分布式环境。通过配置Hadoop、格式化HDFS、启动服务和验证环境,学习者可掌握基本操作。此外,文章还提及了开发MapReduce程序、学习Hadoop生态系统和性能调优的重要性,旨在为读者提供Hadoop入门指导,助其踏入大数据处理的旅程。
1285 0

热门文章

最新文章