基于PID控制的两轮差速小车 轨迹规划跟踪、航向角和距离仿真

简介: ✅作者简介:热爱科研的Matlab仿真开发者,擅长毕业设计辅导、数学建模、数据处理、建模仿真、程序设计、完整代码获取、论文复现及科研仿真。🍎 往期回顾关注个人主页:Matlab科研工作室 👇 关注我领取海量matlab电子书和数学建模资料 🍊个人信条:格物致知,完整Matlab代码获取及仿真咨询内容私信。🔥 内容介绍一、两轮差速小车模型结构与运动原理两轮差速小车由两个驱动轮和一个万向轮(或多个辅助轮)组成。通过控制左右驱动轮的转速差,小车能够实现转向和直线行驶。假设小车的左右轮半径均为 r,两轮间距为 L。当左轮转速为 ωl,右轮转速为 ωr 时,小

✅作者简介:热爱科研的Matlab仿真开发者,擅长毕业设计辅导、数学建模、数据处理、建模仿真、程序设计、完整代码获取、论文复现及科研仿真

🍎 往期回顾关注个人主页:Matlab科研工作室

👇 关注我领取海量matlab电子书和数学建模资料

🍊个人信条:格物致知,完整Matlab代码获取及仿真咨询内容私信

🔥 内容介绍

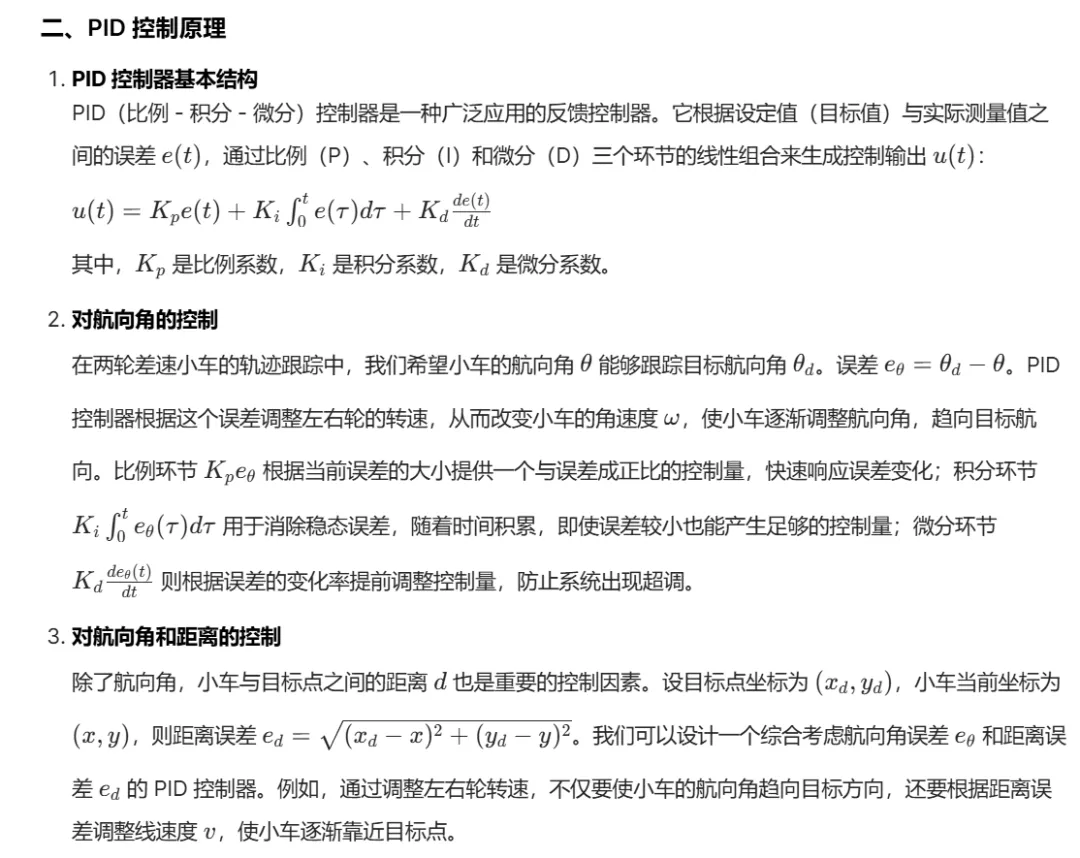
一、两轮差速小车模型

  1. 结构与运动原理两轮差速小车由两个驱动轮和一个万向轮(或多个辅助轮)组成。通过控制左右驱动轮的转速差,小车能够实现转向和直线行驶。假设小车的左右轮半径均为 r,两轮间距为 L。当左轮转速为 ωl,右轮转速为 ωr 时,小车质心的线速度 v 和角速度 ω 可表示为:v=2r(ωl+ωr)ω=Lr(ωrωl)基于这些运动学关系,我们可以建立小车的运动模型,用于描述小车在平面上的位置和姿态变化。
  2. 坐标表示与状态空间通常,我们使用笛卡尔坐标系来描述小车的位置和姿态。小车的状态可以用 (x,y,θ) 表示,其中 (x,y) 是小车质心在平面上的坐标,θ 是小车的航向角。通过积分上述运动学方程,可以得到小车状态随时间的变化:x˙=vcosθy˙=vsinθθ˙=ω



⛳️ 运行结果

📣 部分代码

🔗 参考文献


🍅往期回顾扫扫下方二维码


相关文章
|
11天前
|
人工智能 安全 Linux
【OpenClaw保姆级图文教程】阿里云/本地部署集成模型Ollama/Qwen3.5/百炼 API 步骤流程及避坑指南
2026年,AI代理工具的部署逻辑已从“单一云端依赖”转向“云端+本地双轨模式”。OpenClaw(曾用名Clawdbot)作为开源AI代理框架,既支持对接阿里云百炼等云端免费API,也能通过Ollama部署本地大模型,完美解决两类核心需求:一是担心云端API泄露核心数据的隐私安全诉求;二是频繁调用导致token消耗过高的成本控制需求。
5557 13
|
18天前
|
人工智能 JavaScript Ubuntu
5分钟上手龙虾AI!OpenClaw部署(阿里云+本地)+ 免费多模型配置保姆级教程(MiniMax、Claude、阿里云百炼)
OpenClaw(昵称“龙虾AI”)作为2026年热门的开源个人AI助手,由PSPDFKit创始人Peter Steinberger开发,核心优势在于“真正执行任务”——不仅能聊天互动,还能自动处理邮件、管理日程、订机票、写代码等,且所有数据本地处理,隐私完全可控。它支持接入MiniMax、Claude、GPT等多类大模型,兼容微信、Telegram、飞书等主流聊天工具,搭配100+可扩展技能,成为兼顾实用性与隐私性的AI工具首选。
22111 118

热门文章

最新文章