🔥🔥 AllData大数据产品是可定义数据中台,以数据平台为底座,以数据中台为桥梁,以机器学习平台为中层框架,以大模型应用为上游产品,提供全链路数字化解决方案。
一、数据质量管理VS数据质量平台能力对比
1.1 数据质量管理-功能描述
数据质量管理,提供了全面的数据质量管理功能,包括数据质量报告统计、创建和执行质量任务、新增质量规则以及定时执行任务的设置等,旨在确保数据的准确性、完整性、一致性和及时性,为企业的业务决策提供可靠的数据支持。
1.2 数据质量平台-功能描述
数据质量平台,基于开源项目DataVines构建,实现全流程质量闭环管控。
搭载灵活规则引擎,支持字段完整性、格式合规性、数值阈值等百余类校验规则,构建动态监测体系,实时扫描表、字段级数据波动,依托智能阈值算法对延迟、重复、逻辑矛盾等问题毫秒级预警。
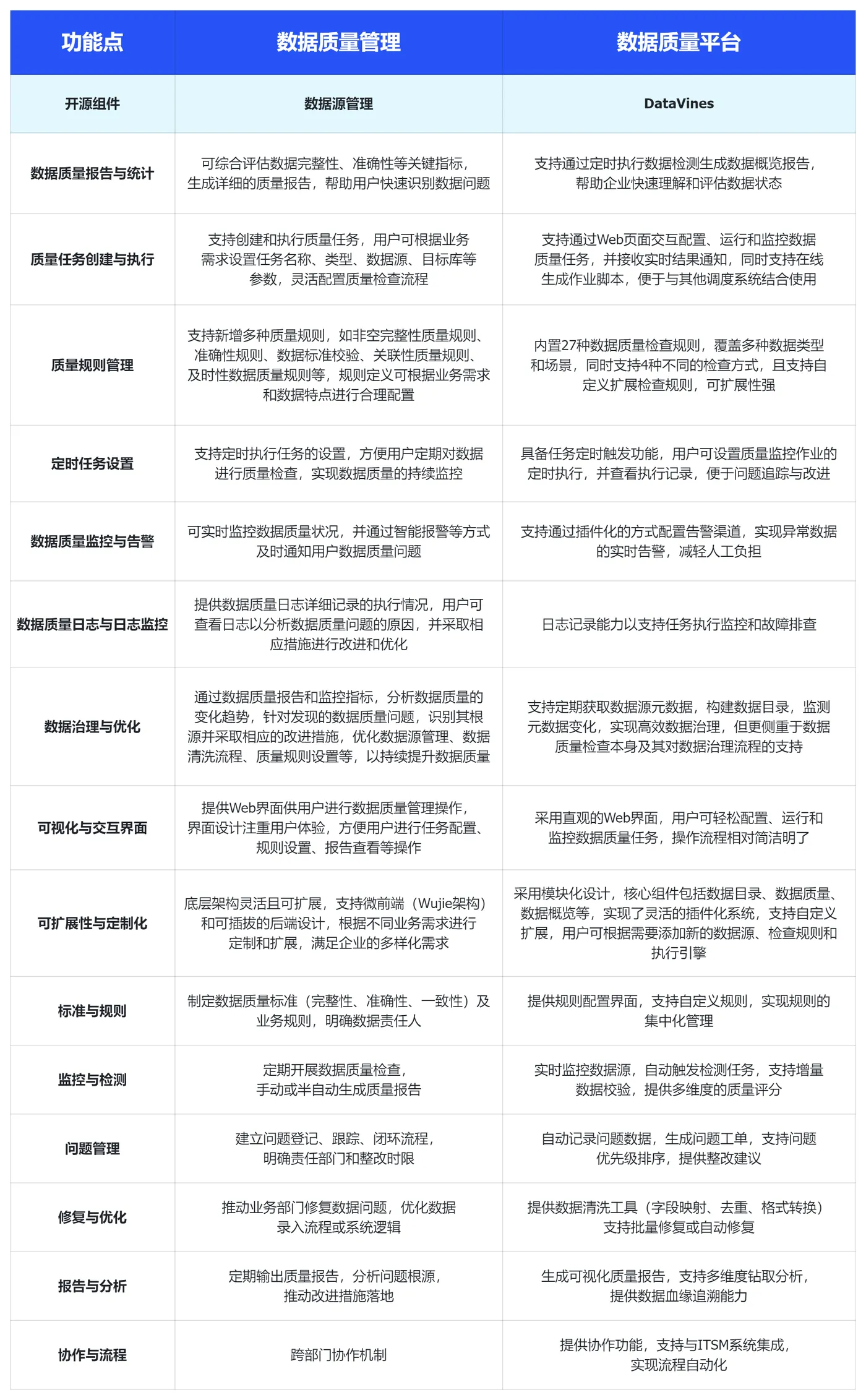
二、功能对比总结

三、 功能模块对比
3.1.1 数据质量管理-功能定位
数据质量管理是跨部门、跨系统的战略性活动,通过制定政策、流程和规范,确保数据从产生到消费的全生命周期质量,目标是支撑业务决策与合规要求。
3.1.2 数据质量管理-功能特点
● 全链路数据治理
以数据平台为底座,数据中台为桥梁,构建从数据集成、治理、建模、分析到应用的全链条数字化解决方案,覆盖数据全生命周期,确保数据在各环节的质量可控。
● 多源异构支持支持关系型数据库、非关系型数据库、数据仓库、大数据平台等多种数据源的实时或批量集成,适应企业复杂的数据环境,保障数据的完整性和一致性。
● 深度定制与扩展采用微前端(Wujie架构)和可插拔的后端设计,可根据企业业务需求进行深度定制和功能扩展,满足不同行业的特殊数据治理需求。
3.1.3 功能应用范围
策略制定:定义数据质量标准、SLA、合规规则。
流程设计:建立质量监控机制、问题处理流程。
跨部门协作:协调IT、业务、合规部门,推动数据治理文化建设。
持续改进:基于质量报告优化流程。
3.1.4 数据源支持 
3.1.5 数据质量支持 


3.2.1 数据质量平台-功能定位
数据质量平台(DataVines)是一款自动化数据质量检测与治理工具,通过技术手段实现数据质量规则配置、监控、问题告警与修复建议。
3.2.2 数据质量平台-功能特点
● 轻量化与开源生态
作为一站式开源数据可观测性平台,数据质量平台(DataVines)具有低依赖性、易于部署的特点,支持快速搭建数据质量监控体系。
● 插件化架构设计
核心组件均支持插件化扩展,用户可根据实际需求灵活添加新功能,适应不断变化的业务需求。
● 丰富内置规则与自定义能力
内置27种数据质量检查规则,涵盖单表、跨表等多种场景,并支持用户通过自定义SQL编写特定业务检查逻辑,满足复杂的数据质量校验需求。
● 数据目录与概览报告
可定时获取数据源元数据构建数据目录,并生成数据概览报告,帮助用户快速理解数据分布和变化趋势,为数据治理提供决策依据。
3.2.3 数据质量平台-功能范围
● 规则引擎:支持自定义规则(如空值、唯一性、范围校验)及内置模板。
● 监控调度:实时、定时任务触发、多数据源接入、跨系统数据一致性校验。
● 问题处理:自动生成质量报告、问题溯源(血缘分析)、修复建议及工单流转。
3.2.4 数据源支持




四、 数据质量管理VS数据质量平台综合分析
数据质量管理
通过目标规划(业务需求对齐、风险分级管控)、标准制定(字段定义、值域规则)、流程管控(跨部门协作、审批节点设计),构建系统性治理框架。
数据质量平台(DataVines)
依托技术自动化能力,实现实时监测(毫秒级捕获异常波动)、智能溯源、一键修复及闭环管控,大幅压缩人工成本,但需依赖管理框架提供规则依据与目标锚点。
五、 应用场景适配
数据质量管理
在跨部门协作场景中(供应链数据共享),需明确数据所有者、生产者、消费者职责。通过数据质量管理模块,可定义数据质量规则的责任人,并设置跨部门协作流程。
在金融、医疗等强监管行业,需定期向监管机构提交数据质量报告。通过质量管理模块的审计日志功能,可追溯数据变更记录、问题处理流程,生成符合SOX、GDPR等法规要求的合规报告。
数据质量平台(DataVines)
在金融、电商等数据密集型行业,业务系统依赖实时数据流驱动决策(风控模型、用户画像)。数据质量平台(DataVines)通过实时监控ETL流程、API接口、数据库变更等数据管道,对数据缺失、格式异常、延迟到达等问题进行秒级告警。
大型企业存在多套异构系统(ERP、CRM、主数据系统),需保证关键数据(客户信息、产品目录)在系统间同步一致。平台通过批量比对工具,自动识别主数据与子系统间的数据偏差,生成差异报告。