C++归并排序的实现

简介: C++归并排序的实现

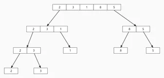
归并排序(Merge Sort)是一种经典的分治算法,其基本原理是将待排序的数组分成若干个子序列,然后分别对每个子序列进行排序,最后将这些有序的子序列合并成一个完整的有序序列。归并排序的主要步骤包括分解、排序和合并。

 

归并排序的基本原理如下:

1. **分解**:将待排序的数组分解成若干个子数组,直到每个子数组只包含一个元素。

2. **排序**:对每个子数组进行排序,可以使用递归来实现这一步骤。

3. **合并**:将排好序的子数组两两合并,直到合并成一个完整的有序数组。

 

归并排序的特点:

- 归并排序是稳定的排序算法,相同元素的相对位置不会改变。

- 时间复杂度为 O(n log n),效率较高。

- 归并排序需要额外的空间来存储临时数组,因此空间复杂度为 O(n)。

 

归并排序的优点在于其稳定性和时间复杂度稳定在 O(n log n),适用于各种规模的数据排序。以下是用 C++ 实现归并排序的示例代码:

```cpp
#include <iostream>
#include <vector>
 
void merge(std::vector<int>& arr, int left, int mid, int right) {
    int n1 = mid - left + 1;
    int n2 = right - mid;
 
    std::vector<int> L(n1), R(n2);
 
    for (int i = 0; i < n1; i++) {
        L[i] = arr[left + i];
    }
    for (int j = 0; j < n2; j++) {
        R[j] = arr[mid + 1 + j];
    }
 
    int i = 0, j = 0, k = left;
 
    while (i < n1 && j < n2) {
        if (L[i] <= R[j]) {
            arr[k] = L[i];
            i++;
        } else {
            arr[k] = R[j];
            j++;
        }
        k++;
    }
 
    while (i < n1) {
        arr[k] = L[i];
        i++;
        k++;
    }
 
    while (j < n2) {
        arr[k] = R[j];
        j++;
        k++;
    }
}
 
void mergeSort(std::vector<int>& arr, int left, int right) {
    if (left < right) {
        int mid = left + (right - left) / 2;
        mergeSort(arr, left, mid);
        mergeSort(arr, mid + 1, right);
        merge(arr, left, mid, right);
    }
}
 
void printArray(const std::vector<int>& arr) {
    for (int num : arr) {
        std::cout << num << " ";
    }
    std::cout << std::endl;
}
 
int main() {
    std::vector<int> arr = {12, 11, 13, 5, 6, 7};
    int n = arr.size();
 
    std::cout << "Original array: ";
    printArray(arr);
 
    mergeSort(arr, 0, n - 1);
 
    std::cout << "Sorted array: ";
    printArray(arr);
 
    return 0;
}
```

 

在这段代码中,`merge` 函数用于合并两个已排序的子数组,`mergeSort` 函数实现了归并排序算法,`printArray` 函数用于打印数组的元素。在 `main` 函数中定义了一个整型数组并对其进行归并排序

相关文章
|
搜索推荐 算法 测试技术
C++归并排序算法的应用:计算右侧小于当前元素的个数
C++归并排序算法的应用:计算右侧小于当前元素的个数
|
12月前
|
存储 人工智能 算法
【C++数据结构——内排序】二路归并排序(头歌实践教学平台习题)【合集】
本关任务是实现二路归并算法,即将两个有序数组合并为一个有序数组。主要内容包括: - **任务描述**:实现二路归并算法。 - **相关知识**: - 二路归并算法的基本概念。 - 算法步骤:通过比较两个有序数组的元素,依次将较小的元素放入新数组中。 - 代码示例(以 C++ 为例)。 - 时间复杂度为 O(m+n),空间复杂度为 O(m+n)。 - **测试说明**:平台会对你编写的代码进行测试,提供输入和输出示例。 - **通关代码**:提供了完整的 C++ 实现代码。 - **测试结果**:展示代码运行后的排序结果。 开始你的任务吧,祝你成功!
393 10
|
人工智能 算法 C++
c++算法学习笔记 (2)归并排序
c++算法学习笔记 (2)归并排序
|
搜索推荐 C++
掌握归并排序:理解原理并用C++实现
掌握归并排序:理解原理并用C++实现
125 1
|
搜索推荐 C++ 容器
(C/C++)STL函数和排序算法:快排以及归并排序
(C/C++)STL函数和排序算法:快排以及归并排序
(C/C++)STL函数和排序算法:快排以及归并排序
|
存储 算法 搜索推荐
C++实现排序 - 02 归并排序、快速排序和堆排序
今天我们继续来整理平均时间复杂度为 O(nlogn) 的三个排序算法,即归并排序、堆排序和快速排序。
521 0
C++实现排序 - 02 归并排序、快速排序和堆排序
|
11月前
|
编译器 C++ 开发者
【C++篇】深度解析类与对象(下)
在上一篇博客中,我们学习了C++的基础类与对象概念,包括类的定义、对象的使用和构造函数的作用。在这一篇,我们将深入探讨C++类的一些重要特性,如构造函数的高级用法、类型转换、static成员、友元、内部类、匿名对象,以及对象拷贝优化等。这些内容可以帮助你更好地理解和应用面向对象编程的核心理念,提升代码的健壮性、灵活性和可维护性。
|
9月前
|
编译器 C++ 容器
【c++11】c++11新特性(上)(列表初始化、右值引用和移动语义、类的新默认成员函数、lambda表达式)
C++11为C++带来了革命性变化,引入了列表初始化、右值引用、移动语义、类的新默认成员函数和lambda表达式等特性。列表初始化统一了对象初始化方式,initializer_list简化了容器多元素初始化;右值引用和移动语义优化了资源管理,减少拷贝开销;类新增移动构造和移动赋值函数提升性能;lambda表达式提供匿名函数对象,增强代码简洁性和灵活性。这些特性共同推动了现代C++编程的发展,提升了开发效率与程序性能。
352 12
|
7月前
|
人工智能 机器人 编译器
c++模板初阶----函数模板与类模板
class 类模板名private://类内成员声明class Apublic:A(T val):a(val){}private:T a;return 0;运行结果:注意:类模板中的成员函数若是放在类外定义时,需要加模板参数列表。return 0;
193 0
|
7月前
|
存储 编译器 程序员
c++的类(附含explicit关键字,友元,内部类)
本文介绍了C++中类的核心概念与用法,涵盖封装、继承、多态三大特性。重点讲解了类的定义(`class`与`struct`)、访问限定符(`private`、`public`、`protected`)、类的作用域及成员函数的声明与定义分离。同时深入探讨了类的大小计算、`this`指针、默认成员函数(构造函数、析构函数、拷贝构造、赋值重载)以及运算符重载等内容。 文章还详细分析了`explicit`关键字的作用、静态成员(变量与函数)、友元(友元函数与友元类)的概念及其使用场景,并简要介绍了内部类的特性。
294 0