前言
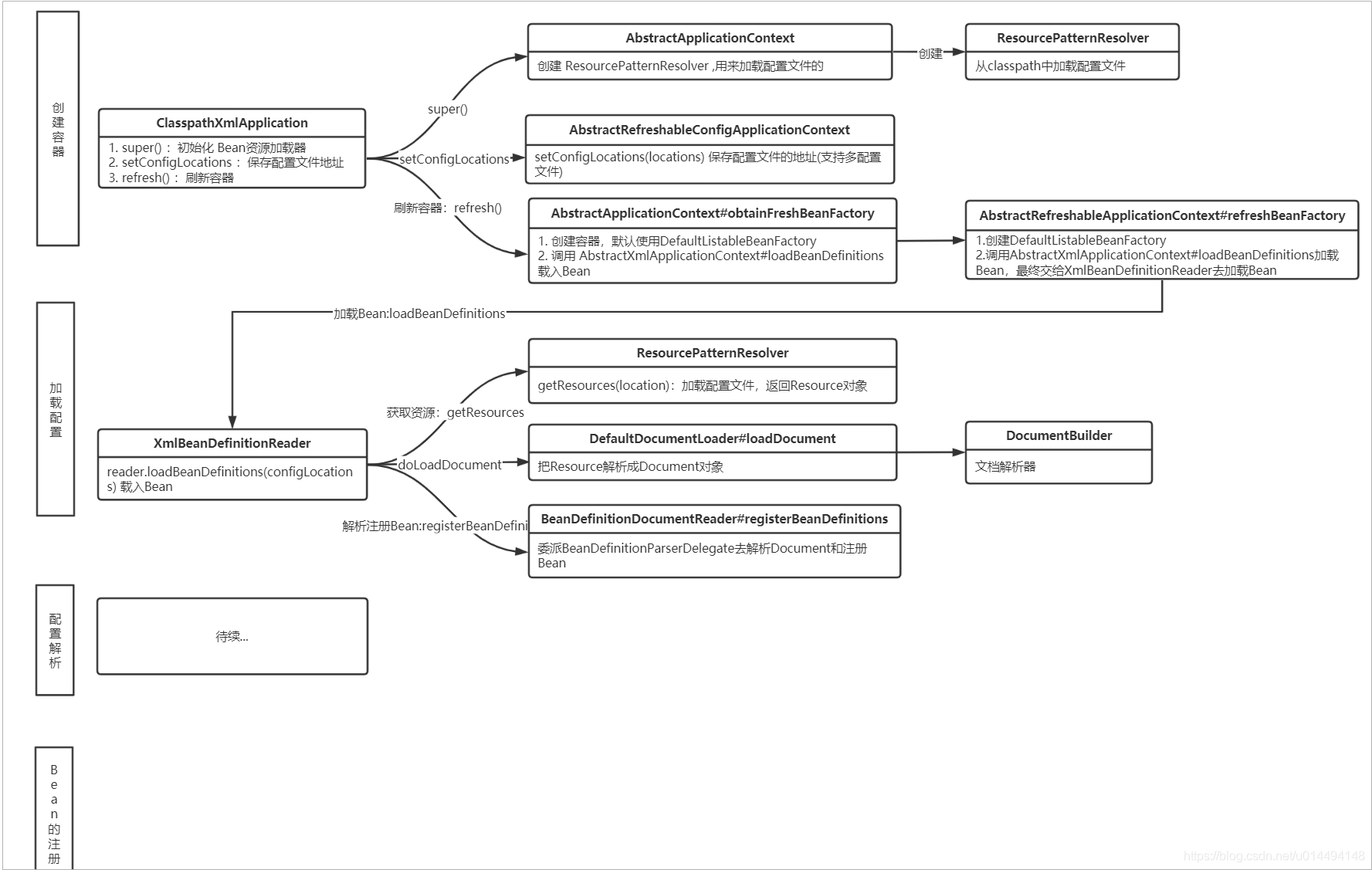
上一章节我们讲的是Spirng中的一些核心类,包括IOC容器工厂,和配置解析的一些类,这一章主要是跟一下IOC启动流程。这里我先贴一下IOC的启动部分流程图,在后面的源码分析就是在走这张图,为什么是部分流程图,因为我先分多篇文章来写IOC启动流程,太长了看起来费劲。我把IOC启动流程分为4个阶段:容器创建 -> 配置加载 -> Bean的解析 -> Bean的注册,如下:
ClasspathXmlApplicationContext 容器
源码分析入口从 ClasspathXmlApplicationContext 开始,通过它来加载一个配置
//加载Spring配置文件,拿到Spring容器
ApplicationContext context = new ClassPathXmlApplicationContext("配置文件.xml")
//从容器中拿到对象实例
MyBean myBean = context.getBean(MyBean.class);
进入ClassPathXmlApplicationContext构造器可以看到,该构造器接收一个配置文件,构造器的注释是这一样描述的:创建一个新的 ClassPathXmlApplicationContext,从给定的 XML 文件加载定义并自动刷新上下文。
/**
创建一个新的 ClassPathXmlApplicationContext,从给定的 XML 文件加载定义并自动刷新上下文。
* Create a new ClassPathXmlApplicationContext, loading the definitions
* from the given XML file and automatically refreshing the context.
* @param configLocation resource location
* @throws BeansException if context creation failed
*/
public ClassPathXmlApplicationContext(String configLocation) throws BeansException {
this(new String[] {
configLocation}, true, null);
}
/**
* Create a new ClassPathXmlApplicationContext with the given parent,
* loading the definitions from the given XML files.
* @param configLocations array of resource locations
* @param refresh whether to automatically refresh the context,
* loading all bean definitions and creating all singletons.
* Alternatively, call refresh manually after further configuring the context.
* @param parent the parent context
* @throws BeansException if context creation failed
* @see #refresh()
*/
public ClassPathXmlApplicationContext(
String[] configLocations, boolean refresh, @Nullable ApplicationContext parent)
throws BeansException {
//调用父类的构造器
super(parent);
//设置位置文件地址
setConfigLocations(configLocations);
if (refresh) {
//刷新容器【重点】
refresh();
}
}
在ClasspathXmlApplication的构造器中做了如下事情:
- 调用了父容器的构造器方法,目的是加载设置Bean的资源加载器
ResourcePatternResolver - 然后通过
setConfigLocations方法保存好配置文件地址, 最后调用
refresh()刷新容器ResourcePatternResolver 资源加载器
ResourcePatternResolver是Bean的资源加载器 ,通过父容器 AbstractApplicationContext 中的构造方法创建:
```java
public abstract class AbstractApplicationContext extends DefaultResourceLoaderimplements ConfigurableApplicationContextpublic AbstractApplicationContext(@Nullable ApplicationContext parent) {
//加载 resourcePatternResolver this(); // setParent(parent);}
/**
Create a new AbstractApplicationContext with no parent.
*/
//创建一个AbstractApplicationContext容器工厂,并构建一个ResourcePatternResolver
public AbstractApplicationContext() {
this.resourcePatternResolver = getResourcePatternResolver();
}
//获取 PathMatchingResourcePatternResolver
protected ResourcePatternResolver getResourcePatternResolver() {
return new PathMatchingResourcePatternResolver(this);
}public PathMatchingResourcePatternResolver(ResourceLoader resourceLoader) {
Assert.notNull(resourceLoader, "ResourceLoader must not be null");
//资源加载器
this.resourceLoader = resourceLoader;
}
父容器AbstractApplicationContext 继承了 DefaultResourceLoader ,拥有资源加载的能力,在构造器中中创建了ResourcePatternResolver,使用的是`PathMatchingResourcePatternResolver`作为实现,它能够将指定的资源位置路径解析为一个或多个匹配的资源。

下面是ResourceLoader 源码:
```java
public interface ResourceLoader {
//默认从classpath中加载资源文件
/** Pseudo URL prefix for loading from the class path: "classpath:". */
String CLASSPATH_URL_PREFIX = ResourceUtils.CLASSPATH_URL_PREFIX;
//把资源文件转换成Resource
Resource getResource(String location);
ClassLoader getClassLoader();
}
public interface ResourcePatternResolver extends ResourceLoader {
//从classpath加载资源
String CLASSPATH_ALL_URL_PREFIX = "classpath*:";
//把文件转换成Resource[] ,对ResourceLoader做了扩展
Resource[] getResources(String locationPattern) throws IOException;
}
setConfigLocations 保存配置地址
然后就是保存配置地址 ,从源码可以看出,我们是可以传入多个配置文件给容器的。
public abstract class AbstractRefreshableConfigApplicationContext extends AbstractRefreshableApplicationContext
implements BeanNameAware, InitializingBean {
//地址保存到这里
@Nullable
private String[] configLocations;
/**
* Set the config locations for this application context.
* <p>If not set, the implementation may use a default as appropriate.
*/
//可以传入多个配置
public void setConfigLocations(@Nullable String... locations) {
if (locations != null) {
Assert.noNullElements(locations, "Config locations must not be null");
this.configLocations = new String[locations.length];
for (int i = 0; i < locations.length; i++) {
this.configLocations[i] = resolvePath(locations[i]).trim();
}
}
else {
this.configLocations = null;
}
}
Refresh() 刷新容器
ClasspathXmlApplication调用 AbstractApplicationContext#refresh 方法刷新容器,该方法中实现了IOC容器的整个初始化过程。
@Override
public void refresh() throws BeansException, IllegalStateException {
synchronized (this.startupShutdownMonitor) {
// Prepare this context for refreshing.
//准备刷新工作 ,记录开始时间,初始化属性,校验配置文件,准备事件的存储Set
prepareRefresh();
// Tell the subclass to refresh the internal bean factory.
//告诉子类,刷新Bean工厂,销毁旧beanFactory,创建新beanFactory,默认DefaultListableBeanFactory
//从子容器的refreshBeanFactory方法中载入Bean的资源文件
ConfigurableListableBeanFactory beanFactory = obtainFreshBeanFactory();
// Prepare the bean factory for use in this context.
//准备工厂,配置工厂的下文特性, 例如上下文的 ClassLoader 和后处理器。Bean表达式解析器,
//BeanPostProcessor和 Aware类的自动装配等
prepareBeanFactory(beanFactory);
try {
// Allows post-processing of the bean factory in context subclasses.
//BeanFactory初始化完成的后置工作,这是一个空方法,留给三方框架或者自己配置,作用是允许对beanFoctory进行扩展处理
postProcessBeanFactory(beanFactory);
// Invoke factory processors registered as beans in the context.
//调用BeanFactory的后置处理器BeanFactoryPostProcessor,在 bean定义注册之后bean实例化之前调用
invokeBeanFactoryPostProcessors(beanFactory);
// Register bean processors that intercept bean creation.
//注册Bean的后置处理器BeanPostProcessor,在Bean初始化前,后执行
registerBeanPostProcessors(beanFactory);
// Initialize message source for this context.
//初始化信息源,国际化相关
initMessageSource();
// Initialize event multicaster for this context.
//初始化容器事件传播器
initApplicationEventMulticaster();
// Initialize other special beans in specific context subclasses.
//空方法,该方法子类实现,在容器刷新的时候可以自定义逻辑;如创建Tomcat,Jetty等WEB服务器
onRefresh();
// Check for listener beans and register them.
//注册事件监听器,注册实现了ApplicationListener接口的监听器bean,
//这些监听器是注册到ApplicationEventMulticaster中的
registerListeners();
// Instantiate all remaining (non-lazy-init) singletons.
//实例化所有剩余的(非延迟初始化)单例的Bean
finishBeanFactoryInitialization(beanFactory);
// Last step: publish corresponding event.
//完成context的刷新。主要是调用LifecycleProcessor的onRefresh()方法,并且发布事件(ContextRefreshedEvent)
finishRefresh();
}
catch (BeansException ex) {
if (logger.isWarnEnabled()) {
logger.warn("Exception encountered during context initialization - " +
"cancelling refresh attempt: " + ex);
}
// Destroy already created singletons to avoid dangling resources.
//销毁已经创建的单例Bean。
destroyBeans();
// Reset 'active' flag.
//取消容器刷新
cancelRefresh(ex);
// Propagate exception to caller.
throw ex;
}
finally {
// Reset common introspection caches in Spring's core, since we
// might not ever need metadata for singleton beans anymore...
//重置缓存
resetCommonCaches();
}
}
}
refresh()方法主要是通过子类 refreshBeanFactory()方法加载Bean信息,然后就是一些列的容器生命周期事件。这里其实是用到了模板设计模式,在refresh()方法中指定容器刷新流程,很多的细节步骤由子类去实现。
工厂的创建:obtainFreshBeanFactory
protected ConfigurableListableBeanFactory obtainFreshBeanFactory() {
//刷新工厂,有子类实现
refreshBeanFactory();
//通过子类返回工厂,默认 DefaultListableBeanFactory
return getBeanFactory();
}
这里只是定义了抽象方法,refreshBeanFactory由子类实现,见:AbstractRefreshableApplicationContext#refreshBeanFactory
AbstractRefreshableApplicationContext#refreshBeanFactory
@Override
protected final void refreshBeanFactory() throws BeansException {
if (hasBeanFactory()) {
//如果已经有BeanFactory,销毁Bean,关闭容器
destroyBeans();
closeBeanFactory();
}
try {
//创建IOC容器
DefaultListableBeanFactory beanFactory = createBeanFactory();
beanFactory.setSerializationId(getId());
//定制BeanFactory,如设置启动参数,开启注解的自动装配等
customizeBeanFactory(beanFactory);
//载入Bean,由子类实现
loadBeanDefinitions(beanFactory);
this.beanFactory = beanFactory;
}
catch (IOException ex) {
throw new ApplicationContextException("I/O error parsing bean definition source for " + getDisplayName(), ex);
}
}
该方法中先判断如果已经存在BeanFactory就销毁掉重新创建,默认使用的是DefaultListableBeanFactory作为BeanFactory,并loadBeanDefinitions方法加载Bean,方法由子类 AbstractXmlApplicationContext#loadBeanDefinitions实现。
加载Bean:AbstractXmlApplicationContext#loadBeanDefinitions
@Override
protected void loadBeanDefinitions(DefaultListableBeanFactory beanFactory) throws BeansException, IOException {
// Create a new XmlBeanDefinitionReader for the given BeanFactory.
//创建 XmlBeanDefinitionReader ,用来从XML中读取Bean
XmlBeanDefinitionReader beanDefinitionReader = new XmlBeanDefinitionReader(beanFactory);
// Configure the bean definition reader with this context's
// resource loading environment.
//把Environment 和 ResourceLoader 设置给beanDefinitionReader
beanDefinitionReader.setEnvironment(this.getEnvironment());
beanDefinitionReader.setResourceLoader(this);
//设置Sax解析器
beanDefinitionReader.setEntityResolver(new ResourceEntityResolver(this));
// Allow a subclass to provide custom initialization of the reader,
// then proceed with actually loading the bean definitions.
//初始化Bean的读取器,启用 Xml 的校验机制 , 允许子类自定义初始化读取器
initBeanDefinitionReader(beanDefinitionReader);
//加载Bean, XmlBeanDefinitionReader真正实现加载逻辑
loadBeanDefinitions(beanDefinitionReader);
}
loadBeanDefinitions方法是用来加载Bean的,创建了XmlBeanDefinitionReader 基于XML的Bean的读取器,最终会调用 XmlBeanDefinitionReader.(configLocations)从配置中加载Bean,见:AbstractXmlApplicationContext#loadBeanDefinitions(.XmlBeanDefinitionReader)
protected void loadBeanDefinitions(XmlBeanDefinitionReader reader) throws BeansException, IOException {
//获取配置的Resource
Resource[] configResources = getConfigResources();
//如果有Resrouce就调用 XmlBeanDefinitionReader.loadBeanDefinitions 加载Bean
if (configResources != null) {
//Xml Bean 读取器调用其父类 AbstractBeanDefinitionReader 读取定位的 Bean 配置资源
reader.loadBeanDefinitions(configResources);
}
// 如果子类中获取的 Bean 配置资源Resource为空,
// 则获取 ClassPathXmlApplicationContext 构造方法中 setConfigLocations 方法设置的资源
String[] configLocations = getConfigLocations();
if (configLocations != null) {
//Xml Bean 读取器调用其父类 AbstractBeanDefinitionReader 读取定位的 Bean 配置资源
reader.loadBeanDefinitions(configLocations);
}
}
这里先尝试获取配置资源Resource,如果为空就通过指定配置reader.loadBeanDefinitions(configLocations);加载Bean,最终调用父类:AbstractBeanDefinitionReader#loadBeanDefinitions(java.lang.String)方法
AbstractBeanDefinitionReader#loadBeanDefinitions(
public int loadBeanDefinitions(String location, @Nullable Set<Resource> actualResources) throws BeanDefinitionStoreException {
//资源加载器,在初始化IOC容器的时候创建的
ResourceLoader resourceLoader = getResourceLoader();
if (resourceLoader == null) {
throw new BeanDefinitionStoreException(
"Cannot load bean definitions from location [" + location + "]: no ResourceLoader available");
}
if (resourceLoader instanceof ResourcePatternResolver) {
// Resource pattern matching available.
try {
//把指定位置的配置文件解析成Resource,加载多个
Resource[] resources = ((ResourcePatternResolver) resourceLoader).getResources(location);
//委派 XmlBeanDefinitionReader加载Bean
int count = loadBeanDefinitions(resources);
if (actualResources != null) {
Collections.addAll(actualResources, resources);
}
if (logger.isTraceEnabled()) {
logger.trace("Loaded " + count + " bean definitions from location pattern [" + location + "]");
}
return count;
}
catch (IOException ex) {
throw new BeanDefinitionStoreException(
"Could not resolve bean definition resource pattern [" + location + "]", ex);
}
}
else {
// Can only load single resources by absolute URL.
//把指定位置的配置文件解析成Resource,加载单个
Resource resource = resourceLoader.getResource(location);
//委派 XmlBeanDefinitionReader加载Bean
int count = loadBeanDefinitions(resource);
if (actualResources != null) {
actualResources.add(resource);
}
if (logger.isTraceEnabled()) {
logger.trace("Loaded " + count + " bean definitions from location [" + location + "]");
}
return count;
}
}
在该方法中显示得到初始化容器时创建的ResourceLoader,通过ResourceLoader.getResource(location)得到Resource资源对象后,调用loadBeanDefinitions(resources);方法,其实是委派XmlBeanDefinitionReader去加载Bean。程序最终来到XmlBeanDefinitionReader#loadBeanDefinitions(org.springframework.core.io.support.EncodedResource)方法
解析Bean:XmlBeanDefinitionReader#loadBeanDefinitions
//对 Resource进行了编码
public int loadBeanDefinitions(Resource resource) throws BeanDefinitionStoreException {
return loadBeanDefinitions(new EncodedResource(resource));
}
public int loadBeanDefinitions(EncodedResource encodedResource) throws BeanDefinitionStoreException {
Assert.notNull(encodedResource, "EncodedResource must not be null");
if (logger.isTraceEnabled()) {
logger.trace("Loading XML bean definitions from " + encodedResource);
}
//当前正在加载的资源
Set<EncodedResource> currentResources = this.resourcesCurrentlyBeingLoaded.get();
if (currentResources == null) {
currentResources = new HashSet<>(4);
this.resourcesCurrentlyBeingLoaded.set(currentResources);
}
if (!currentResources.add(encodedResource)) {
throw new BeanDefinitionStoreException(
"Detected cyclic loading of " + encodedResource + " - check your import definitions!");
}
try {
//从Resource中得到输入流
InputStream inputStream = encodedResource.getResource().getInputStream();
try {
//从输入流中得到XML配置文件源
InputSource inputSource = new InputSource(inputStream);
if (encodedResource.getEncoding() != null) {
inputSource.setEncoding(encodedResource.getEncoding());
}
//加载BeanDefinitions , 加载Bean的核心方法
return doLoadBeanDefinitions(inputSource, encodedResource.getResource());
}
finally {
//输入流关闭
inputStream.close();
}
}
catch (IOException ex) {
throw new BeanDefinitionStoreException(
"IOException parsing XML document from " + encodedResource.getResource(), ex);
}
finally {
//删除Resource
currentResources.remove(encodedResource);
if (currentResources.isEmpty()) {
this.resourcesCurrentlyBeingLoaded.remove();
}
}
}
XmlBeanDefinitionReader#loadBeanDefinitions 对配置文件做了编码处理后,从Resource中得到输入流,然后包装成 InputSource(XML数据源),调用 doLoadBeanDefinitions方法去加载Bean,见:XmlBeanDefinitionReader#doLoadBeanDefinitions
protected int doLoadBeanDefinitions(InputSource inputSource, Resource resource)
throws BeanDefinitionStoreException {
try {
//将 XML 文件转换为 Document 对象,通过 documentLoader来解析
Document doc = doLoadDocument(inputSource, resource);
//【重要】解析和注册Bean的消息流程
int count = registerBeanDefinitions(doc, resource);
if (logger.isDebugEnabled()) {
logger.debug("Loaded " + count + " bean definitions from " + resource);
}
return count;
}
...省略...
XmlBeanDefinitionReader 通过 DefaultDocumentLoader#loadDocument 把InputResource转成Document对象,然后委派 BeanDefinitionParserDelegate 去解析Document然后注册Bean。
文章就先到这里结束把,下一章接上Bean的解析和Bean的注册,如果喜欢就给个好评吧,你的肯定是我最大的动力~ 文章数量突破100啦~