查找算法的效率评价
查找成功的ASL

查找失败的ASL

顺序查找
- 算法思路:从头到尾或者从尾到头,逐个元素与哨兵比较
- 算法实现:引入0位置为哨兵可以减少一次越界判断;加入哨兵在第0的位置并存放要查找的元素,顺序查找的时候从后往前查找,所以就不用进行越界判断

- ==无论如何优化都是O(n)==
折半查找
- 算法实现:

- 缺点:要有序顺序表(链表不合适呀)
- ==时间复杂度:log2n==
查找判定树
- 构造

- 特性:
折半查找的判定树是平衡的二叉排序树
只要表中的关键字个数相同,就一定会生成形状相同的判定树
只有最下面一层不满
若有n个关键字,就要n+1个查找失败结点
分块查找
- 算法思想:
索引表中保存每块的最大关键字和分块存储空间
块内无序,块间有序
**先在索引表中索引分块(可顺序,可折半)
然后在块内顺序查找** - 性能分析:
ASL=查找索引表的ASL+查找分块的ASL
散列表
- 概念:
关键字通过hash函数与存储地址直接相关
不同关键字映射到同一个地址,这些关键字就是同义词
同义词的冲突叫冲突。
聚集(堆积):非同义词的冲突
装填因子(负载因子):表中记录数/散列表的长度;降低装填因子来减少冲突;直接影响散列表的查找效率(ASL)。
散列表中,ASL平均查找长度与装填因子直接相关,查找效率不依赖已有表项数目或表长。 - 处理冲突的方法
拉链法:

所有的同义词存储在同一个链表中
ASL:
对空节点的查找次数是0
冲突越多,查找效率越低,理想情况下时间复杂度可以是o(1)
链地址法不会产生堆积现象
开放地址法
线性探测法:
- 查找:
同义词和非同义词都要被检查;
空位置的判断也算作一次比较;
越早遇到空位就越早确定查找失败。 - 过程:
hash一下后,一个一个往后查,查到空则停,但空位置也算一次比较 - 删除
不能简单地直接将被删除空间设置为空,否则会截断在它之后填入的同义词结点的查找路径,可以做一个“删除标记”进行删除标记 - 缺点
同义词与非同义词之间的冲突很容易造成聚集现象,影响查找效率 - ASL

平方探测法
- 过程
先hash一下,然后左右跳跃的查找,查到空则停。
- 优点
相比于线性探测更加不会产生聚集现象
再散列法
- 除了原始散列函数之外,多准备几个散列函数,当散列函数冲突时,用下一个散列函数计算一个新的地址,知道不冲突为止
伪随机序列法
- di是一个伪随机数
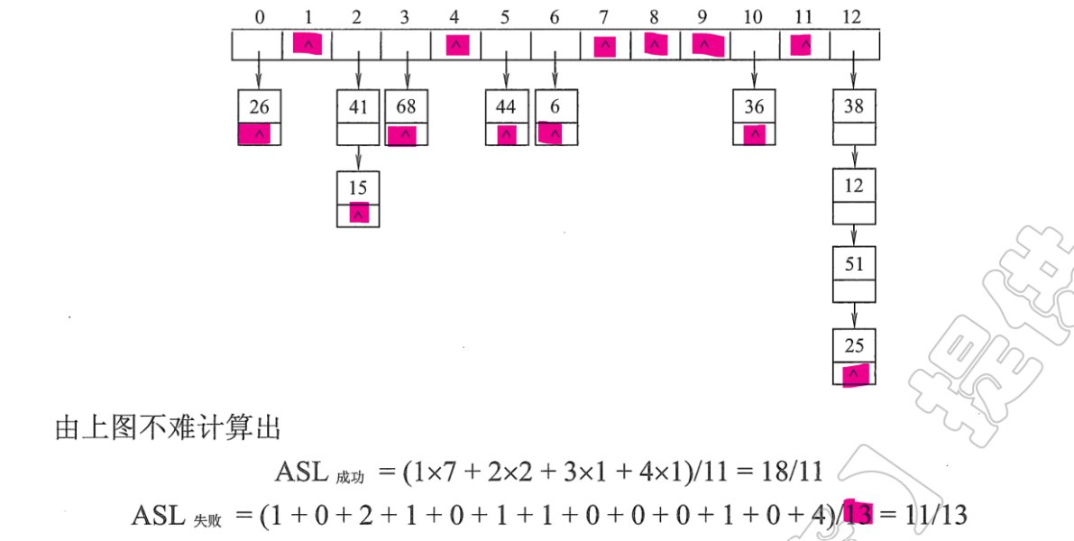
拉链法和开放地址法的ASL计算:
ASL成功=(每个成功元素比较次数和)/元素个数
ASL失败=(每次hash失败比较次数和)/m
注意 :
- 拉链法的空不算比较次数,但开放地址的空还算一次比较次数(而且开放地址到空才停止)
失败的比较次数注意范围,到%m就可以了,因为%m后面不是每次hash能hash到的,只是散列表的长度而已。
- 分母m是模的值