深入理解分布式系统中的缓存架构(上)

本文涉及的产品
Redis 开源版,标准版 2GB
推荐场景:
搭建游戏排行榜
简介:

本文主要介绍大型分布式系统中缓存的相关理论,常见的缓存组件以及应用场景。

1 缓存概述

缓存概述

2 缓存的分类

缓存主要分为以下四类

缓存的分类

2.1 CDN缓存

基本介绍

CDN(Content Delivery Network 内容分发网络)的基本原理是广泛采用各种缓存服务器,将这些缓存服务器分布到用户访问相对集中的地区或网络中,在用户访问网站时,利用全局负载技术将用户的访问指向距离最近的工作正常的缓存服务器上,由缓存服务器直接响应用户请求

应用场景

主要缓存静态资源,例如图片,视频

应用图

未使用CDN缓存

使用CDN缓存

优点

优点

2.2 反向代理缓存

基本介绍

反向代理位于应用服务器机房,处理所有对WEB服务器的请求。

如果用户请求的页面在代理服务器上有缓冲的话,代理服务器直接将缓冲内容发送给用户。如果没有缓冲则先向WEB服务器发出请求,取回数据,本地缓存后再发送给用户。通过降低向WEB服务器的请求数,从而降低了WEB服务器的负载。

应用场景

一般只缓存体积较小静态文件资源,如css、js、图片

应用图

反向代理缓存应用图

开源实现

开源实现

2.3 本地应用缓存

基本介绍

指的是在应用中的缓存组件,其最大的优点是应用和cache是在同一个进程内部,请求缓存非常快速,没有过多的网络开销等,在单应用不需要集群支持或者集群情况下各节点无需互相通知的场景下使用本地缓存较合适;

同时,它的缺点也是应为缓存跟应用程序耦合,多个应用程序无法直接的共享缓存,各应用或集群的各节点都需要维护自己的单独缓存,对内存是一种浪费。

应用场景

缓存字典等常用数据

缓存介质

缓存介质

实现

编程直接实现

编程直接实现

Ehcache

基本介绍

Ehcache是??一种基于标准的开源缓存,可提高性能,卸载数据库并简化可伸缩性。

它是使用最广泛的基于Java的缓存,因为它功能强大,经过验证,功能齐全,并与其他流行的库和框架集成。Ehcache可以从进程内缓存扩展到使用TB级缓存的混合进程内/进程外部署

应用场景

Ehcache应用场景

Ehcache架构图

Ehcache架构图

Ehcache主要特征

Ehcache主要特征

Ehcache缓存数据过期策略

缓存数据过期策略.png

Ehcache过期数据淘汰机制

懒淘汰机制:每次往缓存放入数据的时候,都会存一个时间,在读取的时候要和设置的时间做TTL比较来判断是否过期

Guava Cache

2.4 分布式缓存

基本介绍

Guava Cache是Google开源的Java重用工具集库Guava里的一款缓存工具

特点与功能

Guava Cache特点与功能.png

应用场景

Guava Cache应用场景.png

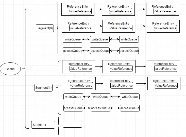
数据结构图

Guava Cache数据结构图

Guava Cache结构特点.png

缓存更新策略

Guava Cache 缓存更新策略

缓存回收策略

Guava Cache缓存回收策略.png

2.4 分布式缓存

指的是与应用分离的缓存组件或服务,其最大的优点是自身就是一个独立的应用,与本地应用隔离,多个应用可直接的共享缓存。

主要应用场景

分布式缓存应用场景.png

主要接入方式

分布式缓存接入方式.png

下面介绍分布式缓存常见的2大开源实现Memcached和Redis

Memcached

基本介绍

Memcached是一个高性能,分布式内存对象缓存系统,通过在内存里维护一个统一的巨大的hash表,它能够用来存储各种格式的数据,包括图像、视频、文件以及数据库检索的结果等。简单的说就是将数据调用到内存中,然后从内存中读取,从而大大提高读取速度。

特点

Memcached特点

基本架构

Memcached基本架构

缓存数据过期策略

LRU(最近最少使用)到期失效策略,在Memcached内存储数据项时,可以指定它在缓存的失效时间,默认为永久。当Memcached服务器用完分配的内时,失效的数据被首先替换,然后也是最近未使用的数据。

数据淘汰内部实现

懒淘汰机制:每次往缓存放入数据的时候,都会存一个时间,在读取

的时候要和设置的时间做TTL比较来判断是否过期

分布式集群实现

服务端并没有 “ 分布式 ” 功能。每个服务器都是完全独立和隔离的服务。 Memcached的分布式,是由客户端程序实现的

数据读写流程图

Memcached分布式集群实现

Redis

基本介绍

Redis是一个远程内存数据库(非关系型数据库),性能强劲,具有复制特性以及解决问题而生的独一无二的数据模型。它可以存储键值对与5种不同类型的值之间的映射,可以将存储在内存的键值对数据持久化到硬盘,可以使用复制特性来扩展读性能,

Redis还可以使用客户端分片来扩展写性能。内置了 复制(replication),LUA脚本(Lua scripting),LRU驱动事件(LRU eviction),事务(transactions) 和不同级别的 磁盘持久化(persistence), 并通过 Redis哨兵(Sentinel)和自动分区(Cluster)提供高可用性(high availability)。

数据模型

Redis数据模型

数据淘汰策略

Redis数据淘汰策略

数据淘汰内部实现

Redis数据淘汰内部实现.png

持久化方式

Redis持久化方式

底层实现部分解析

启动的部分过程图解

启动的部分过程

server端持久化的部分操作图解

server端持久化的部分操作

底层哈希表实现(渐进式Rehash)

初始化字典

初始化字典

新增字典元素图解

新增字典元素图解

Rehash执行流程

Rehash执行流程

缓存设计原则

Redis缓存设计原则.png



欢迎工作一到五年的Java工程师朋友们加入Java填坑之路:860113481

群内提供免费的Java架构学习资料(里面有高可用、高并发、高性能及分布式、Jvm性能调优、Spring源码,MyBatis,Netty,Redis,Kafka,Mysql,Zookeeper,Tomcat,Docker,Dubbo,Nginx等多个知识点的架构资料)合理利用自己每一分每一秒的时间来学习提升自己,不要再用"没有时间“来掩饰自己思想上的懒惰!趁年轻,使劲拼,给未来的自己一个交代!



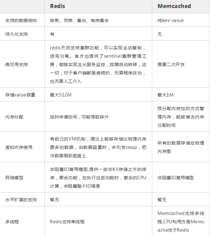
Redis与Memcached比较




相关文章
|
3月前
|
监控 Java API
Spring Boot 3.2 结合 Spring Cloud 微服务架构实操指南 现代分布式应用系统构建实战教程
Spring Boot 3.2 + Spring Cloud 2023.0 微服务架构实践摘要 本文基于Spring Boot 3.2.5和Spring Cloud 2023.0.1最新稳定版本,演示现代微服务架构的构建过程。主要内容包括: 技术栈选择:采用Spring Cloud Netflix Eureka 4.1.0作为服务注册中心,Resilience4j 2.1.0替代Hystrix实现熔断机制,配合OpenFeign和Gateway等组件。 核心实操步骤: 搭建Eureka注册中心服务 构建商品
616 3
|
4月前
|
人工智能 Kubernetes 数据可视化
Kubernetes下的分布式采集系统设计与实战:趋势监测失效引发的架构进化
本文回顾了一次关键词监测任务在容器集群中失效的全过程,分析了中转IP复用、调度节奏和异常处理等隐性风险,并提出通过解耦架构、动态IP分发和行为模拟优化采集策略,最终实现稳定高效的数据抓取与分析。
Kubernetes下的分布式采集系统设计与实战:趋势监测失效引发的架构进化
|
29天前
|
缓存 Cloud Native 中间件
《聊聊分布式》从单体到分布式:电商系统架构演进之路
本文系统阐述了电商平台从单体到分布式架构的演进历程,剖析了单体架构的局限性与分布式架构的优势,结合淘宝、京东等真实案例,深入探讨了服务拆分、数据库分片、中间件体系等关键技术实践,并总结了渐进式迁移策略与核心经验,为大型应用架构升级提供了全面参考。
|
1月前
|
缓存 运维 监控
Redis 7.0 高性能缓存架构设计与优化
🌟蒋星熠Jaxonic,技术宇宙中的星际旅人。深耕Redis 7.0高性能缓存架构,探索函数化编程、多层缓存、集群优化与分片消息系统,用代码在二进制星河中谱写极客诗篇。
|
1月前
|
存储 NoSQL 前端开发
【赵渝强老师】MongoDB的分布式存储架构
MongoDB分片通过将数据分布到多台服务器,实现海量数据的高效存储与读写。其架构包含路由、配置服务器和分片服务器,支持水平扩展,结合复制集保障高可用性,适用于大规模生产环境。
229 1
|
2月前
|
消息中间件 缓存 监控
中间件架构设计与实践:构建高性能分布式系统的核心基石
摘要 本文系统探讨了中间件技术及其在分布式系统中的核心价值。作者首先定义了中间件作为连接系统组件的"神经网络",强调其在数据传输、系统稳定性和扩展性中的关键作用。随后详细分类了中间件体系,包括通信中间件(如RabbitMQ/Kafka)、数据中间件(如Redis/MyCAT)等类型。文章重点剖析了消息中间件的实现机制,通过Spring Boot代码示例展示了消息生产者的完整实现,涵盖消息ID生成、持久化、批量发送及重试机制等关键技术点。最后,作者指出中间件架构设计对系统性能的决定性影响,
|
7月前
|
人工智能 安全 Java
智慧工地源码,Java语言开发,微服务架构,支持分布式和集群部署,多端覆盖
智慧工地是“互联网+建筑工地”的创新模式,基于物联网、移动互联网、BIM、大数据、人工智能等技术,实现对施工现场人员、设备、材料、安全等环节的智能化管理。其解决方案涵盖数据大屏、移动APP和PC管理端,采用高性能Java微服务架构,支持分布式与集群部署,结合Redis、消息队列等技术确保系统稳定高效。通过大数据驱动决策、物联网实时监测预警及AI智能视频监控,消除数据孤岛,提升项目可控性与安全性。智慧工地提供专家级远程管理服务,助力施工质量和安全管理升级,同时依托可扩展平台、多端应用和丰富设备接口,满足多样化需求,推动建筑行业数字化转型。
264 5
|
5月前
|
监控 算法 关系型数据库
分布式事务难题终结:Seata+DRDS全局事务一致性架构设计
在分布式系统中,CAP定理限制了可用性、一致性与分区容错的三者兼得,尤其在网络分区时需做出取舍。为应对这一挑战,最终一致性方案成为常见选择。以电商订单系统为例,微服务化后,原本的本地事务演变为跨数据库的分布式事务,暴露出全局锁失效、事务边界模糊及协议差异等问题。本文深入探讨了基于 Seata 与 DRDS 的分布式事务解决方案,涵盖 AT 模式实践、分片策略优化、典型问题处理、性能调优及高级特性实现,结合实际业务场景提供可落地的技术路径与架构设计原则。通过压测验证,该方案在事务延迟、TPS 及失败率等方面均取得显著优化效果。
318 61
|
6月前
|
监控 Linux 应用服务中间件
Linux多节点多硬盘部署MinIO:分布式MinIO集群部署指南搭建高可用架构实践
通过以上步骤,已成功基于已有的 MinIO 服务,扩展为一个 MinIO 集群。该集群具有高可用性和容错性,适合生产环境使用。如果有任何问题,请检查日志或参考MinIO 官方文档。作者联系方式vx:2743642415。
2065 57
|
6月前
|
消息中间件 缓存 算法
分布式开发:数字时代的高性能架构革命-为什么要用分布式?优雅草卓伊凡
分布式开发:数字时代的高性能架构革命-为什么要用分布式?优雅草卓伊凡
320 0
分布式开发:数字时代的高性能架构革命-为什么要用分布式?优雅草卓伊凡

热门文章

最新文章