前言
在 Agentic AI 时代,智能体需要与真实世界交互,而浏览器是连接虚拟世界与现实世界的重要桥梁。AgentRun Browser Sandbox 为智能体提供了安全、高性能、免运维的浏览器执行环境,让 AI Agent 真正具备"上网"的能力——从网页抓取、信息提取到表单填写、自动化操作,一切皆可实现。
AgentRun Browser Sandbox 介绍
什么是 Browser Sandbox?
Browser Sandbox 是 AgentRun 平台提供的云原生无头浏览器沙箱服务,基于阿里云函数计算(FC)构建。它为智能体提供了一个安全隔离的浏览器执行环境,支持通过标准的 Chrome DevTools Protocol (CDP) 远程控制浏览器实例。
核心特性
无头浏览器能力
- 内置 Chromium/Chrome 浏览器,支持完整的 Web 标准
- 原生兼容 Puppeteer、Playwright 等主流自动化框架
- 支持通过 CDP 协议进行精细化控制
实时可视化
- 内置 VNC 服务,支持实时查看浏览器界面
- 提供操作录制功能,方便调试和回放
- 支持通过 noVNC 客户端在网页中直接观看
安全与隔离
- 每个沙箱实例运行在独立的容器环境中
- 文件系统和进程空间完全隔离
- 支持 WSS 加密传输,确保数据安全
Serverless 架构
- 按需创建,按量付费,无需提前预置资源
- 快速弹性伸缩,支持高并发场景
- 零运维,无需管理服务器和浏览器依赖
主要应用场景
- AI Agent 赋能: 为大模型提供"眼睛"和"手",执行网页浏览、信息提取、在线操作等任务
- 自动化测试: 在云端运行端到端(E2E)测试和视觉回归测试
- 数据采集: 稳定、高效地进行网页抓取,应对动态加载和反爬虫挑战
- 内容生成: 自动化生成网页截图或 PDF 文档
上手使用 Agentrun Browser Sandbox
AgentRun SDK 快速介绍
后续的内容将基于 Agentrun SDK 进行,因此我们先对 SDK 进行简要介绍
AgentRun SDK 是一个开源的 Python 工具包,旨在简化智能体与 AgentRun 平台各种服务(包括 Browser Sandbox)的集成。它提供了统一的接口,让您可以用几行代码就将沙箱能力集成到现有的 Agent 框架中。SDK 的核心功能如下:
统一集成接口
- 提供对 LangChain、AgentScope 等主流框架的开箱即用支持
- 统一的模型代理接口,简化多模型管理
- 标准化的工具注册机制
Sandbox 生命周期管理
- 自动创建和销毁沙箱实例
- 支持会话级别的状态保持
- 灵活的资源配置和超时控制
安装 AgentRun SDK
pip install agentrun-sdk[playwright,server]
注意: 确保您的 Python 环境版本在 3.10 及以上。
基本使用示例
以下是使用 AgentRun SDK 创建和管理 Browser Sandbox 的核心代码:
from agentrun.sandbox import Sandbox, TemplateType
from playwright.sync_api import sync_playwright
# 创建 Browser Sandbox
sandbox = Sandbox.create(
template_type=TemplateType.BROWSER,
template_name="your-template-name",
sandbox_idle_timeout_seconds=300
)
# 获取 CDP URL(用于 Playwright 连接)
cdp_url = sandbox.get_cdp_url()
# 使用 Playwright 连接并操作
with sync_playwright() as p:
browser = p.chromium.connect_over_cdp(cdp_url)
page = browser.contexts[0].pages[0]
page.goto("https://www.example.com")
page.screenshot(path="screenshot.png")
browser.close()
# 销毁 Sandbox
sandbox.delete()
关键概念:
- template_name: 控制台创建的浏览器环境模板
- cdp_url: 用于 Playwright/Puppeteer 连接
- vnc_url: 用于实时查看浏览器画面(可通过
sandbox.get_cdp_url()获取)
注意: 由于所有浏览器操作都在云端进行,您无需在本地安装浏览器。Playwright 仅用于通过 CDP 协议连接到云端的浏览器实例。
如何创建 sandbox 模板
使用 Browser Sandbox 需要新建 Sandbox 模板,您需要访问 Agentrun 控制台网站,并按照如下步骤创建模板:
- 在顶部菜单栏选择“运行时与沙箱”;
- 在左侧边栏选择“Sandbox沙箱”;
- 点击右上角“创建沙箱模板”;

4.选择“浏览器”;
5.在弹出的抽屉对话框中填写和选择您的模板的规格、网络等配置,并复制模板名称;
6.点击“创建浏览器” 等待其就绪即可。
从零开始用 LangChain 创建 Browser Sandbox 智能体
本教程将指导您从零开始创建一个完整的 Browser Sandbox 智能体项目。
基于 LangChain 集成 Browser Sandbox
本教程将详细讲解如何使用 LangChain 创建 Browser Sandbox 相关的 tools 并集成到 Agent 中。
项目结构
为了保持代码的内聚性和可维护性,我们将代码拆分为以下模块:
模块职责划分:
- sandbox_manager.py: 负责 Sandbox 的创建、管理和销毁,提供统一的接口
- langchain_agent.py: 负责创建 LangChain tools 和 Agent,集成 VNC 信息
- main.py: 作为入口文件,演示如何使用上述模块
步骤 1: 创建项目并安装依赖
首先创建项目目录(如果还没有):
mkdir -p langchain-demo
cd langchain-demo
创建 requirements.txt 文件,内容如下:
# LangChain 核心库
langchain>=0.1.0
langchain-openai>=0.0.5
langchain-community>=0.0.20
# AgentRun SDK
agentrun-sdk[playwright,server]>=0.0.8
# 浏览器自动化
playwright>=1.40.0
# 环境变量管理
python-dotenv>=1.0.0
然后安装依赖:
pip install -r requirements.txt
主要依赖说明:
- langchain 和 langchain-openai: LangChain 核心库
- agentrun-sdk[playwright,server]: AgentRun SDK,用于 Sandbox 管理
- playwright: 浏览器自动化库 python-dotenv: 环境变量管理
步骤 2: 配置环境变量
在项目根目录创建 .env 文件,配置以下环境变量:
# 阿里云百炼平台的 API Key,用于调用大模型能力
# 请前往 https://bailian.console.aliyun.com/?tab=app#/api-key 创建和查看
DASHSCOPE_API_KEY=sk-your-bailian-api-key
# 阿里云账号的访问密钥 ID 和访问密钥 Secret,用于 AgentRun SDK 鉴权
ALIBABA_CLOUD_ACCESS_KEY_ID=your-ak
ALIBABA_CLOUD_ACCESS_KEY_SECRET=your-sk
ALIBABA_CLOUD_ACCOUNT_ID=your-main-account-id
ALIBABA_CLOUD_REGION=cn-hangzhou
# browser sandbox 模板的名称,可以在 https://functionai.console.aliyun.com/cn-hangzhou/agent/runtime/sandbox 控制台创建
BROWSER_TEMPLATE_NAME=sandbox-your-template-name
# agentrun 的控制面和数据面的 API 端点请求地址,默认cn-hangzhou
AGENTRUN_CONTROL_ENDPOINT=agentrun.cn-hangzhou.aliyuncs.com
AGENTRUN_DATA_ENDPOINT=https://${
your-main-account-id}.agentrun-data.cn-hangzhou.aliyuncs.com
步骤 3: 创建 Sandbox 生命周期管理模块
创建 sandbox_manager.py 文件,负责 Sandbox 的创建、管理和销毁。核心代码如下:
"""
Sandbox 生命周期管理模块
负责 AgentRun Browser Sandbox 的创建、管理和销毁。
提供统一的接口供 LangChain Agent 使用。
"""
import os
from typing import Optional, Dict, Any
from dotenv import load_dotenv
# 加载环境变量
load_dotenv()
class SandboxManager:
"""Sandbox 生命周期管理器"""
def __init__(self):
self._sandbox: Optional[Any] = None
self._sandbox_id: Optional[str] = None
self._cdp_url: Optional[str] = None
self._vnc_url: Optional[str] = None
def create(
self,
template_name: Optional[str] = None,
idle_timeout: int = 3000
) -> Dict[str, Any]:
"""
创建或获取一个浏览器 sandbox 实例
Args:
template_name: Sandbox 模板名称,如果为 None 则从环境变量读取
idle_timeout: 空闲超时时间(秒),默认 3000 秒
Returns:
dict: 包含 sandbox_id, cdp_url, vnc_url 的字典
Raises:
RuntimeError: 创建失败时抛出异常
"""
try:
from agentrun.sandbox import Sandbox, TemplateType
# 如果已有 sandbox,直接返回
if self._sandbox is not None:
return self.get_info()
# 从环境变量获取模板名称
if template_name is None:
template_name = os.getenv(
"BROWSER_TEMPLATE_NAME",
"sandbox-browser-demo"
)
# 创建 sandbox
self._sandbox = Sandbox.create(
template_type=TemplateType.BROWSER,
template_name=template_name,
sandbox_idle_timeout_seconds=idle_timeout
)
self._sandbox_id = self._sandbox.sandbox_id
self._cdp_url = self._get_cdp_url()
self._vnc_url = self._get_vnc_url()
return self.get_info()
except ImportError as e:
print(e)
raise RuntimeError(
"agentrun-sdk 未安装,请运行: pip install agentrun-sdk[playwright,server]"
)
except Exception as e:
raise RuntimeError(f"创建 Sandbox 失败: {str(e)}")
def get_info(self) -> Dict[str, Any]:
"""
获取当前 sandbox 的信息
Returns:
dict: 包含 sandbox_id, cdp_url, vnc_url 的字典
Raises:
RuntimeError: 如果没有活动的 sandbox
"""
if self._sandbox is None:
raise RuntimeError("没有活动的 sandbox,请先创建")
return {
"sandbox_id": self._sandbox_id,
"cdp_url": self._cdp_url,
"vnc_url": self._vnc_url,
}
def get_cdp_url(self) -> Optional[str]:
"""获取 CDP URL"""
return self._sandbox.get_cdp_url()
def get_vnc_url(self) -> Optional[str]:
"""获取 VNC URL"""
return self._sandbox.get_vnc_url()
def get_sandbox_id(self) -> Optional[str]:
"""获取 Sandbox ID"""
return self._sandbox_id
def destroy(self) -> str:
"""
销毁当前的 sandbox 实例
Returns:
str: 操作结果描述
"""
if self._sandbox is None:
return "没有活动的 sandbox"
try:
sandbox_id = self._sandbox_id
# 尝试销毁 sandbox
if hasattr(self._sandbox, 'delete'):
self._sandbox.delete()
elif hasattr(self._sandbox, 'stop'):
self._sandbox.stop()
elif hasattr(self._sandbox, 'destroy'):
self._sandbox.destroy()
# 清理状态
self._sandbox = None
self._sandbox_id = None
self._cdp_url = None
self._vnc_url = None
return f"Sandbox 已销毁: {sandbox_id}"
except Exception as e:
# 即使销毁失败,也清理本地状态
self._sandbox = None
self._sandbox_id = None
self._cdp_url = None
self._vnc_url = None
return f"销毁 Sandbox 时出错: {str(e)}"
def is_active(self) -> bool:
"""检查 sandbox 是否活跃"""
return self._sandbox is not None
def __enter__(self):
"""上下文管理器入口"""
return self
def __exit__(self, exc_type, exc_val, exc_tb):
"""上下文管理器退出,自动销毁"""
self.destroy()
return False
# 全局单例(可选,用于简单场景)
_global_manager: Optional[SandboxManager] = None
def get_global_manager() -> SandboxManager:
"""获取全局 SandboxManager 单例"""
global _global_manager
if _global_manager is None:
_global_manager = SandboxManager()
return _global_manager
def reset_global_manager():
"""重置全局 SandboxManager"""
global _global_manager
if _global_manager:
_global_manager.destroy()
_global_manager = None
关键功能:
- 创建 Sandbox: 使用 AgentRun SDK 创建浏览器 Sandbox
- 获取连接信息: 自动获取 CDP URL 和 VNC URL,支持多种属性名兼容
- 生命周期管理: 提供销毁方法,确保资源正确释放
步骤 4: 创建 LangChain Tools 和 Agent
创建 langchain_agent.py 文件,定义 LangChain tools 并创建 Agent。核心代码如下:
"""
LangChain Agent 和 Tools 注册模块
负责创建 LangChain Agent,注册 Sandbox 相关的 tools,并集成 VNC 可视化。
本模块使用 sandbox_manager.py 中封装的 SandboxManager 来管理 sandbox 生命周期。
"""
import os
from dotenv import load_dotenv
from langchain.tools import tool
from langchain_openai import ChatOpenAI
from langchain.agents import create_agent
from pydantic import BaseModel, Field
# 导入 sandbox 管理器
from sandbox_manager import SandboxManager
# 加载环境变量
load_dotenv()
# 全局 sandbox 管理器实例(单例模式)
_sandbox_manager: SandboxManager | None = None
def get_sandbox_manager() -> SandboxManager:
"""获取 sandbox 管理器实例(单例模式)"""
global _sandbox_manager
if _sandbox_manager is None:
_sandbox_manager = SandboxManager()
return _sandbox_manager
# ============ LangChain Tools 定义 ============
@tool
def create_browser_sandbox(
template_name: str = None,
idle_timeout: int = 3000
) -> str:
"""创建或获取一个浏览器 sandbox 实例。
当需要访问网页、执行浏览器操作时,首先需要创建 sandbox。
创建成功后,会返回 sandbox 信息,包括 VNC URL 用于可视化。
Args:
template_name: Sandbox 模板名称,如果不提供则从环境变量 BROWSER_TEMPLATE_NAME 读取
idle_timeout: 空闲超时时间(秒),默认 3000 秒
Returns:
Sandbox 信息字符串,包括 ID、CDP URL、VNC URL
"""
try:
manager = get_sandbox_manager()
# 如果 template_name 为空字符串,转换为 None 以便从环境变量读取
if template_name == "":
template_name = None
info = manager.create(template_name=template_name, idle_timeout=idle_timeout)
result = f"""✅ Sandbox 创建成功!
📋 Sandbox 信息:
- ID: {
info['sandbox_id']}
- CDP URL: {
info['cdp_url']}
"""
vnc_url = info.get('vnc_url')
if vnc_url:
result += f"- VNC URL: {vnc_url}\n\n"
result += "提示: VNC 查看器应该已自动打开,您可以在浏览器中实时查看浏览器操作。"
else:
result += "\n警告: 未获取到 VNC URL,可能无法使用可视化功能。"
return result
except Exception as e:
return f" 创建 Sandbox 失败: {str(e)}"
@tool
def get_sandbox_info() -> str:
"""获取当前 sandbox 的详细信息,包括 ID、CDP URL、VNC URL 等。
当需要查看当前 sandbox 状态或获取 VNC 连接信息时使用此工具。
Returns:
Sandbox 信息字符串
"""
try:
manager = get_sandbox_manager()
info = manager.get_info()
result = f"""📋 当前 Sandbox 信息:
- Sandbox ID: {
info['sandbox_id']}
- CDP URL: {
info['cdp_url']}
"""
if info.get('vnc_url'):
result += f"- VNC URL: {info['vnc_url']}\n\n"
result += "您可以使用 VNC URL 在浏览器中实时查看操作过程。\n"
result += " 推荐使用 vnc.html 文件或 noVNC 客户端。"
return result
except RuntimeError as e:
return f" {str(e)}"
except Exception as e:
return f" 获取 Sandbox 信息失败: {str(e)}"
class NavigateInput(BaseModel):
"""浏览器导航输入参数"""
url: str = Field(description="要访问的网页 URL,必须以 http:// 或 https:// 开头")
wait_until: str = Field(
default="load",
description="等待页面加载的状态: load, domcontentloaded, networkidle"
)
timeout: int = Field(
default=30000,
description="超时时间(毫秒),默认 30000"
)
@tool(args_schema=NavigateInput)
def navigate_to_url(url: str, wait_until: str = "load", timeout: int = 30000) -> str:
"""使用 sandbox 中的浏览器导航到指定 URL。
当用户需要访问网页时使用此工具。导航后可以在 VNC 中实时查看页面。
Args:
url: 要访问的网页 URL
wait_until: 等待页面加载的状态(load/domcontentloaded/networkidle)
timeout: 超时时间(毫秒)
Returns:
导航结果描述
"""
try:
manager = get_sandbox_manager()
if not manager.is_active():
return " 错误: 请先创建 sandbox"
# 验证 URL
if not url.startswith(("http://", "https://")):
return f" 错误: 无效的 URL 格式: {url}"
cdp_url = manager.get_cdp_url()
if not cdp_url:
return " 错误: 无法获取 CDP URL"
# 使用 Playwright 连接浏览器并导航
try:
from playwright.sync_api import sync_playwright
with sync_playwright() as p:
browser = p.chromium.connect_over_cdp(cdp_url)
pages = browser.contexts[0].pages if browser.contexts else []
if pages:
page = pages[0]
else:
page = browser.new_page()
page.goto(url, wait_until=wait_until, timeout=timeout)
title = page.title()
return f"已成功导航到: {url}\n📄 页面标题: {title}\n💡 您可以在 VNC 中查看页面内容。"
except ImportError:
return f"导航指令已发送: {url}\n💡 提示: 安装 playwright 以启用实际导航功能 (pip install playwright)"
except Exception as e:
return f" 导航失败: {str(e)}"
except Exception as e:
return f" 操作失败: {str(e)}"
@tool("browser_screenshot", description="在浏览器 sandbox 中截取当前页面截图")
def take_screenshot(filename: str = "screenshot.png") -> str:
"""截取浏览器当前页面的截图。
Args:
filename: 截图文件名,默认 "screenshot.png"
Returns:
操作结果
"""
try:
manager = get_sandbox_manager()
if not manager.is_active():
return " 错误: 请先创建 sandbox"
cdp_url = manager.get_cdp_url()
if not cdp_url:
return " 错误: 无法获取 CDP URL"
try:
from playwright.sync_api import sync_playwright
with sync_playwright() as p:
browser = p.chromium.connect_over_cdp(cdp_url)
pages = browser.contexts[0].pages if browser.contexts else []
if pages:
page = pages[0]
else:
return " 错误: 没有打开的页面"
page.screenshot(path=filename)
return f"截图已保存: {filename}"
except ImportError:
return " 错误: 需要安装 playwright (pip install playwright)"
except Exception as e:
return f" 截图失败: {str(e)}"
except Exception as e:
return f" 操作失败: {str(e)}"
@tool("destroy_sandbox", description="销毁当前的 sandbox 实例,释放资源。注意:仅在程序退出或明确需要释放资源时使用,不要在一轮对话后销毁。")
def destroy_sandbox() -> str:
"""销毁当前的 sandbox 实例。
重要提示:此工具应该仅在以下情况使用:
- 程序即将退出
- 明确需要释放资源
- 用户明确要求销毁
不要在一轮对话完成后就销毁 sandbox,因为 sandbox 可以在多轮对话中复用。
Returns:
操作结果
"""
try:
manager = get_sandbox_manager()
result = manager.destroy()
return result
except Exception as e:
return f" 销毁失败: {str(e)}"
# ============ Agent 创建 ============
def create_browser_agent(system_prompt: str = None):
"""
创建带有 sandbox 工具的 LangChain Agent
Args:
system_prompt: 自定义系统提示词,如果为 None 则使用默认提示词
Returns:
LangChain Agent 实例
"""
# 配置 DashScope API
api_key = os.getenv("DASHSCOPE_API_KEY")
if not api_key:
raise ValueError("请设置环境变量 DASHSCOPE_API_KEY")
base_url = "https://dashscope.aliyuncs.com/compatible-mode/v1"
model_name = os.getenv("QWEN_MODEL", "qwen-plus")
# 创建 LLM
model = ChatOpenAI(
model=model_name,
api_key=api_key,
base_url=base_url,
temperature=0.7,
)
# 创建工具列表
tools = [
create_browser_sandbox,
get_sandbox_info,
navigate_to_url,
take_screenshot,
destroy_sandbox,
]
# 默认系统提示词
if system_prompt is None:
system_prompt = """你是一个浏览器自动化助手,可以使用 sandbox 来访问和操作网页。
当用户需要访问网页时,请按以下步骤操作:
1. 首先创建或获取 sandbox(如果还没有)
2. 使用 navigate_to_url 导航到目标网页
3. 执行用户请求的操作
4. 如果需要,可以截取截图
重要提示:
- 创建 sandbox 后,会返回 VNC URL,用户可以使用它实时查看浏览器操作
- 所有操作都会在 VNC 中实时显示,方便调试和监控
- sandbox 可以在多轮对话中复用,不要在一轮对话完成后就销毁
- 只有在用户明确要求销毁时才使用 destroy_sandbox 工具
- 不要主动建议用户销毁 sandbox,除非用户明确要求
- 请始终用中文回复,确保操作准确、高效。"""
# 创建 Agent
agent = create_agent(
model=model,
tools=tools,
system_prompt=system_prompt,
)
return agent
def get_available_tools():
"""获取所有可用的工具列表"""
return [
create_browser_sandbox,
get_sandbox_info,
navigate_to_url,
take_screenshot,
destroy_sandbox,
]
关键要点:
- Tool 定义: 使用
@tool装饰器定义 LangChain tools - 类型提示: 所有参数必须有类型提示,用于生成工具 schema
- 文档字符串: 详细的文档字符串帮助 LLM 理解何时使用工具
- 单例模式: 使用全局管理器实例确保 Sandbox 在会话中复用
步骤 5: 创建主入口文件
创建 main.py 文件,作为程序入口。核心代码如下:
"""
LangChain + AgentRun Browser Sandbox 集成示例
主入口文件,演示如何使用 LangChain Agent 与 AgentRun Browser Sandbox 集成。
"""
import os
import sys
import signal
import webbrowser
import urllib.parse
import threading
import http.server
import socketserver
from pathlib import Path
from dotenv import load_dotenv
from langchain_agent import create_browser_agent, get_sandbox_manager
# 加载环境变量
load_dotenv()
# 全局 HTTP 服务器实例
_http_server = None
_http_port = 8080
# 全局清理标志,用于防止重复清理
_cleanup_done = False
def start_http_server():
"""启动一个简单的 HTTP 服务器来提供 vnc.html"""
global _http_server
if _http_server is not None:
return _http_port
try:
current_dir = Path(__file__).parent.absolute()
class VNCRequestHandler(http.server.SimpleHTTPRequestHandler):
def __init__(self, *args, **kwargs):
super().__init__(*args, directory=str(current_dir), **kwargs)
def log_message(self, format, *args):
# 静默日志,避免输出过多信息
pass
# 尝试启动服务器
for port in range(_http_port, _http_port + 10):
try:
server = socketserver.TCPServer(("", port), VNCRequestHandler)
server.allow_reuse_address = True
# 在后台线程中运行服务器
def run_server():
server.serve_forever()
thread = threading.Thread(target=run_server, daemon=True)
thread.start()
_http_server = server
return port
except OSError:
continue
return None
except Exception as e:
print(f"启动 HTTP 服务器失败: {str(e)}")
return None
def open_vnc_viewer(vnc_url: str):
"""
自动打开 VNC 查看器并设置 VNC URL
Args:
vnc_url: VNC WebSocket URL
"""
if not vnc_url:
return
try:
# 获取当前文件所在目录
current_dir = Path(__file__).parent.absolute()
vnc_html_path = current_dir / "vnc.html"
# 检查文件是否存在
if not vnc_html_path.exists():
print(f"警告: vnc.html 文件不存在: {vnc_html_path}")
print_vnc_info(vnc_url)
return
# 启动 HTTP 服务器
port = start_http_server()
if port:
# 编码 VNC URL 作为 URL 参数
encoded_url = urllib.parse.quote(vnc_url, safe='')
# 构建 HTTP URL
http_url = f"http://localhost:{port}/vnc.html?url={encoded_url}"
# 打开浏览器
print(f"\n正在打开 VNC 查看器...")
print(f"HTTP 服务器运行在: http://localhost:{port}")
print(f"VNC URL: {vnc_url[:80]}...")
print(f"完整 URL: {http_url[:100]}...")
webbrowser.open(http_url)
print(f"VNC 查看器已打开")
print(f"VNC URL 已通过 URL 参数自动设置,页面加载后会自动连接")
else:
# 如果 HTTP 服务器启动失败,尝试使用 file:// 协议
print(f"HTTP 服务器启动失败,尝试使用文件协议...")
encoded_url = urllib.parse.quote(vnc_url, safe='')
file_url = f"file://{vnc_html_path}?url={encoded_url}"
webbrowser.open(file_url)
print(f"VNC 查看器已打开(使用文件协议)")
print(f"提示: 如果无法自动连接,请手动复制 VNC URL 到输入框")
except Exception as e:
print(f"自动打开 VNC 查看器失败: {str(e)}")
print_vnc_info(vnc_url)
def print_vnc_info(vnc_url: str):
"""打印 VNC 连接信息"""
if not vnc_url:
return
print("\n" + "=" * 60)
print("VNC 可视化连接信息")
print("=" * 60)
print(f"\nVNC URL: {vnc_url}")
print("\n使用方式:")
print(" 1. 使用 noVNC 客户端连接")
print(" 2. 或在浏览器中访问 VNC 查看器页面")
print(" 3. 实时查看浏览器操作过程")
print("\n" + "=" * 60 + "\n")
def cleanup_sandbox():
"""
清理 sandbox 资源
这个函数可以被信号处理器、异常处理器和正常退出流程调用
"""
global _cleanup_done
# 防止重复清理
if _cleanup_done:
return
_cleanup_done = True
try:
manager = get_sandbox_manager()
if manager.is_active():
print("\n" + "=" * 60)
print("正在清理 sandbox...")
print("=" * 60)
result = manager.destroy()
print(f"清理结果: {result}\n")
else:
print("\n没有活动的 sandbox 需要清理\n")
except Exception as e:
print(f"\n清理 sandbox 时出错: {str(e)}\n")
def signal_handler(signum, frame):
"""
信号处理器,处理 Ctrl+C (SIGINT) 和其他信号
Args:
signum: 信号编号
frame: 当前堆栈帧
"""
print("\n\n收到中断信号,正在清理资源...")
cleanup_sandbox()
print("清理完成")
sys.exit(0)
def main():
"""主函数"""
global _cleanup_done
# 重置清理标志
_cleanup_done = False
# 注册信号处理器,处理 Ctrl+C (SIGINT)
signal.signal(signal.SIGINT, signal_handler)
# 在 Windows 上,SIGBREAK 也可以处理
if hasattr(signal, 'SIGBREAK'):
signal.signal(signal.SIGBREAK, signal_handler)
print("=" * 60)
print("LangChain + AgentRun Browser Sandbox 集成示例")
print("=" * 60)
print()
try:
# 创建 Agent
print("正在初始化 LangChain Agent...")
agent = create_browser_agent()
print("Agent 初始化完成\n")
# 示例查询
queries = [
"创建一个浏览器 sandbox",
"获取当前 sandbox 的信息,包括 VNC URL",
"导航到 https://www.aliyun.com",
"截取当前页面截图",
]
# 执行查询
for i, query in enumerate(queries, 1):
print(f"\n{'=' * 60}")
print(f"查询 {i}: {query}")
print(f"{'=' * 60}\n")
try:
result = agent.invoke({
"messages": [{
"role": "user", "content": query}]
})
# 提取最后一条消息的内容
output = result.get("messages", [])[-1].content if isinstance(result.get("messages"), list) else result.get("output", str(result))
print(f"\n结果:\n{output}\n")
# 如果是创建 sandbox,自动打开 VNC 查看器
if i == 1:
try:
# 等待一下确保 sandbox 完全创建
import time
time.sleep(1)
manager = get_sandbox_manager()
if manager.is_active():
info = manager.get_info()
vnc_url = info.get('vnc_url')
if vnc_url:
print(f"\n检测到 VNC URL: {vnc_url[:80]}...")
open_vnc_viewer(vnc_url)
print_vnc_info(vnc_url)
else:
print("\n警告: 未获取到 VNC URL,请检查 sandbox 创建是否成功")
except Exception as e:
print(f"打开 VNC 查看器时出错: {str(e)}")
import traceback
traceback.print_exc()
# 如果是获取信息,显示 VNC 信息
elif i == 2:
try:
manager = get_sandbox_manager()
if manager.is_active():
info = manager.get_info()
if info.get('vnc_url'):
print_vnc_info(info['vnc_url'])
except:
pass
except Exception as e:
print(f"查询失败: {str(e)}\n")
import traceback
traceback.print_exc()
# 交互式查询
print("\n" + "=" * 60)
print("进入交互模式(输入 'quit' 或 'exit' 退出,Ctrl+C 或 Ctrl+D 中断)")
print("=" * 60 + "\n")
while True:
try:
user_input = input("请输入您的查询: ").strip()
except EOFError:
# 处理 Ctrl+D (EOF)
print("\n\n检测到输入结束 (Ctrl+D),正在清理资源...")
cleanup_sandbox()
print("清理完成")
break
except KeyboardInterrupt:
# 处理 Ctrl+C (在 input 调用期间)
print("\n\n检测到中断信号 (Ctrl+C),正在清理资源...")
cleanup_sandbox()
print("清理完成")
break
if not user_input:
continue
if user_input.lower() in ['quit', 'exit', '退出']:
print("\nBye")
# 退出前清理 sandbox
cleanup_sandbox()
break
try:
result = agent.invoke({
"messages": [{
"role": "user", "content": user_input}]
})
output = result.get("messages", [])[-1].content if isinstance(result.get("messages"), list) else result.get("output", str(result))
print(f"\n结果:\n{output}\n")
# 检查是否需要打开或显示 VNC 信息
user_input_lower = user_input.lower()
if "创建" in user_input_lower and "sandbox" in user_input_lower:
# 如果是创建 sandbox,自动打开 VNC 查看器
try:
# 等待一下确保 sandbox 完全创建
import time
time.sleep(1)
manager = get_sandbox_manager()
if manager.is_active():
info = manager.get_info()
vnc_url = info.get('vnc_url')
if vnc_url:
print(f"\n检测到 VNC URL: {vnc_url[:80]}...")
open_vnc_viewer(vnc_url)
print_vnc_info(vnc_url)
else:
print("\n警告: 未获取到 VNC URL,请检查 sandbox 创建是否成功")
except Exception as e:
print(f"打开 VNC 查看器时出错: {str(e)}")
import traceback
traceback.print_exc()
elif "sandbox" in user_input_lower or "vnc" in user_input_lower:
# 其他情况只显示信息
try:
manager = get_sandbox_manager()
if manager.is_active():
info = manager.get_info()
if info.get('vnc_url'):
print_vnc_info(info['vnc_url'])
except:
pass
except Exception as e:
print(f"查询失败: {str(e)}\n")
import traceback
traceback.print_exc()
# 清理资源(仅在程序正常退出时)
cleanup_sandbox()
except KeyboardInterrupt:
# 处理顶层 KeyboardInterrupt (Ctrl+C)
print("\n\n检测到中断信号 (Ctrl+C),正在清理资源...")
cleanup_sandbox()
print("清理完成")
sys.exit(0)
except EOFError:
# 处理顶层 EOFError (Ctrl+D)
print("\n\n检测到输入结束 (Ctrl+D),正在清理资源...")
cleanup_sandbox()
print("清理完成")
sys.exit(0)
except ValueError as e:
print(f"配置错误: {str(e)}")
print("\n提示: 请确保已设置以下环境变量:")
print(" - DASHSCOPE_API_KEY: DashScope API Key")
print(" - ALIBABA_CLOUD_ACCOUNT_ID: 阿里云账号 ID")
print(" - ALIBABA_CLOUD_ACCESS_KEY_ID: 访问密钥 ID")
print(" - ALIBABA_CLOUD_ACCESS_KEY_SECRET: 访问密钥 Secret")
print(" - ALIBABA_CLOUD_REGION: 区域(默认: cn-hangzhou)")
except Exception as e:
print(f"发生错误: {str(e)}")
import traceback
traceback.print_exc()
# 发生错误时也尝试清理
cleanup_sandbox()
if __name__ == "__main__":
main()
关键功能:
- VNC 自动打开: 创建 Sandbox 后自动打开 VNC 查看器
- 信号处理: 捕获 Ctrl+C,确保资源正确清理
- 交互模式: 支持持续对话,复用 Sandbox 实例
VNC 可视化集成
VNC(Virtual Network Computing)功能允许您实时查看和监控浏览器在 Sandbox 中的操作过程,这对于调试和监控 Agent 行为非常有用。
获取 VNC URL:
创建 Sandbox 后,可以通过 get_sandbox_info tool 获取 VNC URL:
# 通过 Agent 调用
result = agent.invoke({
"messages": [{
"role": "user", "content": "获取 sandbox 信息"}]
})
# 或直接通过管理器获取
manager = get_sandbox_manager()
info = manager.get_info()
vnc_url = info['vnc_url']
自动打开 VNC 查看器:
在 main.py 中,我们实现了自动打开 VNC 查看器的功能:
import webbrowser
import urllib.parse
from pathlib import Path
def open_vnc_viewer(vnc_url: str):
"""自动打开 VNC 查看器"""
current_dir = Path(__file__).parent.absolute()
vnc_html_path = current_dir / "vnc.html"
if vnc_html_path.exists():
# 通过 URL 参数传递 VNC URL
encoded_url = urllib.parse.quote(vnc_url, safe='')
file_url = f"file://{vnc_html_path}?url={encoded_url}"
webbrowser.open(file_url)
VNC HTML 页面:
vnc.html 页面会从 URL 参数中读取 VNC URL,并自动连接到 VNC 服务器。页面包含以下核心功能:
- noVNC 库加载: 从 CDN 动态加载 noVNC 客户端库
- 自动连接: 读取 URL 参数中的 VNC URL 并自动连接
- 状态显示: 显示连接状态(连接中、已连接、已断开)
- 手动控制: 支持手动输入 VNC URL、断开重连等操作
核心 JavaScript 代码片段:
// 从 URL 参数获取 VNC URL
const urlParams = new URLSearchParams(window.location.search);
const vncUrl = urlParams.get('url');
// 加载 noVNC 库
async function loadNoVNC() {
const module = await import('https://cdn.jsdelivr.net/gh/novnc/noVNC@v1.4.0/core/rfb.js');
return module.default;
}
// 连接 VNC
async function connectVNC(url) {
const RFB = await loadNoVNC();
rfb = new RFB(vncScreen, url, {
shared: true,
credentials: {
password: '' }
});
rfb.addEventListener('connect', () => {
console.log('VNC 连接成功');
});
}
完整的 vnc.html 文件可以在示例代码仓库中获取。
手动使用 VNC 查看器:
如果自动打开失败,您也可以手动使用 VNC 查看器:
- 使用 noVNC 在线客户端:
- 访问 noVNC 在线客户端
- 在连接设置中填入 VNC URL
- 点击连接
- 使用本地 VNC HTML 页面:
- 打开
vnc.html - 输入 VNC URL
- 点击连接按钮
- 打开
实时监控功能:
- 所有浏览器操作都会在 VNC 中实时显示
- 可以看到 Agent 的每一步操作(导航、点击、输入等)
- 方便调试和监控 Agent 行为
- 支持交互式操作(在 VNC 中直接操作浏览器)
运行和测试
python main.py
程序会自动:
- 创建 Browser Sandbox
- 打开 VNC 查看器(实时查看浏览器操作)
- 执行预设查询
- 进入交互模式
工作原理
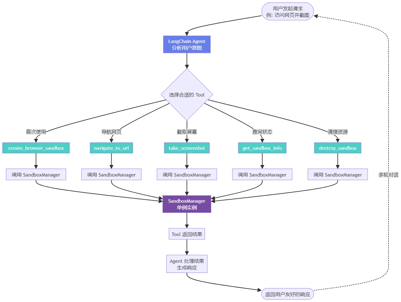
为了更好地理解系统架构,我们将工作流程拆分为两个部分:LangChain Agent 工作流程和 SandboxManager 生命周期管理。
1. LangChain Agent 工作流程
下图展示了 LangChain Agent 如何处理用户请求并调用相应的 Tools:

Agent 工作流程说明:
- 请求接收:用户发起自然语言请求(如"访问淘宝首页并截图")
- 意图分析:Agent 分析用户意图,决定需要调用哪些 Tools
- Tool 调用:根据任务需求,顺序或组合调用多个 Tools
- Manager 交互:所有 Tools 都通过 SandboxManager 单例实例操作 Sandbox
- 结果处理:Agent 将 Tool 返回的结果整合成用户友好的响应
- 多轮对话:Sandbox 在整个会话中保持活跃,支持多轮对话
5 个核心 Tools 的职责:
| Tool | 功能 | 使用场景 |
|---|---|---|
create_browser_sandbox |
创建 Sandbox 实例 | 首次使用或 Sandbox 已销毁时 |
navigate_to_url |
导航到指定 URL | 需要访问网页时 |
take_screenshot |
截取当前页面 | 需要保存页面快照时 |
get_sandbox_info |
获取 Sandbox 信息 | 查看状态或获取 VNC URL 时 |
destroy_sandbox |
销毁 Sandbox 实例 | 任务完成或需要释放资源时 |
2. SandboxManager 生命周期管理
下图展示了 SandboxManager 如何管理 Sandbox 的完整生命周期:

SandboxManager 工作流程说明:
- 单例管理:
- 首次调用时创建 Manager 实例
- 后续调用复用同一个实例
- 确保整个会话只有一个 Sandbox
- Sandbox 创建:
- 调用 AgentRun SDK 的 Sandbox.create()
- SDK 通过阿里云 API 与函数计算 FC 通信
- FC 服务创建独立的容器实例,包含:
- Chromium 浏览器VNC 服务必要的运行环境
- 连接信息获取:
- CDP URL:WebSocket 地址,用于 Playwright/Puppeteer 远程控制浏览器
- VNC URL:WebSocket 地址,用于实时查看浏览器画面
- 浏览器操作:
- Playwright 通过 CDP URL 连接到远程浏览器
- 执行各种浏览器操作(导航、点击、截图等)
- VNC 同步显示操作过程,用户可实时监控
- 资源清理:
- 调用 destroy() 方法销毁 Sandbox
- 清理 Manager 内部状态
- 通过 SDK 释放云端资源
3. Agent 与 Manager 的协作关系
交互模式:
用户请求 → Agent → Tool → SandboxManager → AgentRun SDK → 云端 Sandbox
↓
用户响应 ← Agent ← Tool ← SandboxManager ← 操作结果
关键设计理念:
- 分层架构:
- 用户层:自然语言交互
- Agent 层:意图理解和任务分解
- Tool 层:功能封装和参数验证
- Manager 层:资源管理和状态维护
- SDK 层:云服务通信
- 云端层:实际的 Sandbox 环境
- 单例模式:
- SandboxManager 使用单例模式
- 保证整个会话中只有一个 Sandbox 实例
- 避免资源浪费和状态冲突
- 状态复用:
- Sandbox 在多轮对话中保持活跃
- 减少创建和销毁的开销
- 提供更流畅的用户体验
- 双通道设计:
- CDP 通道:Agent 通过 Playwright 控制浏览器
- VNC 通道:用户通过 VNC 查看器实时监控
- 解耦设计:
- Tools 不直接操作 SDK,通过 Manager 统一管理
- 便于扩展和维护
- 统一的错误处理和资源管理
典型使用场景示例:
# 第 1 轮对话
用户: "创建一个 sandbox 并访问淘宝首页"
→ Agent 调用: create_browser_sandbox → navigate_to_url
→ Manager: 创建 Sandbox → Playwright 导航
→ 结果: "Sandbox 已创建,已访问淘宝首页"
# 第 2 轮对话(复用 Sandbox)
用户: "截取当前页面"
→ Agent 调用: take_screenshot
→ Manager: 使用现有 Sandbox → Playwright 截图
→ 结果: "截图已保存"
# 第 3 轮对话(复用 Sandbox)
用户: "访问京东首页"
→ Agent 调用: navigate_to_url
→ Manager: 使用现有 Sandbox → Playwright 导航
→ 结果: "已访问京东首页"
通过这种设计,Agent 专注于理解用户意图和任务编排,而 Manager 专注于 Sandbox 的生命周期管理,实现了清晰的职责分离。
工作原理总结:
- 工具注册: 使用
@tool装饰器将 Sandbox 功能封装为 LangChain tools - 生命周期管理:
SandboxManager负责 Sandbox 的创建、管理和销毁 - 状态保持: 使用单例模式管理 Sandbox 实例,确保同一会话内复用
- VNC 集成: 自动获取并返回 VNC URL,方便用户实时查看
- 错误处理: 所有工具都包含完善的错误处理机制
扩展和定制
添加自定义 Tools:
@tool
def extract_table_data(url: str) -> str:
"""从网页中提取表格数据"""
from playwright.sync_api import sync_playwright
manager = get_sandbox_manager()
cdp_url = manager.get_info()['cdp_url']
with sync_playwright() as p:
browser = p.chromium.connect_over_cdp(cdp_url)
page = browser.contexts[0].pages[0]
page.goto(url)
tables = page.query_selector_all("table")
return f"找到 {len(tables)} 个表格"
自定义提示词:
custom_prompt = """你是一个专业的网页数据提取助手。
在执行任务前,请先创建 sandbox,然后使用浏览器工具完成任务。"""
agent = create_browser_agent(system_prompt=custom_prompt)
最佳实践
- 模块化设计: 将 Sandbox 管理和 Agent 创建分离,提高代码可维护性
- 错误处理: 所有工具都应包含完善的错误处理
- 资源清理: 使用信号处理器确保资源正确清理
- VNC 提示: 在工具返回中包含 VNC URL,方便用户使用
- 单例模式: 确保 Sandbox 实例在会话中复用,避免重复创建
前端集成可视化监控(VNC)
VNC 集成架构
下图展示了前端如何集成 VNC 实现实时监控:

轻量级 HTML 页面集成
创建一个简单的 vnc-viewer.html 文件:
<!DOCTYPE html>
<html>
<head>
<title>Browser Sandbox VNC 查看器</title>
<style>
body {
margin: 0; padding: 0; background: #000; }
#vnc-container {
width: 100vw; height: 100vh; }
</style>
</head>
<body>
<div id="vnc-container"></div>
<script type="module">
const params = new URLSearchParams(window.location.search);
const vncUrl = params.get('url');
if (!vncUrl) {
alert('请提供 VNC URL 参数');
} else {
const module = await import('https://cdn.jsdelivr.net/gh/novnc/noVNC@v1.4.0/core/rfb.js');
const RFB = module.default;
const rfb = new RFB(
document.getElementById('vnc-container'),
vncUrl,
{
shared: true, credentials: {
password: '' } }
);
rfb.scaleViewport = true;
}
</script>
</body>
</html>
使用方式:
import webbrowser
import urllib.parse
vnc_url = sandbox.vnc_url
encoded_url = urllib.parse.quote(vnc_url, safe='')
viewer_url = f"file:///path/to/vnc-viewer.html?url={encoded_url}"
webbrowser.open(viewer_url)
React 应用集成
核心组件代码:
import React, {
useEffect, useRef } from 'react';
interface VNCViewerProps {
vncUrl: string;
onConnect?: () => void;
onDisconnect?: () => void;
}
export const VNCViewer: React.FC<VNCViewerProps> = ({
vncUrl,
onConnect,
onDisconnect
}) => {
const containerRef = useRef<HTMLDivElement>(null);
useEffect(() => {
let rfb: any;
const initVNC = async () => {
if (!containerRef.current || !vncUrl) return;
const {
default: RFB } = await import('@novnc/novnc/core/rfb');
rfb = new RFB(containerRef.current, vncUrl, {
shared: true,
credentials: {
password: '' }
});
rfb.scaleViewport = true;
rfb.addEventListener('connect', () => onConnect?.());
rfb.addEventListener('disconnect', () => onDisconnect?.());
};
initVNC();
return () => {
if (rfb) rfb.disconnect();
};
}, [vncUrl, onConnect, onDisconnect]);
return (
<div
ref={
containerRef}
style={
{
width: '100%', height: '600px', background: '#000' }}
/>
);
};
使用示例:
import React, {
useState, useEffect } from 'react';
import {
VNCViewer } from './VNCViewer';
function App() {
const [vncUrl, setVncUrl] = useState<string>('');
useEffect(() => {
fetch('/api/sandbox/create', {
method: 'POST' })
.then(res => res.json())
.then(data => setVncUrl(data.vnc_url));
}, []);
return (
<div>
<h1>Browser Sandbox 实时监控</h1>
{
vncUrl ? (
<VNCViewer
vncUrl={
vncUrl}
onConnect={
() => console.log('已连接')}
onDisconnect={
() => console.log('已断开')}
/>
) : (
<p>正在初始化...</p>
)}
</div>
);
}
完整示例代码:包含完整前端集成示例和后端 API 的代码请访问 GitHub 仓库。
Puppeteer 和 Playwright 直接集成
如果您更熟悉传统的浏览器自动化库,也可以直接使用 Puppeteer 或 Playwright 连接到 Browser Sandbox。
使用 Playwright
from playwright.sync_api import sync_playwright
from agentrun.sandbox import Sandbox, TemplateType
# 创建 Sandbox
sandbox = Sandbox.create(
template_type=TemplateType.BROWSER,
template_name="your-template-name",
sandbox_idle_timeout_seconds=3000
)
# 使用 Playwright 连接
with sync_playwright() as p:
browser = p.chromium.connect_over_cdp(sandbox.cdp_url)
page = browser.contexts[0].pages[0]
# 执行操作
page.goto("https://www.example.com")
page.screenshot(path="screenshot.png")
content = page.content()
browser.close()
# 清理
sandbox.delete()
使用 Puppeteer(Node.js)
const puppeteer = require('puppeteer-core');
// CDP URL 从 Sandbox 获取
const cdpUrl = 'wss://your-account.funagent-data-pre.cn-hangzhou.aliyuncs.com/sandboxes/xxx/ws/automation';
(async () => {
const browser = await puppeteer.connect({
browserWSEndpoint: cdpUrl,
defaultViewport: null
});
const page = (await browser.pages())[0];
await page.goto('https://www.example.com');
await page.screenshot({
path: 'screenshot.png' });
await browser.close();
})();
总结
通过本教程,您已经学会了:
- AgentRun SDK 基础: 如何使用 SDK 创建和管理 Browser Sandbox
- LangChain 集成: 如何将 Sandbox 封装为 LangChain Tools
- VNC 可视化: 如何在前端集成 VNC 实现实时监控
- 直接集成: 如何使用 Puppeteer/Playwright 直接连接 Sandbox
快速了解函数计算 AgentRun:
一句话介绍:函数计算 AgentRun 是一个以高代码为核心的一站式 Agentic AI 基础设施平台。秉持生态开放和灵活组装的理念,为企业级 Agent 应用提供从开发、部署到运维的全生命周期管理。

函数计算 AgentRun 架构图
AgentRun 运行时基于阿里云函数计算 FC 构建,继承了 Serverless 计算极致弹性、按量付费、零运维的核心优势。通过深度集成 AgentScope、Langchain、RAGFlow、Mem0 等主流开源生态。AgentRun 将 Serverless 的极致弹性、零运维和按量付费的特性与 AI 原生应用场景深度融合,助力企业实现成本与效率的极致优化,平均 TCO 降低 60%。
让开发者只需专注于 Agent 的业务逻辑创新,无需关心底层基础设施,让 Agentic AI 真正进入企业生产环境。
欢迎加入“函数计算 AgentRun 客户群”与我们交流,钉钉群号:134570017218。