《聊聊分布式》分布式最终一致性方案:从理论到实践的完整指南

简介: 最终一致性是分布式系统中平衡性能、可用性与一致性的关键策略,通过异步处理与容错设计,在保证数据最终一致的前提下提升系统扩展性与可靠性。

1. 最终一致性概念深度解析

1.1 什么是最終一致性?

最终一致性是分布式系统的一种数据一致性模型,它不保证数据的实时强一致性,但确保在没有任何新的更新操作的情况下,经过一段时间后,所有副本最终会达到一致状态。


// 最终一致性的核心概念
public class EventualConsistencyCore {
    
    /**
     * 最终一致性的数学定义
     * 对于任意两个节点N1和N2,给定足够长的时间t,在没有新写入的情况下
     * 读取操作最终会返回相同的结果
     */
    public class MathematicalDefinition {
        // 条件1: 停止写入操作
        // 条件2: 经过时间t(收敛时间)
        // 结果: 所有节点数据一致
        
        public boolean willEventuallyConverge(Node n1, Node n2, long timeout) {
            long startTime = System.currentTimeMillis();
            while (System.currentTimeMillis() - startTime < timeout) {
                if (n1.read().equals(n2.read())) {
                    return true; // 已达到一致
                }
                // 等待数据同步
                Thread.sleep(100);
            }
            return n1.read().equals(n2.read());
        }
    }
    
    /**
     * 与强一致性的对比
     */
    public class ConsistencyComparison {
        // 强一致性:写入后立即可读,性能低,可用性低
        // 最终一致性:写入后可能短暂不可读,性能高,可用性高
        
        public void demonstrateDifference() {
            // 强一致性系统
            StrongConsistentSystem strong = new StrongConsistentSystem();
            strong.write("key", "value");
            String value = strong.read("key"); // 立即读到新值
            
            // 最终一致性系统  
            EventuallyConsistentSystem eventual = new EventuallyConsistentSystem();
            eventual.write("key", "value");
            String value2 = eventual.read("key"); // 可能读到旧值,最终会读到新值
        }
    }
}

1.2 最终一致性的适用场景


2. 最终一致性的实现模式

2.1 基于消息队列的最终一致性


// 消息队列实现最终一致性的完整方案
@Service
public class MessageQueueConsistency {
    
    @Autowired
    private RocketMQTemplate rocketMQTemplate;
    
    /**
     * 事务消息模式 - 两阶段提交
     */
    public class TransactionalMessagePattern {
        
        public void placeOrder(OrderDTO order) {
            // 第一阶段:准备消息
            TransactionSendResult result = rocketMQTemplate.sendMessageInTransaction(
                "order-topic",
                MessageBuilder.withPayload(order)
                    .setHeader("transactionId", generateTransactionId())
                    .build(),
                order
            );
            
            if (result.getLocalTransactionState() == LocalTransactionState.COMMIT_MESSAGE) {
                // 第二阶段:本地事务提交成功,消息对消费者可见
                log.info("订单创建成功,消息已提交");
            } else {
                // 本地事务失败,消息回滚
                handleRollback(order, result);
            }
        }
        
        // 本地事务执行器
        @RocketMQTransactionListener
        public class OrderTransactionListener implements RocketMQLocalTransactionListener {
            
            @Override
            public LocalTransactionState executeLocalTransaction(Message msg, Object arg) {
                try {
                    OrderDTO order = (OrderDTO) arg;
                    
                    // 1. 创建订单记录
                    orderDAO.insert(order);
                    
                    // 2. 冻结库存(非实际扣减)
                    inventoryService.freezeStock(order.getProductId(), order.getQuantity());
                    
                    return LocalTransactionState.COMMIT_MESSAGE;
                } catch (Exception e) {
                    return LocalTransactionState.ROLLBACK_MESSAGE;
                }
            }
            
            @Override
            public LocalTransactionState checkLocalTransaction(Message msg) {
                // 检查本地事务状态
                String orderId = msg.getHeaders().get("transactionId").toString();
                OrderDTO order = orderDAO.selectById(orderId);
                
                return order != null ? LocalTransactionState.COMMIT_MESSAGE 
                                    : LocalTransactionState.ROLLBACK_MESSAGE;
            }
        }
    }
    
    /**
     * 消息消费端的可靠性保证
     */
    @Service
    public class ReliableMessageConsumer {
        
        @RocketMQMessageListener(
            topic = "order-topic",
            consumerGroup = "inventory-consumer-group"
        )
        public class InventoryConsumer implements RocketMQListener<OrderDTO> {
            
            // 幂等性检查:防止重复消费
            private Set<String> processedMessages = Collections.synchronizedSet(new HashSet<>());
            
            @Override
            public void onMessage(OrderDTO order) {
                String messageId = order.getMessageId();
                
                // 1. 幂等性检查
                if (processedMessages.contains(messageId)) {
                    log.info("消息已处理,跳过重复消费: {}", messageId);
                    return;
                }
                
                try {
                    // 2. 实际扣减库存
                    inventoryService.deductStock(order.getProductId(), order.getQuantity());
                    
                    // 3. 更新订单状态为已确认
                    orderService.confirmOrder(order.getId());
                    
                    // 4. 记录已处理消息
                    processedMessages.add(messageId);
                    
                    log.info("库存扣减成功,订单ID: {}", order.getId());
                    
                } catch (Exception e) {
                    // 消费失败,重试机制
                    handleConsumptionFailure(order, e);
                }
            }
            
            // 失败重试策略
            private void handleConsumptionFailure(OrderDTO order, Exception e) {
                // 记录失败日志
                failureLogger.error("消息消费失败,订单ID: {}", order.getId(), e);
                
                // 根据业务规则决定重试或人工干预
                if (shouldRetry(e)) {
                    // 抛出异常触发重试
                    throw new RuntimeException("消费失败,需要重试", e);
                } else {
                    // 业务异常,无需重试,记录死信
                    deadLetterService.saveDeadLetter(order, e.getMessage());
                }
            }
        }
    }
}

2.2 基于事件溯源的最终一致性


// 事件溯源模式实现最终一致性
@Service
public class EventSourcingConsistency {
    
    /**
     * 事件存储架构
     */
    public class EventStoreArchitecture {
        private final List<DomainEvent> events = new CopyOnWriteArrayList<>();
        private final Map<String, AggregateRoot> snapshots = new ConcurrentHashMap<>();
        
        // 事件存储
        public void saveEvents(String aggregateId, List<DomainEvent> newEvents) {
            synchronized (aggregateId.intern()) {
                // 1. 存储事件到事件库
                events.addAll(newEvents);
                
                // 2. 发布事件到事件总线
                eventBus.publish(newEvents);
                
                // 3. 定期创建快照(优化查询性能)
                if (events.size() % SNAPSHOT_INTERVAL == 0) {
                    createSnapshot(aggregateId, newEvents);
                }
            }
        }
        
        // 重建聚合根状态
        public AggregateRoot rebuildAggregate(String aggregateId) {
            // 1. 先尝试从快照恢复
            AggregateRoot snapshot = snapshots.get(aggregateId);
            if (snapshot != null) {
                // 2. 应用快照之后的事件
                List<DomainEvent> recentEvents = getEventsAfterSnapshot(aggregateId, snapshot.getVersion());
                return snapshot.applyEvents(recentEvents);
            }
            
            // 3. 从头应用所有事件
            List<DomainEvent> allEvents = getEventsForAggregate(aggregateId);
            return AggregateRoot.rebuildFromEvents(allEvents);
        }
    }
    
    /**
     * 领域事件定义
     */
    public abstract class DomainEvent {
        private final String aggregateId;
        private final long version;
        private final Instant occurredOn;
        
        public DomainEvent(String aggregateId, long version) {
            this.aggregateId = aggregateId;
            this.version = version;
            this.occurredOn = Instant.now();
        }
        
        public abstract void apply(AggregateRoot aggregate);
    }
    
    // 具体领域事件
    public class OrderCreatedEvent extends DomainEvent {
        private final String orderId;
        private final BigDecimal amount;
        
        public OrderCreatedEvent(String orderId, BigDecimal amount) {
            super(orderId, 1);
            this.orderId = orderId;
            this.amount = amount;
        }
        
        @Override
        public void apply(AggregateRoot aggregate) {
            Order order = (Order) aggregate;
            order.apply(this);
        }
    }
    
    public class OrderPaidEvent extends DomainEvent {
        private final String orderId;
        private final String paymentId;
        
        public OrderPaidEvent(String orderId, String paymentId) {
            super(orderId, 2);
            this.orderId = orderId;
            this.paymentId = paymentId;
        }
        
        @Override
        public void apply(AggregateRoot aggregate) {
            Order order = (Order) aggregate;
            order.apply(this);
        }
    }
    
    /**
     * 事件处理器的最终一致性保证
     */
    @Service
    public class EventProcessor {
        
        private final Map<Class<? extends DomainEvent>, List<EventHandler>> handlers = new ConcurrentHashMap<>();
        
        // 注册事件处理器
        public void registerHandler(Class<? extends DomainEvent> eventType, EventHandler handler) {
            handlers.computeIfAbsent(eventType, k -> new CopyOnWriteArrayList<>()).add(handler);
        }
        
        // 处理事件(保证最终一致性)
        @Async
        public void processEvent(DomainEvent event) {
            List<EventHandler> eventHandlers = handlers.get(event.getClass());
            
            if (eventHandlers != null) {
                for (EventHandler handler : eventHandlers) {
                    try {
                        handler.handle(event);
                    } catch (Exception e) {
                        // 单个处理器失败不影响其他处理器
                        log.error("事件处理失败,事件: {}, 处理器: {}", event.getClass(), handler.getClass(), e);
                        // 记录失败,后续重试
                        retryService.scheduleRetry(event, handler);
                    }
                }
            }
        }
        
        // 重试机制
        @Service
        public class EventRetryService {
            
            @Scheduled(fixedDelay = 30000) // 每30秒重试一次
            public void retryFailedEvents() {
                List<FailedEvent> failedEvents = failedEventDAO.findRetryableEvents();
                
                for (FailedEvent failedEvent : failedEvents) {
                    if (shouldRetry(failedEvent)) {
                        try {
                            processEvent(failedEvent.getEvent());
                            failedEventDAO.markAsProcessed(failedEvent.getId());
                        } catch (Exception e) {
                            failedEventDAO.incrementRetryCount(failedEvent.getId());
                        }
                    }
                }
            }
        }
    }
}

2.3 基于CDC(Change Data Capture)的最终一致性


// 基于数据库日志挖掘的最终一致性方案
@Service
public class CDCConsistency {
    
    /**
     * Debezium CDC 配置
     */
    @Configuration
    public class DebeziumConfig {
        
        @Bean
        public io.debezium.config.Configuration connectorConfig() {
            return io.debezium.config.Configuration.create()
                .with("name", "mysql-connector")
                .with("connector.class", "io.debezium.connector.mysql.MySqlConnector")
                .with("offset.storage", "org.apache.kafka.connect.storage.FileOffsetBackingStore")
                .with("offset.storage.file.filename", "/tmp/offsets.dat")
                .with("offset.flush.interval.ms", 60000)
                .with("database.hostname", "localhost")
                .with("database.port", "3306")
                .with("database.user", "debezium")
                .with("database.password", "dbz")
                .with("database.server.id", "85744")
                .with("database.server.name", "inventory")
                .with("database.include.list", "inventory")
                .with("table.include.list", "inventory.orders,inventory.products")
                .with("database.history", "io.debezium.relational.history.FileDatabaseHistory")
                .with("database.history.file.filename", "/tmp/dbhistory.dat")
                .build();
        }
    }
    
    /**
     * CDC 事件处理器
     */
    @Service
    public class CDCEventHandler {
        
        // 处理订单表变更
        @EventListener
        public void handleOrderChange(ChangeEvent<String, String> event) {
            String key = event.key();
            String value = event.value();
            
            try {
                // 解析CDC事件
                OrderChange orderChange = parseOrderChange(value);
                
                switch (orderChange.getOperation()) {
                    case "c": // create
                        syncToSearchEngine(orderChange);
                        updateCache(orderChange);
                        notifyDownstreamSystems(orderChange);
                        break;
                    case "u": // update
                        syncToSearchEngine(orderChange);
                        updateCache(orderChange);
                        break;
                    case "d": // delete
                        removeFromSearchEngine(orderChange);
                        invalidateCache(orderChange);
                        break;
                }
                
            } catch (Exception e) {
                log.error("处理CDC事件失败: {}", value, e);
                // 记录失败事件,后续补偿
                cdcFailureService.recordFailure(event, e);
            }
        }
        
        // 同步到搜索引擎
        private void syncToSearchEngine(OrderChange change) {
            CompletableFuture.runAsync(() -> {
                try {
                    // 异步同步到Elasticsearch
                    elasticsearchService.indexOrder(change.toOrderDocument());
                } catch (Exception e) {
                    throw new RuntimeException("搜索引擎同步失败", e);
                }
            }).exceptionally(throwable -> {
                log.error("搜索引擎同步失败", throwable);
                return null;
            });
        }
        
        // 更新缓存
        private void updateCache(OrderChange change) {
            String cacheKey = "order:" + change.getOrderId();
            redisTemplate.opsForValue().set(cacheKey, change.getOrderData(), 30, TimeUnit.MINUTES);
        }
    }
    
    /**
     * CDC 数据一致性验证
     */
    @Service
    public class CDCDataValidator {
        
        @Scheduled(cron = "0 0 2 * * ?") // 每天凌晨2点执行
        public void validateDataConsistency() {
            // 1. 对比源数据库和目标系统数据
            List<DataInconsistency> inconsistencies = compareSourceAndTarget();
            
            // 2. 修复不一致数据
            for (DataInconsistency inconsistency : inconsistencies) {
                try {
                    repairInconsistency(inconsistency);
                } catch (Exception e) {
                    log.error("修复数据不一致失败: {}", inconsistency, e);
                    alertService.sendAlert("数据一致性修复失败", inconsistency);
                }
            }
            
            // 3. 生成一致性报告
            generateConsistencyReport(inconsistencies.size());
        }
        
        private List<DataInconsistency> compareSourceAndTarget() {
            // 对比MySQL和Elasticsearch的数据
            List<Order> mysqlOrders = orderDAO.findAll();
            List<OrderDocument> esOrders = elasticsearchService.searchAllOrders();
            
            return findDifferences(mysqlOrders, esOrders);
        }
    }
}

3. 最终一致性的技术框架实现

3.1 使用Spring Cloud Stream实现


// Spring Cloud Stream 最终一致性实现
@Configuration
public class SpringCloudStreamConfig {
    
    /**
     * 消息绑定配置
     */
    public interface EventStreams {
        String ORDER_EVENTS = "orderEvents";
        String PAYMENT_EVENTS = "paymentEvents";
        String INVENTORY_EVENTS = "inventoryEvents";
        
        @Output(ORDER_EVENTS)
        MessageChannel orderEventsOut();
        
        @Input(PAYMENT_EVENTS)
        SubscribableChannel paymentEventsIn();
    }
    
    /**
     * 事件发布服务
     */
    @Service
    public class EventPublisherService {
        
        @Autowired
        private EventStreams eventStreams;
        
        public void publishOrderEvent(OrderEvent event) {
            // 构建消息
            Message<OrderEvent> message = MessageBuilder.withPayload(event)
                .setHeader("eventType", event.getType())
                .setHeader("eventId", UUID.randomUUID().toString())
                .setHeader("timestamp", System.currentTimeMillis())
                .build();
            
            // 发送消息
            boolean sent = eventStreams.orderEventsOut().send(message);
            
            if (!sent) {
                // 发送失败,进入重试逻辑
                retryPublish(event, message);
            }
        }
        
        // 重试机制
        private void retryPublish(OrderEvent event, Message<OrderEvent> originalMessage) {
            for (int i = 0; i < MAX_RETRY_COUNT; i++) {
                try {
                    Thread.sleep(RETRY_INTERVAL * i);
                    if (eventStreams.orderEventsOut().send(originalMessage)) {
                        return;
                    }
                } catch (InterruptedException e) {
                    Thread.currentThread().interrupt();
                    break;
                }
            }
            
            // 重试失败,持久化到数据库,后续人工处理
            failedEventService.saveFailedEvent(event, "发布失败");
        }
    }
    
    /**
     * 事件监听服务
     */
    @Service
    public class EventListenerService {
        
        // 支付事件监听
        @StreamListener(EventStreams.PAYMENT_EVENTS)
        public void handlePaymentEvent(PaymentEvent event) {
            // 幂等性检查
            if (eventLogService.isProcessed(event.getEventId())) {
                return;
            }
            
            try {
                // 处理支付事件
                switch (event.getType()) {
                    case PAYMENT_SUCCEEDED:
                        orderService.confirmOrder(event.getOrderId());
                        break;
                    case PAYMENT_FAILED:
                        orderService.cancelOrder(event.getOrderId());
                        break;
                    case PAYMENT_REFUNDED:
                        orderService.refundOrder(event.getOrderId());
                        break;
                }
                
                // 记录已处理事件
                eventLogService.markAsProcessed(event.getEventId());
                
            } catch (Exception e) {
                // 处理失败,进入死信队列
                deadLetterService.sendToDeadLetter(event, e);
            }
        }
    }
    
    /**
     * 死信队列处理
     */
    @Service
    public class DeadLetterService {
        
        @Autowired
        private EventStreams eventStreams;
        
        public void sendToDeadLetter(Object event, Exception error) {
            DeadLetterMessage deadLetter = DeadLetterMessage.builder()
                .originalEvent(event)
                .errorMessage(error.getMessage())
                .stackTrace(Arrays.toString(error.getStackTrace()))
                .timestamp(Instant.now())
                .build();
            
            // 发送到死信队列
            eventStreams.orderEventsOut().send(MessageBuilder.withPayload(deadLetter).build());
        }
        
        // 死信消息重处理
        @Scheduled(fixedDelay = 300000) // 5分钟处理一次死信
        public void reprocessDeadLetters() {
            List<DeadLetterMessage> deadLetters = deadLetterDAO.findReprocessableMessages();
            
            for (DeadLetterMessage deadLetter : deadLetters) {
                try {
                    // 重新处理原始事件
                    eventPublisherService.publishOrderEvent(
                        (OrderEvent) deadLetter.getOriginalEvent());
                    
                    deadLetterDAO.markAsReprocessed(deadLetter.getId());
                } catch (Exception e) {
                    deadLetterDAO.incrementRetryCount(deadLetter.getId());
                }
            }
        }
    }
}

4. 实际案例:电商平台最终一致性实践

4.1 订单-库存-积分最终一致性


// 电商平台分布式事务最终一致性案例
@Service
public class EcommerceConsistencyCase {
    
    /**
     * 下单业务场景的最终一致性设计
     */
    public class OrderPlacementConsistency {
        
        public OrderResult placeOrder(OrderRequest request) {
            // 1. 前置校验(同步,强一致性)
            ValidationResult validation = validateOrder(request);
            if (!validation.isValid()) {
                return OrderResult.fail(validation.getMessage());
            }
            
            // 2. 创建订单(同步,本地事务)
            Order order = createOrder(request);
            
            // 3. 异步处理下游依赖(最终一致性)
            asyncProcessDependencies(order);
            
            return OrderResult.success(order);
        }
        
        @Async
        public void asyncProcessDependencies(Order order) {
            try {
                // 3.1 扣减库存(最终一致性)
                inventoryService.deductStockAsync(order.getProductId(), order.getQuantity());
                
                // 3.2 扣减积分(最终一致性)
                pointsService.deductPointsAsync(order.getUserId(), order.getPointsUsed());
                
                // 3.3 发送通知(最终一致性)
                notificationService.sendOrderCreatedNotification(order);
                
                // 3.4 更新搜索索引(最终一致性)
                searchService.updateOrderIndex(order);
                
            } catch (Exception e) {
                // 单个步骤失败不影响整体流程
                log.error("订单下游处理失败,订单ID: {}", order.getId(), e);
                compensationService.scheduleCompensation(order, e);
            }
        }
        
        /**
         * 补偿机制:处理部分失败场景
         */
        @Service
        public class OrderCompensationService {
            
            public void scheduleCompensation(Order order, Exception error) {
                CompensationTask task = CompensationTask.builder()
                    .orderId(order.getId())
                    .errorType(error.getClass().getSimpleName())
                    .errorMessage(error.getMessage())
                    .scheduledTime(Instant.now().plus(5, ChronoUnit.MINUTES)) // 5分钟后重试
                    .build();
                
                compensationTaskDAO.save(task);
            }
            
            @Scheduled(fixedDelay = 60000) // 每分钟检查一次
            public void executeCompensations() {
                List<CompensationTask> tasks = compensationTaskDAO.findPendingTasks();
                
                for (CompensationTask task : tasks) {
                    try {
                        compensateOrder(task);
                        compensationTaskDAO.markAsCompleted(task.getId());
                    } catch (Exception e) {
                        compensationTaskDAO.updateRetryInfo(task.getId(), e.getMessage());
                    }
                }
            }
            
            private void compensateOrder(CompensationTask task) {
                Order order = orderDAO.findById(task.getOrderId());
                
                // 检查订单当前状态,执行相应补偿
                if (order.getStatus() == OrderStatus.CREATED) {
                    // 如果依赖处理失败,取消订单
                    cancelOrderWithCompensation(order);
                } else if (order.getStatus() == OrderStatus.PAID) {
                    // 已支付但其他处理失败,尝试重新处理
                    retryOrderProcessing(order);
                }
            }
        }
    }
    
    /**
     * 库存服务的最终一致性设计
     */
    @Service
    public class InventoryConsistencyService {
        
        // 库存扣减的最终一致性方案
        public void deductStockWithConsistency(String productId, int quantity) {
            // 方案1: 基于消息队列的最终一致性
            deductStockWithMQ(productId, quantity);
            
            // 方案2: 基于数据库事务+定时任务的最终一致性
            deductStockWithTransactionAndJob(productId, quantity);
        }
        
        // 方案1: 消息队列实现
        private void deductStockWithMQ(String productId, int quantity) {
            // 1. 先预扣库存(数据库事务)
            boolean preDeducted = inventoryDAO.preDeductStock(productId, quantity);
            
            if (preDeducted) {
                // 2. 发送确认扣减消息
                mqTemplate.send("inventory-deduct-topic", 
                    new InventoryDeductMessage(productId, quantity));
            }
        }
        
        // 库存扣减消息消费者
        @RabbitListener(queues = "inventory-deduct-queue")
        public void confirmDeductStock(InventoryDeductMessage message) {
            try {
                // 实际扣减库存
                inventoryDAO.confirmDeductStock(message.getProductId(), message.getQuantity());
                
                // 更新商品可售状态
                productService.updateProductStatus(message.getProductId());
                
            } catch (Exception e) {
                // 扣减失败,回滚预扣记录
                inventoryDAO.rollbackPreDeduct(message.getProductId(), message.getQuantity());
                
                // 发送库存扣减失败事件
                eventPublisher.publish(new InventoryDeductFailedEvent(message));
            }
        }
        
        // 方案2: 事务+定时任务实现
        @Transactional
        public void deductStockWithTransactionAndJob(String productId, int quantity) {
            // 1. 插入扣减记录(待处理状态)
            InventoryDeductRecord record = new InventoryDeductRecord();
            record.setProductId(productId);
            record.setQuantity(quantity);
            record.setStatus(DeductStatus.PENDING);
            record.setCreateTime(new Date());
            
            inventoryDeductRecordDAO.insert(record);
            
            // 2. 事务提交后,由定时任务实际执行扣减
            // 这样即使应用重启,也不会丢失扣减请求
        }
        
        // 库存扣减定时任务
        @Scheduled(fixedRate = 30000) // 每30秒执行一次
        public void processPendingDeductRecords() {
            List<InventoryDeductRecord> pendingRecords = 
                inventoryDeductRecordDAO.findByStatus(DeductStatus.PENDING);
            
            for (InventoryDeductRecord record : pendingRecords) {
                try {
                    // 实际扣减库存
                    inventoryDAO.deductStock(record.getProductId(), record.getQuantity());
                    record.setStatus(DeductStatus.COMPLETED);
                    record.setProcessTime(new Date());
                    
                } catch (Exception e) {
                    record.setStatus(DeductStatus.FAILED);
                    record.setErrorMsg(e.getMessage());
                    record.setRetryCount(record.getRetryCount() + 1);
                }
                
                inventoryDeductRecordDAO.update(record);
            }
        }
    }
}

4.2 数据同步最终一致性监控


// 最终一致性监控体系
@Service
public class ConsistencyMonitoring {
    
    /**
     * 一致性指标监控
     */
    @Component
    public class ConsistencyMetrics {
        
        private final MeterRegistry meterRegistry;
        
        // 监控指标
        private final Counter consistencyViolations;
        private final Timer convergenceTime;
        private final Gauge dataLag;
        
        public ConsistencyMetrics(MeterRegistry meterRegistry) {
            this.meterRegistry = meterRegistry;
            
            this.consistencyViolations = Counter.builder("consistency.violations")
                .description("数据一致性违反次数")
                .register(meterRegistry);
                
            this.convergenceTime = Timer.builder("consistency.convergence.time")
                .description("数据收敛时间")
                .register(meterRegistry);
                
            this.dataLag = Gauge.builder("consistency.data.lag")
                .description("数据同步延迟")
                .register(meterRegistry);
        }
        
        public void recordViolation(String source, String target) {
            consistencyViolations.increment();
            log.warn("数据一致性违反: {} -> {}", source, target);
        }
        
        public void recordConvergenceTime(long duration) {
            convergenceTime.record(duration, TimeUnit.MILLISECONDS);
        }
    }
    
    /**
     * 一致性健康检查
     */
    @Component
    public class ConsistencyHealthCheck implements HealthIndicator {
        
        @Override
        public Health health() {
            try {
                // 检查数据同步状态
                ConsistencyStatus status = checkConsistencyStatus();
                
                if (status.isHealthy()) {
                    return Health.up()
                        .withDetail("message", "数据同步正常")
                        .withDetail("lag", status.getDataLag() + "ms")
                        .withDetail("lastCheck", status.getLastCheckTime())
                        .build();
                } else {
                    return Health.down()
                        .withDetail("message", "数据同步异常")
                        .withDetail("violations", status.getViolationCount())
                        .withDetail("lastSync", status.getLastSyncTime())
                        .build();
                }
                
            } catch (Exception e) {
                return Health.down(e).build();
            }
        }
        
        private ConsistencyStatus checkConsistencyStatus() {
            // 实现具体的一致性检查逻辑
            return new ConsistencyStatus();
        }
    }
    
    /**
     * 一致性告警系统
     */
    @Service
    public class ConsistencyAlertService {
        
        @Autowired
        private AlertManager alertManager;
        
        public void checkAndAlert() {
            // 1. 检查数据同步延迟
            long lag = calculateDataLag();
            if (lag > MAX_ALLOWED_LAG) {
                alertManager.sendAlert(AlertLevel.WARNING, 
                    "数据同步延迟过大: " + lag + "ms");
            }
            
            // 2. 检查一致性违反次数
            long violations = getViolationCount();
            if (violations > MAX_VIOLATIONS) {
                alertManager.sendAlert(AlertLevel.ERROR,
                    "数据一致性违反次数超标: " + violations);
            }
            
            // 3. 检查收敛时间
            long convergenceTime = getAverageConvergenceTime();
            if (convergenceTime > MAX_CONVERGENCE_TIME) {
                alertManager.sendAlert(AlertLevel.WARNING,
                    "数据收敛时间过长: " + convergenceTime + "ms");
            }
        }
        
        @Scheduled(cron = "0 */5 * * * ?") // 每5分钟检查一次
        public void scheduledCheck() {
            checkAndAlert();
        }
    }
}

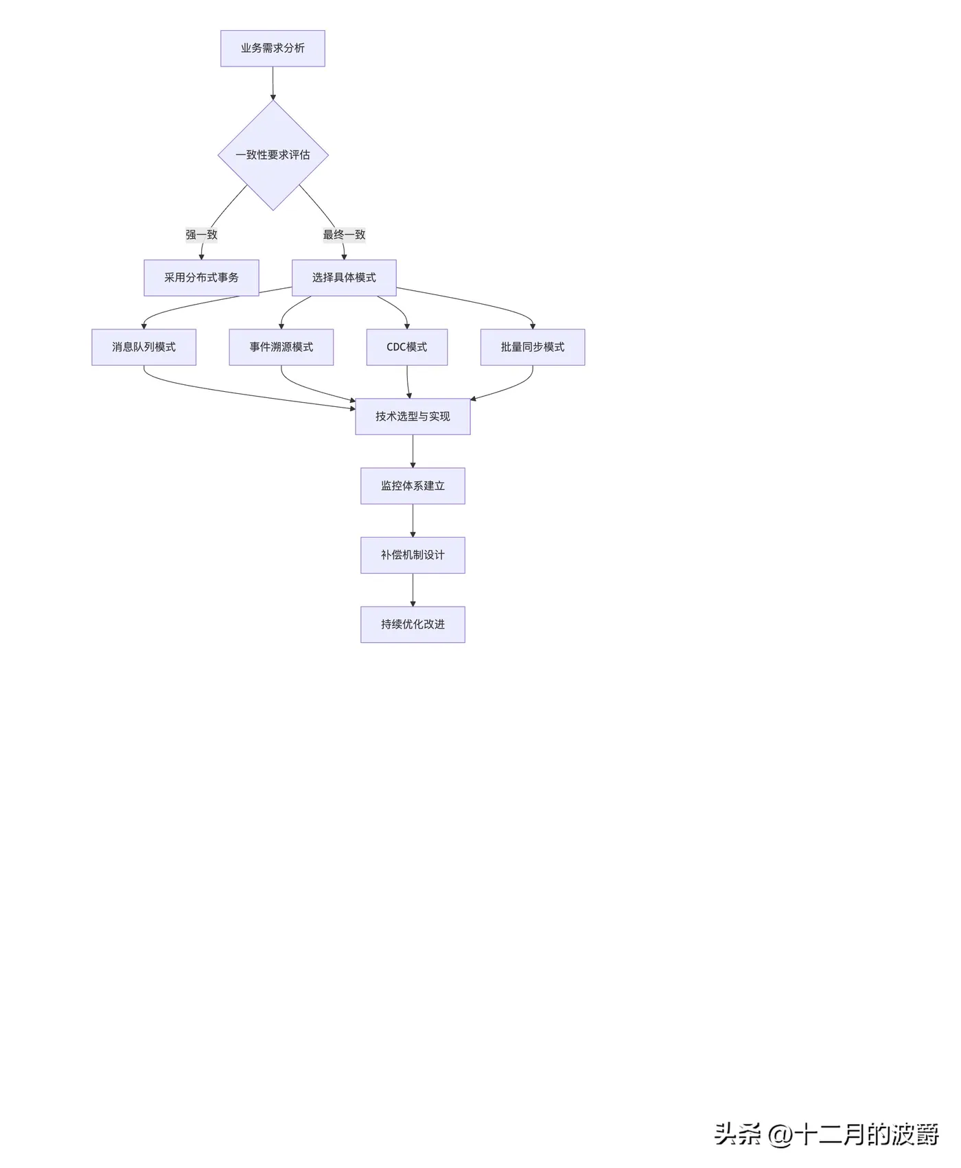
5. 最终一致性的最佳实践总结

5.1 模式选择指南


// 最终一致性模式选择决策树
@Service
public class ConsistencyPatternSelector {
    
    public ConsistencyPattern selectPattern(ConsistencyRequirements requirements) {
        // 决策矩阵
        if (requirements.isHighThroughputRequired()) {
            if (requirements.isOrderingRequired()) {
                return ConsistencyPattern.EVENT_SOURCING; // 事件溯源
            } else {
                return ConsistencyPattern.MESSAGE_QUEUE; // 消息队列
            }
        } else {
            if (requirements.isRealTimeRequired()) {
                return ConsistencyPattern.CDC; // 变更数据捕获
            } else {
                return ConsistencyPattern.BATCH_SYNC; // 批量同步
            }
        }
    }
    
    public enum ConsistencyPattern {
        MESSAGE_QUEUE("消息队列", "高吞吐,松耦合,需要处理消息顺序"),
        EVENT_SOURCING("事件溯源", "强审计,可重建,存储成本高"),
        CDC("变更数据捕获", "实时性高,对业务无侵入,依赖数据库"),
        BATCH_SYNC("批量同步", "实现简单,延迟高,资源消耗大");
        
        private final String name;
        private final String characteristics;
        
        ConsistencyPattern(String name, String characteristics) {
            this.name = name;
            this.characteristics = characteristics;
        }
    }
}

5.2 实施路线图

5.3 关键成功因素


// 最终一致性实施的关键要素
public class CriticalSuccessFactors {
    
    /**
     * 技术要素
     */
    public class TechnicalFactors {
        // 1. 幂等性设计
        public class IdempotentDesign {
            // 使用唯一ID防止重复处理
            // 实现幂等性检查机制
        }
        
        // 2. 重试机制
        public class RetryMechanism {
            // 指数退避策略
            // 最大重试次数限制
            // 死信队列处理
        }
        
        // 3. 监控告警
        public class Monitoring {
            // 数据同步延迟监控
            // 一致性违反检测
            // 自动化告警
        }
    }
    
    /**
     * 业务要素
     */
    public class BusinessFactors {
        // 1. 业务容忍度分析
        public void analyzeBusinessTolerance() {
            // 可接受的数据延迟时间
            // 可接受的临时不一致场景
            // 补偿业务流程设计
        }
        
        // 2. 数据重要性分级
        public void classifyDataImportance() {
            // 关键数据:强一致性
            // 重要数据:较短最终一致性窗口
            // 普通数据:较长最终一致性窗口
        }
    }
    
    /**
     * 组织要素
     */
    public class OrganizationalFactors {
        // 1. 团队技能匹配
        // 2. 运维能力建设
        // 3. 故障处理流程
    }
}

总结

最终一致性是分布式系统设计中平衡性能、可用性和一致性的重要手段。通过合理的架构设计和技术选型,可以在保证业务正确性的前提下,显著提升系统的扩展性和容错能力。

核心价值

  1. 性能优化:通过异步处理提升系统吞吐量
  2. 可用性保障:部分组件故障不影响核心流程
  3. 系统解耦:降低服务间的直接依赖
  4. 弹性设计:支持系统水平扩展

实施建议

  • 根据业务特性选择合适的一致性级别
  • 建立完善的监控和告警体系
  • 设计健壮的补偿和重试机制
  • 定期进行数据一致性验证

最终一致性不是简单的技术选择,而是需要技术、业务、运维多方面配合的系统工程。只有全面考虑各种因素,才能构建出既高效又可靠的分布式系统。

相关文章
|
6月前
|
小程序 Java 关系型数据库
基于微信小程序的博物馆文创系统
本研究聚焦基于微信小程序的博物馆文创系统,结合Java、SpringBoot与MySQL技术,构建集文创销售、互动体验与文化传播于一体的数字化平台,提升用户体验与文化服务效能。
|
Arthas 运维 Java
arthas 的使用场景、优点和缺点
Arthas 是Alibaba开源的Java诊断工具,它可以帮助开发人员或者运维人员查找问题、分析性能和bug追踪。以下是Arthas的一些使用场景: 1. 查看目标服务器应用程序的JVM信息。 2. 方法性能的排查和跟踪。例如,在实际使用过程中发现某个接口很耗时,但是无法在本地环境复现的时候,可以通过Arthas的trace来跟踪,它会输出方法内部路径每个节点的耗时。 3. 查找全局视角查看系统的运行状况、健康状况的信息。 4. 反编译源码,查看JVM加载的是否为预期的文件内容。
1327 0
|
6月前
|
监控 Dubbo Cloud Native
《服务治理》Dubbo框架深度解析与实践
Apache Dubbo是高性能Java RPC框架,提供远程调用、智能容错、服务发现等核心能力。Dubbo 3.x支持云原生,具备应用级服务发现、Triple协议、元数据管理等特性,助力构建稳定、可扩展的微服务架构。
|
6月前
|
缓存 监控 Java
《深入理解Spring》性能监控与优化——构建高性能应用的艺术
本文系统介绍了Spring生态下的性能监控与优化实践,涵盖监控体系构建、数据库调优、缓存策略、线程池配置及性能测试等内容,强调通过数据驱动、分层优化和持续迭代提升应用性能。
|
6月前
|
XML Java 数据格式
《深入理解Spring》:AOP面向切面编程深度解析
Spring AOP通过代理模式实现面向切面编程,将日志、事务等横切关注点与业务逻辑分离。支持注解、XML和编程式配置,提供五种通知类型及丰富切点表达式,助力构建高内聚、低耦合的可维护系统。
|
7月前
|
存储 监控 NoSQL
Redis高可用架构全解析:从主从复制到集群方案
Redis高可用确保服务持续稳定,避免单点故障导致数据丢失或业务中断。通过主从复制实现数据冗余,哨兵模式支持自动故障转移,Cluster集群则提供分布式数据分片与水平扩展,三者层层递进,保障读写分离、容灾切换与大规模数据存储,构建高性能、高可靠的Redis架构体系。
|
6月前
|
监控 算法 NoSQL
《服务治理》限流:微服务架构的"流量阀门"
限流是保护系统稳定的核心技术,通过控制请求速率防止过载。本文详解了固定窗口、滑动窗口、漏桶、令牌桶等算法原理与场景,并结合Sentinel实现应用级限流及Redis分布式限流,涵盖自定义限流器、动态阈值调整与监控告警体系,构建多层级防护,确保高并发下的系统可靠性与用户体验。
|
6月前
|
消息中间件 运维 监控
《聊聊分布式》BASE理论 分布式系统可用性与一致性的工程平衡艺术
BASE理论是对CAP定理中可用性与分区容错性的实践延伸,通过“基本可用、软状态、最终一致性”三大核心,解决分布式系统中ACID模型的性能瓶颈。它以业务为导向,在保证系统高可用的同时,合理放宽强一致性要求,并借助补偿机制、消息队列等技术实现数据最终一致,广泛应用于电商、社交、外卖等大规模互联网场景。
|
缓存 安全 Java
【Java并发】【ConcurrentHashMap】适合初学体质的ConcurrentHashMap入门
ConcurrentHashMap是Java中线程安全的哈希表实现,支持高并发读写操作。相比Hashtable,它通过分段锁(JDK1.7)或CAS+synchronized(JDK1.8)实现更细粒度锁控制,提升性能与安全性。本文详细介绍其构造方法、添加/获取/删除元素等常用操作,并对比JDK1.7和1.8的区别,帮助开发者深入理解与使用ConcurrentHashMap。欢迎关注,了解更多!
986 5
【Java并发】【ConcurrentHashMap】适合初学体质的ConcurrentHashMap入门
|
消息中间件 中间件 Kafka
分布式事务最全详解 ,看这篇就够了!
本文详解分布式事务的一致性及实战解决方案,包括CAP理论、BASE理论及2PC、TCC、消息队列等常见方案,助你深入理解分布式系统的核心技术。关注【mikechen的互联网架构】,10年+BAT架构经验倾囊相授。
分布式事务最全详解 ,看这篇就够了!

热门文章

最新文章