在即将到来的1024程序员节,谨以此文献给CSDN和亲爱的同行们。
一,项目简介
鉴于 2022 北京冬奥会的成功举行,我国人民对于冰雪运动的热爱达到了前所未有的一
个高度,国内各大滑雪场的人流量日益增大,而国内疫情形式依旧严峻,固为减少人们线下
购票带来的密接影响,我们小组便开发了一个 online 的滑雪场信息网站.供用户以及滑雪场
工作人员进行使用,旨在提升服务效率与用户体验。
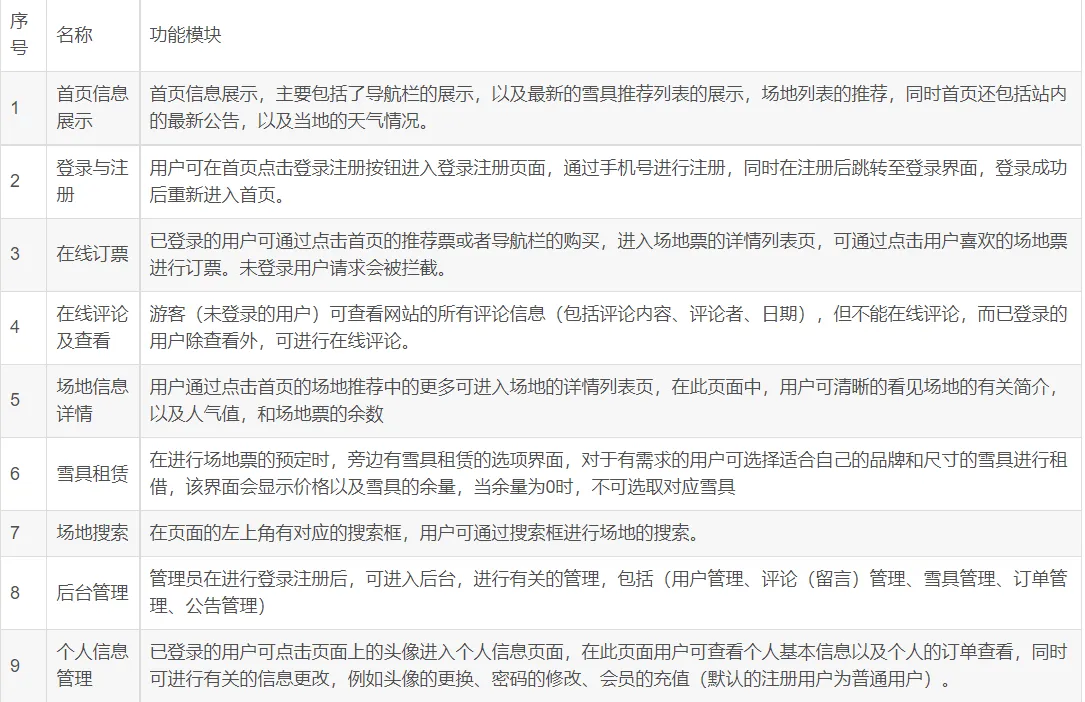
根据当前对本系统改版需求的理解,本章对用户角色进行分析,对系统将要支持的核心业务流程进行描述,说明系统的子系统或功能模块的组成,并展示部分用户界面的示意图。
本方案的其它内容都是基于对业务需求的理解。随着对需求理解越来越深入和清晰,技术方案和工作量估算等将会发生变化。
以下为本系统的整体架构:
二,环境介绍
语言环境:Java: jdk1.8
数据库:Mysql: mysql5.7
应用服务器:Tomcat: tomcat8.5.31
开发工具:IDEA或eclipse
开发技术后台:Springboot+Mybatis
开发技术前台:Vue+Nodejs+ElementUI
三,系统展示
前端用户登陆
留言
个人中心
最新资讯
后台管理系统
用户管理
公告管理
留言管理
雪具管理
订单管理
四,核心代码展示
package com.cupk.controller; import cn.hutool.core.lang.Assert; import cn.hutool.core.map.MapUtil; import cn.hutool.crypto.SecureUtil; import com.baomidou.mybatisplus.core.conditions.query.QueryWrapper; import com.cupk.common.dto.UserDto; import com.cupk.common.lang.Result; import com.cupk.entity.User; import com.cupk.service.UserService; import com.cupk.util.JwtUtils; import org.apache.shiro.SecurityUtils; import org.apache.shiro.authz.annotation.RequiresAuthentication; import org.springframework.beans.factory.annotation.Autowired; import org.springframework.validation.annotation.Validated; import org.springframework.web.bind.annotation.*; import javax.servlet.http.HttpServletResponse; @RestController public class AccountController { @Autowired UserService userService; @Autowired JwtUtils jwtUtils; private String salt = "2000.10.22"; /** * 用户登陆 * @param userDto * @param response * @return */ @PostMapping("/login") public Result login(@Validated @RequestBody UserDto userDto, HttpServletResponse response){ User user = userService.getOne(new QueryWrapper<User>().eq("phone", userDto.getPhone())); Assert.notNull(user,"用户不存在");//断言拦截 //判断账号密码是否错误 因为是md5加密所以这里md5判断 if(!user.getPassword().equals(SecureUtil.md5(userDto.getPassword()+salt))){ //密码不同则抛出异常 return Result.fail("密码不正确"); } String jwt = jwtUtils.generateToken(user.getId()); userDto.setImg(user.getImg()); userDto.setToken(jwt); //将token 放在入header里面 response.setHeader("Authorization",jwt); response.setHeader("Access-control-Expose-Headers","Authorization"); return Result.succ(200,"登录成功",userDto); } /** * 退出登录 * @return */ //需要认证权限才能退出登录 @RequiresAuthentication @RequestMapping("/logout") public Result logout() { //退出登录 SecurityUtils.getSubject().logout(); return Result.succ("退出成功"); } }
package com.cupk.controller; import cn.hutool.core.lang.Assert; import cn.hutool.core.map.MapUtil; import com.baomidou.mybatisplus.core.conditions.query.QueryWrapper; import com.cupk.common.dto.AdminDto; import com.cupk.common.lang.Result; import com.cupk.entity.Admin; import com.cupk.service.AdminService; import com.cupk.util.JwtUtils; import org.apache.shiro.SecurityUtils; import org.apache.shiro.authz.AuthorizationInfo; import org.apache.shiro.authz.annotation.RequiresAuthentication; import org.springframework.beans.factory.annotation.Autowired; import org.springframework.validation.annotation.Validated; import org.springframework.web.bind.annotation.*; import javax.servlet.http.HttpServletResponse; @RestController @RequestMapping("/admin") public class AdminController { @Autowired AdminService adminService; @Autowired JwtUtils jwtUtils; /** * 管理员登陆 * @param adminDto * @param response * @return */ @PostMapping("/adminLogin") public Result adminLogin(@Validated @RequestBody AdminDto adminDto, HttpServletResponse response){ Admin admin = adminService.getOne(new QueryWrapper<Admin>().eq("admin_name", adminDto.getAdminName())); Assert.notNull(admin,"管理员不存在");//断言拦截 if(!adminDto.getAdminPwd().equals(admin.getAdminPwd())){ //密码不同则抛出异常 return Result.fail("密码不正确"); } String jwt = jwtUtils.generateToken(admin.getId()); adminDto.setToken(jwt); //将token 放在我们的header里面 response.setHeader("Authorization",jwt); response.setHeader("Access-control-Expose-Headers","Authorization"); return Result.succ(200,"success",adminDto); } //需要认证权限才能退出登录 /** * 管理员退出登陆 * @return */ @RequiresAuthentication @RequestMapping("/adminLogout") public Result adminLogout() { //退出登录 SecurityUtils.getSubject().logout(); return Result.succ("退出成功"); } @GetMapping("/adminInfo") public Result findAdminInfoByName(@RequestParam String adminName){ Admin admin = adminService.getOne(new QueryWrapper<Admin>().eq("admin_name",adminName)); return Result.succ(200,"查询成功", admin); } }
package com.cupk.controller; import cn.hutool.core.bean.BeanUtil; import cn.hutool.core.lang.Assert; import com.baomidou.mybatisplus.core.conditions.query.QueryWrapper; import com.baomidou.mybatisplus.core.metadata.IPage; import com.baomidou.mybatisplus.extension.plugins.pagination.Page; import com.cupk.common.lang.Result; import com.cupk.entity.Evaluate; import com.cupk.entity.Notice; import com.cupk.service.EvaluateService; import com.cupk.util.ShiroUtil; import org.apache.shiro.authz.annotation.RequiresAuthentication; import org.springframework.beans.factory.annotation.Autowired; import org.springframework.validation.annotation.Validated; import org.springframework.web.bind.annotation.*; import java.util.List; @RequestMapping("/evaluate") @RestController public class EvaluateController { @Autowired EvaluateService evaluateService; /** * 评论列表 * @return */ @GetMapping("/evaluates") public Result evaList(@RequestParam(defaultValue = "1") Integer currentPage) { if(currentPage == null || currentPage < 1) currentPage = 1; Page page = new Page(currentPage, 50000); QueryWrapper<Evaluate> queryWrapper = new QueryWrapper<>(); queryWrapper.like("uid",""); queryWrapper.orderByDesc("e_time"); IPage pageData = evaluateService.page(page,queryWrapper.orderByDesc("e_time")); return Result.succ(pageData); } /** * 根据评论id查询 * @param id * @return */ @GetMapping("/evaluate/{id}") public Result findEva(@PathVariable Integer id) { Evaluate evaluate = evaluateService.getById(id); //判断是否为空 为空则断言异常 Assert.notNull(evaluate, "该评价不存在"); return Result.succ(evaluate); } /** * * @param currentPage * @param uid * @return */ @GetMapping("/findEva") public Result evaLists(@RequestParam(defaultValue = "1") Integer currentPage, @RequestParam(defaultValue = "") Integer uid){ if(currentPage == null || currentPage < 1) currentPage = 1; Page page = new Page(currentPage, 50000); QueryWrapper<Evaluate> queryWrapper = new QueryWrapper(); queryWrapper.eq("uid",uid); IPage pageData = evaluateService.page(page,queryWrapper.orderByDesc("e_time")); return Result.succ(pageData); } /** * 评论分页 */ @GetMapping("/evaluateList") public Result evalueList(@RequestParam(defaultValue = "1") Integer pageNum, @RequestParam(defaultValue = "5") Integer pageSize, @RequestParam(defaultValue = "") Integer uid) { if (pageNum == null || pageNum < 1) pageNum = 1; Page page = new Page(pageNum, pageSize); QueryWrapper<Evaluate> queryWrapper = new QueryWrapper(); if (uid!=null) { queryWrapper.like("uid", uid); } IPage pageData = evaluateService.page(page, queryWrapper.orderByAsc("e_time")); return Result.succ(pageData); } /** * 添加评论 * @param evaluate * @return */ @RequiresAuthentication @PostMapping("/evaluate/addEva") public Result edit(@Validated @RequestBody Evaluate evaluate) { //一个空对象用于赋值 Evaluate temp = new Evaluate(); if (evaluate.getId() != null) { temp = evaluateService.getById(evaluate.getId());//将数据库的内容传递给temp } else { temp.setUid(ShiroUtil.getProfile().getId()); temp.setUname(ShiroUtil.getProfile().getNickname()); temp.setUImg(ShiroUtil.getProfile().getImg()); temp.setContent(evaluate.getContent()); temp.setETime(evaluate.getETime()); } BeanUtil.copyProperties(evaluate, temp); evaluateService.save(temp); return Result.succ("成功发表评价"); } /** * 单个删除 * @param id * @return */ @DeleteMapping("/delEva") public boolean delEvaList(@RequestParam Integer id){ return evaluateService.removeById(id); } /** * 批量删除 * @param ids * @return */ @PostMapping("/delEvas") public boolean delEvaList(@RequestBody(required = false) List<Integer> ids){ return evaluateService.removeByIds (ids); } }
package com.cupk.controller; import cn.hutool.core.bean.BeanUtil; import com.baomidou.mybatisplus.core.conditions.query.QueryWrapper; import com.baomidou.mybatisplus.core.metadata.IPage; import com.baomidou.mybatisplus.extension.plugins.pagination.Page; import com.cupk.common.lang.Result; import com.cupk.entity.Gear; import com.cupk.service.GearService; import org.springframework.beans.factory.annotation.Autowired; import org.springframework.validation.annotation.Validated; import org.springframework.web.bind.annotation.*; import java.util.List; /** * 雪具相关接口 */ @RestController @RequestMapping("/gear") public class GearController { @Autowired GearService gearService; /** * 雪具列表 * @param pageNum * @param brand * @param category * @return */ @GetMapping("/gears") public Result gearList(@RequestParam(defaultValue = "1") Integer pageNum, @RequestParam(defaultValue = "2") Integer pageSize, @RequestParam(defaultValue = "") String brand, @RequestParam(defaultValue = "") String category, @RequestParam(defaultValue = "") String size){ if(pageNum == null || pageNum < 1) pageNum = 1; Page page = new Page(pageNum, pageSize); QueryWrapper<Gear> queryWrapper = new QueryWrapper(); if (!"".equals(brand)){ queryWrapper.like("brand",brand); } if (!"".equals(category)){ queryWrapper.like("category",category); } if(!"".equals(size)){ queryWrapper.like("size",size); } IPage pageData = gearService.page(page,queryWrapper.orderByAsc("brand")); return Result.succ(pageData); } /** * 编辑雪具信息 * @param gear * @return */ @PostMapping("/edit") public Result edit(@Validated @RequestBody Gear gear) { //一个空对象用于赋值 Gear temp = null; //如果有id则是编辑 if (gear.getId() != null) { temp = gearService.getById(gear.getId());//将数据库的内容传递给temp } else { temp = new Gear(); temp.setBrand(gear.getBrand()); temp.setCategory(gear.getCategory()); temp.setDeposit(gear.getDeposit()); temp.setGImg(gear.getGImg()); temp.setSize(gear.getSize()); temp.setStock(gear.getStock()); temp.setRent(gear.getRent()) ; } BeanUtil.copyProperties(gear, temp); gearService.saveOrUpdate(temp); return Result.succ("修改成功"); } /** * 单个删除 * @param id * @return */ @DeleteMapping("/delGear") public boolean delEvaList(@RequestParam Integer id){ return gearService.removeById(id); } /** * 批量删除 * @param ids * @return */ @PostMapping ("/delGears") public boolean delEvaList(@RequestBody(required = false) List<Integer> ids){ return gearService.removeByIds (ids); } }
五,项目总结
项目基本功能完整,立意新颖,前后端分离开发的模式也是现在主流的开发方式,适合做毕业设计使用











