目录
后记:●由于作者水平有限,文章难免存在谬误之处,敬请读者斧正,俚语成篇,恳望指教!
《数据结构(C语言版)》之排序实现
——By 作者:新晓·故知
排序性能测试对比:
编辑
编辑 插入排序动图演示:
编辑
1.排序的概念及其运用
1.1排序的概念
排序:所谓排序,就是使一串记录,按照其中的某个或某些关键字的大小,递增或递减的排列起来的操作。
稳定性:假定在待排序的记录序列中,存在多个具有相同的关键字的记录,若经过排序,这些记录的相对次序保持不变,即在原序列中,r[i]=r[j],且r[i]在r[j]之前,而在排序后的序列中,r[i]仍在r[j]之前,则称这种排序算法是稳定的;否则称为不稳定的。
内部排序:数据元素全部放在内存中的排序。
外部排序:数据元素太多不能同时放在内存中,根据排序过程的要求不能在内外存之间移动数据的排序。
1.2排序运用
1.3 常见的排序算法
编辑
2.常见排序算法的实现
2.1 插入排序
2.1.1基本思想:
直接插入排序是一种简单的插入排序法,其基本思想是:
把待排序的记录按其关键码值的大小逐个插入到一个已经排好序的有序序列中,直到所有的记录插入完为止,得到一个新的有序序列 。
实际中我们玩扑克牌时,就用了插入排序的思想
2.1.2直接插入排序:
当插入第i(i>=1)个元素时,前面的array[0],array[1],…,array[i-1]已经排好序,此时用array[i]的排序码与array[i-1],array[i-2],…的排序码顺序进行比较,找到插入位置即将array[i]插入,原来位置上的元素顺序后移
直接插入排序的特性总结:
1. 元素集合越接近有序,直接插入排序算法的时间效率越高
2. 时间复杂度:O(N^2)
3. 空间复杂度:O(1),它是一种稳定的排序算法
4. 稳定性:稳定
2.1.3 希尔排序( 缩小增量排序 )
希尔排序法又称缩小增量法。希尔排序法的基本思想是:
先选定一个整数,把待排序文件中所有记录分成个组,所有距离为的记录分在同一组内,并对每一组内的记录进行排序。然后,取,重复上述分组和排序的工作。当到达=1时,所有记录在统一组内排好序。
编辑
希尔排序的特性总结:
1. 希尔排序是对直接插入排序的优化。
2. 当gap > 1时都是预排序,目的是让数组更接近于有序。当gap == 1时,数组已经接近有序的了,这样就会很快。这样整体而言,可以达到优化的效果。我们实现后可以进行性能测试的对比。
3. 希尔排序的时间复杂度不好计算,因为gap的取值方法很多,导致很难去计算,因此在好些树中给出的希尔排序的时间复杂度都不固定:
《数据结构(C语言版)》--- 严蔚敏编辑
《数据结构-用面相对象方法与C++描述》--- 殷人昆 编辑
编辑
4.稳定性:不稳定。
2.2 选择排序
2.2.1基本思想:
每一次从待排序的数据元素中选出最小(或最大)的一个元素,存放在序列的起始位置,直到全部待排序的数据元素排完 。
2.2.2 直接选择排序:
◆在元素集合array[i]--array[n-1]中选择关键码最大(小)的数据元素
◆若它不是这组元素中的最后一个(第一个)元素,则将它与这组元素中的最后一个(第一个)元素交换
◆在剩余的array[i]--array[n-2](array[i+1]--array[n-1])集合中,重复上述步骤,直到集合剩余1个元素
直接选择排序的特性总结:
1. 直接选择排序思考非常好理解,但是效率不是很好。实际中很少使用
2. 时间复杂度:O(N^2)
3. 空间复杂度:O(1)
4. 稳定性:不稳定
2.2.3 堆排序
堆排序(Heapsort)是指利用堆积树(堆)这种数据结构所设计的一种排序算法,它是选择排序的一种。它是通过堆来进行选择数据。需要注意的是排升序要建大堆,排降序建小堆。编辑
堆排序的特性总结:
1. 堆排序使用堆来选数,效率就高了很多。
2. 时间复杂度:O(N*logN)
3. 空间复杂度:O(1)
4. 稳定性:不稳定
2.3 交换排序
基本思想:所谓交换,就是根据序列中两个记录键值的比较结果来对换这两个记录在序列中的位置,
交换排序的特点是:将键值较大的记录向序列的尾部移动,键值较小的记录向序列的前部移动。
2.3.1冒泡排序
冒泡排序的特性总结:
1. 冒泡排序是一种非常容易理解的排序
2. 时间复杂度:O(N^2)
3. 空间复杂度:O(1)
4. 稳定性:稳定
2.3.2 快速排序
快速排序是Hoare于1962年提出的一种二叉树结构的交换排序方法,其基本思想为:任取待排序元素序列中的某元素作为基准值,按照该排序码将待排序集合分割成两子序列,左子序列中所有元素均小于基准值,右子序列中所有元素均大于基准值,然后最左右子序列重复该过程,直到所有元素都排列在相应位置上为止。
// 假设按照升序对array数组中[left, right)区间中的元素进行排序 void QuickSort(int array[], int left, int right) { if(right - left <= 1) return; // 按照基准值对array数组的 [left, right)区间中的元素进行划分 int div = partion(array, left, right); // 划分成功后以div为边界形成了左右两部分 [left, div) 和 [div+1, right) // 递归排[left, div) QuickSort(array, left, div); // 递归排[div+1, right) QuickSort(array, div+1, right); }
上述为快速排序递归实现的主框架,发现与二叉树前序遍历规则非常像,同学们在写递归框架时可想想二叉树前序遍历规则即可快速写出来,后序只需分析如何按照基准值来对区间中数据进行划分的方式即可。
将区间按照基准值划分为左右两半部分的常见方式有:
1. hoare版本
编辑
2. 挖坑法
编辑
3. 前后指针版本
编辑
2.3.2 快速排序优化
1. 三数取中法选key
2. 递归到小的子区间时,可以考虑使用插入排序
编辑
2.3.2 快速排序非递归
快速排序的特性总结:
1. 快速排序整体的综合性能和使用场景都是比较好的,所以才敢叫快速排序
2. 时间复杂度:O(N*logN)
3. 空间复杂度:O(logN)
4. 稳定性:不稳定
编辑
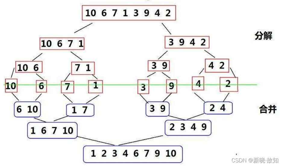
2.4 归并排序
基本思想:
归并排序(MERGE-SORT)是建立在归并操作上的一种有效的排序算法,该算法是采用分治法(Divide and Conquer)的一个非常典型的应用。将已有序的子序列合并,得到完全有序的序列;即先使每个子序列有 序,再使子序列段间有序。若将两个有序表合并成一个有序表,称为二路归并。
归并排序核心步骤:编辑
归并排序的特性总结:
1. 归并的缺点在于需要O(N)的空间复杂度,归并排序的思考更多的是解决在磁盘中的外排序问题。
2. 时间复杂度:O(N*logN)
3. 空间复杂度:O(N)
4. 稳定性:稳定
2.5 非比较排序
思想:计数排序又称为鸽巢原理,是对哈希直接定址法的变形应用。 操作步骤:
1. 统计相同元素出现次数
2. 根据统计的结果将序列回收到原来的序列中
编辑
计数排序的特性总结:
1. 计数排序在数据范围集中时,效率很高,但是适用范围及场景有限。
2. 时间复杂度:O(MAX(N,范围))
3. 空间复杂度:O(范围)
4. 稳定性:稳定
3.排序算法复杂度及稳定性分析
编辑
编辑
3.排序实现:
(1)打印数组
//打印数组 void PrintArray(int* a, int n) { for (int i = 0; i < n; ++i) { printf("%d ", a[i]); } printf("\n"); }
(2)交换
//交换 void Swap(int* pa, int* pb) { int tmp = *pa; *pa = *pb; *pb = tmp; }
(3)插入排序
//插入排序 //时间复杂度:O(N^2) //最好情况:原数据有序或接近有序 //最差情况:原有顺序与将要的排序逆序 void InsertSort(int* a, int n) { ////单趟排序:[0,end]有序, end+1的值插入排序,保持其依旧有序 //int end; ////定义一个临时变量用于暂存 //int tmp = a[end + 1]; //while (end >= 0) //{ // if (tmp < a[end]) // { // a[end + 1] = a[end]; // --end; // } // else // { // break; // } //} //a[end + 1] = tmp; //插入排序—在单趟的基础,加上循环 for (int i = 0; i < n - 1; ++i) { //单趟排序:[0,end]有序, end+1的值插入排序,保持其依旧有序 int end=i; //定义一个临时变量用于暂存 int tmp = a[end + 1]; while (end >= 0) { //升序 if (tmp <a[end]) //降序 //if (tmp >a[end]) { a[end + 1] = a[end]; --end; } else { break; } } a[end + 1] = tmp; } }
编辑
编辑
编辑
(4)希尔排序
//插入排序 //时间复杂度:O(N^2) //最好情况:原数据有序或接近有序 //最差情况:原有顺序与将要的排序逆序 void InsertSort(int* a, int n) { ////单趟排序:[0,end]有序, end+1的值插入排序,保持其依旧有序 //int end; ////定义一个临时变量用于暂存 //int tmp = a[end + 1]; //while (end >= 0) //{ // if (tmp < a[end]) // { // a[end + 1] = a[end]; // --end; // } // else // { // break; // } //} //a[end + 1] = tmp; //插入排序—在单趟的基础,加上循环 for (int i = 0; i < n - 1; ++i) { //单趟排序:[0,end]有序, end+1的值插入排序,保持其依旧有序 int end=i; //定义一个临时变量用于暂存 int tmp = a[end + 1]; while (end >= 0) { //升序 if (tmp <a[end]) //降序 //if (tmp >a[end]) { a[end + 1] = a[end]; --end; } else { break; } } a[end + 1] = tmp; } }
编辑
编辑
此处,可使用Debug、Release版本测试。
(5)冒泡排序
//冒泡排序 //时间复杂度:O(N^2) //最好情况:原始数据就是有序 void BubbleSort(int* a, int n) { ////单趟排序 //for (int i = 1; i < n; ++i) //{ // if (a[i - 1] > a[i]) // { // Swap(&a[i - 1], &a[i]); // } //} //冒泡排序—在单趟排序的基础,加上循环 for (int j = 0; j < n; ++j) { //用于判断是否发生交换 int exchange = 0; //单趟排序 for (int i = 1; i < n; ++i) { if (a[i - 1] > a[i]) { exchange = 1; Swap(&a[i - 1], &a[i]); } } //优化 //判断原始数据若有序,则不用进行排序 if (exchange == 0) { break; } } }
(6)堆排序
//堆排序-1++ //优化:建堆 //时间复杂度:O(N* logN)、 //空间复杂度:O(1) //直接在原数组建堆 //堆—向下调整 //向下调整要放在堆排序的前面—与调用顺序有关 void AdjustDown(int* a, size_t size, size_t root) { size_t parent = root; size_t child = parent * 2 + 1; while (child < size) { //1.选出左右孩子中小的那个 //小堆-升序 //if (child + 1 < size && a[child +1] < a[child]) //大堆-降序 //if (child + 1 < size && a[child + 1] >a[child]) //升序要建大堆(根据建堆分析) if (child + 1 < size && a[child + 1] > a[child]) { ++child; } //2.如果孩子小于父亲,则交换,并继续向下调整 //if (a[child] < a[parent]) //小堆-升序 //if (a[child] > a[parent]) //大堆-降序 //升序要建大堆(根据建堆分析) if (a[child] > a[parent]) { Swap(&a[child], &a[parent]); parent = child; child = parent * 2 + 1; } else { break; } } } void HeapSort(int* a, int n) { ////建堆1.——向上调整 时间复杂度:O(N* logN) //for (int i = 1; i < n;++i) //{ // AdjustUp(a, i); //} //建堆2.——向下调整 时间复杂度:O(N) //不能直接建堆,因为向下调整函数功能有要求 //从倒数第一个非叶子结点(最后一个叶子结点的父亲)开始 for (int i = (n - 1 - 1) / 2; i >= 0; --i) { AdjustDown(a, n, i); } //交换调整 size_t end = n - 1; while (end > 0) { Swap(&a[0], &a[end]); AdjustDown(a, end, 0); --end; } }
(7)直接选择排序
//直接选择排序 void SelectSort(int* a, int n) { int left = 0, right = n - 1; while (left < right) { int min = left, max = left; //这里只要给一个初始值即可 for (int i = left + 1; i <= right; ++i) { if (a[i] < a[min]) { min = i; } if (a[i] > a[max]) { max = i; } } Swap(&a[left], &a[min]); //如果left和max重叠,修正以下即可 if (left == max) { max = min; } Swap(&a[right], &a[max]); left++; right--; } }
编辑
(8)快速排序
//快排key取值优化 //1.随机取key //2.三数取中 int GetMidIndex(int* a, int left, int right) { //int mid = (left + right) / 2; //防溢出 int mid = left + (right - left) / 2; //left mid right if (a[left] < a[mid]) { if (a[mid] < a[right]) { return mid; } else if (a[left] > a[right]) { return left; } else { return right; } } else //a[left]>a[mid] { if (a[mid] > a[right]) { return mid; } else if (a[left] < a[right]) { return left; } else { return right; } } } //快速排序—hoare版PartSort1 //单趟排序1 //缺陷:1.例如:遇到 5 5 2 3 5 //既不大也不小,会死循环 在找小,找大的while循环判断中加上<=、>= //2.但加上<=、>=会造成越界,对找小,找大的while循环判断更改 //注意边界问题 int PartSort1(int* a, int left, int right) { int mid = GetMidIndex(a, left, right); Swap(&a[mid], &a[left]); int key = left; while (left < right) { //找小 //缺点1:while (a[right] > a[key]) //缺点2:while (a[right] >= a[key]) while (left<right && a[right] >= a[key]) --right; //找大 //缺点1:while (a[left] < a[key]) //缺点2:while (a[left] <= a[key]) while (left<right && a[left] <= a[key]) ++left; Swap(&a[left], &a[right]); } Swap(&a[key], &a[left]); return left; } //快速排序—挖坑法PartSort2 //单趟排序2 int PartSort2(int* a, int left, int right) { int mid = GetMidIndex(a, left, right); Swap(&a[mid], &a[left]); int key = a[left]; //坑位 int pit = left; while (left < right) { //先移动右边,找到比key小的值 while (left<right&&a[right]>=key) { --right; } a[pit] = a[right]; pit = right; //再移动左边,找到比key大的值 while (left < right && a[left] <= key) { ++left; } a[pit] = a[left]; pit = left; } a[pit] = key; return pit; } //快速排序—前后两个指针法PartSort3 //单趟排序3 int PartSort3(int* a, int left, int right) { //写法1:使用左指针作为key //int mid = GetMidIndex(a, left, right); //Swap(&a[mid], &a[left]); int key = left; int prev = left, cur = left + 1; while (cur <= right) { if (a[cur] < a[key] && a[++prev] != a[cur]) Swap(&a[prev], &a[cur]); ++cur; } Swap(&a[prev], &a[key]); return prev; //写法2:使用右指针作为key //调试快速排序非递归时,注释此语句,因为调用参数取中,就不符合栈的逻辑 //int mid = GetMidIndex(a, left, right); //Swap(&a[mid], &a[right]); /*int key = right; int prev = left-1, cur = left; while (cur<right) { if (a[cur] < a[key] && a[++prev] != a[cur]) Swap(&a[prev], &a[cur]); ++cur; } Swap(&a[++prev], &a[key]); return prev;*/ } //快速排序 void QuickSort(int* a, int begin,int end) { //子区间相等只有一个值或者不存在那么就是递归结束的子问题 if (begin >= end) return; //int key = PartSort1(a, begin, end); //int key = PartSort2(a, begin, end); int key = PartSort3(a, begin, end); //[begin,key-1] key[key+1,end] QuickSort(a, begin, key - 1); QuickSort(a, key + 1, end); } //快速排序——小区间优化 //void QuickSort(int* a, int begin, int end) //{ // //子区间相等只有一个值或者不存在那么就是递归结束的子问题 // if (begin >= end) // return; // //小区间直接插入排序控制有序 // if (end - begin +1<=10) // { // InsertSort(a+begin, end - begin + 1); // } // else // { // //int key = PartSort1(a, begin, end); // //int key = PartSort2(a, begin, end); // int key = PartSort3(a, begin, end); // // //[begin,key-1] key[key+1,end] // QuickSort(a, begin, key - 1); // QuickSort(a, key + 1, end); // } // //} //快速排序——非递归实现 //非递归的本质是借助栈模拟递归 void QuickSortNonR(int* a, int begin, int end) { ST st; StackInit(&st); StackPush(&st, begin); StackPush(&st, end); while (!StackEmpty(&st)) { int right = StackTop(&st); StackPop(&st); int left = StackTop(&st); StackPop(&st); //单趟排序——三种单趟排序选哪个均可 //int key = PartSort1(a, left, right); //int key = PartSort2(a, left, right); int key = PartSort3(a, left, right); // [left,key-1][key+1,right] if (left < key - 1) { StackPush(&st, left); StackPush(&st, key - 1); } if (key + 1 < right) { StackPush(&st, key+ 1); StackPush(&st, right); } } StackDestroy(&st); }
编辑
(9)归并排序
//归并排序(递归实现)—子函数 //需要一个临时的数组去做归并的过程 //时间复杂度:O(N*logN) //空间复杂度:O(N) void _MergeSort(int* a, int begin, int end, int* tmp) { if (begin >= end) return; int mid = (begin + end) / 2; //区间均分 //[begin, mid] [mid+1, end]; _MergeSort(a, begin, mid, tmp); _MergeSort(a, mid+1, end, tmp); //归并[begin, mid - 1] [mid, end] //printf("归并区间数组下标[%d,%d][%d,%d]\n", begin, mid, mid+1,end); int begin1 = begin, end1 = mid; int begin2 = mid + 1, end2 = end; int index = begin; while (begin1 <= end1 && begin2 <= end2) { if (a[begin1] < a[begin2]) tmp[index++] = a[begin1++]; else tmp[index++] = a[begin2++]; } while (begin1 <= end1) tmp[index++] = a[begin1++]; while (begin2 <= end2) tmp[index++] = a[begin2++]; memcpy(a + begin, tmp + begin, (end - begin + 1) * sizeof(int)); } //归并排序(递归实现) //两个数组归并需要归并到一个新数组,并且会不断分为子区间 //快排为了方便递归,直接传的是区间 void MergeSort(int* a, int n) { int* tmp = (int*)malloc(sizeof(int) * n); assert(tmp); _MergeSort(a, 0, n - 1, tmp); free(tmp); } //归并排序—非递归实现 //时间复杂度:O(N*logN) //空间复杂度:O(N) void MergeSortNonR(int* a, int n) { int* tmp = (int*)malloc(sizeof(int) * n); int gap = 1; while (gap < n) { // 间距为gap是一组,两两归并 for (int i = 0; i < n; i += 2 * gap) { int begin1 = i, end1 = i + gap - 1; int begin2 = i + gap, end2 = i + 2 * gap - 1; //修正情况 // 1.若end1 越界,则修正 if (end1 >= n) end1 = n - 1; // 2.若begin2 越界,则第二个区间不存在,修正为不存在的区间 if (begin2 >= n) { begin2 = n; end2 = n - 1; } // 3.若begin2正确, 但end2越界,则修正end2即可 if (begin2 < n && end2 >= n) end2 = n - 1; // 条件断点—技巧方法!!! if (begin1 == 8 && end1 == 9 && begin2 == 9 && end2 == 9) { int x = 0; } printf("归并区间数组下标[%d,%d][%d,%d]--gap=%d\n", begin1, end1, begin2, end2,gap); int index = i; while (begin1 <= end1 && begin2 <= end2) { if (a[begin1] < a[begin2]) tmp[index++] = a[begin1++]; else tmp[index++] = a[begin2++]; } while (begin1 <= end1) tmp[index++] = a[begin1++]; while (begin2 <= end2) tmp[index++] = a[begin2++]; } memcpy(a, tmp, n * sizeof(int)); //归并过程打印 printf("归并过程间距gap=%d组:\n",gap); PrintArray(a, n); gap *= 2; } free(tmp); }
(10)计数排序
//技术排序 //统计数据个数,不进行比较 //时间复杂度:O(range+N) //空间复杂度:O(range) //说明技术排序适用于范围集中的数据 //使用相对映射,也可对负数进步排序 //字符串、浮点数等等不行 void CountSort(int* a, int n) { int min = a[0], max = a[0]; for (int i = 1; i < n; ++i) { if (a[i] < min) min = a[i]; if (a[i] > max) max = a[i]; } int range = max - min + 1; int* countA = (int*)malloc(sizeof(int) * range); assert(countA); memset(countA, 0, sizeof(int) * range); //计数 for (int i = 0; i < n; ++i) countA[a[i] - min]++; //排序 int j = 0; for (int i = 0; i < range; ++i) { while (countA[i]--) { a[j++] = i + min; } } }




























































