游客m5utfudvwvihs_个人页

游客m5utfudvwvihs
0
0
0

个人介绍

暂无个人介绍

擅长的技术

获得更多能力
通用技术能力:

暂时未有相关通用技术能力~

云产品技术能力:

暂时未有相关云产品技术能力~

阿里云技能认证

详细说明
暂无更多信息

2025年12月

  • 12.30 15:14:49
    发表了文章 2025-12-30 15:14:49

    RabbitMQ部署指南

    本文介绍RabbitMQ在CentOS7中基于Docker的单机与集群部署方案,涵盖镜像安装、DelayExchange插件配置、普通集群与镜像模式搭建,并详细演示仲裁队列使用及集群扩容方法,助力实现高可用消息队列服务。
  • 12.30 15:14:17
    发表了文章 2025-12-30 15:14:17

    Mac系统安装教程

    RabbitMQ 是开源消息代理,支持 AMQP 协议,实现应用间异步通信。具备高可靠、灵活路由、持久化等特性,广泛用于微服务解耦与分布式系统构建。
  • 12.30 15:13:51
    发表了文章 2025-12-30 15:13:51

    工程介绍

    本工程为微服务架构实践项目,涵盖Nacos配置中心、OpenFeign远程调用及Gateway网关集成。通过配置管理、服务治理与路由控制,提升系统可维护性与扩展性,适用于Spring Cloud技术栈学习与应用。
  • 12.30 15:12:51
    发表了文章 2025-12-30 15:12:51

    Gateway服务网关

    本文介绍了微服务架构中API网关的核心作用,重点讲解Spring Cloud Gateway的使用,包括路由配置、断言工厂、过滤器及全局过滤器的实现,并涵盖跨域问题解决方案与请求限流等实战内容。
  • 12.30 15:12:13
    发表了文章 2025-12-30 15:12:13

    Nacos配置中心

    本文详细介绍如何使用Nacos实现微服务配置中心,涵盖配置管理、热更新、共享配置及优先级规则,并演示Nacos集群搭建与高可用部署,提升系统可维护性与稳定性。
  • 12.30 15:11:40
    发表了文章 2025-12-30 15:11:40

    今日练习

    本课程聚焦微服务实战,涵盖MySQL、MyBatis-Plus集成,RestTemplate跨服务调用及Nacos注册中心部署。通过重构与优化,提升学生对微服务架构的理解与编码能力。
  • 12.30 15:11:08
    发表了文章 2025-12-30 15:11:08

    Nacos注册中心

    本文介绍Nacos的安装部署、服务注册中心整合、分级模型、负载均衡策略、权重控制、环境隔离及实例类型,详解其在微服务架构中的应用,帮助开发者掌握Nacos核心功能与最佳实践。
  • 12.30 15:10:37
    发表了文章 2025-12-30 15:10:37

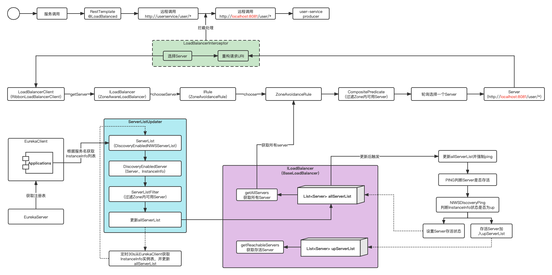
    Ribbon负载均衡

    本文深入讲解Spring Cloud中Ribbon实现客户端负载均衡的原理,包括@LoadBalanced注解的作用、负载均衡策略分类与算法,以及如何自定义配置和优化首次调用延迟的饥饿加载机制,帮助读者全面理解微服务间的流量分发技术。
  • 12.30 15:09:07
    发表了文章 2025-12-30 15:09:07

    微服务概述

    本文对比单体与微服务架构,解析微服务定义、核心特征及优缺点,介绍基于SpringCloud的技术实现方案,助力构建高内聚、低耦合的分布式系统。
  • 发表了文章 2025-12-30

    开发环境搭建

  • 发表了文章 2025-12-30

    Ribbon负载均衡

  • 发表了文章 2025-12-30

    2.部署篇(开发部署)

  • 发表了文章 2025-12-30

    容器化部署引擎Docker

  • 发表了文章 2025-12-30

    微服务概述

  • 发表了文章 2025-12-30

    开发环境搭建

  • 发表了文章 2025-12-30

    1.开发篇(脚手架下载)

  • 发表了文章 2025-12-30

    今日练习

  • 发表了文章 2025-12-30

    Gateway服务网关

  • 发表了文章 2025-12-30

    Redis集群部署指南

  • 发表了文章 2025-12-30

    Seata的部署和集成

  • 发表了文章 2025-12-30

    Nacos注册中心

  • 发表了文章 2025-12-30

    安装ES、Kibana、IK

  • 发表了文章 2025-12-30

    Nacos配置中心

  • 发表了文章 2025-12-30

    工程介绍

  • 发表了文章 2025-12-30

    Redis集群伸缩,转移插槽失败

  • 发表了文章 2025-12-30

    Sentinel工作原理

  • 发表了文章 2025-12-30

    Mac系统安装教程

  • 发表了文章 2025-12-30

    RabbitMQ部署指南

  • 发表了文章 2025-12-30

    应用架构图

正在加载, 请稍后...
滑动查看更多
正在加载, 请稍后...
暂无更多信息
正在加载, 请稍后...
暂无更多信息