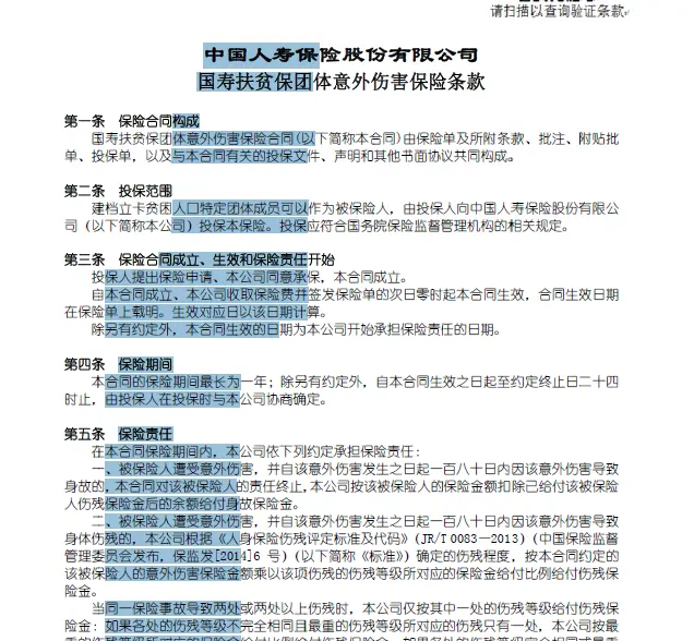
今天读取一个pdf文件 发现文件的文字格式好像和正常的文本有点不一样
如图:我在读取该文件的时候 读取文字的顺序不是横着依次读取的 是竖着读取的 请问这个
要怎么做才能正常读取文本内容啊

版权声明:本文内容由阿里云实名注册用户自发贡献,版权归原作者所有,阿里云开发者社区不拥有其著作权,亦不承担相应法律责任。具体规则请查看《阿里云开发者社区用户服务协议》和《阿里云开发者社区知识产权保护指引》。如果您发现本社区中有涉嫌抄袭的内容,填写侵权投诉表单进行举报,一经查实,本社区将立刻删除涉嫌侵权内容。
你用什么工具读取的?有没有用过pdfbox解析呢?
######我就是用pdfbox读取的啊 我其他pdf文件读取都是正常的 但是就这个文件读取的文字书序是乱的 而且文字内容读不全 这个文件和其他正常文件的区别就是 我在选中文字的时候 他这个选中是竖着选的 我在想是不是文件的格式不是正常的pdf格式 不然怎么会这个样子呢