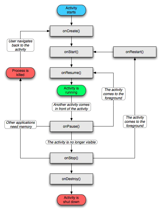
activity 生命周期

简介:


本文转自 netcorner 博客园博客,原文链接: http://www.cnblogs.com/netcorner/p/5223234.html如需转载请自行联系原作者

相关文章
|
Web App开发 数据可视化 JavaScript
【数学建模竞赛】超赞作图网站分享Apache ECharts
【数学建模竞赛】超赞作图网站分享Apache ECharts
494 2
|
SQL 存储 关系型数据库
SQL优化之Explain详解(mysql)
`Explain`是MySQL中用于分析SQL查询执行计划的工具。它可以帮助我们了解MySQL如何执行SQL语句,包括如何使用索引、预计的行数以及查询的顺序。以下是`Explain`输出的关键列及其含义的简要摘要: 1. **id**:查询的序列号,表示查询中的子句层次,id越大优先级越高。 2. **select_type**:表示查询的类型,如SIMPLE(简单查询)、PRIMARY(主查询,多表查询中的第一个查询)、SUBQUERY(子查询)、DERIVED(派生表)或UNION(UNION操作的查询部分)。 3. **table**:查询涉及的表名,如果是子查询,可能显示为衍生表
619 0
|
网络协议 Shell Linux
【Shell 命令集合 网络通讯 】Linux 追踪数据包在网络中的路径 traceroute命令 使用指南
【Shell 命令集合 网络通讯 】Linux 追踪数据包在网络中的路径 traceroute命令 使用指南
513 0
|
9月前
|
JavaScript 前端开发 Unix
|
设计模式 API C#
C# 一分钟浅谈:GraphQL 服务器端实现
本文通过C#语言从零开始构建一个简单的GraphQL服务器端实现,介绍了环境准备、项目创建、定义Schema、配置GraphQL等步骤。同时,探讨了常见问题如数据源问题、类型定义不一致、性能问题和权限控制,提供了相应的解决方法。希望帮助读者更好地理解和应用GraphQL。
192 3
|
Kubernetes 网络安全 数据安全/隐私保护
Helm3部署Rancher2.6.3高可用集群
Helm3部署Rancher2.6.3高可用集群,通过创建 Kubernetes Secret 使用自签证书。
622 1
|
监控 安全 Linux
在Linux中,如何管理SSL/TLS证书?
在Linux中,如何管理SSL/TLS证书?
|
存储 前端开发 JavaScript
uni-app:基础组件 (上)
本文介绍了uni-app中多个组件的使用方法,包括存储操作、图标展示、按钮样式、表单输入、导航跳转和输入框控制等。通过具体代码示例展示了如何设置存储键值、使用不同类型的按钮、实现表单提交与重置功能、控制输入框的显示与清除等功能。
307 0
|
前端开发 Java
@RequestMapping 注解以及其它使用方式
@RequestMapping 注解以及其它使用方式
453 0
行业与市场分析
行业与市场分析
613 1