Java 类加载机制硬核全解:双亲委派模型底层原理与破坏场景的实战

简介: 本文深入解析Java类加载机制,从JVM规范底层到生产级架构实战。首先详解类加载的7个生命周期阶段和6种主动使用触发规则,通过实例验证主动/被动使用的区别。重点剖析双亲委派模型的核心原理、JDK17类加载器层次结构及源码实现,并给出遵循规范的自定义类加载器实现。特别分析5大经典破坏场景:SPI机制通过线程上下文类加载器逆向加载、Web容器热部署的自定义加载逻辑、JDK9+模块化体系重构、插件化架构的动态加载等。

你是否遇到过这些问题:

  • 面试时被问双亲委派模型,只能背流程,讲不清底层原理与设计本质?
  • 生产环境遇到ClassCastException、NoClassDefFoundError、LinkageError,却定位不到类加载器的核心问题?
  • 想实现热部署、插件化、SPI扩展,却搞不懂类加载机制的底层逻辑?

本文从JVM规范底层到生产级架构实战,100%还原类加载机制的完整体系,讲透双亲委派模型的核心原理、源码实现、5大经典破坏场景,帮你彻底吃透类加载机制,既能夯实底层基础,又能解决实际生产问题。

一、类加载机制的核心本质与完整生命周期

1.1 什么是类加载机制

Java类加载机制的核心本质是:JVM在运行时将.class字节码文件加载到内存,经过验证、准备、解析、初始化,最终形成可直接使用的java.lang.Class对象

与编译型语言不同,Java的类加载、连接、初始化过程均在运行期完成,这是Java实现动态扩展能力的核心基石,热部署、SPI、插件化等架构设计均基于此特性实现。

1.2 类加载的完整生命周期

类的完整生命周期分为7个阶段:加载→验证→准备→解析→初始化→使用→卸载,其中加载、验证、准备、初始化、卸载的执行顺序是固定的,解析阶段可在初始化之后执行(支持运行时绑定,即动态分派)。

核心阶段详解

  1. 加载:通过全限定类名获取.class字节码文件,将字节码的静态存储结构转换为方法区的运行时数据结构,在内存中生成对应的java.lang.Class对象,作为方法区该类的访问入口。
  2. 验证:确保字节码符合JVM规范,防止恶意代码攻击,分为文件格式验证、元数据验证、字节码验证、符号引用验证4个阶段。
  3. 准备:为类的静态变量分配内存并设置默认初始值(零值),内存分配在方法区。注意:final修饰的常量在此阶段会直接赋值代码中指定的初始值,而非零值。
  4. 解析:将常量池中的符号引用转换为直接引用(内存地址指针),包括类或接口、字段、类方法、接口方法的解析。
  5. 初始化:执行类构造器<clinit>()方法,为静态变量赋予代码中指定的初始值,执行静态代码块。JVM会保证子类的<clinit>()执行前,父类的<clinit>()已执行完毕,且<clinit>()方法会被JVM自动加锁,保证多线程环境下的线程安全。

1.3 类初始化的触发规则:主动使用vs被动使用

JVM规范严格定义了只有6种主动使用场景会触发类的初始化,除此之外的所有引用方式均为被动使用,不会触发类的初始化。

主动使用的6种场景

  1. 使用new关键字实例化对象
  2. 读取或设置类的静态变量(final常量除外)
  3. 调用类的静态方法
  4. 通过反射对类进行反射调用
  5. 初始化子类时,父类会被优先初始化
  6. 启动类(包含main()方法的类)会被优先初始化

可运行验证实例:主动使用vs被动使用

package com.jam.demo.classloader;

import lombok.extern.slf4j.Slf4j;

/**
* 类初始化触发规则验证
* @author ken
*/

@Slf4j
public class ClassInitDemo {
   public static void main(String[] args) {
       // 场景1:被动使用-通过子类引用父类静态变量,不会触发子类初始化
       log.info("===== 场景1:被动使用-子类引用父类静态变量 =====");
       System.out.println(SubClass.STATIC_PARENT_FIELD);

       // 场景2:被动使用-数组定义,不会触发类初始化
       log.info("\n===== 场景2:被动使用-数组定义 =====");
       SuperClass[] array = new SuperClass[10];
       System.out.println("数组长度:" + array.length);

       // 场景3:被动使用-引用常量,不会触发类初始化
       log.info("\n===== 场景3:被动使用-引用常量 =====");
       System.out.println(ConstClass.CONST_FIELD);

       // 场景4:主动使用-new对象,触发类初始化
       log.info("\n===== 场景4:主动使用-new对象 =====");
       new SubClass();

       // 场景5:主动使用-调用静态方法,触发类初始化
       log.info("\n===== 场景5:主动使用-调用静态方法 =====");
       SubClass.staticMethod();
   }
}

/**
* 父类
* @author ken
*/

@Slf4j
class SuperClass {
   public static String STATIC_PARENT_FIELD = "父类静态变量";

   static {
       log.info("SuperClass 类被初始化");
   }
}

/**
* 子类
* @author ken
*/

@Slf4j
class SubClass extends SuperClass {
   static {
       log.info("SubClass 类被初始化");
   }

   public static void staticMethod() {
       log.info("子类静态方法被执行");
   }
}

/**
* 常量类
* @author ken
*/

@Slf4j
class ConstClass {
   public static final String CONST_FIELD = "常量值";

   static {
       log.info("ConstClass 类被初始化");
   }
}

运行结果可清晰验证:被动使用场景不会触发类的静态代码块执行,即不会完成类的初始化。

二、类加载器与双亲委派模型的核心原理

2.1 类加载器的核心作用与类的唯一性

类加载器的核心职责是实现类的加载动作,但它的作用远不止于此:对于任意一个类,必须由加载它的类加载器和类本身共同确立其在JVM中的唯一性

即使两个类来自同一个.class文件,被同一个JVM加载,只要加载它们的类加载器不同,这两个类就必然不相等(equals()、isInstance()、instanceof判断均为false)。这是JVM实现类隔离、版本控制的核心基础。

2.2 JDK 17 的类加载器层次结构

JDK 9 引入模块化系统后,废弃了原有的扩展类加载器(Extension ClassLoader),替换为平台类加载器(Platform ClassLoader),JDK 17 沿用了这一架构,类加载器分为4个层级:

类加载器类型 核心职责 实现方式 加载资源路径
启动类加载器(Bootstrap ClassLoader) 加载Java核心类库(java.*、javax.*等),是JVM的根加载器 C++实现,无对应的Java类,getClassLoader()返回null JAVA_HOME/lib目录
平台类加载器(Platform ClassLoader) 加载JDK平台模块,替代原扩展类加载器,负责加载除核心类库外的JDK内置模块 Java实现,继承自ClassLoader JAVA_HOME/jmods目录下的平台模块
应用程序类加载器(Application ClassLoader) 加载应用程序classpath下的业务代码,是程序默认的类加载器 Java实现,继承自ClassLoader 项目classpath、maven依赖
自定义类加载器 实现自定义加载逻辑,如加密字节码加载、热部署、类隔离等 Java实现,继承自ClassLoader 自定义路径(本地文件、网络、数据库等)

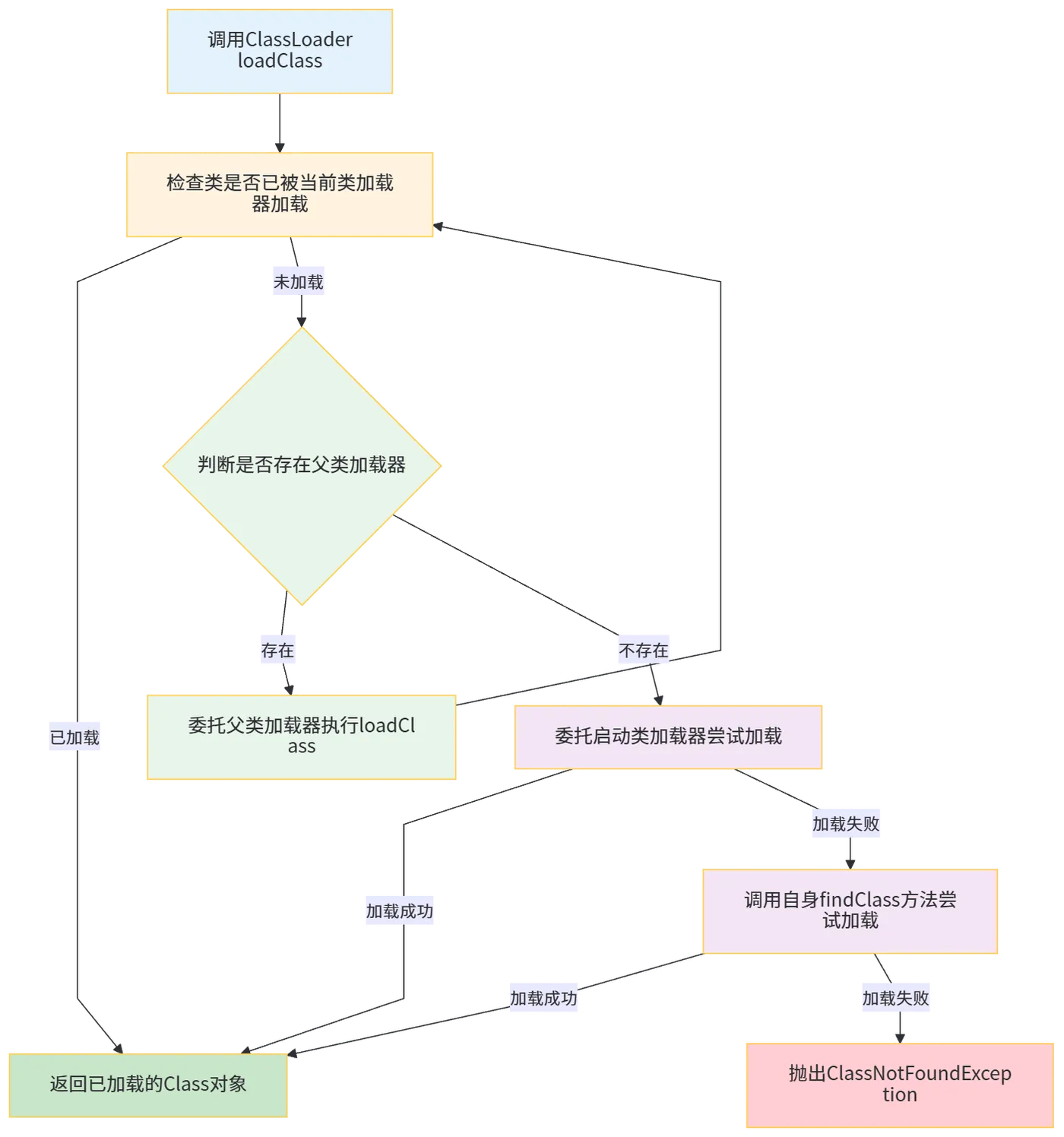
2.3 双亲委派模型的完整执行流程

双亲委派模型的核心规则是:类加载器收到类加载请求时,首先会将请求委托给父类加载器完成,只有父类加载器无法完成加载请求时,子类加载器才会尝试自己加载

整个流程是自底向上的委托,再自顶向下的加载,形成了稳定的层级结构,完整执行流程如下:

2.4 双亲委派模型的核心设计价值

  1. 沙箱安全:防止核心类库被恶意篡改,例如自定义的java.lang.String类永远不会被加载,避免核心API被替换带来的安全风险。
  2. 类的全局唯一性:保证全JVM范围内,同一个全限定类名的类只会被加载一次,避免重复加载导致的类冲突。
  3. 层级清晰:类加载的职责分层明确,核心类库稳定优先,业务类加载不影响核心类库的稳定性。

三、双亲委派模型的源码深度解析(JDK 17)

双亲委派模型的核心实现逻辑,全部封装在java.lang.ClassLoaderloadClass()方法中,以下是JDK 17 中该方法的完整源码解析。

3.1 ClassLoader核心方法体系

核心方法 核心职责 自定义扩展规范
loadClass(String name, boolean resolve) 实现双亲委派的核心逻辑,类加载的入口方法 非必要不重写,重写会破坏双亲委派模型
findClass(String name) 自定义类加载逻辑的入口,根据全限定类名查找类 推荐重写,遵循双亲委派规范的自定义扩展点
defineClass(String name, byte[] b, int off, int len) 将字节码数组转换为java.lang.Class对象,是类加载的最终入口 final修饰,不可重写,只能调用
findLoadedClass(String name) 查找已被当前类加载器加载过的类,缓存查询入口 final修饰,不可重写,只能调用

3.2 loadClass方法:双亲委派的核心实现源码

protected Class<?> loadClass(String name, boolean resolve)
   throws ClassNotFoundException
{
   // 加锁,保证类加载的线程安全,JDK 1.7+使用类名对应的锁对象,粒度更细
   synchronized (getClassLoadingLock(name)) {
       // 1. 首先检查类是否已被当前类加载器加载
       Class<?> c = findLoadedClass(name);
       if (c == null) {
           long t0 = System.nanoTime();
           try {
               // 2. 核心双亲委派逻辑:存在父类加载器,先委托父类加载
               if (parent != null) {
                   c = parent.loadClass(name, false);
               } else {
                   // 3. 无父类加载器,说明已到顶层,委托启动类加载器加载
                   c = findBootstrapClassOrNull(name);
               }
           } catch (ClassNotFoundException e) {
               // 父类加载器抛出ClassNotFoundException,说明父类无法完成加载
               // 不做任何处理,继续执行子类的加载逻辑
           }

           if (c == null) {
               // 4. 父类加载器无法加载,调用自身findClass方法尝试加载
               long t1 = System.nanoTime();
               c = findClass(name);

               // 记录类加载统计信息,用于JVM监控
               PerfCounter.getParentDelegationTime().addTime(t1 - t0);
               PerfCounter.getFindClassTime().addElapsedTimeFrom(t1);
               PerfCounter.getFindClasses().increment();
           }
       }
       // 5. 若需要解析,执行resolveClass方法
       if (resolve) {
           resolveClass(c);
       }
       return c;
   }
}

源码逻辑完全对应双亲委派的执行流程,核心设计非常简洁:优先委托父类,父类加载失败再自己加载

3.3 遵循双亲委派规范的自定义类加载器实现

按照JDK的设计规范,自定义类加载器推荐重写findClass()方法,而非loadClass()方法,这样既可以实现自定义加载逻辑,又不会破坏双亲委派模型。

实例:遵循双亲委派的自定义类加载器

package com.jam.demo.classloader;

import lombok.extern.slf4j.Slf4j;
import org.springframework.util.ObjectUtils;

import java.io.ByteArrayOutputStream;
import java.io.FileInputStream;
import java.io.IOException;

/**
* 自定义类加载器-遵循双亲委派模型
* @author ken
*/

@Slf4j
public class CustomClassLoader extends ClassLoader {
   /**
    * 类文件的根路径
    */

   private final String classRootPath;

   public CustomClassLoader(String classRootPath, ClassLoader parent) {
       // 显式指定父类加载器,遵循双亲委派规范
       super(parent);
       this.classRootPath = classRootPath;
   }

   /**
    * 重写findClass方法,实现自定义类加载逻辑,遵循双亲委派规范
    * @param className 全限定类名
    * @return 加载后的Class对象
    * @throws ClassNotFoundException 类未找到异常
    */

   @Override
   protected Class<?> findClass(String className) throws ClassNotFoundException {
       // 将全限定类名转换为文件路径
       String classFilePath = classRootPath + "/" + className.replace('.', '/') + ".class";
       byte[] classData = loadClassData(classFilePath);

       if (ObjectUtils.isEmpty(classData)) {
           throw new ClassNotFoundException("类文件未找到:" + className);
       }

       // 调用defineClass将字节码转换为Class对象
       return defineClass(className, classData, 0, classData.length);
   }

   /**
    * 读取类文件的字节数组
    * @param classFilePath 类文件路径
    * @return 类文件字节数组
    */

   private byte[] loadClassData(String classFilePath) {
       try (FileInputStream fis = new FileInputStream(classFilePath);
            ByteArrayOutputStream baos = new ByteArrayOutputStream()) {

           byte[] buffer = new byte[1024];
           int len;
           while ((len = fis.read(buffer)) != -1) {
               baos.write(buffer, 0, len);
           }
           return baos.toByteArray();
       } catch (IOException e) {
           log.error("读取类文件失败", e);
           return null;
       }
   }

   public static void main(String[] args) throws Exception {
       // 自定义类加载器,父类加载器为应用程序类加载器
       CustomClassLoader classLoader = new CustomClassLoader(System.getProperty("user.dir") + "/target/classes", ClassLoader.getSystemClassLoader());
       // 加载类
       Class<?> clazz = classLoader.loadClass("com.jam.demo.classloader.ClassInitDemo");
       log.info("类加载器:{}", clazz.getClassLoader());
       log.info("类加载器父类:{}", clazz.getClassLoader().getParent());
   }
}

四、双亲委派模型的5大破坏场景与架构设计实战

双亲委派模型并非JVM规范强制要求的模型,而是Java设计者推荐的类加载最佳实践。在实际的架构设计中,为了实现动态扩展、类隔离、热部署等能力,会主动破坏双亲委派模型,以下是5大经典破坏场景的底层原理与生产级实战。

4.1 第一次破坏:JDK 1.2 之前的历史遗留问题

双亲委派模型在JDK 1.2 才被引入,在这之前,自定义类加载器必须重写loadClass()方法才能实现自定义加载逻辑,而JDK 1.2 之后才新增了findClass()方法作为自定义扩展点。

为了兼容JDK 1.2 之前的已有代码,无法禁止用户重写loadClass()方法,这是双亲委派模型第一次被破坏,属于历史遗留问题,目前生产环境已极少出现。

4.2 第二次破坏:SPI机制与线程上下文类加载器

SPI(Service Provider Interface)是Java提供的服务发现机制,核心设计目标是实现接口定义与服务实现解耦,框架层定义接口,业务层提供实现,运行时动态加载实现类。最典型的场景是JDBC、JNDI、SpringBoot自动配置等。

为什么SPI需要破坏双亲委派模型

以JDBC为例:

  1. JDBC的核心接口java.sql.Driver定义在rt.jar中,由启动类加载器加载。
  2. 数据库驱动的实现类(如MySQL的com.mysql.cj.jdbc.Driver)在业务classpath中,启动类加载器无法加载。
  3. 按照双亲委派模型,启动类加载器加载的java.sql.DriverManager无法获取到classpath中的驱动实现类。

为了解决这个问题,Java设计了线程上下文类加载器(Thread Context ClassLoader),通过Thread.setContextClassLoader()方法设置线程的上下文类加载器,默认是应用程序类加载器。启动类加载器加载的核心代码,可以通过线程上下文类加载器加载classpath中的实现类,打破了双亲委派的向上委托规则,实现了逆向的类加载。

可运行实例:自定义SPI机制实战

1. 定义SPI接口

package com.jam.demo.spi;

/**
* SPI服务接口
* @author ken
*/

public interface SpiService {
   /**
    * 执行服务逻辑
    * @return 执行结果
    */

   String execute();
}

2. 实现SPI服务

package com.jam.demo.spi.impl;

import com.jam.demo.spi.SpiService;

/**
* SPI服务实现类1
* @author ken
*/

public class SpiServiceImpl1 implements SpiService {
   @Override
   public String execute() {
       return "SpiServiceImpl1 执行成功";
   }
}

package com.jam.demo.spi.impl;

import com.jam.demo.spi.SpiService;

/**
* SPI服务实现类2
* @author ken
*/

public class SpiServiceImpl2 implements SpiService {
   @Override
   public String execute() {
       return "SpiServiceImpl2 执行成功";
   }
}

3. 配置SPI文件

resources/META-INF/services/目录下创建文件com.jam.demo.spi.SpiService,内容如下:

com.jam.demo.spi.impl.SpiServiceImpl1
com.jam.demo.spi.impl.SpiServiceImpl2

4. SPI加载测试类

package com.jam.demo.spi;

import lombok.extern.slf4j.Slf4j;

import java.util.ServiceLoader;

/**
* SPI机制测试类
* @author ken
*/

@Slf4j
public class SpiDemo {
   public static void main(String[] args) {
       // 加载SPI服务实现,底层通过线程上下文类加载器加载实现类
       ServiceLoader<SpiService> serviceLoader = ServiceLoader.load(SpiService.class);
       // 遍历执行所有实现
       for (SpiService service : serviceLoader) {
           String result = service.execute();
           log.info("SPI服务执行结果:{}", result);
           log.info("实现类的类加载器:{}", service.getClass().getClassLoader());
       }

       log.info("SPI接口的类加载器:{}", SpiService.class.getClassLoader());
   }
}

运行结果可清晰看到:SPI接口由应用类加载器加载,实现类也由应用类加载器加载,而JDBC的核心接口由启动类加载器加载,实现类通过线程上下文类加载器加载,完美解决了双亲委派模型的局限性。

4.3 第三次破坏:Web容器的热部署与应用隔离

Tomcat、Jetty等Web容器,需要实现以下核心能力:

  1. 同一个Tomcat实例可以部署多个Web应用,不同Web应用之间的类和依赖包需要相互隔离。
  2. 同一个Tomcat实例中,多个Web应用可以共享相同的依赖包,避免重复加载浪费内存。
  3. 支持Web应用的热部署,修改class文件后无需重启Tomcat即可生效。

这些能力无法通过标准的双亲委派模型实现,因此Tomcat设计了自定义的类加载器架构,主动破坏了双亲委派模型。

Tomcat的类加载器架构

Tomcat破坏双亲委派的核心逻辑

每个Web应用对应一个独立的WebAppClassLoader,其加载逻辑与双亲委派完全相反:

  1. 收到类加载请求时,先尝试自己加载,而不是先委托父类。
  2. 只有自己加载失败时,才会委托父类加载器加载。

这样设计的核心目的是:

  • 实现Web应用之间的类隔离:每个Web应用的类由自己的类加载器加载,不会被其他Web应用影响。
  • 实现热部署:热部署时,只需要销毁当前Web应用的WebAppClassLoader,重新创建一个新的类加载器,重新加载Web应用的类,无需重启整个Tomcat实例。

实例:简易热部署类加载器实现

package com.jam.demo.hotswap;

import lombok.extern.slf4j.Slf4j;
import org.springframework.util.ObjectUtils;

import java.io.ByteArrayOutputStream;
import java.io.FileInputStream;
import java.io.IOException;

/**
* 热部署类加载器
* 每次加载类都会重新读取class文件,实现热更新
* @author ken
*/

@Slf4j
public class HotSwapClassLoader extends ClassLoader {
   private final String classRootPath;

   public HotSwapClassLoader(String classRootPath) {
       this.classRootPath = classRootPath;
   }

   /**
    * 重写loadClass,实现热部署:自定义的类每次都重新加载,核心类库依然遵循双亲委派
    * @param className 全限定类名
    * @param resolve 是否解析
    * @return Class对象
    * @throws ClassNotFoundException 类未找到
    */

   @Override
   protected Class<?> loadClass(String className, boolean resolve) throws ClassNotFoundException {
       synchronized (getClassLoadingLock(className)) {
           // 1. java开头的核心类,委托父类加载,保证沙箱安全
           if (className.startsWith("java.")) {
               return super.getParent().loadClass(className);
           }

           // 2. 自定义类,每次都重新加载,实现热更新,破坏双亲委派
           Class<?> clazz = findClass(className);
           if (resolve) {
               resolveClass(clazz);
           }
           return clazz;
       }
   }

   @Override
   protected Class<?> findClass(String className) throws ClassNotFoundException {
       String classFilePath = classRootPath + "/" + className.replace('.', '/') + ".class";
       byte[] classData = loadClassData(classFilePath);

       if (ObjectUtils.isEmpty(classData)) {
           throw new ClassNotFoundException("类文件未找到:" + className);
       }

       return defineClass(className, classData, 0, classData.length);
   }

   private byte[] loadClassData(String classFilePath) {
       try (FileInputStream fis = new FileInputStream(classFilePath);
            ByteArrayOutputStream baos = new ByteArrayOutputStream()) {

           byte[] buffer = new byte[1024];
           int len;
           while ((len = fis.read(buffer)) != -1) {
               baos.write(buffer, 0, len);
           }
           return baos.toByteArray();
       } catch (IOException e) {
           log.error("读取类文件失败", e);
           return null;
       }
   }
}

热部署测试接口与实现

package com.jam.demo.hotswap;

/**
* 热部署测试接口
* @author ken
*/

public interface HotSwapService {
   String sayHello();
}

package com.jam.demo.hotswap;

/**
* 热部署测试实现类
* @author ken
*/

public class HotSwapServiceImpl implements HotSwapService {
   @Override
   public String sayHello() {
       // 修改此处内容,重新编译后,无需重启JVM即可生效
       return "Hello HotSwap! V1.0";
   }
}

热部署测试主类

package com.jam.demo.hotswap;

import lombok.extern.slf4j.Slf4j;

import java.util.Scanner;

/**
* 热部署测试主类
* @author ken
*/

@Slf4j
public class HotSwapDemo {
   public static void main(String[] args) {
       String classRootPath = System.getProperty("user.dir") + "/target/classes";
       Scanner scanner = new Scanner(System.in);

       while (true) {
           log.info("输入回车执行热更新,输入exit退出");
           String input = scanner.nextLine();
           if ("exit".equals(input)) {
               break;
           }

           try {
               // 每次都创建新的类加载器,实现类的重新加载
               HotSwapClassLoader classLoader = new HotSwapClassLoader(classRootPath);
               Class<?> clazz = classLoader.loadClass("com.jam.demo.hotswap.HotSwapServiceImpl");
               HotSwapService service = (HotSwapService) clazz.getDeclaredConstructor().newInstance();
               String result = service.sayHello();
               log.info("执行结果:{}", result);
               log.info("当前类加载器:{}", clazz.getClassLoader());
           } catch (Exception e) {
               log.error("热更新执行失败", e);
           }
       }

       scanner.close();
   }
}

运行后,修改HotSwapServiceImplsayHello方法内容,重新编译后回车即可看到更新后的结果,无需重启JVM,完美实现了热部署能力。

4.4 第四次破坏:JDK 9+ 模块化体系的类加载规则重构

JDK 9 引入的Jigsaw模块化系统,对类加载机制进行了全面重构,双亲委派模型也发生了根本性的变化:

  1. 废弃了扩展类加载器,替换为平台类加载器,所有平台模块都由平台类加载器加载。
  2. 类加载不再基于classpath的扁平化结构,而是基于模块路径的模块化结构,每个模块都有明确的依赖关系。
  3. 类加载时,首先会检查模块的可读性,只有模块之间存在可读关系,才能加载对应的类。
  4. 启动类加载器、平台类加载器、应用程序类加载器,各自负责加载对应的模块,不再严格遵循双亲委派的向上委托规则,而是优先在模块路径中查找对应的模块,再进行加载。

模块化体系的类加载机制,打破了传统双亲委派模型的层级结构,实现了更精细化的类隔离与控制,是JDK高版本中类加载机制的核心变化。

4.5 第五次破坏:插件化/组件化架构的动态类加载

OSGi、Spring Cloud Alibaba动态插件、Arthas等框架,都需要实现插件的动态安装、卸载、更新,以及组件之间的类隔离与通信,这些能力都需要通过自定义类加载器破坏双亲委派模型实现。

以OSGi为例,其类加载机制采用了网状结构,每个Bundle(插件)都有自己独立的类加载器,Bundle之间通过导出-导入的方式建立依赖关系,类加载时优先在自身Bundle中查找,找不到再委托给依赖的Bundle的类加载器加载,完全打破了双亲委派的层级结构,实现了动态化的组件管理。

五、类加载机制的常见误区与易混淆点辨析

5.1 类加载器的父子关系:组合而非继承

这是最常见的误区:很多人认为类加载器的父子关系是通过类继承实现的,实际上,类加载器的父子关系是通过组合实现的。

自定义类加载器继承ClassLoader类,父类加载器是ClassLoader中的parent成员变量,而非继承的父类。在创建自定义类加载器时,通过构造方法传入父类加载器,建立父子关系,而非通过类继承。

5.2 启动类加载器的特殊性

启动类加载器由C++实现,是JVM的一部分,没有对应的Java类,因此:

  • 调用核心类库的getClassLoader()方法会返回null,例如String.class.getClassLoader() == null
  • 无法在Java代码中直接获取启动类加载器的引用,也无法通过Java代码委托启动类加载器加载自定义类。
  • 启动类加载器只加载JAVA_HOME/lib目录下的核心类库,且只会加载文件名符合规范的jar包,自定义的jar包无法被启动类加载器加载。

5.3 类的卸载条件:元空间OOM的核心诱因

很多人认为类加载后会一直存在于JVM中,实际上,类是可以被卸载的,但必须同时满足以下3个苛刻的条件:

  1. 该类的所有实例对象都已经被回收,堆中不存在该类的任何实例。
  2. 加载该类的类加载器已经被回收。
  3. 该类的java.lang.Class对象没有被任何地方引用,无法通过反射访问该类。

只有同时满足这3个条件,JVM才会在Full GC时卸载该类,释放方法区的内存。如果自定义类加载器无法被回收,会导致加载的类无法被卸载,最终引发元空间OOM,这是生产环境中元空间OOM的核心诱因之一。

5.4 NoClassDefFoundError vs ClassNotFoundException 本质区别

这两个异常是类加载过程中最常见的错误,很多人会混淆,其本质区别如下:

异常类型 异常类型 触发阶段 核心原因
ClassNotFoundException 受检异常(Exception) 加载阶段 类加载器在classpath中找不到对应的类文件,通常是缺失依赖包、类名拼写错误
NoClassDefFoundError 非受检错误(Error) 连接/初始化/运行阶段 类加载阶段成功找到了类文件,但在后续的连接、初始化阶段失败,或者运行时找不到该类的定义,通常是静态代码块初始化失败、依赖的类缺失、类版本不兼容

六、生产环境类加载最佳实践与踩坑指南

6.1 自定义类加载器的规范与最佳实践

  1. 非必要不破坏双亲委派模型:自定义类加载器优先重写findClass()方法,而非loadClass()方法,避免破坏双亲委派带来的类冲突和安全问题。
  2. 显式指定父类加载器:创建自定义类加载器时,必须显式传入父类加载器,避免使用默认的父类加载器导致的类加载混乱。
  3. 类加载的线程安全:自定义类加载逻辑必须保证线程安全,loadClass()方法默认已经加锁,自定义扩展时不要破坏锁机制。
  4. 字节码校验:自定义加载的字节码必须经过验证,避免恶意字节码带来的安全风险。

6.2 类加载器内存泄漏的排查与解决方案

类加载器内存泄漏的核心原因是:自定义类加载器被引用,导致无法被回收,进而导致加载的类无法被卸载,元空间持续增长最终OOM。

常见的泄漏场景与解决方案

  1. ThreadLocal持有类对象:ThreadLocal的value持有类的实例,导致类加载器无法被回收。解决方案:使用完ThreadLocal后必须手动调用remove()方法清理。
  2. 缓存持有Class对象:Guava Cache、HashMap等缓存持有Class对象,导致类加载器无法被回收。解决方案:缓存使用弱引用(WeakReference)持有Class对象,或者提供缓存清理机制。
  3. 线程池的线程上下文类加载器:线程池的核心线程生命周期与JVM一致,其线程上下文类加载器设置为自定义类加载器,导致自定义类加载器无法被回收。解决方案:使用完自定义类加载器后,还原线程的上下文类加载器。

6.3 依赖包版本冲突的类加载隔离方案

生产环境中经常遇到依赖包版本冲突问题(例如fastjson、guava、log4j等),同一个依赖包的多个版本同时存在,导致类加载时出现NoSuchMethodError、ClassCastException等异常。

解决方案是通过自定义类加载器实现类隔离:不同版本的依赖包由不同的类加载器加载,相互之间隔离,不会出现版本冲突。Spring Boot的LaunchedURLClassLoader、Dubbo的类隔离机制、Arthas的类隔离方案,都是基于此原理实现。

6.4 线程上下文类加载器的正确使用姿势

线程上下文类加载器是SPI、框架扩展的核心,但使用不当会导致类加载异常,正确的使用姿势如下:

  1. 设置与还原成对出现:修改线程上下文类加载器后,必须在finally块中还原原来的类加载器,避免影响后续的类加载逻辑。
  2. 避免在核心线程中修改:不要在线程池的核心线程、Tomcat的工作线程中永久修改上下文类加载器,避免类加载混乱。
  3. 优先使用当前类的类加载器:如果没有特殊需求,线程上下文类加载器优先设置为当前类的类加载器,保证类加载的一致性。

正确使用示例:

// 获取原来的上下文类加载器
ClassLoader originClassLoader = Thread.currentThread().getContextClassLoader();
try {
   // 设置新的上下文类加载器
   Thread.currentThread().setContextClassLoader(customClassLoader);
   // 执行需要自定义类加载器的逻辑
   doSomething();
} finally {
   // 还原原来的上下文类加载器
   Thread.currentThread().setContextClassLoader(originClassLoader);
}

七、项目依赖配置

本文所有实例代码均基于JDK 17,以下是完整的maven pom.xml配置:

<?xml version="1.0" encoding="UTF-8"?>
<project xmlns="http://maven.apache.org/POM/4.0.0"
        xmlns:xsi="http://www.w3.org/2001/XMLSchema-instance"
        xsi:schemaLocation="http://maven.apache.org/POM/4.0.0 http://maven.apache.org/xsd/maven-4.0.0.xsd">

   <modelVersion>4.0.0</modelVersion>

   <groupId>com.jam</groupId>
   <artifactId>classloader-demo</artifactId>
   <version>1.0.0-SNAPSHOT</version>

   <properties>
       <maven.compiler.source>17</maven.compiler.source>
       <maven.compiler.target>17</maven.compiler.target>
       <project.build.sourceEncoding>UTF-8</project.build.sourceEncoding>
       <spring-boot.version>3.2.4</spring-boot.version>
       <lombok.version>1.18.30</lombok.version>
       <guava.version>32.1.3-jre</guava.version>
       <fastjson2.version>2.0.48</fastjson2.version>
       <mybatis-plus.version>3.5.5</mybatis-plus.version>
       <springdoc.version>2.3.0</springdoc.version>
   </properties>

   <dependencyManagement>
       <dependencies>
           <dependency>
               <groupId>org.springframework.boot</groupId>
               <artifactId>spring-boot-dependencies</artifactId>
               <version>${spring-boot.version}</version>
               <type>pom</type>
               <scope>import</scope>
           </dependency>
       </dependencies>
   </dependencyManagement>

   <dependencies>
       <!-- Spring Boot Web 核心依赖 -->
       <dependency>
           <groupId>org.springframework.boot</groupId>
           <artifactId>spring-boot-starter-web</artifactId>
       </dependency>

       <!-- Lombok 日志与注解 -->
       <dependency>
           <groupId>org.projectlombok</groupId>
           <artifactId>lombok</artifactId>
           <version>${lombok.version}</version>
           <scope>provided</scope>
       </dependency>

       <!-- Guava 集合工具类 -->
       <dependency>
           <groupId>com.google.guava</groupId>
           <artifactId>guava</artifactId>
           <version>${guava.version}</version>
       </dependency>

       <!-- FastJSON2 JSON工具 -->
       <dependency>
           <groupId>com.alibaba.fastjson2</groupId>
           <artifactId>fastjson2</artifactId>
           <version>${fastjson2.version}</version>
       </dependency>

       <!-- MyBatis-Plus 持久层 -->
       <dependency>
           <groupId>com.baomidou</groupId>
           <artifactId>mybatis-plus-boot-starter</artifactId>
           <version>${mybatis-plus.version}</version>
       </dependency>

       <!-- MySQL 驱动 -->
       <dependency>
           <groupId>com.mysql</groupId>
           <artifactId>mysql-connector-j</artifactId>
           <scope>runtime</scope>
       </dependency>

       <!-- Swagger3 接口文档 -->
       <dependency>
           <groupId>org.springdoc</groupId>
           <artifactId>springdoc-openapi-starter-webmvc-ui</artifactId>
           <version>${springdoc.version}</version>
       </dependency>

       <!-- 单元测试 -->
       <dependency>
           <groupId>org.springframework.boot</groupId>
           <artifactId>spring-boot-starter-test</artifactId>
           <scope>test</scope>
       </dependency>
   </dependencies>

   <build>
       <plugins>
           <plugin>
               <groupId>org.apache.maven.plugins</groupId>
               <artifactId>maven-compiler-plugin</artifactId>
               <version>3.12.1</version>
               <configuration>
                   <source>17</source>
                   <target>17</target>
               </configuration>
           </plugin>
       </plugins>
   </build>
</project>

写在最后

Java类加载机制是Java语言动态扩展能力的核心基石,也是面试的必考点、生产环境问题的高发区。本文从JVM规范底层到生产级架构实战,完整讲解了类加载机制的全流程、双亲委派模型的核心原理与源码实现、5大经典破坏场景的架构设计。

吃透类加载机制,不仅能帮你轻松应对面试,更能帮你解决生产环境中的类冲突、版本兼容、热部署、插件化等核心问题,从底层理解Spring、Tomcat、Spring Boot等框架的设计原理,真正实现从基础到架构的全面提升。

目录
相关文章
|
4月前
|
人工智能 NoSQL Java
Spring AI 进阶之路03:集成RAG构建高效知识库
本文介绍如何在Spring Boot中集成RAG(检索增强生成)技术,通过Redis向量数据库为大模型外挂私域知识库。手把手实现文档上传、切分、向量化存储,并构建支持普通对话与知识库问答双模式的智能聊天机器人,解决大模型对私有信息无知的问题,助力打造企业级AI应用。
1344 1
|
5月前
|
缓存 前端开发 Java
深入理解 Java 类加载器:双亲委派机制的前世今生与源码解析
本文深入解析Java类加载器与双亲委派机制,从Bootstrap到自定义加载器,剖析loadClass源码,揭示类加载的线程安全、缓存机制与委派逻辑,并探讨SPI、Tomcat、OSGi等场景下打破双亲委派的原理与实践价值。(238字)
659 8
深入理解 Java 类加载器:双亲委派机制的前世今生与源码解析
|
3月前
|
数据采集 人工智能 安全
从入门到精通:手把手教你用LLaMA Factory微调专属大模型
大家好,我是AI博主maoku老师。你是否觉得大模型“懂王”式回答不够专业?微调正是破局关键!本文带你深入浅出理解微调原理,掌握LoRA、量化、对话模板三大核心技术,并手把手教你用LLaMA Factory零代码实践,四步打造专属Web安全专家模型。从数据准备到部署应用,全程实战,助你将大模型从“通才”炼成“专才”,实现个性化、低成本、高效率的AI赋能。
|
5天前
|
存储 人工智能 Java
告别 AI 对话 “失忆”!Spring AI 聊天记忆底层原理与全场景落地实战
Spring AI提供优雅的聊天记忆解决方案,彻底解决大模型“失忆”痛点。其分层架构支持内存/MySQL等多存储,通过ChatMemory、ChatMemoryRepository和ChatMemoryAdvisor三大组件,实现会话隔离、消息有序、窗口可控,开箱即用,低侵入、高扩展。
174 13
告别 AI 对话 “失忆”!Spring AI 聊天记忆底层原理与全场景落地实战
|
4天前
|
SQL 关系型数据库 MySQL
MySQL IN 里塞 10000 个值?90% 开发者都踩过的坑,底层原理 + 全场景解决方案一次讲透
本文深入剖析MySQL IN子句的底层执行逻辑,纠正常见误区(如“1000值硬限制”“IN=OR”),揭示大IN列表引发的性能、稳定性及安全风险,并提供分批查询、临时表JOIN、关联/EXISTS查询、流式查询四类场景化解决方案,附实测性能对比与生产避坑指南。
104 4
|
9天前
|
人工智能 安全 Java
IDEA 集成 GitHub Copilot 指南:解锁 10 倍编码效率的全链路实战
GitHub Copilot是GitHub与OpenAI联合推出的AI编程助手,基于代码优化的大语言模型,支持自然语言注释生成代码、重构优化、单元测试自动生成及Bug修复。本文详解其核心原理、IDEA集成配置、实战示例及版权、安全、依赖等避坑指南。
171 1
|
18天前
|
存储 JSON 安全
接口安全:签名、加密、防重放架构方案
本文详解接口安全三大核心防线:签名(防篡改/伪造)、加密(防窃听/泄露)、防重放(防复用攻击)。厘清三者边界与协同逻辑,提供生产级规范、主流算法选型及完整Java代码实现,助开发者构建真正安全的全链路接口防护体系。
461 2
|
18天前
|
安全 Java 测试技术
Java 工程化体系:代码规范与团队协作全链路标准
本文系统阐述Java工程化规范体系,涵盖代码命名、格式、异常处理、日志、注释、模块结构、Git流程、自动化门禁等七大维度,强调规范是团队协作的“通用语言”,须通过工具链强制落地,而非依赖人工自觉,最终实现高质量、可持续的研发交付。
168 1
|
18天前
|
存储 安全 Java
别让你的 Java 应用裸奔!OWASP Top10 全漏洞原理、复现与一站式防护方案
本文详解Java应用十大安全风险(OWASP Top10),涵盖失效访问控制、加密失效、注入攻击等核心漏洞的原理、复现代码及防护方案,结合Spring生态最佳实践,助力开发者构建高安全性企业级系统。
283 1
|
缓存 Java
java: 警告: 源发行版 17 需要目标发行版 17,java17 无效的目标发行
java: 警告: 源发行版 17 需要目标发行版 17,java17 无效的目标发行
13668 60

热门文章

最新文章