Spring中事件监听(也有说法叫事件通知)机制,其实本质是观察者模式的应用。当某个事件发生时,其会被广播出去,监听该实践的listener就会被触发然后执行响应的动作。该模式可良好应用于程序解耦,类似消息的发布订阅。
【1】事件、发布与监听
这个模式有三元素:事件、发布与监听。
① 事件
如下图所示,事件继承自EventObject类,该类维护了事件最初发生在其上的对象-source。而我们通常自定义的事件实际应继承自抽象类ApplicationEvent。比如常见的上下文刷新事件ContextRefreshedEvent。
比如我们可以自定义事件类如下:
// 定义一个事件 public class MyEvent extends ApplicationEvent { private String message; public EventDemo(Object source, String message) { super(source); this.message = message; } public String getMessage() { return message; } }
② 监听
有了事件后,就需要有对应的监听对象–其实就是观察者。接口EventListener是一个顶级接口提供给其他监听器接口继承,如下所示其是一个空接口。
public interface EventListener { }
针对ApplicationEvent事件而言,Spring提供了ApplicationListener功能接口供用户实现,如下所示:
@FunctionalInterface public interface ApplicationListener<E extends ApplicationEvent> extends EventListener { // 处理监听到的事件 void onApplicationEvent(E event); static <T> ApplicationListener<PayloadApplicationEvent<T>> forPayload(Consumer<T> consumer) { return event -> consumer.accept(event.getPayload()); } }
么我们自定义监听该如何实现呢?有两种方式:继承自ApplicationListener或者使用注解@EventListener。
如下所示继承ApplicationListener:
// 定义一个事件监听者 @Component public class MyEventListener implements ApplicationListener<MyEvent> { @Override public void onApplicationEvent(MyEvent event) { // 这里写事件处理逻辑 } }
如下所示使用注解@EventListener:
// 定义一个事件监听者 @Component public class MyEventListener { @EventListener public void onApplicationEvent(MyEvent event) { // 这里写事件处理逻辑 } }
使用注解 @EventListener该种方式将会被包装为一个ApplicationListenerMethodAdapter,类似如下:
这是因为EventListenerMethodProcessor 处理器会解析@EventListener 注解,将其所在类封装为一个ApplicationListener(比如这里的ApplicationListenerMethodAdapter),然后放入容器中。EventListenerMethodProcessor实现了SmartInitializingSingleton、ApplicationContextAware以及BeanFactoryPostProcessorj接口,有兴趣的可以看下其源码。常见的ApplicationListener树结构示意图
③ 事件发布
有了事件与监听 ,那么还需要在某个时刻将事件广播出去触发监听动作。如何发布事件呢?Spring提供了ApplicationEventPublisher接口。
@FunctionalInterface public interface ApplicationEventPublisher { default void publishEvent(ApplicationEvent event) { publishEvent((Object) event); } void publishEvent(Object event); }
publishEvent方法解释如下:
将此事件通知给所有注册到容器的并且匹配的监听器,事件可以是框架事件(例如ContextRefreshedEvent)或特定于应用程序的事件。
这样的事件发布步骤实际是一种对于multicaster 的协调手段,其并不意味着同步、异步或者立即执行。
对于那些需要长时间处理或者可能阻塞的操作,事件监听器被鼓励使用异步处理
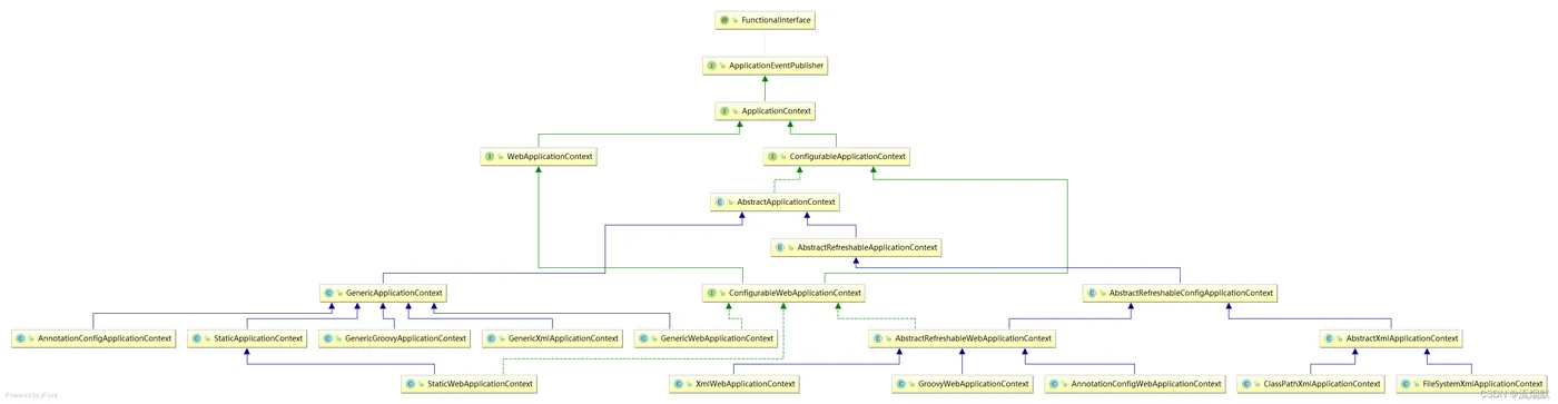
该接口不需要我们去实现,实际上如下图所示所有的容器都实现了该接口:
那么我们该如何做呢?只需要注入ApplicationEventPublisher 然后发布即可,如下所示:
@Autowired ApplicationEventPublisher applicationEventPublisher; public void publishEvent(){ MyEvent event = new MyEvent(this); applicationEventPublisher.publishEvent(event); }
如何使用异步处理呢?使用@EnableAsync与@Async注解。
【2】事件广播
publishEvent方法会将我们的事件通知给监听器,这个场景叫做广播。也就是说,将该事件广播出去,但凡对该事件感兴趣的监听器均被通知到。spring是如何实现的呢?
① publishEvent
这个逻辑是在AbstractApplicationContext的publishEvent中实现的。 也就是说AbstractApplicationContext实现了ApplicationEventPublisher 接口的publishEvent方法哦。
protected void publishEvent(Object event, @Nullable ResolvableType eventType) { Assert.notNull(event, "Event must not be null"); // Decorate event as an ApplicationEvent if necessary ApplicationEvent applicationEvent; if (event instanceof ApplicationEvent) { applicationEvent = (ApplicationEvent) event; } else { applicationEvent = new PayloadApplicationEvent<>(this, event); if (eventType == null) { eventType = ((PayloadApplicationEvent<?>) applicationEvent).getResolvableType(); } } // Multicast right now if possible - or lazily once the multicaster is initialized //如果早期事件不为null,则将事件放入早期事件集合中--说明广播器还没有实例化好 if (this.earlyApplicationEvents != null) { this.earlyApplicationEvents.add(applicationEvent); } else { // 获取广播器进行事件广播 getApplicationEventMulticaster().multicastEvent(applicationEvent, eventType); } // Publish event via parent context as well... //将事件也交给父类处理 if (this.parent != null) { if (this.parent instanceof AbstractApplicationContext) { ((AbstractApplicationContext) this.parent).publishEvent(event, eventType); } else { this.parent.publishEvent(event); } } }
上述方法首先对event进行了处理,尝试转换为ApplicationEvent或者PayloadApplicationEvent,如果是PayloadApplicationEvent则获取eventType。
其次判断earlyApplicationEvents是否为空(也就是早期事件还没有被发布-说明广播器还没有实例化好),如果不为空则将当前事件放入否则获取ApplicationEventMulticaster调用其multicastEvent将事件广播出去。本文这里获取到的广播器实例是SimpleApplicationEventMulticaster。
最后如果其parent不为null,则尝试调用父类的publishEvent方法。
② multicastEvent
我们继续看下multicastEvent方法的实现。这里我们来到了SimpleApplicationEventMulticaster的multicastEven方法。
@Override public void multicastEvent(final ApplicationEvent event, @Nullable ResolvableType eventType) { // 解析事件类型 ResolvableType type = (eventType != null ? eventType : resolveDefaultEventType(event)); // 尝试获取任务执行器 Executor executor = getTaskExecutor(); // 获取合适的ApplicationListener,循环调用监听器的onApplicationEvent方法 for (ApplicationListener<?> listener : getApplicationListeners(event, type)) { // 判断executor 是否不为null if (executor != null) { executor.execute(() -> invokeListener(listener, event)); } // 判断applicationStartup else if (this.applicationStartup != null) { StartupStep invocationStep = this.applicationStartup.start("spring.event.invoke-listener"); invokeListener(listener, event); invocationStep.tag("event", event::toString); if (eventType != null) { invocationStep.tag("eventType", eventType::toString); } invocationStep.tag("listener", listener::toString); invocationStep.end(); } // 否则,直接调用listener.onApplicationEvent else { invokeListener(listener, event); } } }
代码逻辑分析如下:
① 获取事件类型与TaskExecutor;
② getApplicationListeners获取合适的监听器,也就是对当前事件类型感兴趣的;然后进行遍历
③ 如果executor不为null,则交给executor去调用监听器;
④ 如果applicationStartup不为null,则会额外记录处理步骤;
⑤ 否则,使用当前主线程直接调用监听器;
getApplicationListeners如何获取合适的监听器?如果监听器是GenericApplicationListener则触发其supportsEventType和supportsSourceType方法,否则使用GenericApplicationListenerAdapter包装然后判断其 是SmartApplicationListener则根据其supportsEventType方法判断,否则根据监听器实现的接口泛型来判断。
// AbstractApplicationEventMulticaster protected boolean supportsEvent( ApplicationListener<?> listener, ResolvableType eventType, @Nullable Class<?> sourceType) { GenericApplicationListener smartListener = (listener instanceof GenericApplicationListener ? (GenericApplicationListener) listener : new GenericApplicationListenerAdapter(listener)); return (smartListener.supportsEventType(eventType) && smartListener.supportsSourceType(sourceType)); } // GenericApplicationListenerAdapter public boolean supportsEventType(ResolvableType eventType) { if (this.delegate instanceof SmartApplicationListener) { Class<? extends ApplicationEvent> eventClass = (Class<? extends ApplicationEvent>) eventType.resolve(); return (eventClass != null && ((SmartApplicationListener) this.delegate).supportsEventType(eventClass)); } else { return (this.declaredEventType == null || this.declaredEventType.isAssignableFrom(eventType)); } }
③ invokeListener
invokeListener做了什么呢?我们继续往下看。
// 该方法增加了错误处理逻辑,然后调用doInvokeListener protected void invokeListener(ApplicationListener<?> listener, ApplicationEvent event) { ErrorHandler errorHandler = getErrorHandler(); if (errorHandler != null) { try { doInvokeListener(listener, event); } catch (Throwable err) { errorHandler.handleError(err); } } else { doInvokeListener(listener, event); } } // doInvokeListener 直接调用listener.onApplicationEvent @SuppressWarnings({"rawtypes", "unchecked"}) private void doInvokeListener(ApplicationListener listener, ApplicationEvent event) { try { listener.onApplicationEvent(event); } catch (ClassCastException ex) { //... } }
两个方法流程逻辑很清晰,关键的问题是listener.onApplicationEvent(event);是直接调用你的监听器方法吗?非也,要看此时的listener是什么。比如当你使用注解@EventListener声明监听器的时候,这里的listener就是ApplicationListenerMethodAdapter实例。
以ApplicationListenerMethodAdapter为例,其onApplicationEvent方法会调用processEvent方法最终调用Object result = doInvoke(args);而doInvoke最终是反射调用你的监听器(方法)。
@Override public void onApplicationEvent(ApplicationEvent event) { processEvent(event); } public void processEvent(ApplicationEvent event) { Object[] args = resolveArguments(event); if (shouldHandle(event, args)) { Object result = doInvoke(args); if (result != null) { handleResult(result); } else { logger.trace("No result object given - no result to handle"); } } } @Nullable protected Object doInvoke(Object... args) { // 获取包装的bean,也就是目标bean,也就是你的监听器 Object bean = getTargetBean(); // Detect package-protected NullBean instance through equals(null) check if (bean.equals(null)) { return null; } // 设置方法可以访问 ReflectionUtils.makeAccessible(this.method); try { // 反射调用目标方法 return this.method.invoke(bean, args); } //...一堆catch }
【3】广播器ApplicationEventMulticaster
这里我们主要分析ApplicationEventMulticaster接口、抽象类
AbstractApplicationEventMulticaster以及具体实现SimpleApplicationEventMulticaster。
① ApplicationEventMulticaster
该接口实现将会管理一系列ApplicationListener并发布事件给监听器。
我们看下该接口源码,如下所示该接口提供了添加/移除监听器以及广播事件给监听器的行为。
public interface ApplicationEventMulticaster { // 添加监听器 void addApplicationListener(ApplicationListener<?> listener); // 添加一个监听器 beanName void addApplicationListenerBean(String listenerBeanName); // 从通知列表移除掉一个监听器 void removeApplicationListener(ApplicationListener<?> listener); // 从通知列表移除掉一个 监听器 bean name void removeApplicationListenerBean(String listenerBeanName); // 移除掉该广播器管理的所有监听器 void removeAllListeners(); /** * Multicast the given application event to appropriate listeners. * <p>Consider using {@link #multicastEvent(ApplicationEvent, ResolvableType)} * if possible as it provides better support for generics-based events. * @param event the event to multicast */ // 广播事件给合适的监听器 建议使用末尾方法其对泛型提供了更好支持 void multicastEvent(ApplicationEvent event); // 广播事件给合适的监听器,如果eventType为null,将会根据event 实例构建一个默认的type void multicastEvent(ApplicationEvent event, @Nullable ResolvableType eventType); }
② AbstractApplicationEventMulticaster
该抽象类实现了ApplicationEventMulticaster接口,提供了基础的监听器注册/移除以及查找能力。
其中defaultRetriever 用来管理监听器并进行查找,而retrieverCache 则是为了更快进行查找。
private final DefaultListenerRetriever defaultRetriever = new DefaultListenerRetriever(); final Map<ListenerCacheKey, CachedListenerRetriever> retrieverCache = new ConcurrentHashMap<>(64);
如下是其方法示意图:
其内部类DefaultListenerRetriever维护了两个常量集合用来保存监听器与监听器 bean Name。Set表示集合内部元素不可重复。
public final Set<ApplicationListener<?>> applicationListeners = new LinkedHashSet<>(); public final Set<String> applicationListenerBeans = new LinkedHashSet<>();
抽象类并未提供广播事件的功能,留给子类SimpleApplicationEventMulticaster实现。
③ SimpleApplicationEventMulticaster
默认情况下,该广播器将会把事件广播给所有的监听器,让监听器自己忽略他们不感兴趣的事件。默认情况下,所有监听器将会在当前线程中会调用。这允许恶意侦听器阻塞整个应用程序的危险,但会增加最小的开销。指定额外的任务执行器TaskExecutor,使监听器在不同线程中执行,例如从线程池执行,将是一个良好的方案。setTaskExecutor方法允许你实例化SimpleApplicationEventMulticaster时,指定额外的任务执行器。这样监听器将不会在当前被调用的线程中执行。
public void setTaskExecutor(@Nullable Executor taskExecutor) { this.taskExecutor = taskExecutor; }
Spring提供了两个任务执行器供你使用:
- 同步执行器
org.springframework.core.task.SyncTaskExecutor - 异步执行器
org.springframework.core.task.SimpleAsyncTaskExecutor
核心属性
// 任务执行器,可以使监听器不在主线程中执行 @Nullable private Executor taskExecutor; // 错误处理器 @Nullable private ErrorHandler errorHandler; // 应用启动记录 @Nullable private ApplicationStartup applicationStartup;
ApplicationStartup 这个玩意很有一起,主要是用来标记/记录程序处理步骤。核心容器及其基础结构组件可以使用ApplicationStartup 标记应用程序启动期间的步骤,并收集有关执行上下文或其处理时间的数据。
事件广播
这个其实在上面我们已经分析过了,这里可以再看下源码。简单来说该方法就是解析事件类型、尝试获取任务执行器,然后调用父类的getApplicationListeners方法获取监听器进行遍历循环调用invokeListener(listener, event);。
@Override public void multicastEvent(final ApplicationEvent event, @Nullable ResolvableType eventType) { ResolvableType type = (eventType != null ? eventType : resolveDefaultEventType(event)); Executor executor = getTaskExecutor(); for (ApplicationListener<?> listener : getApplicationListeners(event, type)) { if (executor != null) { executor.execute(() -> invokeListener(listener, event)); } else if (this.applicationStartup != null) { StartupStep invocationStep = this.applicationStartup.start("spring.event.invoke-listener"); invokeListener(listener, event); invocationStep.tag("event", event::toString); if (eventType != null) { invocationStep.tag("eventType", eventType::toString); } invocationStep.tag("listener", listener::toString); invocationStep.end(); } else { invokeListener(listener, event); } } }
【4】广播器与监听器的注册
其实这里要说的是什么时候广播器被初始化?什么时候监听器被注册到了容器。这个发生在spring容器的初始化过程中,确切地说是SpringMVC容器还是IOC容器要看你当前项目环境是什么。这里我们重点不在于这里,我们看如下AbstractApplicationContext.refresh方法。
@Override public void refresh() throws BeansException, IllegalStateException { synchronized (this.startupShutdownMonitor) { StartupStep contextRefresh = this.applicationStartup.start("spring.context.refresh"); // Prepare this context for refreshing. prepareRefresh(); // Tell the subclass to refresh the internal bean factory. ConfigurableListableBeanFactory beanFactory = obtainFreshBeanFactory(); // Prepare the bean factory for use in this context. prepareBeanFactory(beanFactory); try { // Allows post-processing of the bean factory in context subclasses. postProcessBeanFactory(beanFactory); StartupStep beanPostProcess = this.applicationStartup.start("spring.context.beans.post-process"); // Invoke factory processors registered as beans in the context. invokeBeanFactoryPostProcessors(beanFactory); // Register bean processors that intercept bean creation. registerBeanPostProcessors(beanFactory); beanPostProcess.end(); // Initialize message source for this context. initMessageSource(); // Initialize event multicaster for this context. initApplicationEventMulticaster(); // Initialize other special beans in specific context subclasses. onRefresh(); // Check for listener beans and register them. registerListeners(); // Instantiate all remaining (non-lazy-init) singletons. finishBeanFactoryInitialization(beanFactory); // Last step: publish corresponding event. finishRefresh(); } catch (BeansException ex) { if (logger.isWarnEnabled()) { logger.warn("Exception encountered during context initialization - " + "cancelling refresh attempt: " + ex); } // Destroy already created singletons to avoid dangling resources. destroyBeans(); // Reset 'active' flag. cancelRefresh(ex); // Propagate exception to caller. throw ex; } finally { // Reset common introspection caches in Spring's core, since we // might not ever need metadata for singleton beans anymore... resetCommonCaches(); contextRefresh.end(); } } }
这里我们主要看initApplicationEventMulticaster和registerListeners();方法。前者就是初始化事件广播器,后置则是注册监听。
① initApplicationEventMulticaster
源码如下所示,如果beanFactory有bean applicationEventMulticaster则获取该bean实例。否则就实例化一个SimpleApplicationEventMulticaster 实例作为applicationEventMulticaster 并调用beanFactory.registerSingleton注册。
public static final String APPLICATION_EVENT_MULTICASTER_BEAN_NAME = "applicationEventMulticaster"; protected void initApplicationEventMulticaster() { ConfigurableListableBeanFactory beanFactory = getBeanFactory(); if (beanFactory.containsLocalBean(APPLICATION_EVENT_MULTICASTER_BEAN_NAME)) { this.applicationEventMulticaster = beanFactory.getBean(APPLICATION_EVENT_MULTICASTER_BEAN_NAME, ApplicationEventMulticaster.class); if (logger.isTraceEnabled()) { logger.trace("Using ApplicationEventMulticaster [" + this.applicationEventMulticaster + "]"); } } else { SimpleApplicationEventMulticaster simpleApplicationEventMulticaster = new SimpleApplicationEventMulticaster(beanFactory); simpleApplicationEventMulticaster.setApplicationStartup(getApplicationStartup()); this.applicationEventMulticaster = simpleApplicationEventMulticaster; // 将事件广播器作为单例bean注册到BeanFactory中 beanFactory.registerSingleton(APPLICATION_EVENT_MULTICASTER_BEAN_NAME, this.applicationEventMulticaster); if (logger.isTraceEnabled()) { logger.trace("No '" + APPLICATION_EVENT_MULTICASTER_BEAN_NAME + "' bean, using " + "[" + this.applicationEventMulticaster.getClass().getSimpleName() + "]"); } } }
② registerListeners
实例化完事件广播器后,触发了registerListeners。这里会搜集ApplicationListener交给广播器实例。
protected void registerListeners() { // Register statically specified listeners first. for (ApplicationListener<?> listener : getApplicationListeners()) { getApplicationEventMulticaster().addApplicationListener(listener); } // Do not initialize FactoryBeans here: We need to leave all regular beans // uninitialized to let post-processors apply to them! String[] listenerBeanNames = getBeanNamesForType(ApplicationListener.class, true, false); for (String listenerBeanName : listenerBeanNames) { getApplicationEventMulticaster().addApplicationListenerBean(listenerBeanName); } // Publish early application events now that we finally have a multicaster... Set<ApplicationEvent> earlyEventsToProcess = this.earlyApplicationEvents; // 这里将earlyApplicationEvents 置为了null! this.earlyApplicationEvents = null; if (!CollectionUtils.isEmpty(earlyEventsToProcess)) { for (ApplicationEvent earlyEvent : earlyEventsToProcess) { getApplicationEventMulticaster().multicastEvent(earlyEvent); } } }
方法逻辑主要分为三块:
① getApplicationListeners获取监听器然后注册到广播器中;
② getBeanNamesForType获取bean Name数组String[] listenerBeanNames 然后注册到广播器中;
③ 处理以前的事件,先将earlyApplicationEvents 赋予null,然后判断earlyEventsToProcess 如果不为空就广播出去





