
👨🏻🎓博主介绍:大家好,我是芝士味的椒盐,一名在校大学生,热爱分享知识,很高兴在这里认识大家🌟
🌈擅长领域:Java、大数据、运维、电子
🙏🏻如果本文章各位小伙伴们有帮助的话,🍭关注+👍🏻点赞+🗣评论+📦收藏,相应的有空了我也会回访,互助!!!
🤝另本人水平有限,旨在创作简单易懂的文章,在文章描述时如有错,恳请各位大佬指正,在此感谢!!!
@[TOC]
集合是不安全的
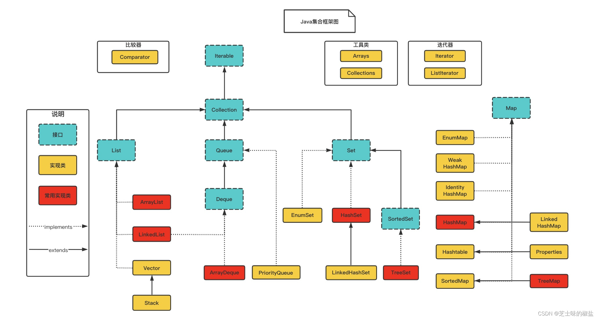
- 先给大家上个集合框架家族图

List不安全
package icu.lookyousmileface.notsafe; import java.util.*; import java.util.concurrent.CopyOnWriteArrayList; /** * @author starrysky * @title: UnSafeList * @projectName Juc_Pro * @description: 集合不安全 * @date 2021/1/2912:04 下午 */ public class UnSafeList { public static void main(String[] args) { // 并发下 ArrayList 不安全的吗,Synchronized; /** * 解决方案; * 1、List<String> list = new Vector<>(); * 2、List<String> list = Collections.synchronizedList(new ArrayList<>()); * 3、List<String> list = new CopyOnWriteArrayList<>(); */ // CopyOnWrite 写入时复制 COW 计算机程序设计领域的一种优化策略; // 多个线程调用的时候,list,读取的时候,固定的,写入(覆盖) // 在写入的时候避免覆盖,造成数据问题! // 读写分离 // CopyOnWriteArrayList 比 Vector Nb 在哪里? // List<String> list = new Vector<>(); List<String> list = new CopyOnWriteArrayList(); // List<String> list = Collections.synchronizedList(new ArrayList<>()); // List<String> list = new ArrayList<>(); for (int i = 0; i < 100; i++) { new Thread(()->{ list.add(UUID.randomUUID().toString().substring(0,5)); System.out.println(list); },String.valueOf(i)).start(); } } }Set不安全
package icu.lookyousmileface.notsafe; import java.util.Collections; import java.util.HashSet; import java.util.Set; import java.util.UUID; import java.util.concurrent.CopyOnWriteArraySet; /** * @author starrysky * @title: UnSafeSet * @projectName Juc_Pro * @description: Set不安全,set底层底层HashMap * @date 2021/1/291:00 下午 */ public class UnSafeSet { public static void main(String[] args) { /** * 和List同理 */ // Set<String> set = new HashSet<>(); // Set<String> set = Collections.synchronizedSet(new HashSet<>()); Set<String> set = new CopyOnWriteArraySet<>(); for (int i = 0; i < 30; i++) { new Thread(() -> { set.add(UUID.randomUUID().toString().substring(0, 6)); System.out.println(set); }, String.valueOf(i)).start(); } } }⚠️ Tips:
HashSet底层:底层使用hashmap去重,vlue是常量值,key就是我们传进去的值
public HashSet() { map = new HashMap<>(); } public boolean add(E e) { return map.put(e, PRESENT)==null; } private static final Object PRESENT = new Object();Map不安全
package icu.lookyousmileface.notsafe; import java.util.Collections; import java.util.HashMap; import java.util.Map; import java.util.UUID; import java.util.concurrent.ConcurrentHashMap; /** * @author starrysky * @title: UnSafeMap * @projectName Juc_Pro * @description: Map不安全 * @date 2021/1/291:14 下午 */ public class UnSafeMap { public static void main(String[] args) { // map 是这样用的吗? 不是,工作中不用 HashMap // 默认等价于什么? new HashMap<>(16,0.75); // Map<String,String> map = new HashMap<>(); // Map<String,String> map = Collections.synchronizedMap(new HashMap<>()); Map<String,String> map = new ConcurrentHashMap<>(); for (int i = 0; i < 30; i++) { new Thread(()->{ map.put(Thread.currentThread().getName(), UUID.randomUUID().toString().substring(0,5)); System.out.println(map); },String.valueOf(i)).start(); } } }⚠️ Tips:new HashMap<>();默认等价于new HashMap<>(16,0.75);,工作中不用 HashMap
Callable


代码实现:
package icu.lookyousmileface.callable; import java.util.concurrent.Callable; import java.util.concurrent.ExecutionException; import java.util.concurrent.FutureTask; /** * @author starrysky * @title: CallableUse * @projectName Juc_Pro * @description: Callable代替了Runable接口,run/call,有异常有返回值 * @date 2021/1/291:43 下午 */ public class CallableUse { public static void main(String[] args) throws ExecutionException, InterruptedException { //适配类 FutureTask<Integer> integerFutureTask = new FutureTask<>(new MyThread()); new Thread(integerFutureTask,"A").start(); new Thread(integerFutureTask,"B").start();//有缓存,效率高 //有返回值,get会产生阻塞,可以使用异步线程通信长处理 System.out.println(integerFutureTask.get()); } } class MyThread implements Callable<Integer> { @Override public Integer call() throws Exception { System.out.println("调用了call方法"); return 1024; } }⚠️ Tips:
1、可以有返回值
2、可以抛出异常
3、方法不同,run()/ call()
细节:
1、有缓存
2、结果可能需要等待,会阻塞!
常用辅助类(必会)
CountDownLatch
package icu.lookyousmileface.concurrentutils; import java.util.concurrent.Callable; import java.util.concurrent.CountDownLatch; import java.util.concurrent.FutureTask; /** * @author starrysky * @title: CountDownLatchUse * @projectName Juc_Pro * @description: CountDownLatch辅助类常用必会 * @date 2021/1/292:13 下午 */ public class CountDownLatchUse { public static void main(String[] args) { CountDownLatch countDownLatch = new CountDownLatch(6); for (int i = 1; i <=6; i++) { new Thread(new FutureTask<Integer>(()-> { System.out.println(Thread.currentThread().getName()+":"+"走出教室!"); countDownLatch.countDown(); return 1024;}),String.valueOf(i)).start(); } try { countDownLatch.await(); } catch (InterruptedException e) { e.printStackTrace(); } System.out.println("全员已经都离开来教室,教室大门锁上!!!"); } }⚠️ 原理:
countDownLatch.countDown(); // 数量-1,countDownLatch.await(); // 等待计数器归零,然后再向下执行,每次有线程调用 countDown() 数量-1,假设计数器变为0,countDownLatch.await() 就会被唤醒,继续执行!CyclicBarrier
package icu.lookyousmileface.concurrentutils; import java.util.concurrent.BrokenBarrierException; import java.util.concurrent.CyclicBarrier; /** * @author starrysky * @title: CyclicBarrierUse * @projectName Juc_Pro * @description: 加法计数器 * @date 2021/1/292:28 下午 */ public class CyclicBarrierUse { public static void main(String[] args) { //CyclicBarrier本身就可以自带一个线程 CyclicBarrier cyclicBarrier = new CyclicBarrier(7, () -> { System.out.println("召唤神龙!"); }); for (int i = 1; i <= 7; i++) { final int temp = i; new Thread(()->{ System.out.println(Thread.currentThread().getName()+":收集齐"+temp+"颗龙珠"); try { //此处的await是等待达到parties计数的时候,执行cyclicBarrier的线程,没有将不会执行 cyclicBarrier.await(); } catch (InterruptedException e) { e.printStackTrace(); } catch (BrokenBarrierException e) { e.printStackTrace(); } },String.valueOf(i)).start(); } } }Semaphore
- 信号量,也就是限流的作用,比较常用
package icu.lookyousmileface.concurrentutils; import java.util.concurrent.Semaphore; import java.util.concurrent.TimeUnit; /** * @author starrysky * @title: SemaphoreUse * @projectName Juc_Pro * @description: * @date 2021/1/292:38 下午 */ public class SemaphoreUse { public static void main(String[] args) { //可以用来限制流量 Semaphore semaphore = new Semaphore(3); for (int i = 1; i <= 6; i++) { new Thread(()->{ try { //关闸 semaphore.acquire(); System.out.println(Thread.currentThread().getName()+"入库"); TimeUnit.SECONDS.sleep(2); System.out.println(Thread.currentThread().getName()+"离开"); } catch (InterruptedException e) { e.printStackTrace(); }finally { //开闸 semaphore.release(); } },String.valueOf(i)).start(); } } }⚠️ Tips:
原理:
semaphore.acquire()获得,假设如果已经满了,等待,等待被释放为止!semaphore.release();释放,会将当前的信号量释放 + 1,然后唤醒等待的线程!作用: 多个共享资源互斥的使用!并发限流,控制最大的线程数!
读写锁
试验代码:
package icu.lookyousmileface.readeandwritelock; import java.util.HashMap; import java.util.Map; import java.util.concurrent.locks.ReentrantReadWriteLock; /** * @author starrysky * @title: ReadAndWriteLockUse * @projectName Juc_Pro * @description: 读写锁 * 独占锁(写锁) 一次只能被一个线程占有 * 共享锁(读锁) 多个线程可以同时占有 * ReadWriteLock * 读-读 可以共存! * 读-写 不能共存! * 写-写 不能共存! * @date 2021/1/293:08 下午 */ public class ReadAndWriteLockUse { public static void main(String[] args) { MyCache myCache = new MyCache(); for (int i = 1; i <= 6; i++) { final int temp = i; new Thread(()->{ myCache.put(String.valueOf(temp),String.valueOf(temp)); },String.valueOf(i)).start(); } for (int i = 1; i <= 6; i++) { final int temp = i; new Thread(()->{ myCache.get(String.valueOf(temp)); },String.valueOf(i)).start(); } } } class MyCache{ private final Map<String,String> map = new HashMap<>(16, 0.75F); private ReentrantReadWriteLock reentrantReadWriteLock = new ReentrantReadWriteLock(); // 存,写入的时候,只希望同时只有一个线程写 public void put(String key,String value){ reentrantReadWriteLock.writeLock().lock(); try { System.out.println(Thread.currentThread().getName()+":正在插入"+key); map.put(key, value); System.out.println(Thread.currentThread().getName()+":"+key+"插入完成!"); }catch (Exception e){ e.printStackTrace(); }finally { reentrantReadWriteLock.writeLock().unlock(); } } // 取,读,所有人都可以读! public void get(String key){ reentrantReadWriteLock.readLock().lock(); try{ System.out.println(Thread.currentThread().getName()+":正在读取"+key); String value = map.get(key); System.out.println(Thread.currentThread().getName()+":"+key+"读取完成!"+"值:"+value); }catch (Exception e){ e.printStackTrace(); }finally { reentrantReadWriteLock.readLock().unlock(); } } }
阻塞队列

- 阻塞队列:



⚠️ Tips:会使用 阻塞队列的地方:多线程并发处理,线程池!
四组API

- 试验代码:
SynchronousQueue 同步队列
试验代码:
package icu.lookyousmileface.syncqueue; import java.util.concurrent.SynchronousQueue; import java.util.concurrent.TimeUnit; /** * @author starrysky * @title: SyncQueueUse * @projectName Juc_Pro * @description: 同步队列 * @date 2021/1/299:17 下午 */ public class SyncQueueUse { public static void main(String[] args) throws InterruptedException { SynchronousQueue<String> syncQueue = new SynchronousQueue<>(); //无须for循环会自动产生一种互喂模式 new Thread(() -> { try { System.out.println(Thread.currentThread().getName() + ":" + "A入队列"); syncQueue.put("A"); System.out.println(Thread.currentThread().getName() + ":" + "B入队列"); syncQueue.put("B"); System.out.println(Thread.currentThread().getName() + ":" + "C入队列"); syncQueue.put("C"); } catch (InterruptedException e) { e.printStackTrace(); } }, "T1").start(); new Thread(() -> { try { TimeUnit.SECONDS.sleep(1); System.out.println(Thread.currentThread().getName() + ":" + syncQueue.take() + "出队列"); TimeUnit.SECONDS.sleep(1); System.out.println(Thread.currentThread().getName() + ":" + syncQueue.take() + "出队列"); TimeUnit.SECONDS.sleep(1); System.out.println(Thread.currentThread().getName() + ":" + syncQueue.take() + "出队列"); } catch (InterruptedException e) { e.printStackTrace(); } }, "T2").start(); } }⚠️ Tips:
没有容量,进去一个元素,必须等待取出来之后,才能再往里面放一个元素!put、take