线程池状态的转换模型:
构造器
public ThreadPoolExecutor(int corePoolSize,//线程池初始启动时线程的数量 int maximumPoolSize,//最大线程数量 long keepAliveTime,//空闲线程多久关闭? TimeUnit unit,// 计时单位 BlockingQueue<Runnable> workQueue,//放任务的阻塞队列 ThreadFactory threadFactory,//线程工厂 RejectedExecutionHandler handler// 拒绝策略) { if (corePoolSize < 0 || maximumPoolSize <= 0 || maximumPoolSize < corePoolSize || keepAliveTime < 0) throw new IllegalArgumentException(); if (workQueue == null || threadFactory == null || handler == null) throw new NullPointerException(); this.acc = System.getSecurityManager() == null ? null : AccessController.getContext(); this.corePoolSize = corePoolSize; this.maximumPoolSize = maximumPoolSize; this.workQueue = workQueue; this.keepAliveTime = unit.toNanos(keepAliveTime); this.threadFactory = threadFactory; this.handler = handler; }
在向线程池提交任务时,会通过两个方法:execute和submit。
本文着重讲解execute方法。submit方法放在下次和Future、Callable一起分析。
execute方法:
public void execute(Runnable command) { if (command == null) throw new NullPointerException(); // clt记录着runState和workerCount int c = ctl.get(); //workerCountOf方法取出低29位的值,表示当前活动的线程数 //然后拿线程数和 核心线程数做比较 if (workerCountOf(c) < corePoolSize) { // 如果活动线程数<核心线程数 // 添加到 //addWorker中的第二个参数表示限制添加线程的数量是根据corePoolSize来判断还是maximumPoolSize来判断 if (addWorker(command, true)) // 如果成功则返回 return; // 如果失败则重新获取 runState和 workerCount c = ctl.get(); } // 如果当前线程池是运行状态并且任务添加到队列成功 if (isRunning(c) && workQueue.offer(command)) { // 重新获取 runState和 workerCount int recheck = ctl.get(); // 如果不是运行状态并且 if (! isRunning(recheck) && remove(command)) reject(command); else if (workerCountOf(recheck) == 0) //第一个参数为null,表示在线程池中创建一个线程,但不去启动 // 第二个参数为false,将线程池的有限线程数量的上限设置为maximumPoolSize addWorker(null, false); } //再次调用addWorker方法,但第二个参数传入为false,将线程池的有限线程数量的上限设置为maximumPoolSize else if (!addWorker(command, false)) //如果失败则拒绝该任务 reject(command); }
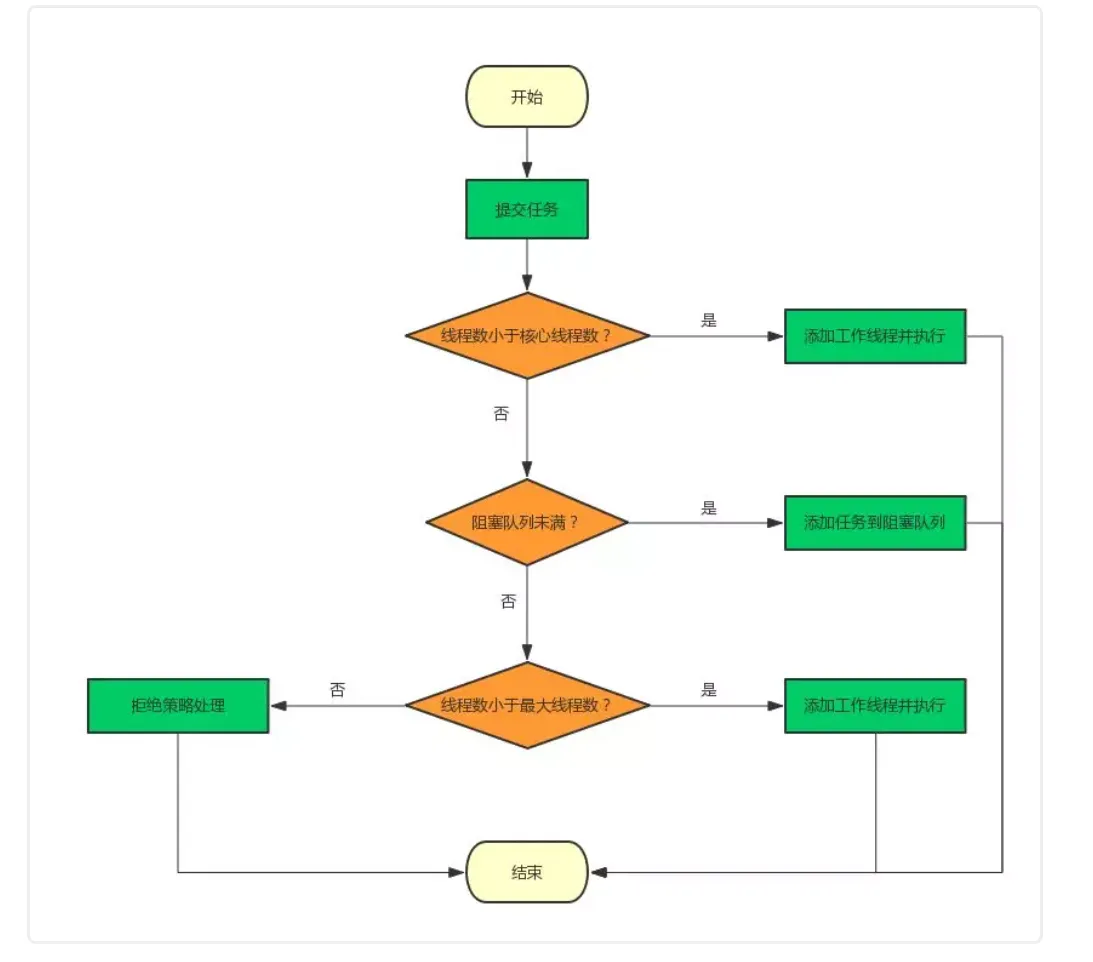
总结一下它的工作流程:
- 当
workerCount < corePoolSize,创建线程执行任务。
- 当
workerCount >= corePoolSize&&阻塞队列workQueue未满,把新的任务放入阻塞队列。
- 当
workQueue已满,并且workerCount >= corePoolSize,并且workerCount < maximumPoolSize,创建线程执行任务。
- 当workQueue已满,
workerCount >= maximumPoolSize,采取拒绝策略,默认拒绝策略是直接抛异常。
通过上面的execute方法可以看到,最主要的逻辑还是在addWorker方法中实现的,那我们就看下这个方法:
addWorker方法
主要工作是在线程池中创建一个新的线程并执行
参数定义:
firstTaskthe task the new thread should run first (or null if none). (指定新增线程执行的第一个任务或者不执行任务)
coreif true use corePoolSize as bound, else maximumPoolSize.(core如果为true则使用corePoolSize绑定,否则为maximumPoolSize。 (此处使用布尔指示符而不是值,以确保在检查其他状态后读取新值)。)
private boolean addWorker(Runnable firstTask, boolean core) { retry: for (;;) { int c = ctl.get(); // 获取运行状态 int rs = runStateOf(c); // Check if queue empty only if necessary. // 如果状态值 >= SHUTDOWN (不接新任务&不处理队列任务) // 并且 如果 !(rs为SHUTDOWN 且 firsTask为空 且 阻塞队列不为空) if (rs >= SHUTDOWN && ! (rs == SHUTDOWN && firstTask == null && ! workQueue.isEmpty())) // 返回false return false; for (;;) { //获取线程数wc int wc = workerCountOf(c); // 如果wc大与容量 || core如果为true表示根据corePoolSize来比较,否则为maximumPoolSize if (wc >= CAPACITY || wc >= (core ? corePoolSize : maximumPoolSize)) return false; // 增加workerCount(原子操作) if (compareAndIncrementWorkerCount(c)) // 如果增加成功,则跳出 break retry; // wc增加失败,则再次获取runState c = ctl.get(); // Re-read ctl // 如果当前的运行状态不等于rs,说明状态已被改变,返回重新执行 if (runStateOf(c) != rs) continue retry; // else CAS failed due to workerCount change; retry inner loop } } boolean workerStarted = false; boolean workerAdded = false; Worker w = null; try { // 根据firstTask来创建Worker对象 w = new Worker(firstTask); // 根据worker创建一个线程 final Thread t = w.thread; if (t != null) { // new一个锁 final ReentrantLock mainLock = this.mainLock; // 加锁 mainLock.lock(); try { // Recheck while holding lock. // Back out on ThreadFactory failure or if // shut down before lock acquired. // 获取runState int rs = runStateOf(ctl.get()); // 如果rs小于SHUTDOWN(处于运行)或者(rs=SHUTDOWN && firstTask == null) // firstTask == null证明只新建线程而不执行任务 if (rs < SHUTDOWN || (rs == SHUTDOWN && firstTask == null)) { // 如果t活着就抛异常 if (t.isAlive()) // precheck that t is startable throw new IllegalThreadStateException(); // 否则加入worker(HashSet) //workers包含池中的所有工作线程。仅在持有mainLock时访问。 workers.add(w); // 获取工作线程数量 int s = workers.size(); //largestPoolSize记录着线程池中出现过的最大线程数量 if (s > largestPoolSize) // 如果 s比它还要大,则将s赋值给它 largestPoolSize = s; // worker的添加工作状态改为true workerAdded = true; } } finally { mainLock.unlock(); } // 如果worker的添加工作完成 if (workerAdded) { // 启动线程 t.start(); // 修改线程启动状态 workerStarted = true; } } } finally { if (! workerStarted) addWorkerFailed(w); } // 返回线启动状态 return workerStarted;
为什么需要持有mainLock?
因为workers是HashSet类型的,不能保证线程安全。
那w = new Worker(firstTask);如何理解呢
Worker.java
private final class Worker extends AbstractQueuedSynchronizer implements Runnable
可以看到它继承了AQS并发框架还实现了Runnable。证明它还是一个线程任务类。那我们调用t.start()事实上就是调用了该类重写的run方法。
Worker为什么不使用ReentrantLock来实现呢?
tryAcquire方法它是不允许重入的,而ReentrantLock是允许重入的。对于线程来说,如果线程正在执行是不允许其它锁重入进来的。
线程只需要两个状态,一个是独占锁,表明正在执行任务;一个是不加锁,表明是空闲状态。
public void run() { runWorker(this); }
run方法又调用了runWorker方法:
final void runWorker(Worker w) { // 拿到当前线程 Thread wt = Thread.currentThread(); // 拿到当前任务 Runnable task = w.firstTask; // 将Worker.firstTask置空 并且释放锁 w.firstTask = null; w.unlock(); // allow interrupts boolean completedAbruptly = true; try { // 如果task或者getTask不为空,则一直循环 while (task != null || (task = getTask()) != null) { // 加锁 w.lock(); // If pool is stopping, ensure thread is interrupted; // if not, ensure thread is not interrupted. This // requires a recheck in second case to deal with // shutdownNow race while clearing interrupt // return ctl.get() >= stop // 如果线程池状态>=STOP 或者 (线程中断且线程池状态>=STOP)且当前线程没有中断 // 其实就是保证两点: // 1. 线程池没有停止 // 2. 保证线程没有中断 if ((runStateAtLeast(ctl.get(), STOP) || (Thread.interrupted() && runStateAtLeast(ctl.get(), STOP))) && !wt.isInterrupted()) // 中断当前线程 wt.interrupt(); try { // 空方法 beforeExecute(wt, task); Throwable thrown = null; try { // 执行run方法(Runable对象) task.run(); } catch (RuntimeException x) { thrown = x; throw x; } catch (Error x) { thrown = x; throw x; } catch (Throwable x) { thrown = x; throw new Error(x); } finally { afterExecute(task, thrown); } } finally { // 执行完后, 将task置空, 完成任务++, 释放锁 task = null; w.completedTasks++; w.unlock(); } } completedAbruptly = false; } finally { // 退出工作 processWorkerExit(w, completedAbruptly); }
总结一下runWorker方法的执行过程:
- while循环中,不断地通过getTask()方法从workerQueue中获取任务
- 如果线程池正在停止,则中断线程。否则调用3.
- 调用task.run()执行任务;
- 如果task为null则跳出循环,执行processWorkerExit()方法,销毁线程
workers.remove(w);
这个流程图非常经典:
除此之外,ThreadPoolExector还提供了tryAcquire、tryRelease、shutdown、shutdownNow、tryTerminate、等涉及的一系列线程状态更改的方法有兴趣可以自己研究。大体思路是一样的,这里不做介绍。
Worker为什么不使用ReentrantLock来实现呢?
tryAcquire方法它是不允许重入的,而ReentrantLock是允许重入的。对于线程来说,如果线程正在执行是不允许其它锁重入进来的。
线程只需要两个状态,一个是独占锁,表明正在执行任务;一个是不加锁,表明是空闲状态。
在runWorker方法中,为什么要在执行任务的时候对每个工作线程都加锁呢?
shutdown方法与getTask方法存在竞态条件.(这里不做深入,建议自己深入研究,对它比较熟悉的面试官一般会问)
高频考点
- 创建线程池的五个方法。
- 线程池的五个状态
- execute执行过程。
- runWorker执行过程。(把两个流程图记下,理解后说个大该就行。)
- 比较深入的问题就是我在文中插入的问题。
- …期望大家能在评论区补充。
声明:图片来源于网络,侵删。


