8.1 对象的类型与编码
8.1.1 类型
8.1.2 编码和底层实现
8.2字符串对象
字符串对象的编码可以是int、raw或者embstr。
如果字符串对象保存的是一个字符串值,并且这个字符串值的长度大于32字节(存疑,我电脑上是39字节),那么字符串对象将使用一个简单动态字符串(SDS)来保存这个字符串值,并将对象的编码设置为raw。
如果字符串对象保存的是一个字符串值,并且这个字符串值的长度小于等于32字节,那么字符串对象将使用embstr编码的方式来保存这个字符串值。
embstr编码的字符串对象在执行命令时,产生的效果和raw编码的字符串对象执行命令时产生的效果是相同的,但使用embstr编码的字符串对象来保存短字符串值有以下好处:
embstr编码将创建字符串对象所需的内存分配次数从raw编码的两次降低为一次。
释放embstr编码的字符串对象只需要调用一次内存释放函数,而释放raw编码的字符串对象需要调用两次内存释放函数。
因为embstr编码的字符串对象的所有数据都保存在一块连续的内存中,所以这种编码的字符串对象比起raw编码的字符串对象能够更好地利用缓存优势。
用long double类型表示地浮点数在Redis中也是作为字符串值来保存的。
8.2.1 编码的转换
对于int编码的字符串对象来说,如果我们向对象执行了一些命令,使得这个对象保存的不再是整数值,而是一个字符串值,那么字符串对象的编码将从int变为raw。
embstr编码的字符串对象在执行修改命令之后,总会变成一个raw编码的字符串对象。
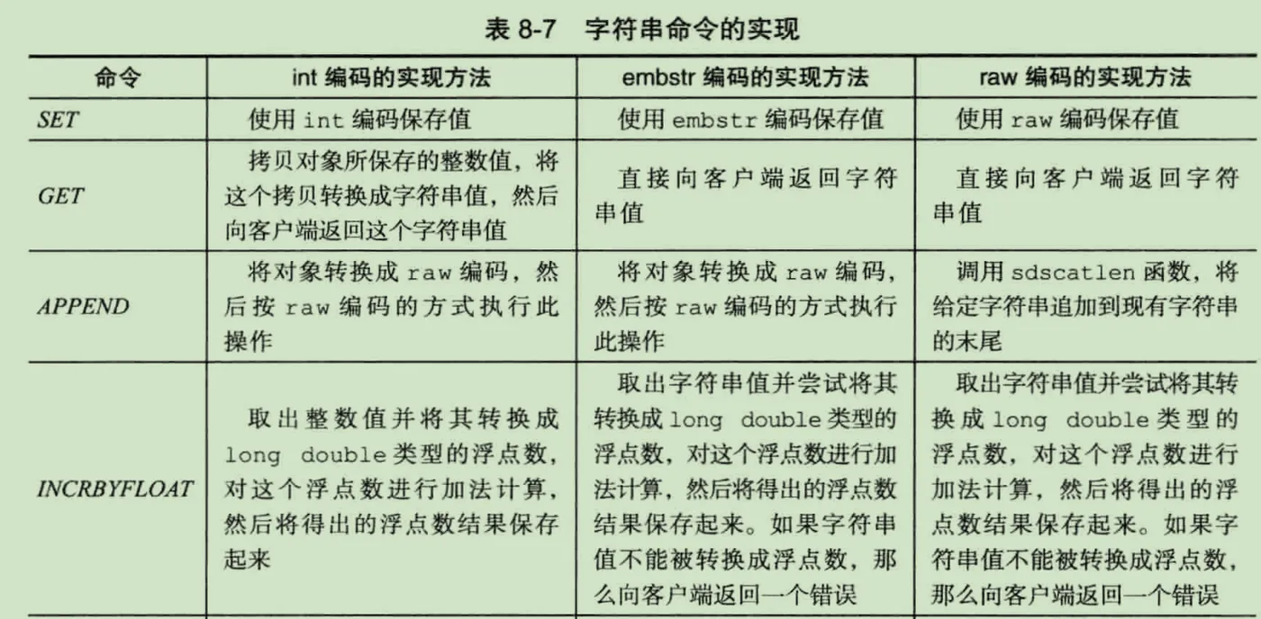
8.2.2 字符串命令的实现
8.3 列表对象
列表对象的编码可以是ziplist或者linkedlist。
字符串对象是Redis五种类型的对象中唯一一种会被其他四种类型对象嵌套的对象。
8.3.1 编码转换
当列表对象可以同时满足以下两个条件时,列表对象使用ziplist编码:
列表对象保存的所有字符串元素的长度都小于64字节;
列表对象保存的元素数量小于512个;不能满足这两个条件的列表对象需要使用linkedlist编码。
8.3.2 列表命令的实现
8.4 哈希对象
哈希对象的编码可以是ziplist 或者hashtable。
ziplist编码的哈希对象使用压缩列表作为底层实现,每当有新的键值对要加入到哈希对象时,程序就先将保存了键的压缩列表节点推入到压缩列表表尾,然后再将保存了值的压缩列表节点推入到压缩列表表尾,因此:
保存了同一键值对的两个节点总是紧挨在一起,保存键的节点在前,保存值的节点在后;
先添加到哈希对象中的键值对会被放在压缩列表的表头方向,而后来添加到哈希对象中的键值对会被放在压缩列表的表尾方向。
hashtable编码的哈希对象使用字典作为底层实现,哈希对象中的每个键值对都使用一个字典键值对来保存:
字典的每个键都是一个字符串对象,对象中保存了键值对的键;
字典的每个值都是一个字符串对象,对象中保存了键值对的值。
8.4.1 编码转换
当哈希对象同时满足以下两个条件时,哈希对象使用ziplist编码:
哈希对象保存的所有键值对的键和值的字符串长度都小于64字节;
哈希对象保存的键值对数量小于512个;不能满足这两个条件的哈希对象需要使用hashtable编码。
8.4.2 哈希命令的实现
8.5 集合对象
集合对象的编码可以时inset或者hashtable。
inset编码的集合对象使用整数集合作为底层实现,集合对象包含的所有元素都被保存在整数集合里面。
hashtable编码的集合对象使用字典作为底层实现,字典的每个键都是一个字符串对象,每个字符串对象包含了一个集合元素,而字典的值则全部设置为NULL。
8.5.1 编码的转换
当集合对象可以同时满足以下两个条件时,对象使用intset编码:
集合对象保存的所有元素都是整数值;
集合对象保存的元素数量不超过512个。
不能满足这连个条件的集合对象需要使用hashtable编码。
8.5.2 集合命令的实现
8.6 有序集合对象
有序集合的编码可以时ziplist或者skiplist。
ziplist编码的压缩列表对象使用压缩列表作为底层实现,每个集合元素使用两个紧挨在一起的压缩列表节点来保存,第一个节点保存元素的成员(member),而第二个元素则保存元素的分值(score)。
压缩列表内的集合元素按分值从小到大进行排序,分值较小的元素被放置在靠近表头的方向,而分值较大的元素则被放置在靠近表尾的方向。
8.6.1 编码的转换
当有序集合对象可以同时满足以下两个条件时,对象使用ziplist编码:
有序集合保存的元素数量小于128个;
有序集合保存的所有元素成员的长度都小于64字节;
不能满足以上两个条件的有序结合对象将使用skiplist编码。
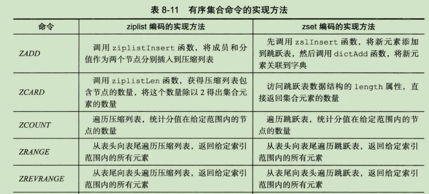
8.6.2 有序集合命令的实现
8.7 类型检查鱼命令多态
Redis中用于操作键的命令基本上可以分为两种类型。
其中一种命令可以对任何类型的键进行执行,比如说DEL命令、EXPIRE命令、RENAME命令、TYPE命令、OBJECT命令等。
而另一种命令智能对特定类型的键执行,不如说:
SET、GET、APPEND、STRLEN等命令只能对字符串键执行;
HDEL、HSET、HGET、HLEN等命令只能对哈希键执行;
RPUSH、LPOP、LINSERT、LLEN等命令只能对列表键执行;
SADD、SPOP、SINTER、SCARD等命令只能对集合键执行;
ZADD、ZCARD、ZRANK、ZSCORE等命令只能对有序集合键执行;
8.7.1 类型检查的实现
类型特定命令所进行的类型检查时通过redisObject结构的type属性来实现的:
在执行一个类型特定命令之前,服务器会先检查输入数据库键的值对象是否为执行命令所需的类型,如果是的话,服务器就对键执行指定过的命令;
否则,服务器将拒绝执行命令,并向客户端返回一个类型错误。
8.7.2 多态命令的实现
DEL、EXPIRE等命令和LLEN等命令的区别在于,前者是基于类型的多态----一个命令可以同时用于处理多种不同类型的键,而后者是基于编码的多态---一个命令可以同时用于处理多种不同编码。
8.8 内存回收
对象的引用计数信息会随着对象的使用状态而不断变化:
在创建一个新对象时,引用计数的值会被初始化为1;
当对象被一个新程序使用时,它的引用计数值会被增1;
当对象不再被一个程序使用时,它的引用计数会被减1;
当对象的引用计数值变为0时,对象所占用的内存会被释放。
8.9 对象共享
Redis会在初始化服务器时,创建一万个字符串对象,这些对象包含了从0到9999的所有整数值,当服务器需要用到值为0到9999的字符串对象时,服务器就会使用这些共享对象,而不是新创建对象。
8.10 对象的空转时长
OBJECT IDLETIME命令可以打印出给定键的空转时长。
8.11 重点回顾
Redis数据库中的每个键值对的键和值都是一个对象。
Redis共有字符串、列表、哈希、集合、有序集合五种类型的对象,没中类型的对象至少都有两种或者以上的编码方式,不同的编码可以在不同的使用场景上优化对象的使用效率。
服务器在执行某些命令之前,会先检查给定键的类型能否执行指定的命令,而检查一个键的类型就是检查键的值对象的类型。
Redis的对象系统带有引用计数实现的内存回收机制,当一个对象不再被使用时,该对象所占用的内存就会被自动释放。
Redis会共享值为0到9999的字符串对象。
对象会记录自己的最后一次被访问的时间,这个时间可以用于计算对象的空转时间。
















