配置中心核心原理全解:动态刷新、版本管控与高可用架构落地

简介: 配置中心是分布式系统核心基础设施,解决配置散落、重启生效、环境不一致等痛点,提供集中管理、动态刷新、版本追溯、环境隔离与权限管控五大能力,并详解Nacos/Apollo选型、动态刷新原理(Pull/Push)、版本灰度及高可用容灾方案。

一、配置中心的核心定位与基础架构

在分布式系统架构中,配置是驱动业务行为的核心变量。传统配置管理模式存在诸多致命缺陷:配置散落在各服务节点、变更需重启服务生效、多环境配置一致性无法保障、变更无审计追溯能力、敏感配置明文存储风险高。配置中心作为分布式基础设施的核心组件,正是为解决这些痛点而生,其核心定位是实现分布式系统配置的全生命周期管理,覆盖集中存储、动态变更、版本追溯、环境隔离、权限管控五大核心能力。

1.1 配置中心核心架构设计

架构各层核心职责:

  • 客户端SDK:与业务服务深度集成,负责配置的拉取、监听、本地缓存、动态刷新事件分发,是实现业务无感知配置变更的核心载体
  • 配置中心服务端:提供配置的CRUD、变更事件推送、集群共识、限流防护能力,是整个系统的核心枢纽
  • 管控控制台:提供可视化配置管理界面,支撑配置编辑、版本查看、灰度发布、回滚、审计日志查询等操作
  • 持久化存储层:负责配置数据、版本历史、权限数据的持久化存储,保障数据不丢失
  • 本地缓存兜底层:客户端内存+磁盘双层缓存,是服务端故障时业务可用性的核心保障

1.2 配置中心核心技术选型对比

针对主流开源配置中心的核心能力差异,做明确的边界区分,避免选型误区:

组件 核心优势 适用场景 不适用场景
Nacos 融合服务发现+配置管理,长轮询实时性好,支持Raft集群,国内生态完善 国内Spring Cloud/Dubbo微服务体系,需一体化服务治理的场景 纯云原生K8s体系,无Java技术栈的异构系统
Apollo 配置粒度管控精细,灰度发布、权限管控能力完善,多语言支持好 大规模分布式系统,对配置变更管控、审计有强要求的中大型企业 轻量级应用,不想部署多组件的极简场景
Spring Cloud Config 原生适配Spring生态,基于Git存储版本天然支持 纯Spring Cloud体系,已有Git管理配置的轻量场景 需高实时性动态刷新、大规模集群部署的场景

二、动态刷新底层原理与实战实现

动态刷新是配置中心最核心的能力,目标是实现配置变更后,业务服务无需重启即可实时生效,且对业务逻辑无侵入、无感知。

2.1 动态刷新的两种核心实现模式

2.1.1 拉模式(Pull)

拉模式分为短轮询与长轮询两种实现:

  • 短轮询:客户端按照固定时间间隔(如5s)主动向服务端发起配置拉取请求,对比配置版本号,若有变更则更新本地配置。优点是实现简单、兼容性强;缺点是实时性差、无效请求多,对服务端压力大。
  • 长轮询:客户端发起HTTP请求后,服务端会hold住请求,若配置在超时时间内(通常30s)发生变更,立即返回变更事件;若超时无变更,则返回空响应,客户端立即发起下一次轮询。优点是兼顾实时性与资源消耗,是目前主流配置中心的首选实现。

2.1.2 推模式(Push)

服务端与客户端建立TCP长连接,配置发生变更时,服务端主动通过长连接将变更事件推送给客户端。优点是实时性极高、无效请求极少;缺点是实现复杂,需处理连接断连、心跳保活、粘包拆包等网络问题,对服务端的连接管理能力要求极高。

2.2 Spring生态动态刷新底层核心原理

Spring Boot/Spring Cloud体系中,动态刷新的核心依赖两个核心机制:@ConfigurationProperties的属性重绑定、@RefreshScope的Bean动态重建,二者的实现逻辑与适用场景有本质区别,必须明确区分。

2.2.1 @ConfigurationProperties 刷新原理

@ConfigurationProperties是Spring Boot原生提供的配置绑定注解,其核心逻辑是将配置文件中的属性与Java Bean的属性做一一映射绑定。当配置变更时,Spring会通过ConfigurationPropertiesBindingPostProcessor重新执行属性绑定,直接修改Bean的属性值,无需销毁重建Bean实例,不会产生代理对象,因此不会出现AOP、事务失效的问题,是生产环境优先推荐的配置绑定方式。

2.2.2 @RefreshScope 刷新原理

@RefreshScope是Spring Cloud提供的自定义Scope,其底层继承了GenericScope,核心实现逻辑是代理模式+Bean实例动态销毁重建

  1. 标注@RefreshScope的Bean,Spring不会直接创建实例,而是生成一个Cglib代理对象,注册到Singleton容器中
  2. 代理对象内部持有Bean实例的引用,所有方法调用都会转发给当前持有的实例
  3. 当配置变更触发EnvironmentChangeEvent事件时,RefreshScope会监听该事件,清空内部持有的Bean实例缓存,销毁原实例
  4. 下次调用代理对象的方法时,会重新创建Bean实例,注入最新的配置属性,完成刷新

核心注意点@RefreshScope会导致Bean的生命周期重新执行,若标注在@Service@Configuration等包含AOP代理、事务注解的类上,会出现代理失效、事务不生效的问题,生产环境需严格控制使用范围。

2.3 动态刷新全流程

2.4 动态刷新实战代码实现

2.4.1 项目核心依赖(pom.xml)

<?xml version="1.0" encoding="UTF-8"?>
<project xmlns="http://maven.apache.org/POM/4.0.0" xmlns:xsi="http://www.w3.org/2001/XMLSchema-instance"
        xsi:schemaLocation="http://maven.apache.org/POM/4.0.0 https://maven.apache.org/xsd/maven-4.0.0.xsd">

   <modelVersion>4.0.0</modelVersion>
   <parent>
       <groupId>org.springframework.boot</groupId>
       <artifactId>spring-boot-starter-parent</artifactId>
       <version>3.2.5</version>
       <relativePath/>
   </parent>
   <groupId>com.jam.demo</groupId>
   <artifactId>config-center-demo</artifactId>
   <version>0.0.1-SNAPSHOT</version>
   <name>config-center-demo</name>
   <properties>
       <java.version>17</java.version>
       <spring-cloud.version>2023.0.1</spring-cloud.version>
       <spring-cloud-alibaba.version>2023.0.1.2</spring-cloud.version>
       <mybatis-plus.version>3.5.7</mybatis-plus.version>
       <mysql.version>8.4.0</mysql.version>
       <fastjson2.version>2.0.52</fastjson2.version>
       <guava.version>33.1.0-jre</guava.version>
       <springdoc.version>2.5.0</springdoc.version>
       <lombok.version>1.18.32</lombok.version>
   </properties>
   <dependencies>
       <dependency>
           <groupId>org.springframework.boot</groupId>
           <artifactId>spring-boot-starter-web</artifactId>
       </dependency>
       <dependency>
           <groupId>com.alibaba.cloud</groupId>
           <artifactId>spring-cloud-starter-alibaba-nacos-config</artifactId>
       </dependency>
       <dependency>
           <groupId>org.springdoc</groupId>
           <artifactId>springdoc-openapi-starter-webmvc-ui</artifactId>
           <version>${springdoc.version}</version>
       </dependency>
       <dependency>
           <groupId>com.baomidou</groupId>
           <artifactId>mybatis-plus-boot-starter</artifactId>
           <version>${mybatis-plus.version}</version>
       </dependency>
       <dependency>
           <groupId>com.mysql</groupId>
           <artifactId>mysql-connector-j</artifactId>
           <version>${mysql.version}</version>
       </dependency>
       <dependency>
           <groupId>com.alibaba.fastjson2</groupId>
           <artifactId>fastjson2</artifactId>
           <version>${fastjson2.version}</version>
       </dependency>
       <dependency>
           <groupId>com.google.guava</groupId>
           <artifactId>guava</artifactId>
           <version>${guava.version}</version>
       </dependency>
       <dependency>
           <groupId>org.projectlombok</groupId>
           <artifactId>lombok</artifactId>
           <version>${lombok.version}</version>
           <scope>provided</scope>
       </dependency>
       <dependency>
           <groupId>org.springframework.boot</groupId>
           <artifactId>spring-boot-starter-test</artifactId>
           <scope>test</scope>
       </dependency>
   </dependencies>
   <dependencyManagement>
       <dependencies>
           <dependency>
               <groupId>org.springframework.cloud</groupId>
               <artifactId>spring-cloud-dependencies</artifactId>
               <version>${spring-cloud.version}</version>
               <type>pom</type>
               <scope>import</scope>
           </dependency>
           <dependency>
               <groupId>com.alibaba.cloud</groupId>
               <artifactId>spring-cloud-alibaba-dependencies</artifactId>
               <version>${spring-cloud-alibaba.version}</version>
               <type>pom</type>
               <scope>import</scope>
           </dependency>
       </dependencies>
   </dependencyManagement>
   <build>
       <plugins>
           <plugin>
               <groupId>org.springframework.boot</groupId>
               <artifactId>spring-boot-maven-plugin</artifactId>
               <configuration>
                   <excludes>
                       <exclude>
                           <groupId>org.projectlombok</groupId>
                           <artifactId>lombok</artifactId>
                       </exclude>
                   </excludes>
               </configuration>
           </plugin>
       </plugins>
   </build>
</project>

2.4.2 项目启动类

package com.jam.demo;

import io.swagger.v3.oas.annotations.OpenAPIDefinition;
import io.swagger.v3.oas.annotations.info.Info;
import org.mybatis.spring.annotation.MapperScan;
import org.springframework.boot.SpringApplication;
import org.springframework.boot.autoconfigure.SpringBootApplication;
import org.springframework.boot.context.properties.ConfigurationPropertiesScan;

/**
* 配置中心演示项目启动类
* @author ken
*/

@SpringBootApplication
@ConfigurationPropertiesScan(basePackages = "com.jam.demo.config")
@MapperScan(basePackages = "com.jam.demo.mapper")
@OpenAPIDefinition(
       info = @Info(
               title = "配置中心动态刷新演示接口",
               version = "1.0.0",
               description = "配置中心核心能力演示接口文档"
       )
)
public class ConfigCenterApplication {

   public static void main(String[] args) {
       SpringApplication.run(ConfigCenterApplication.class, args);
   }

}

2.4.3 配置绑定类(推荐用法)

package com.jam.demo.config;

import lombok.Data;
import org.springframework.boot.context.properties.ConfigurationProperties;

/**
* 用户业务配置绑定类
* @author ken
*/

@Data
@ConfigurationProperties(prefix = "user.config")
public class UserConfig {

   /**
    * 用户名
    */

   private String username;

   /**
    * 最大登录次数
    */

   private Integer maxLoginCount;

   /**
    * 登录超时时间(秒)
    */

   private Integer loginTimeout;

   /**
    * 是否开启白名单校验
    */

   private Boolean enableWhiteList;

}

2.4.4 动态刷新演示Controller

package com.jam.demo.controller;

import com.jam.demo.config.UserConfig;
import io.swagger.v3.oas.annotations.Operation;
import io.swagger.v3.oas.annotations.tags.Tag;
import lombok.RequiredArgsConstructor;
import lombok.extern.slf4j.Slf4j;
import org.springframework.beans.factory.annotation.Value;
import org.springframework.cloud.context.config.annotation.RefreshScope;
import org.springframework.web.bind.annotation.GetMapping;
import org.springframework.web.bind.annotation.RequestMapping;
import org.springframework.web.bind.annotation.RestController;

/**
* 配置动态刷新演示接口
* @author ken
*/

@Slf4j
@RestController
@RequestMapping("/config")
@RequiredArgsConstructor
@Tag(name = "配置演示接口", description = "配置中心动态刷新能力演示")
public class ConfigDemoController {

   private final UserConfig userConfig;

   @Value("${system.config.appName:config-demo}")
   private String appName;

   @Value("${system.config.env:dev}")
   private String env;

   /**
    * 获取ConfigurationProperties绑定的配置
    * @return 用户配置信息
    */

   @GetMapping("/user")
   @Operation(summary = "获取用户配置", description = "演示@ConfigurationProperties动态刷新能力")
   public UserConfig getUserConfig() {
       log.info("获取用户配置,当前配置内容:{}", userConfig);
       return userConfig;
   }

   /**
    * 获取@Value注入的系统配置
    * @return 系统配置信息
    */

   @GetMapping("/system")
   @RefreshScope
   @Operation(summary = "获取系统配置", description = "演示@Value+@RefreshScope动态刷新能力")
   public String getSystemConfig() {
       String systemConfig = "应用名称:" + appName + ",运行环境:" + env;
       log.info("获取系统配置,当前配置内容:{}", systemConfig);
       return systemConfig;
   }

}

2.4.5 项目配置文件(bootstrap.yml)

Spring Cloud 2023.x版本默认关闭bootstrap配置,需在pom.xml中引入spring-cloud-starter-bootstrap依赖,或使用spring.config.import方式引入nacos配置,此处采用官方推荐的import方式:

spring:
 application:
   name: config-center-demo
 profiles:
   active: dev
 cloud:
   nacos:
     config:
       server-addr: 127.0.0.1:8848
       namespace: dev
       group: DEFAULT_GROUP
       file-extension: yml
       refresh-enabled: true
 config:
   import:
     - optional:nacos:config-center-demo.yml

三、配置版本管理核心设计与落地

版本管理是配置中心管控配置变更风险的核心能力,其核心目标是实现配置变更的可追溯、可回滚、可灰度,将配置变更的风险降到最低。

3.1 版本管理核心能力设计

3.1.1 版本号规范设计

配置版本号需保证全局唯一、有序、可追溯,主流的两种规范:

  1. 语义化版本号:格式为主版本.次版本.修订号,主版本号变更代表配置结构重大调整,次版本号代表功能新增,修订号代表bug修复,适用于对配置兼容性有强要求的场景。
  2. 时间戳+序号版本号:格式为yyyyMMddHHmmss_001,天然携带变更时间信息,排序清晰,实现简单,是目前配置中心的主流选择。

3.1.2 历史版本存储设计

历史版本存储需保证配置变更的全链路可追溯,不可篡改,支持一键回滚。以下是MySQL 8.0版本的历史版本表设计,完全符合生产环境规范:

CREATE TABLE `config_version_history` (
 `id` bigint NOT NULL AUTO_INCREMENT COMMENT '主键ID',
 `data_id` varchar(256) NOT NULL COMMENT '配置唯一标识',
 `group_id` varchar(128) NOT NULL DEFAULT 'DEFAULT_GROUP' COMMENT '配置分组',
 `namespace_id` varchar(64) NOT NULL DEFAULT 'public' COMMENT '命名空间ID',
 `config_content` longtext NOT NULL COMMENT '配置内容快照',
 `version` varchar(64) NOT NULL COMMENT '版本号',
 `change_type` tinyint NOT NULL COMMENT '变更类型 1-新增 2-修改 3-删除 4-回滚',
 `operator` varchar(64) NOT NULL COMMENT '操作人',
 `operate_time` datetime NOT NULL DEFAULT CURRENT_TIMESTAMP COMMENT '操作时间',
 `change_desc` varchar(512) DEFAULT NULL COMMENT '变更说明',
 `deleted` tinyint NOT NULL DEFAULT '0' COMMENT '逻辑删除标识 0-未删除 1-已删除',
 PRIMARY KEY (`id`),
 UNIQUE KEY `uk_dataid_version` (`data_id`,`group_id`,`namespace_id`,`version`),
 KEY `idx_operate_time` (`operate_time`),
 KEY `idx_operator` (`operator`)
) ENGINE=InnoDB DEFAULT CHARSET=utf8mb4 COLLATE=utf8mb4_0900_ai_ci COMMENT='配置版本历史表';

3.1.3 灰度发布核心设计

灰度发布是降低配置变更风险的核心手段,其核心逻辑是:配置变更后,先推送给少量业务实例,验证无异常后,逐步扩大推送范围,最终全量生效。核心实现原理:

  1. 客户端启动时携带灰度标签(如IP地址、实例ID、环境标签、灰度分组)
  2. 服务端存储配置的灰度规则,匹配客户端的灰度标签
  3. 只有匹配灰度规则的客户端,才能拉取到最新版本的配置,其余客户端仍使用稳定版本
  4. 验证通过后,删除灰度规则,配置全量生效

3.2 版本管理实战代码实现

3.2.1 实体类定义

package com.jam.demo.entity;

import com.baomidou.mybatisplus.annotation.*;
import io.swagger.v3.oas.annotations.media.Schema;
import lombok.Data;

import java.time.LocalDateTime;

/**
* 配置版本历史实体类
* @author ken
*/

@Data
@TableName("config_version_history")
@Schema(description = "配置版本历史信息")
public class ConfigVersionHistory {

   @TableId(type = IdType.AUTO)
   @Schema(description = "主键ID")
   private Long id;

   @Schema(description = "配置唯一标识")
   private String dataId;

   @Schema(description = "配置分组")
   private String groupId;

   @Schema(description = "命名空间ID")
   private String namespaceId;

   @Schema(description = "配置内容快照")
   private String configContent;

   @Schema(description = "版本号")
   private String version;

   @Schema(description = "变更类型 1-新增 2-修改 3-删除 4-回滚")
   private Integer changeType;

   @Schema(description = "操作人")
   private String operator;

   @Schema(description = "操作时间")
   private LocalDateTime operateTime;

   @Schema(description = "变更说明")
   private String changeDesc;

   @TableLogic
   @Schema(description = "逻辑删除标识")
   private Integer deleted;

}

3.2.2 Mapper接口定义

package com.jam.demo.mapper;

import com.baomidou.mybatisplus.core.mapper.BaseMapper;
import com.jam.demo.entity.ConfigVersionHistory;
import org.apache.ibatis.annotations.Mapper;

/**
* 配置版本历史Mapper接口
* @author ken
*/

@Mapper
public interface ConfigVersionHistoryMapper extends BaseMapper<ConfigVersionHistory> {
}

3.2.3 版本管理服务接口

package com.jam.demo.service;

import com.jam.demo.entity.ConfigVersionHistory;

import java.util.List;

/**
* 配置版本管理服务接口
* @author ken
*/

public interface ConfigVersionService {

   /**
    * 保存配置版本快照
    * @param history 版本历史信息
    * @return 保存结果
    */

   boolean saveVersionSnapshot(ConfigVersionHistory history);

   /**
    * 查询配置的历史版本列表
    * @param dataId 配置ID
    * @param groupId 分组ID
    * @param namespaceId 命名空间ID
    * @return 历史版本列表
    */

   List<ConfigVersionHistory> listHistoryVersion(String dataId, String groupId, String namespaceId);

   /**
    * 获取指定版本的配置内容
    * @param dataId 配置ID
    * @param groupId 分组ID
    * @param namespaceId 命名空间ID
    * @param version 版本号
    * @return 配置版本信息
    */

   ConfigVersionHistory getVersionDetail(String dataId, String groupId, String namespaceId, String version);

   /**
    * 配置版本回滚
    * @param dataId 配置ID
    * @param groupId 分组ID
    * @param namespaceId 命名空间ID
    * @param targetVersion 目标回滚版本号
    * @param operator 操作人
    * @return 回滚后的配置内容
    */

   String rollbackVersion(String dataId, String groupId, String namespaceId, String targetVersion, String operator);

}

3.2.4 版本管理服务实现类

package com.jam.demo.service.impl;

import com.baomidou.mybatisplus.core.conditions.query.LambdaQueryWrapper;
import com.google.common.collect.Lists;
import com.jam.demo.entity.ConfigVersionHistory;
import com.jam.demo.mapper.ConfigVersionHistoryMapper;
import com.jam.demo.service.ConfigVersionService;
import lombok.RequiredArgsConstructor;
import lombok.extern.slf4j.Slf4j;
import org.springframework.stereotype.Service;
import org.springframework.transaction.TransactionStatus;
import org.springframework.transaction.support.TransactionCallback;
import org.springframework.transaction.support.TransactionTemplate;
import org.springframework.util.CollectionUtils;
import org.springframework.util.ObjectUtils;
import org.springframework.util.StringUtils;

import java.time.LocalDateTime;
import java.time.format.DateTimeFormatter;
import java.util.List;

/**
* 配置版本管理服务实现类
* @author ken
*/

@Slf4j
@Service
@RequiredArgsConstructor
public class ConfigVersionServiceImpl implements ConfigVersionService {

   private final ConfigVersionHistoryMapper configVersionHistoryMapper;
   private final TransactionTemplate transactionTemplate;
   private static final DateTimeFormatter VERSION_FORMATTER = DateTimeFormatter.ofPattern("yyyyMMddHHmmss");
   private static final int CHANGE_TYPE_ROLLBACK = 4;

   @Override
   public boolean saveVersionSnapshot(ConfigVersionHistory history) {
       if (ObjectUtils.isEmpty(history)) {
           log.error("保存配置版本快照失败,入参为空");
           return false;
       }
       if (!StringUtils.hasText(history.getDataId()) || !StringUtils.hasText(history.getConfigContent())) {
           log.error("保存配置版本快照失败,配置ID或内容为空");
           return false;
       }
       if (!StringUtils.hasText(history.getVersion())) {
           history.setVersion(LocalDateTime.now().format(VERSION_FORMATTER) + "_001");
       }
       history.setOperateTime(LocalDateTime.now());
       int insertCount = configVersionHistoryMapper.insert(history);
       log.info("保存配置版本快照完成,dataId:{},version:{},影响行数:{}", history.getDataId(), history.getVersion(), insertCount);
       return insertCount > 0;
   }

   @Override
   public List<ConfigVersionHistory> listHistoryVersion(String dataId, String groupId, String namespaceId) {
       if (!StringUtils.hasText(dataId)) {
           log.error("查询配置历史版本失败,配置ID为空");
           return Lists.newArrayList();
       }
       LambdaQueryWrapper<ConfigVersionHistory> queryWrapper = new LambdaQueryWrapper<ConfigVersionHistory>()
               .eq(ConfigVersionHistory::getDataId, dataId)
               .eq(StringUtils.hasText(groupId), ConfigVersionHistory::getGroupId, groupId)
               .eq(StringUtils.hasText(namespaceId), ConfigVersionHistory::getNamespaceId, namespaceId)
               .orderByDesc(ConfigVersionHistory::getOperateTime);
       return configVersionHistoryMapper.selectList(queryWrapper);
   }

   @Override
   public ConfigVersionHistory getVersionDetail(String dataId, String groupId, String namespaceId, String version) {
       if (!StringUtils.hasText(dataId) || !StringUtils.hasText(version)) {
           log.error("查询配置版本详情失败,配置ID或版本号为空");
           return null;
       }
       LambdaQueryWrapper<ConfigVersionHistory> queryWrapper = new LambdaQueryWrapper<ConfigVersionHistory>()
               .eq(ConfigVersionHistory::getDataId, dataId)
               .eq(StringUtils.hasText(groupId), ConfigVersionHistory::getGroupId, groupId)
               .eq(StringUtils.hasText(namespaceId), ConfigVersionHistory::getNamespaceId, namespaceId)
               .eq(ConfigVersionHistory::getVersion, version);
       return configVersionHistoryMapper.selectOne(queryWrapper);
   }

   @Override
   public String rollbackVersion(String dataId, String groupId, String namespaceId, String targetVersion, String operator) {
       if (!StringUtils.hasText(dataId) || !StringUtils.hasText(targetVersion)) {
           log.error("配置版本回滚失败,配置ID或目标版本号为空");
           return null;
       }
       return transactionTemplate.execute(new TransactionCallback<String>() {
           @Override
           public String doInTransaction(TransactionStatus status) {
               try {
                   ConfigVersionHistory targetVersionInfo = getVersionDetail(dataId, groupId, namespaceId, targetVersion);
                   if (ObjectUtils.isEmpty(targetVersionInfo)) {
                       log.error("配置版本回滚失败,目标版本不存在,dataId:{},version:{}", dataId, targetVersion);
                       status.setRollbackOnly();
                       return null;
                   }
                   String rollbackContent = targetVersionInfo.getConfigContent();
                   String newVersion = LocalDateTime.now().format(VERSION_FORMATTER) + "_001";
                   ConfigVersionHistory rollbackHistory = new ConfigVersionHistory();
                   rollbackHistory.setDataId(dataId);
                   rollbackHistory.setGroupId(groupId);
                   rollbackHistory.setNamespaceId(namespaceId);
                   rollbackHistory.setConfigContent(rollbackContent);
                   rollbackHistory.setVersion(newVersion);
                   rollbackHistory.setChangeType(CHANGE_TYPE_ROLLBACK);
                   rollbackHistory.setOperator(operator);
                   rollbackHistory.setChangeDesc("回滚到版本:" + targetVersion);
                   boolean saveResult = saveVersionSnapshot(rollbackHistory);
                   if (!saveResult) {
                       log.error("配置版本回滚失败,保存回滚快照失败");
                       status.setRollbackOnly();
                       return null;
                   }
                   log.info("配置版本回滚成功,dataId:{},从版本:{}回滚到版本:{}", dataId, targetVersion, newVersion);
                   return rollbackContent;
               } catch (Exception e) {
                   log.error("配置版本回滚异常", e);
                   status.setRollbackOnly();
                   return null;
               }
           }
       });
   }

}

四、配置中心高可用架构设计与容灾方案

配置中心是分布式系统的核心基础设施,一旦出现故障,会导致所有依赖配置的业务服务出现异常,因此高可用设计是配置中心的生命线。

4.1 服务端集群高可用架构

生产环境核心部署规范:

  1. 集群节点必须采用奇数节点部署,最低3节点,避免出现脑裂问题,保证Raft协议选主正常
  2. 节点必须跨可用区部署,避免单可用区故障导致整个集群不可用
  3. 持久化存储采用MySQL主从集群,主库写入,从库读取,实现读写分离,提升性能与可用性
  4. 前端通过SLB做负载均衡,客户端统一访问SLB地址,避免单节点故障导致客户端连接失败

4.2 高可用核心设计要点

4.2.1 数据一致性保障

配置中心的配置数据属于强一致性数据,必须保证集群内所有节点的数据一致,主流实现采用Raft分布式共识协议,核心流程分为三个阶段:

  1. 选主阶段:集群启动后,节点通过投票选举出Leader节点,所有写操作必须通过Leader节点处理
  2. 日志复制阶段:Leader节点接收到写请求后,将操作写入日志,同步给Follower节点,当过半节点写入成功后,提交日志,返回客户端成功
  3. 安全性保障:Raft协议保证只有包含最新提交日志的节点才能当选Leader,避免数据丢失

4.2.2 客户端本地缓存兜底

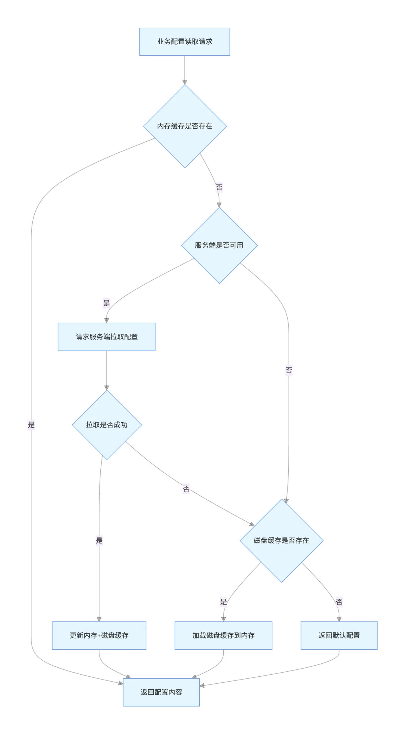
本地缓存是配置中心容灾的核心防线,当配置中心服务端完全不可用时,客户端必须能通过本地缓存继续提供服务,不影响业务正常运行。缓存采用内存+磁盘双层架构:

  1. 内存缓存:客户端启动后,将拉取到的配置存入ConcurrentHashMap内存缓存,所有业务读取配置优先走内存缓存,性能最高
  2. 磁盘缓存:客户端每次拉取到最新配置后,将配置快照写入本地磁盘文件,当服务端不可用、客户端重启时,直接加载磁盘缓存的配置,保证服务正常启动

4.2.3 故障隔离与熔断降级

客户端必须具备故障隔离能力,避免配置中心服务端故障时,大量重试请求导致服务端雪崩,同时避免请求阻塞影响业务线程。核心实现逻辑:

  1. 采用熔断器模式,当配置中心请求失败率达到阈值(如50%)时,触发熔断,直接走本地缓存,不再请求服务端
  2. 熔断后,每隔固定时间进入半开状态,尝试发送探测请求,若请求成功则关闭熔断,恢复正常请求
  3. 所有配置中心请求必须设置超时时间,避免业务线程长时间阻塞

4.3 本地缓存兜底实战实现

package com.jam.demo.service;

import com.alibaba.fastjson2.JSON;
import com.google.common.collect.Maps;
import lombok.extern.slf4j.Slf4j;
import org.springframework.stereotype.Component;
import org.springframework.util.FileCopyUtils;
import org.springframework.util.ObjectUtils;
import org.springframework.util.StringUtils;

import jakarta.annotation.PostConstruct;
import java.io.File;
import java.io.FileInputStream;
import java.io.FileOutputStream;
import java.nio.charset.StandardCharsets;
import java.util.Map;
import java.util.concurrent.ConcurrentHashMap;

/**
* 配置本地缓存服务
* @author ken
*/

@Slf4j
@Component
public class ConfigLocalCacheService {

   private final ConcurrentHashMap<String, String> memoryCache = new ConcurrentHashMap<>();
   private static final String CACHE_FILE_PATH = "./config-cache/";
   private static final String CACHE_FILE_SUFFIX = ".cache";

   /**
    * 初始化本地缓存,启动时加载磁盘缓存
    */

   @PostConstruct
   public void init() {
       try {
           File cacheDir = new File(CACHE_FILE_PATH);
           if (!cacheDir.exists()) {
               boolean mkdirResult = cacheDir.mkdirs();
               if (!mkdirResult) {
                   log.error("创建配置缓存目录失败,路径:{}", CACHE_FILE_PATH);
                   return;
               }
           }
           File[] cacheFiles = cacheDir.listFiles((dir, name) -> name.endsWith(CACHE_FILE_SUFFIX));
           if (ObjectUtils.isEmpty(cacheFiles)) {
               log.info("本地磁盘无缓存文件,初始化完成");
               return;
           }
           for (File cacheFile : cacheFiles) {
               try (FileInputStream fis = new FileInputStream(cacheFile)) {
                   String fileName = cacheFile.getName();
                   String dataId = fileName.substring(0, fileName.lastIndexOf(CACHE_FILE_SUFFIX));
                   String configContent = FileCopyUtils.copyToString(fis, StandardCharsets.UTF_8);
                   if (StringUtils.hasText(configContent)) {
                       memoryCache.put(dataId, configContent);
                       log.info("加载磁盘缓存配置成功,dataId:{}", dataId);
                   }
               }
           }
           log.info("本地缓存初始化完成,共加载{}个配置缓存", memoryCache.size());
       } catch (Exception e) {
           log.error("本地缓存初始化异常", e);
       }
   }

   /**
    * 更新本地缓存
    * @param dataId 配置ID
    * @param configContent 配置内容
    */

   public void updateCache(String dataId, String configContent) {
       if (!StringUtils.hasText(dataId) || !StringUtils.hasText(configContent)) {
           log.error("更新本地缓存失败,配置ID或内容为空");
           return;
       }
       memoryCache.put(dataId, configContent);
       writeToDisk(dataId, configContent);
       log.info("更新本地缓存成功,dataId:{}", dataId);
   }

   /**
    * 从本地缓存获取配置
    * @param dataId 配置ID
    * @return 配置内容
    */

   public String getFromCache(String dataId) {
       if (!StringUtils.hasText(dataId)) {
           log.error("从本地缓存获取配置失败,配置ID为空");
           return null;
       }
       String configContent = memoryCache.get(dataId);
       if (!StringUtils.hasText(configContent)) {
           configContent = readFromDisk(dataId);
           if (StringUtils.hasText(configContent)) {
               memoryCache.put(dataId, configContent);
           }
       }
       return configContent;
   }

   /**
    * 写入配置到磁盘缓存
    * @param dataId 配置ID
    * @param configContent 配置内容
    */

   private void writeToDisk(String dataId, String configContent) {
       try {
           File cacheFile = new File(CACHE_FILE_PATH + dataId + CACHE_FILE_SUFFIX);
           if (!cacheFile.exists()) {
               boolean createResult = cacheFile.createNewFile();
               if (!createResult) {
                   log.error("创建缓存文件失败,dataId:{}", dataId);
                   return;
               }
           }
           try (FileOutputStream fos = new FileOutputStream(cacheFile)) {
               FileCopyUtils.copy(configContent.getBytes(StandardCharsets.UTF_8), fos);
           }
           log.info("写入磁盘缓存成功,dataId:{}", dataId);
       } catch (Exception e) {
           log.error("写入磁盘缓存异常,dataId:{}", dataId, e);
       }
   }

   /**
    * 从磁盘缓存读取配置
    * @param dataId 配置ID
    * @return 配置内容
    */

   private String readFromDisk(String dataId) {
       try {
           File cacheFile = new File(CACHE_FILE_PATH + dataId + CACHE_FILE_SUFFIX);
           if (!cacheFile.exists() || !cacheFile.isFile()) {
               log.warn("磁盘缓存文件不存在,dataId:{}", dataId);
               return null;
           }
           try (FileInputStream fis = new FileInputStream(cacheFile)) {
               return FileCopyUtils.copyToString(fis, StandardCharsets.UTF_8);
           }
       } catch (Exception e) {
           log.error("读取磁盘缓存异常,dataId:{}", dataId, e);
           return null;
       }
   }

   /**
    * 获取所有本地缓存配置
    * @return 缓存配置Map
    */

   public Map<String, String> getAllCache() {
       return Maps.newHashMap(memoryCache);
   }

}

4.4 容灾降级全流程

五、生产环境最佳实践与踩坑指南

5.1 核心最佳实践

  1. **配置绑定优先使用@ConfigurationProperties**:避免使用@Value+@RefreshScope,减少代理带来的事务失效、AOP不生效等问题,提升系统稳定性。
  2. 配置粒度拆分合理:按业务模块、变更频率拆分配置,避免大配置文件,减少配置变更的影响范围,提升拉取和解析性能。
  3. 敏感配置必须加密:数据库密码、AK/SK、密钥等敏感配置,禁止明文存储,必须使用配置中心的加密能力或自定义加密组件,加密密钥需通过环境变量注入,避免硬编码。
  4. 配置变更必须有灰度与审批流程:生产环境配置变更必须先在测试环境验证,再通过灰度发布推送给少量实例,验证无异常后全量,所有变更必须有审批流程,禁止单人直接修改生产配置。
  5. 完善的监控与告警:配置中心服务端需监控节点健康状态、CPU/内存使用率、请求QPS、写入失败率;客户端需监控配置拉取失败次数、长轮询断开次数、配置不一致告警,出现异常立即通知运维人员。
  6. 多环境严格隔离:通过命名空间隔离dev、test、prod环境,禁止跨环境配置引用,避免测试环境配置变更影响生产环境。

5.2 常见踩坑与解决方案

  1. @RefreshScope导致事务失效
  • 问题原因:@RefreshScope标注的Bean会在配置刷新时销毁重建,导致@Transactional生成的AOP代理对象失效,事务不生效。
  • 解决方案:禁止在@Service@Configuration等包含事务注解的类上标注@RefreshScope,使用@ConfigurationProperties实现配置动态刷新。
  1. 配置不生效,优先级问题
  • 问题原因:Spring Boot配置优先级顺序为:命令行参数 > 系统环境变量 > 配置中心配置 > 本地application.yml > 默认配置,若本地配置与配置中心配置冲突,会出现配置中心配置不生效的问题。
  • 解决方案:配置中心配置的优先级高于本地配置,本地配置文件只保留基础配置,业务配置全部放到配置中心,避免配置冲突。
  1. 长轮询连接被防火墙断开
  • 问题原因:客户端与服务端之间的防火墙会断开空闲超过一定时间的TCP连接,导致长轮询失效,配置变更无法实时推送。
  • 解决方案:调整长轮询的超时时间为防火墙空闲超时时间的一半,开启TCP keepalive机制,保证连接不被断开。
  1. 配置中心服务端故障导致服务启动失败
  • 问题原因:客户端启动时强制依赖配置中心,若配置中心不可用,服务无法启动。
  • 解决方案:配置客户端启动时采用optional方式引入配置中心配置,配置中心不可用时,加载本地缓存或默认配置,保证服务正常启动。
  1. 配置变更后部分实例未刷新
  • 问题原因:客户端长轮询断开,或配置中心推送事件丢失,导致部分实例未接收到配置变更事件。
  • 解决方案:客户端增加定时全量拉取配置的兜底机制,每隔固定时间(如5分钟)全量拉取一次配置,对比版本号,保证配置最终一致性。

六、总结

配置中心作为分布式系统的基础设施,是实现业务动态化、提升研发效率、降低变更风险的核心组件。其三大核心能力中,动态刷新是基础,版本管理是风险管控的核心,高可用设计是整个系统的生命线。

目录
相关文章
|
6天前
|
人工智能 数据可视化 安全
王炸组合!阿里云 OpenClaw X 飞书 CLI,开启 Agent 基建狂潮!(附带免费使用6个月服务器)
本文详解如何用阿里云Lighthouse一键部署OpenClaw,结合飞书CLI等工具,让AI真正“动手”——自动群发、生成科研日报、整理知识库。核心理念:未来软件应为AI而生,CLI即AI的“手脚”,实现高效、安全、可控的智能自动化。
29981 14
王炸组合!阿里云 OpenClaw X 飞书 CLI,开启 Agent 基建狂潮!(附带免费使用6个月服务器)
|
18天前
|
人工智能 JSON 机器人
让龙虾成为你的“公众号分身” | 阿里云服务器玩Openclaw
本文带你零成本玩转OpenClaw:学生认证白嫖6个月阿里云服务器,手把手配置飞书机器人、接入免费/高性价比AI模型(NVIDIA/通义),并打造微信公众号“全自动分身”——实时抓热榜、AI选题拆解、一键发布草稿,5分钟完成热点→文章全流程!
40986 141
让龙虾成为你的“公众号分身” | 阿里云服务器玩Openclaw
|
7天前
|
人工智能 JSON 监控
Claude Code 源码泄露:一份价值亿元的 AI 工程公开课
我以为顶级 AI 产品的护城河是模型。读完这 51.2 万行泄露的源码,我发现自己错了。
4671 20
|
6天前
|
人工智能 API 开发者
阿里云百炼 Coding Plan 售罄、Lite 停售、Pro 抢不到?最新解决方案
阿里云百炼Coding Plan Lite已停售,Pro版每日9:30限量抢购难度大。本文解析原因,并提供两大方案:①掌握技巧抢购Pro版;②直接使用百炼平台按量付费——新用户赠100万Tokens,支持Qwen3.5-Max等满血模型,灵活低成本。
1523 3
阿里云百炼 Coding Plan 售罄、Lite 停售、Pro 抢不到?最新解决方案

热门文章

最新文章