203.移除链表元素
力扣题目链接
题意:删除链表中等于给定值 val 的所有节点。
示例 1:
输入:head = [1,2,6,3,4,5,6], val = 6
输出:[1,2,3,4,5]
示例 2:
输入:head = [], val = 1
输出:[]
示例 3:
输入:head = [7,7,7,7], val = 7
输出:[]
思路:
设置虚拟头节点,让del节点从头开始遍历,找到相应定值对应的点后完成删除。
完成删除操作使用双指针的方法,前后两个节点紧挨着一步一步往后走,如果找到对应删除节点就让删除的节点的前一个节点的next域跳两步,最后完成遍历后返回虚拟头节点的next域(这才是新的头节点)
代码:
class Solution { public ListNode removeElements(ListNode head, int val) { if(head==null) { return null; } ListNode dummyNode=new ListNode(); dummyNode.next=head; ListNode ahead=dummyNode; ListNode cur=head; while(cur!=null) { if(cur.val==val) { ahead.next=cur.next; cur=cur.next; }else { cur=cur.next; ahead=ahead.next; } } return dummyNode.next; } }
707. 设计链表
力扣题目链接
题意:
在链表类中实现这些功能:
get(index):获取链表中第 index 个节点的值。如果索引无效,则返回-1。
addAtHead(val):在链表的第一个元素之前添加一个值为 val 的节点。插入后,新节点将成为链表的第一个节点。
addAtTail(val):将值为 val 的节点追加到链表的最后一个元素。
addAtIndex(index,val):在链表中的第 index 个节点之前添加值为 val 的节点。如果 index 等于链表的长度,则该节点将附加到链表的末尾。如果 index 大于链表长度,则不会插入节点。如果index小于0,则在头部插入节点。
deleteAtIndex(index):如果索引 index 有效,则删除链表中的第 index 个节点。
思路:
具体思路在代码注释中体现。
代码:
//定义节点 class Node { int val; Node next; public Node(int val) { this.val=val; } } class MyLinkedList { int val; Node head; public MyLinkedList() { } //该方法用于返回链表长度 private int size() { int count=0; Node cur=head; while(cur!=null) { count++; cur=cur.next; } return count; } //get(index) public int get(int index) { //如果下标不合法返回-1 if(index<0||index>=size()) return -1; Node cur=this.head; int count=0; while(count!=index) { cur=cur.next; count++; } return cur.val; } //头插 public void addAtHead(int val) { Node node=new Node(val); if(head==null) { head=node; return; } node.next=this.head; this.head=node; } //尾插 public void addAtTail(int val) { Node node=new Node(val); if(head==null) { head=node; return; } Node cur=this.head; while(cur.next!=null) { cur=cur.next; } cur.next=node; } //返回对应下标的前一个节点 private Node searchIndex(int index) { Node cur=this.head; int count=0; while (count!=index-1) { count++; cur=cur.next; } return cur; } //指定下标插入 public void addAtIndex(int index, int val) { //下标<=0 头插 if(index<=0) { addAtHead(val); return; } //下标等于链表长度 尾插 if(index==size()) { addAtTail(val); return; } //下标大于链表长度 直接返回 if(index>size()) return; //找到指定下标的前一个节点,插入新的节点 Node cur=searchIndex(index); Node node=new Node(val); //新节点后后边节点连接 node.next=cur.next; //前一个节点和新节点连接 cur.next=node; } //删除指定位置节点 public void deleteAtIndex(int index) { //不合法直接返回 if (index < 0 || index >= size()) { return; } //下标为0删除头节点 if(index==0) { head=head.next; }else { //其他情况还是找到删除节点的前一个节点,让其next域跳两次完成删除 Node cur=searchIndex(index); cur.next=cur.next.next; } } } /** * Your MyLinkedList object will be instantiated and called as such: * MyLinkedList obj = new MyLinkedList(); * int param_1 = obj.get(index); * obj.addAtHead(val); * obj.addAtTail(val); * obj.addAtIndex(index,val); * obj.deleteAtIndex(index); */
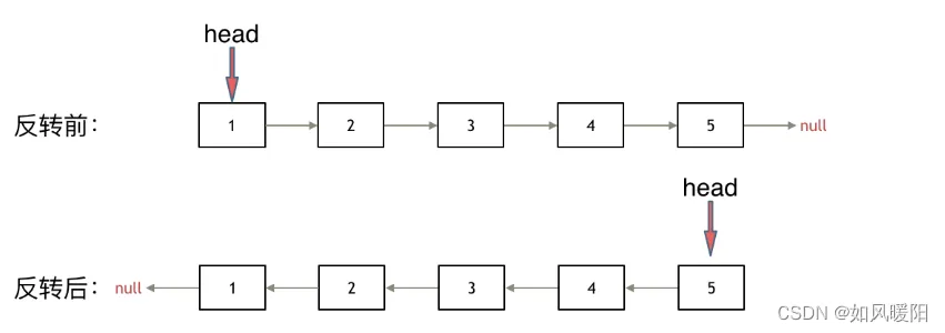
206.反转链表
力扣题目链接
题意:反转一个单链表。
示例: 输入: 1->2->3->4->5->NULL 输出: 5->4->3->2->1->NULL
思路:
完成倒置,就需要将每个节点的next域指向前一个节点,但如果发生改变就找不到后一个节点了,所以需要找一个临时节点进行存储,然后再进行修改。
代码:
双指针:
class Solution { public ListNode reverseList(ListNode head) { if(head==null||head.next==null) return head; //前一个节点 ListNode prev=null; //反转节点 ListNode cur=head; //临时节点,用于存储cur节点的下一个节点 ListNode curNext=null; while(cur!=null) { //临时节点先进行存储 curNext=cur.next; //当前节点的next指向前一个节点 cur.next=prev; //前一个节点后移 prev=cur; //当前节点后移 cur=curNext; } //最后全部反转完成后,prev节点就是反转后链表的头节点 return prev; } }
递归:
class Solution { public ListNode reverseList(ListNode head) { //传递的两个参数就是需要反转的两个节点 return reverse(null,head); } private ListNode reverse(ListNode prev,ListNode cur) { if(cur==null) return prev; ListNode curNext=cur.next; cur.next=prev; prev=cur; cur=curNext; //完成后移以后递归新的反转节点 return reverse(prev,cur); } }
24. 两两交换链表中的节点
力扣题目链接
题意:
给你一个链表,两两交换其中相邻的节点,并返回交换后链表的头节点。你必须在不修改节点内部的值的情况下完成本题(即,只能进行节点交换)。
思路:
代码:
class Solution { public ListNode swapPairs(ListNode head) { ListNode dummyNode=new ListNode(0); dummyNode.next=head; ListNode cur=dummyNode; //需要交换这两个节点的顺序,所以这两个节点都不能为空 while(cur.next!=null&&cur.next.next!=null) { //先对这两个节点地址进行存储 ListNode node1=cur.next; ListNode node2=cur.next.next; cur.next=node2; node1.next=node2.next; node2.next=node1; //最后把cur节点移到下一次两个交换节点的前一个节点 cur=node1; } return dummyNode.next; } }
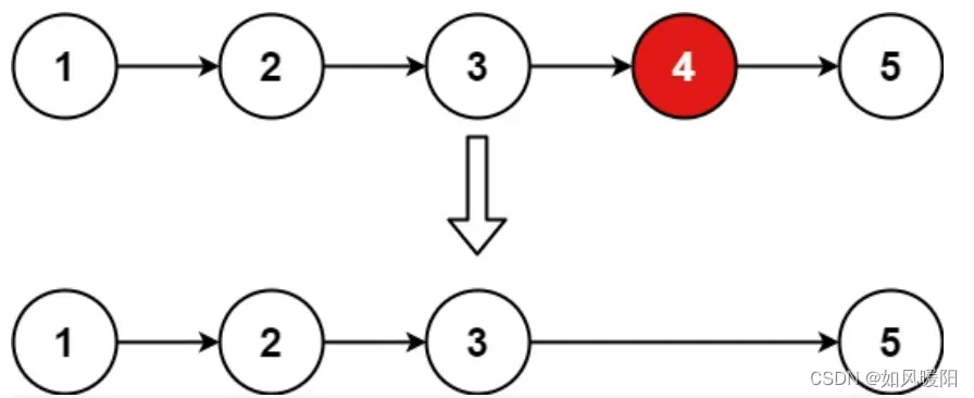
19. 删除链表的倒数第 N 个结点
力扣题目链接
题意:
给你一个链表,删除链表的倒数第 n 个结点,并且返回链表的头结点。
输入:head = [1,2,3,4,5], n = 2
输出:[1,2,3,5]
思路:
快慢指针,快指针先走一定步数,然后快慢指针一起走,当快指针走出链表为null时,慢指针走到倒数第n+1个节点的位置,让其next域跳两步完成删除
代码:
class Solution { public ListNode removeNthFromEnd(ListNode head, int n) { ListNode dummy=new ListNode(-1); dummy.next=head; ListNode slow=dummy; ListNode fast=dummy; while(n+1>0) { fast=fast.next; n--; } while(fast!=null) { slow=slow.next; fast=fast.next; } slow.next=slow.next.next; return dummy.next; } }
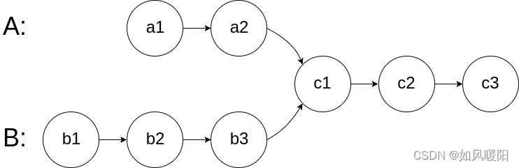
面试题 02.07. 链表相交
力扣题目链接
题意:
给你两个单链表的头节点 headA 和 headB ,请你找出并返回两个单链表相交的起始节点。如果两个链表没有交点,返回 null 。
图示两个链表在节点 c1 开始相交:
题目数据 保证 整个链式结构中不存在环。
注意,函数返回结果后,链表必须 保持其原始结构 。
示例 1:
示例 2:
示例 3:
思路:
先对两个链表都完成一次遍历,计算其链表长度,让长的链表头先走两链表之差步,然后两个指针再一起走,第一次next域相同时就是相交处,如果没有相同一直走到空,说明不相交。
代码:
public class Solution { public ListNode getIntersectionNode(ListNode headA, ListNode headB) { int countA=count(headA); int countB=count(headB); int a=countA-countB; ListNode curA=new ListNode(0); curA.next=headA; ListNode curB=new ListNode(-1); curB.next=headB; if(a>0) { while(a-->0) curA=curA.next; }else { a=-a; while(a-->0) curB=curB.next; } while(curA!=null&&curB!=null) { if(curA.next==curB.next) { return curA.next; } curA=curA.next; curB=curB.next; } return null; } private int count(ListNode head) { ListNode cur=head; int count=0; while(cur!=null) { count++; cur=cur.next; } return count; } }
142. 环形链表 II
力扣题目链接
题意:
题意: 给定一个链表,返回链表开始入环的第一个节点。 如果链表无环,则返回 null。
为了表示给定链表中的环,使用整数 pos 来表示链表尾连接到链表中的位置(索引从 0 开始)。 如果 pos 是 -1,则在该链表中没有环。
说明:不允许修改给定的链表。
思路:
做这道题需要考虑两个事情:
链表是否有环
环的入口在哪里
1、判断有环
定义快慢指针从链表头开始走,快指针每次走两步,慢指针每次走一步,如果有指针走出去为null则一定无环,如果有环则快慢指针一定会相遇。
为什么如果有环快慢指针一定会相遇呢?
快指针先入环,无论慢指针入环时快指针在环的哪个位置,两者的相对速度差一,快指针每次都会靠近慢指针一步,一定会相遇。
2.寻找环的入口
快指针是慢指针速度的两倍,所以慢指针走一圈快指针就会走两圈,又因为由1中分析,两者以相对速度为一的速度靠近,则一定不会错过(一定相遇),所以慢指针入环后,走不完第一圈就一定会被快指针赶上(快指针也走不完两圈)。
slow指针走过的节点数为: x + y, fast指针走过的节点数:x + y + n (y + z),n为fast指针在环内走了n圈才遇到slow指针, (y+z)为 一圈内节点的个数A,由此可以得出两者的路程关系等式。
2*(x+y)=x+y+n(y+z)
又由前边分析得,慢指针走不完一圈会被快指针追上,则快指针也走不完两圈,所以n为1
由此得x=z。
这就意味着,从头结点出发一个指针,从相遇节点 也出发一个指针,这两个指针每次只走一个节点, 那么当这两个指针相遇的时候就是 环形入口的节点。
代码:
public class Solution { public ListNode detectCycle(ListNode head) { if(head==null||head.next==null) return null; ListNode fast=head; ListNode slow=head; while(fast!=null&&fast.next!=null) { fast=fast.next.next; slow=slow.next; if(fast==slow) { fast=head; while(fast!=slow) { fast=fast.next; slow=slow.next; } return fast; } } return null; } }
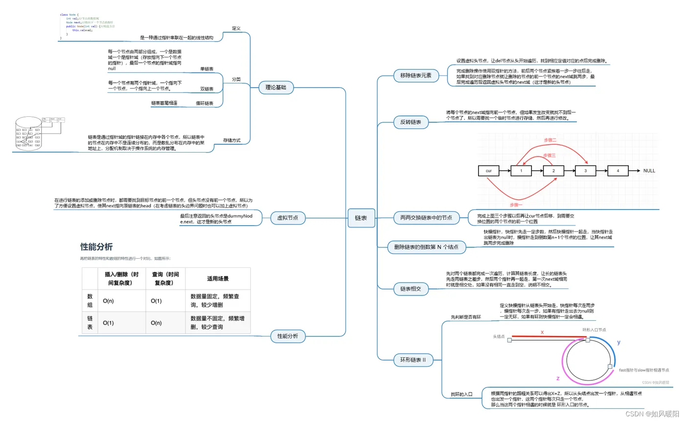
导图总结











