本节书摘来自华章计算机《Excel数据可视化:一样的数据不一样的图表》一书中的第1章,第1.2节,作者 恒盛杰资讯,更多章节内容可以访问云栖社区“华章计算机”公众号查看。
1.2 数据的清洗

对于一份庞大的数据来说,无论是手动录制还是从外部获取,难免会出现无效值、重复值、缺失值等情况。在Excel 2007以前的版本中,想要删除或更正这些不符合要求的数据,需要先将其筛选出来,之后再批量删除或修改,是一项很繁重的工程。随着Microsoft Excel组件的不断更新,功能的适应性也越来越高,对于这种常见的问题也有了新的处理方法,如批量删除重复值。
不符合要求的数据主要有缺失的数据、错误的数据、重复的数据三大类。面对这样的数据,就需要进行清洗,还包括数据一致性的检查,将其更正为有实际意义的数据。

想要清除这些有缺陷的数据,就需要根据它们的类型从不同角度进行操作,如填补遗漏的数据、消除异常值、纠正不一致的数据等。
在实际的数据收集中,数据项的缺失是很常见的。比如工作人员因为疏忽在统计数据时漏写了某个时期内的数据,或者是人为原因导致在某些时间段内传感器无法正常工作等,这些都会造成数据项的缺失。
实例 4寻找误删的数据
有一张员工表,第一列为员工编号,后面为员工信息。员工离职后就直接删除了该员工信息所在行,结果现在的员工编号不完整。比如被删除的 AE104、AE109、AE112,怎样添加这些缺失的员工编号呢?


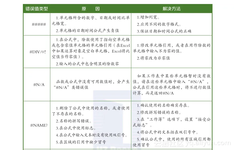
在输入公式的时候经常会出现一些错误的信息,这些错误值通常是因为公式不能正确地计算结果或公式引用的单元格有错误造成的。下面列出Excel中错误值的类型、产生的原因及解决方法。


实例 5 将错误值显示为0
在实际工作中,由于对公式的不熟悉、单元格引用不当、数据本身不满足公式参数的要求等原因,难免会出现上述错误。但是有些情况出现的错误类型并不影响计算结果,即允许出现那样的错误形式。此时,就需要将错误值进行深度处理,可显示为空白或用0代替,以方便领导查阅。


重复值一般都是多余的数据,在数据统计过程中,要确保数据的唯一性,只有这样才能确保统计结果的正确性和可靠性。如果忽视了这一要点,所做的任何结果都将无济于事。
实例 6 删除重复值
现有一张客户考核统计表,因不同员工对相同客户进行了考核,导致出现了一样的客户编码,如果要统计月底对客户的考核覆盖率,统计有重复值的记录就是不正确的,需要将其删除。

