✅作者简介:热爱科研的Matlab仿真开发者,修心和技术同步精进,matlab项目合作可私信。
🍎个人主页:Matlab科研工作室
🍊个人信条:格物致知。
更多Matlab仿真内容点击👇
⛄ 内容介绍
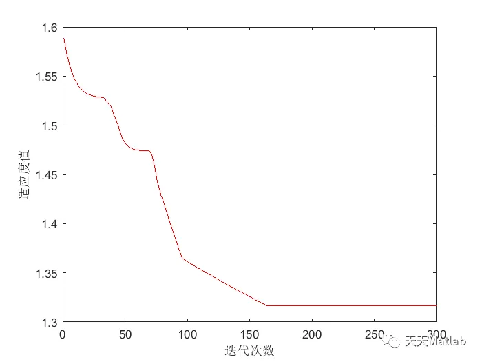
目前能源危机和环境污染问题严重,利用可再生清洁能源发电的小型输配电系统——微电网得到广泛发展.微电网的优化调度是采用合适的分布式电源,合理的优化调度策略和高效的智能算法来解决经济,环保等优化问题,以使经济效益提高,环境污染降低,促进社会可持续发展,因此微电网优化调度研究意义重大.本文利用粒子群算法实现对微电网中分布式电源(DG)进行选址定容保证微电网系统网络损耗最小。
⛄ 部分代码
t=1:24;
l0=10000*[0.0218
0.0215
0.0199
0.0194
0.0223
0.0236
0.0226
0.0224
0.0240
0.0245
0.0249
0.0242
0.0211
0.0227
0.0228
0.0228
0.0257
0.0289
0.0350
0.0307
0.0288
0.0275
0.0254
0.0242
];
l1=10000*[0.0147
0.0140
0.0127
0.0122
0.0143
0.0158
0.0152
0.0136
0.0145
0.0151
0.0152
0.0150
0.0127
0.0145
0.0140
0.0150
0.0162
0.0187
0.0231
0.0200
0.0193
0.0191
0.0180
0.0160
];
plot(t,l0)
hold on
plot(t,l1)
⛄ 运行结果
⛄ 参考文献
[1]陈眩姿. 基于粒子群算法的微电网分布式电源优化规划[J]. 电力电子, 2013(3):6.
