本节书摘来自异步社区《数据中心设计与运营实战》一书中的第2章,第2.2节,作者: 【美】Luiz André Barroso , 【美】Jimmy Clidaras , 【瑞士】Urs Hölzle 更多章节内容可以访问云栖社区“异步社区”公众号查看。
2.2 性能和可用工具箱
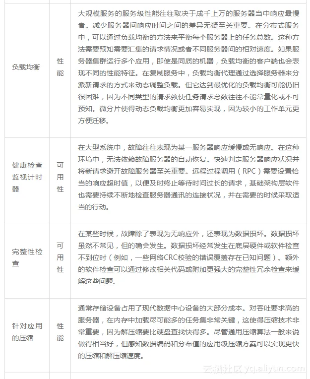
无论在基础架构级别还是在应用级别里,一些基本的编程概念都会经常出现,因为这些编程概念普遍适用于大规模部署下实现高性能、高可用性场景。下表描述了一些最常见的概念。


本节书摘来自异步社区《数据中心设计与运营实战》一书中的第2章,第2.2节,作者: 【美】Luiz André Barroso , 【美】Jimmy Clidaras , 【瑞士】Urs Hölzle 更多章节内容可以访问云栖社区“异步社区”公众号查看。
无论在基础架构级别还是在应用级别里,一些基本的编程概念都会经常出现,因为这些编程概念普遍适用于大规模部署下实现高性能、高可用性场景。下表描述了一些最常见的概念。