最近搞了台Macbook Pro,就学习了一下Linux命令,在网上查了些资料,看了本书叫《快乐的 Linux 命令行》,里面涉及到了各个方面的命令。
在此将常用的整理出来,以备将来使用。
一、文件系统中跳转
1)pwd
打印出当前工作目录名。

2)ls
列出一个目录包含的文件及子目录。

ls 命令有大量的选项:

3)cd
更改当前目录。
绝对路径开始于根目录,紧跟着目录树的一个个分支,一直到达所期望的目录或文件。

绝对路径从根目录开始,直到它的目的地,而相对路径开始于工作目录。


二、操作文件和目录
1)mkdir
创建目录。

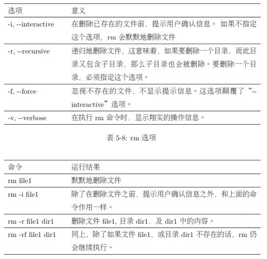
2)rm
删除文件和目录,“item” 代表一个或多个文件或目录。一旦你用 rm 删除了一些东西,它就消失了。


三、使用命令
1)type
显示命令的类型。

2)help
得到 shell 内部命令的帮助文档

注意表示法:出现在命令语法说明中的方括号,表示可选的项目。一个竖杠字符表示互斥选项。
3)--help
显示命令所支持的语法和选项说明。

4)alias
创建你自己的命令。

注意命令结构:

在命令 “alias” 之后,输入“name”,紧接着(没有空格)是一个等号,等号之后是一串用引号引起的字符串,字符串的内容要赋值给 name。
删除别名,使用 unalias 命令。

四、重定向
1)wc
显示文件所包含的行,字和字节数。

2)grep
用来找到文件中的匹配文本。

grep 有-对方便的选项:“-i” 导致 grep 忽略大小写当执行搜索时(通常,搜索是大小写敏 感的),“-v” 选项会告诉 grep 只打印不匹配的行。

3)head / tail
打印文件开头部分/结尾部分。
默认情况下,两个命令都打印十行文 本,但是可以通过 “-n” 选项来调整命令打印的行数。

使用 “-f” 选项,tail 命令继续监测这个文件,当新的内容添加到文件后,它们会立即出现 在屏幕上。这会一直继续下去直到你输入 Ctrl-c。
五、键盘高级操作技巧
1)移动光标


2)修改文本

3)剪切和黏贴文本

六、权限
1)chmod
更改文件或目录的模式(权限)。
通过使用 3 个八进制数字,我们能够设置文件所有者,用户组,和其他人的权限:


2)sudo
以另一个用户身份执行命令。

七、进程
1)ps
报告当前进程快照。

加上 “x” 选项(注意没有开头的”-“ 字符),告诉 ps 命令,展示所有进程,不管它们由什么 终端(如果有的话)控制。
在 TTY 一栏中出现的 “?” ,表示没有控制终端。使用这个 “x” 选 项,可以看到我们所拥有的每个进程的信息。

输出结果中,新添加了一栏,标题为 STAT 。STAT 是 “state” 的简写,它揭示了进程当前 状态:

另一个流行的选项组合是 “aux”(不带开头的 “-” 字符)。这会给我们更多信息:


八、查找文件
1)find
查找文件的复杂方法。
![]()
添加测试条件 -type d 限制了只搜索目录。相反地,我们使用这个测试条件来限定搜索普通 文件:


我们也可以通过加入一些额外的测试条件,根据文件大小和文件名来搜索:
让我们查找所 有文件名匹配通配符模式“*.JPG”和文件大小大于 1M 的文件:


九、vi
1)移动光标

2)删除文本

3)剪切、复制、黏贴

4)查找
移动光标到下一个出现的单词或短语上,使用/ 命令。
![]()
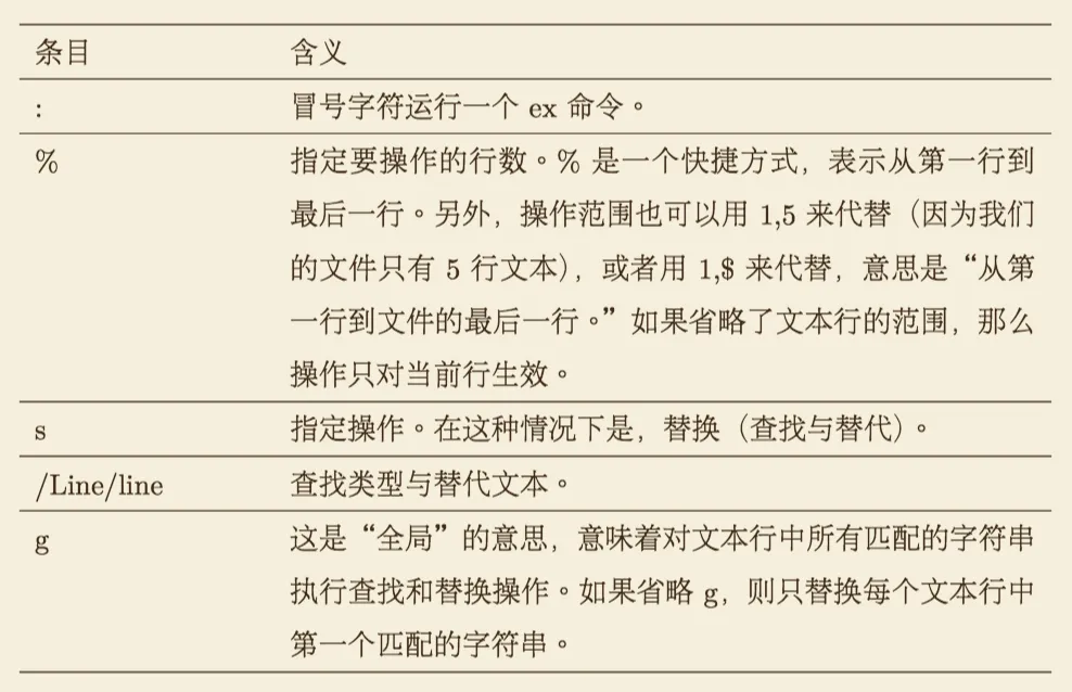
5)全局查找和替换


本文转自 咖啡机(K.F.J) 博客园博客,原文链接:http://www.cnblogs.com/strick/p/6093338.html,如需转载请自行联系原作者