Android逆向分析(2) APK的打包与安装背后的故事

简介: <div class="author-info" style="padding-bottom:15px; margin-bottom:30px; border-bottom-width:1px; border-bottom-style:solid; border-bottom-color:rgb(238,238,238); overflow:hidden; color:rgb(153,15

前言

上一次我们反编译了手Q,并遇到了Apktool反编译直接crash的问题,虽然笔者很想在这次解决这个问题,但在解决途中,发现该保护依赖于很多知识,所以本次先插入一下,正所谓知其然知其所以然,授之鱼不如授之以渔,只有知道一些基本原理,才能让我们以后能自行解决更多问题。

那么,你知道么?从我们在Android Studio中,点击run,到app运行在手机上,之间究竟发生了什么,代码和资源是怎么变成APK的,而APK又是怎么安装上去,并能执行的呢。


build-simple-overview

我们或许都能说出来像上图这样一个简单的过程:Android工程编译打包为APK,签名后通过ADB push到设备或者模拟器上安装。但是再深入就蒙了。

希望看完下文,大家能对整个过程有一定了解。

源码:资源部分为Android 4.4,后半段改为了6.0_r2

打包

APK是Android Package的缩写,实际上APK就是一个zip压缩包,使用zip解压软件直接就能对其进行解压,解压后会发现就是由各种资源文件、一或多个dex文件(odex过的apk除外)、AndroidManifest.xml、resources.arsc以及其他一些文件组成的。

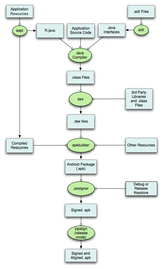
我们先看看从Android在线文档找来的APK文件构建流程图,如下(方形为对象,圆形为动作)。


apk-build

从该图来看,整个打包过程可以分为以下七个步骤:

第1步:aapt

打包资源文件,生成R.java和编译后的资源。aapt的可执行文件位于sdk的build-tools下,而源码则在frameworks\base\tools\aapt目录下。打包过程主要是调用了Resources.cpp下的buildResources()

路径为Main.cpp下的handleCommand(Bundle* bundle)Command.cpp下的doPackage(Bundle* bundle),经过一些初始化和检查后调用了我们要深入看的buildResources(Bundle* bundle, const sp<AaptAssets>& assets)。因为代码都比较长,这里不贴了,主要说一下大概的逻辑和流程。

检查AndroidManifest.xml

sp<AaptGroup> androidManifestFile =
        assets->getFiles().valueFor(String8("AndroidManifest.xml"));
if (androidManifestFile == NULL) {
    fprintf(stderr, "ERROR: No AndroidManifest.xml file found.\n");
    return UNKNOWN_ERROR;
}

status_t err = parsePackage(bundle, assets, androidManifestFile);
if (err != NO_ERROR) {
    return err;
}

NOISY(printf("Creating resources for package %s\n",
             assets->getPackage().string()));

主要做一些检查并使用parsePackage初始化并设置一些attribute,比如packageminSdkVersionuses-sdk

添加被引用资源包

使用table.addIncludedResources(bundle, assets)添加被引用资源包,比如系统的那些android:命名空间下的资源。

收集资源文件

收集资源文件:

static void collect_files(const sp<AaptDir>& dir,
        KeyedVector<String8, sp<ResourceTypeSet> >* resources);

处理overlay(重叠包,如果指定的重叠包有和当前编译包重名的资源,则使用重叠包的):

// apply the overlay files to the base set
if (!applyFileOverlay(bundle, assets, &drawables, "drawable") ||
        !applyFileOverlay(bundle, assets, &layouts, "layout") ||
        !applyFileOverlay(bundle, assets, &anims, "anim") ||
        !applyFileOverlay(bundle, assets, &animators, "animator") ||
        !applyFileOverlay(bundle, assets, &interpolators, "interpolator") ||
        !applyFileOverlay(bundle, assets, &transitions, "transition") ||
        !applyFileOverlay(bundle, assets, &xmls, "xml") ||
        !applyFileOverlay(bundle, assets, &raws, "raw") ||
        !applyFileOverlay(bundle, assets, &colors, "color") ||
        !applyFileOverlay(bundle, assets, &menus, "menu") ||
        !applyFileOverlay(bundle, assets, &mipmaps, "mipmap")) {
    return UNKNOWN_ERROR;
}

将收集到的资源文件加到资源表(ResourceTable)

对res目录下的各个资源子目录进行处理,函数为makeFileResources:

static status_t makeFileResources(Bundle* bundle, const sp<AaptAssets>& assets,
                                  ResourceTable* table,
                                  const sp<ResourceTypeSet>& set,
                                  const char* resType);

makeFileResources会对资源文件名做合法性检查,并将其添加到ResourceTable内。

编译values资源并添加到资源表

在上一步添加过程中,其实并没有对values资源进行处理,因为values比较特殊,需要经过编译之后,才能添加到资源表中。

编译会调用ResourceTablecompileResourceFile进行:

status_t compileResourceFile(Bundle* bundle,
                             const sp<AaptAssets>& assets,
                             const sp<AaptFile>& in,
                             const ResTable_config& defParams,
                             const bool overwrite,
                             ResourceTable* outTable);

给bag资源分配id

在继续编译其他资源之前,我们需要先给bag资源(attrs,比如orientation这种属性的取值范围定义的子元素)分配id,因为其他资源可能对它们有引用。

status_t ResourceTable::assignResourceIds();

编译xml资源文件

最后我们终于可以编译xml文件了,因为我们已经为它准备好了一切可能引用到的东西(value, drawable等)。

程序会对layouts, anims, animators等逐一调用ResourceTable.cpp的:

status_t compileXmlFile(const sp<AaptAssets>& assets,
                        const sp<AaptFile>& target,
                        ResourceTable* table,
                        int options);

进行编译,内部流程又可以分为:解析xml文件,赋予属性名称资源id,解析属性值,扁平化为二进制文件(调用flatten(Bundle* bundle, const sp<AaptFile>& dest))。

编译AndroidManifest.xml文件

该步骤其实也可以归为上一步,但由于manifest文件的特殊,所以姑且抽了出来。

// 拿到AndroidManifest.xml文件
const sp<AaptFile> manifestFile(androidManifestFile->getFiles().valueAt(0));
String8 manifestPath(manifestFile->getPrintableSource());

// 生成最终编译后的manifest文件

// 清空原来的数据,重新解析
manifestFile->clearData();
sp<XMLNode> manifestTree = XMLNode::parse(manifestFile);
if (manifestTree == NULL) {
    return UNKNOWN_ERROR;
}
// 马杀鸡manifest(从bundle读取必要的tag并写到manifestTree,
// 处理package name重载,把各种相对路径的名字改为绝对路径)
err = massageManifest(bundle, manifestTree);
if (err < NO_ERROR) {
    return err;
}
// 编译manifest xml文件
err = compileXmlFile(assets, manifestTree, manifestFile, &table);
if (err < NO_ERROR) {
    return err;
}

生成最终资源表

生成我们解压后看到的那个resources.arsc:

if (table.hasResources()) {
    // 生成资源符号表
    sp<AaptSymbols> symbols = assets->getSymbolsFor(String8("R"));
    err = table.addSymbols(symbols);
    if (err < NO_ERROR) {
        return err;
    }
    // 生成资源索引表resources.arsc
    resFile = getResourceFile(assets);
    if (resFile == NULL) {
        fprintf(stderr, "Error: unable to generate entry for resource data\n");
        return UNKNOWN_ERROR;
    }

    err = table.flatten(bundle, resFile);
    if (err < NO_ERROR) {
        return err;
    }

    // 可能有一些同学用到过,这就是public.xml里定义的固定资源id
    if (bundle->getPublicOutputFile()) {
        FILE* fp = fopen(bundle->getPublicOutputFile(), "w+");
        if (fp == NULL) {
            fprintf(stderr, "ERROR: Unable to open public definitions output file %s: %s\n",
                    (const char*)bundle->getPublicOutputFile(), strerror(errno));
            return UNKNOWN_ERROR;
        }
        if (bundle->getVerbose()) {
            printf("  Writing public definitions to %s.\n", bundle->getPublicOutputFile());
        }
        table.writePublicDefinitions(String16(assets->getPackage()), fp);
        fclose(fp);
    }

    // 把资源读回来到最终资源表
    finalResTable.add(resFile->getData(), resFile->getSize(), NULL);
    // 生成完毕
}

而具体的resources.arsc生成则在ResourceTable.cpp:

// 一个400行的函数,具体的生成实现在这里
status_t ResourceTable::flatten(Bundle* bundle, const sp<AaptFile>& dest);

写入顺序为 索引资源表头部(ResourceTypes:ResTable_header) -> 资源项的值字符串资源池 -> Package数据块。

验证AndroidManifest.xml文件

验证manifest各个属性对应值的合法性,即value中能出现的字符,完成后资源正式处理完毕,添加到AaptAssets:

if (resFile != NULL) {
    // These resources are now considered to be a part of the included resources, for others to reference.
    err = assets->addIncludedResources(resFile);
    if (err < NO_ERROR) {
        fprintf(stderr, "ERROR: Unable to parse generated resources, aborting.\n");
        return err;
    }
}

生成R.java

终于,我们已经读取并处理好了需要的一切,是时候开始写文件了,于是又回到了Command.cppdoPackage:

// 更新那些需要被作为Java符号的符号
assets->applyJavaSymbols();
if (SourcePos::hasErrors()) {
    goto bail;
}

// 如果需要则在这里生成.d依赖文件
...

// 写R.java常量
if (!assets->havePrivateSymbols()) {
    if (bundle->getCustomPackage() == NULL) {
        // 将R.java文件写到恰当的目录下
        // 如 gen/com/foo/app/R.java
        err = writeResourceSymbols(bundle, assets, assets->getPackage(), true);
    } else {
        const String8 customPkg(bundle->getCustomPackage());
        err = writeResourceSymbols(bundle, assets, customPkg, true);
    }
    if (err < 0) {
        goto bail;
    }
    // 如果有library文件,则需要把R.java也写到那些libraries的对应class目录下
    // 如 gen/com/foo/app/lib/R.java
    if (bundle->getExtraPackages() != NULL) {
        // 冒号分割
        String8 libs(bundle->getExtraPackages());
        char* packageString = strtok(libs.lockBuffer(libs.length()), ":");
        while (packageString != NULL) {
            err = writeResourceSymbols(bundle, assets, String8(packageString), true);
            if (err < 0) {
                goto bail;
            }
            packageString = strtok(NULL, ":");
        }
        libs.unlockBuffer();
    }
} else {
    // 有不对外开放的私有符号
    err = writeResourceSymbols(bundle, assets, assets->getPackage(), false);
    if (err < 0) {
        goto bail;
    }
    err = writeResourceSymbols(bundle, assets, assets->getSymbolsPrivatePackage(), true);
    if (err < 0) {
        goto bail;
    }
}

生成ProGuard文件

err = writeProguardFile(bundle, assets);
if (err < 0) {
    goto bail;
}

writeProguardFile(bundle, assets)则会调用

  • writeProguardForAndroidManifest(&keep, assets);
  • writeProguardForLayouts(&keep, assets);

将规则更新到ProguardKeepSet中,然后打开proguard文件进行写入(proguard文件由-G命令指定)。

生成apk

又是一个洋洋洒洒150多行的函数,浓缩一下看看删减版Package.cpp:

status_t writeAPK(Bundle* bundle, const sp<AaptAssets>& assets, const String8& outputFile)
{
    ... 计时,初始化状态变量
    // so,apk就是作为一个zip包创建的
    ZipFile* zip = NULL;
    int count;

    /*
     * 准备Zip文件,如果文件存在,则根据bundle设置的"update"或者"force"进行对应处理
     */
    FileType fileType = getFileType(outputFile.string());
    ...

    // 准备完毕,new ZipFile并打开准备开始写
    status_t status;
    zip = new ZipFile;
    status = zip->open(outputFile.string(), ZipFile::kOpenReadWrite | ZipFile::kOpenCreate);
    if (status != NO_ERROR) {
        fprintf(stderr, "ERROR: unable to open '%s' as Zip file for writing\n",
                outputFile.string());
        goto bail;
    }

    // 先把assets丢进去(即第10步我们准备好的东西,包括了assets目录, res目录下values以外的子目录 - 因为values已经被编译到资源索引表了, resources.arsc)
    count = processAssets(bundle, zip, assets);
    if (count < 0) {
        fprintf(stderr, "ERROR: unable to process assets while packaging '%s'\n",
                outputFile.string());
        result = count;
        goto bail;
    }

    // 再把用-j指定的包含classes的jar或者zip包给丢进去
    count = processJarFiles(bundle, zip);
    if (count < 0) {
        fprintf(stderr, "ERROR: unable to process jar files while packaging '%s'\n",
                outputFile.string());
        result = count;
        goto bail;
    }

    // 走到这儿算是处理成功了
    result = NO_ERROR;

    /*
     * 各种标记删除,然后flush zip
     */
    ...

    /* 没东西要你何用,删 */
    if (zip->getNumEntries() == 0) {
        ...
    }

    // 如果被要求生成依赖文件,则在这里进行,最后写到指定apk输出目录下,如bin/resources.ap_.d
    ...

    assert(result == NO_ERROR);

// 上面任何一部出错则goto跑来这儿,删除文件
bail:
    delete zip;        // must close before remove in Win32
    if (result != NO_ERROR) {
        ...删除并unlink
    }

    if (result == NO_ERROR && bundle->getVerbose())
        printf("Done!\n");

    return result;
}

第2步:aidl

处理aidl文件,调用build-tools下的aidl可执行文件生成对应的Java文件。该工具的源码位于frameworks\base\tools\aidl。

第3步:Java源码编译

我们有了R.java和aidl生成的Java文件,再加上工程的源代码,现在可以使用javac进行正常的java编译生成class文件了。

第4步:dex

调用dx.bat将所有的class文件(上一步生成的以及第三方库的)转化为classes.dex文件,实际调用的是build-tools\lib\dx.jar,其源码位于libcore\dex(描述Dex文件的格式)及dalvik\dx(包含dx及multidex打包)下。

dx会将class转换为Dalvik字节码,生成常量池,消除冗余数据等。

关于dex,我们下一篇会单独去细说。

第5步:apkbuilder

打包生成APK文件。旧的apkbuilder脚本已经废弃,现在都已经通过sdklib.jarApkBuilder类进行打包了。输入为我们之前生成的包含resources.arcs的.ap_文件,上一步生成的dex文件,以及其他资源如jni、jar包内的资源。

大致步骤为

  1. 以包含resources.arcs的.ap_文件为基础,new一个ApkBuilder,设置debugMode
  2. apkBuilder.addZipFile(f);
  3. apkBuilder.addSourceFolder(f);
  4. apkBuilder.addResourcesFromJar(f);
  5. apkBuilder.addNativeLibraries(nativeFileList);
  6. apkBuilder.sealApk(); // 关闭apk文件
  7. generateDependencyFile(depFile, inputPaths, outputFile.getAbsolutePath());

第6步:Jarsigner

对apk文件进行签名。APK需要签名才能在设备上进行安装,源码在build\tools\signapk下。

很多时候我们在逆向改完后,会因为没有签名文件导致最后的apk无法正常使用,又细分为本地验证和服务器验证。

第7步:zipalign

调用buildtools\zipalign,对签名后的apk文件进行对齐处理,使apk中所有资源文件距离文件起始偏移为4字节的整数倍,从而在通过内存映射访问apk文件时会更快。

这样我们的最终apk就生成完毕了,对gradle是如何在输入gradle assembleDebug之后打包的,可以参见aosp下builder/src/main/java/com/android/builder目录,这样你可以更了解整个流程和每个gradle子任务做了什么(像是BuildConfig是怎么生成的)。

ADB

ADB, 全名 Android Debug Bridge,不仅仅是命令行我们输入的adb xxx命令,DebugDevice MonitorDDMS也都是通过adb来完成设备与我们的开发机器的通信的。

比如当我们在命令行输入


adb daemon start

实际上就会有2个进程被起起来(这就是下文提到的组件中的client和server了)


adb ps

角色

ADB扮演了2个角色

  • 传输。host和设备间的通信路径。可能是USB,也可能是TCP,但host不需要关心。
  • 服务。通过传输提供服务,在目标设备上执行指定命令。

组件

ADB中有3个组件

  • adb clients。其实就是那个子命令的可执行文件。比如起了3个adb shell,那就是3个clients。
  • adb server(就是那个动不动卡死要restart的东西)。在开发机器的后台运行,扮演着adb clients和adbd之间的中介,让彼此可以通信。
  • adb daemon(adbd)。在目标设备上运行的后台进程;由init启动,死掉后会由init重启。

server的启动

当启动adb client的时候,client首先会检查是否有adb server进程在运行中,如果没有则启动进程。

server启动后会绑定到TCP端口5037,并监听来自adb clients的命令。接着server会通过扫描5555到5585之间的奇数端口(被模拟器和物理设备所使用),建立到所有运行中设备实例的连接。一旦server找到adb daemon,就会建立到那个端口的连接(而未开启USB调试的设备则没有adb daemon运行)。

每个设备实例都需要一对连续的端口(这就是为什么刚才只扫描奇数端口),一个偶数端口用于控制连接,一个奇数端口用于adb连接,例如:

模拟器1,控制: 5554
模拟器2,adb: 5555
Nexus6,控制: 5556
Nexus6, adb: 5557
...

如上,5554和5555其实都是被同一台设备所使用。

内部实现

源码位于aosp的system/core/adb目录下,adb和adbd都是从这儿编译出来的。
有一部分文件是共用的:adb.c, fdevent.c, transort.c, transport_local.c, tansport_usb.c, service.c, sockets.c, util.c。

举个例子adb.c:

std::string get_trace_setting() {
#if ADB_HOST
    return get_trace_setting_from_env();
#else
    return get_trace_setting_from_prop();
#endif
}

通过ADB_HOST这个宏编译不同的代码。其他大部分文件则由server和client后缀可以区分。

跟我们的主题息息相关的主要就是install系列的命令了,先看看命令使用:

adb install [-lrtsdg] <file>
                             - 把安装包文件push到设备并安装
                               (-l: forward lock application)
                               (-r: replace existing application)
                               (-t: allow test packages)
                               (-s: install application on sdcard)
                               (-d: allow version code downgrade)
                               (-g: grant all runtime permissions)

adb install-multiple [-lrtsdpg] <file...>
                             - 把安装包文件push到设备并安装
                               (-l: forward lock application)
                               (-r: replace existing application)
                               (-t: allow test packages)
                               (-s: install application on sdcard)
                               (-d: allow version code downgrade)
                               (-p: partial application install)
                               (-g: grant all runtime permissions)

adb uninstall [-k] <package> - 从设备上卸载该app
                               ('-k' means keep the data and cache directories)

分别对应commandline.cpp下的三个方法:

static int install_app(transport_type t, const char* serial, int argc, const char** argv);
static int install_multiple_app(transport_type t, const char* serial, int argc, const char** argv);
static int uninstall_app(transport_type t, const char* serial, int argc, const char** argv);

adb install

这里以install命令为例看看adb做了什么:

static int install_app(transport_type transport, const char* serial, int argc,
                       const char** argv)
{
    static const char *const DATA_DEST = "/data/local/tmp/%s";
    static const char *const SD_DEST = "/sdcard/tmp/%s";
    const char* where = DATA_DEST;

    // 解析-s参数,有则把where改成SD_DEST
    ...

    // 找到最后的APK参数,检查是否是APK,不是则提示"Invalid APK file",然后直接退出
    ...

    const char* apk_file = argv[last_apk];
    char apk_dest[PATH_MAX];
    // apk_dest这样就是最终要拷贝过去的完整路径了,比如"/data/local/tmp/app.apk"
    snprintf(apk_dest, sizeof apk_dest, where, get_basename(apk_file));
    // 把文件push上去
    int err = do_sync_push(apk_file, apk_dest, 0 /* no show progress */);
    if (err) {
        goto cleanup_apk;
    } else {
        argv[last_apk] = apk_dest; /* destination name, not source location */
    }
    // 通过pm安装
    err = pm_command(transport, serial, argc, argv);

// push出错了就删了文件
cleanup_apk:
    delete_file(transport, serial, apk_dest);
    return err;
}

// pm命令
static int pm_command(transport_type transport, const char* serial,
                      int argc, const char** argv)
{
    std::string cmd = "shell:pm";

    while (argc-- > 0) {
        cmd += " " + escape_arg(*argv++);
    }

    return send_shell_command(transport, serial, cmd);
}

彩蛋

还有几个有趣的命令

# 跟adb shell差不多,不过颜色很hell
adb hell

# 笑你妹
adb lolcat

安装

为什么有时候会安装不上apk呢?安装的界面是怎么弹出来的?抱着这些疑问,我们看下去。

安装方式

大致上有四种

  1. 系统程序安装,开机时安装,没有安装界面。
    由开机时启动的PackageManagerService服务完成,会在启动时扫描/system/appvender/app/data/app/data/app-private并安装。
  2. 通过Android市场安装,Google Play可以直接安装,其他市场除非root,否则需要自己点击安装(除非定制rom),即和第4种一样。
  3. ADB安装,即上一节说的,也没有安装界面。shell:pm是PackageManagerService的Shell客户端,源码位于
    /frameworks/base/cmds/pm

执行路径大致是从main -> run -> runInstall,挑一段最后的核心代码Pm.java:

private int runInstall() {
    ....
    try {
        VerificationParams verificationParams = new VerificationParams(verificationURI,
                originatingURI, referrerURI, VerificationParams.NO_UID, null);
        // 通过IPackageManager
        mPm.installPackageAsUser(apkFilePath, obs.getBinder(), installFlags,
                installerPackageName, verificationParams, abi, userId);

        synchronized (obs) {
            while (!obs.finished) {
                try {
                    obs.wait();
                } catch (InterruptedException e) {
                }
            }
            // 我们看到的成功失败返回信息
            if (obs.result == PackageManager.INSTALL_SUCCEEDED) {
                System.out.println("Success");
                return 0;
            } else {
                System.err.println("Failure ["
                        + installFailureToString(obs)
                        + "]");
                return 1;
            }
        }
    } catch (RemoteException e) {
        ...
    }
}
  1. 手机自行通过文件浏览器打开安装,有安装界面。

PackageInstaller

当我们在手机的文件管理器或者notification点击apk文件,就会出现如下图所示(Nexus6 Android 6.0.1)的界面,点击安装按钮即可开始安装,点击取消按钮返回。


安装界面

这个安装界面是Android系统程序PackageInstaller的PackageInstallerActivity,dump一下可以看到如下图信息


PackageInstallerActivity

当Android系统请求安装apk程序时,会启动这个Activity,并通过Intent读取传来的apk信息,我们来简单看看该Activty onCreate的代码:

public class PackageInstallerActivity extends Activity implements OnCancelListener, OnClickListener {
    ...
    @Override
    protected void onCreate(Bundle icicle) {
        super.onCreate(icicle);

        // 拿到pm和installer
        mPm = getPackageManager();
        mInstaller = mPm.getPackageInstaller();
        mUserManager = (UserManager) getSystemService(Context.USER_SERVICE);

        final Intent intent = getIntent();

        // 检查permission,初始化读取mSessionId,mPackageURI,mOriginatingURI,mReferrerURI
        ...

        // 检查是否允许未知来源
        ...

        // 检查scheme是否支持,不支持则直接结束
        final String scheme = mPackageURI.getScheme();
        if (scheme != null && !"file".equals(scheme) && !"package".equals(scheme)) {
            Log.w(TAG, "Unsupported scheme " + scheme);
            setPmResult(PackageManager.INSTALL_FAILED_INVALID_URI);
            mInstallFlowAnalytics.setFlowFinished(
                    InstallFlowAnalytics.RESULT_FAILED_UNSUPPORTED_SCHEME);
            finish();
            return;
        }

        final PackageUtil.AppSnippet as;
        if ("package".equals(mPackageURI.getScheme())) {
            // package scheme
            mInstallFlowAnalytics.setFileUri(false);
            try {
                mPkgInfo = mPm.getPackageInfo(mPackageURI.getSchemeSpecificPart(),
                        PackageManager.GET_PERMISSIONS | PackageManager.GET_UNINSTALLED_PACKAGES);
            } catch (NameNotFoundException e) {
            }
            // 无法获得PackageInfo,直接退出
            if (mPkgInfo == null) {
                ...
            }
            as = new PackageUtil.AppSnippet(mPm.getApplicationLabel(mPkgInfo.applicationInfo),
                    mPm.getApplicationIcon(mPkgInfo.applicationInfo));
        } else {
            // file scheme
            mInstallFlowAnalytics.setFileUri(true);
            final File sourceFile = new File(mPackageURI.getPath());
            PackageParser.Package parsed = PackageUtil.getPackageInfo(sourceFile);

            // 检查解析错误,显示错误对话框,直接退出
            if (parsed == null) {
                ...
            }
            // 生成PackageInfo
            mPkgInfo = PackageParser.generatePackageInfo(parsed, null,
                    PackageManager.GET_PERMISSIONS, 0, 0, null,
                    new PackageUserState());
            // manifest校验
            mPkgDigest = parsed.manifestDigest;
            // 设置apk的程序名和图标
            as = PackageUtil.getAppSnippet(this, mPkgInfo.applicationInfo, sourceFile);
        }
        mInstallFlowAnalytics.setPackageInfoObtained();

        setContentView(R.layout.install_start);
        mInstallConfirm = findViewById(R.id.install_confirm_panel);
        mInstallConfirm.setVisibility(View.INVISIBLE);
        PackageUtil.initSnippetForNewApp(this, as, R.id.app_snippet);

        mOriginatingUid = getOriginatingUid(intent);

        // 如果必要则禁止来自未知来源的安装
        if (!requestFromUnknownSource) {
            // 进行一些其他的初始化工作
            initiateInstall();
            return;
        }

        // 未知来源检查,如果admin禁止则直接提示错误退出。否则显示选项提示用户去设置里修改该设置。
        final boolean isManagedProfile = mUserManager.isManagedProfile();
        if (!unknownSourcesAllowedByAdmin || (!unknownSourcesAllowedByUser && isManagedProfile)) {
            showDialogInner(DLG_ADMIN_RESTRICTS_UNKNOWN_SOURCES);
            mInstallFlowAnalytics.setFlowFinished(
                    InstallFlowAnalytics.RESULT_BLOCKED_BY_UNKNOWN_SOURCES_SETTING);
        } else if (!unknownSourcesAllowedByUser) {
            showDialogInner(DLG_UNKNOWN_SOURCES);
            mInstallFlowAnalytics.setFlowFinished(
                    InstallFlowAnalytics.RESULT_BLOCKED_BY_UNKNOWN_SOURCES_SETTING);
        } else {
            initiateInstall();
        }
    }
}

整个方法有2个重点函数。

1) PackageUtil.getPackageInfo(sourceFile)

getPackageInfo会构造PackageParser,调用Package parseMonolithicPackage(File apkFile, int flags)去解析该apk程序包,然后记录下manifest的校验码。

parseMonolithicPackage()对于我们普通的app又会调用parseBaseApk(File apkFile, AssetManager assets, int flags)去做真正的解析并获得Package对象(该类里有很多给split apk用的方法和逻辑)。

解析过程会首先读取AndroidManifest.xml获取程序包名以构建Package对象,然后再处理manifest的其他标签包括四大组件,并把信息全都存到Package对象里面。

2) initiateInstall()

首先检测该程序是否已安装,是则弹框提示是否替换程序,否则直接调用startInstallConfirm(),做UI初始化和事件绑定,于是当我们点击安装的时候则会触发onClick下的OK按钮事件:

if (mOkCanInstall || mScrollView == null) {
    mInstallFlowAnalytics.setInstallButtonClicked();
    if (mSessionId != -1) {
        mInstaller.setPermissionsResult(mSessionId, true);

        // We're only confirming permissions, so we don't really know how the
        // story ends; assume success.
        mInstallFlowAnalytics.setFlowFinishedWithPackageManagerResult(
                PackageManager.INSTALL_SUCCEEDED);
        finish();
    } else {
        startInstall();
    }
} else {
    mScrollView.pageScroll(View.FOCUS_DOWN);
}

对于本地app则会继续走startInstall的逻辑,开启一个新的activity,InstallAppProgress,该activity判断scheme进行不同的安装:

if ("package".equals(mPackageURI.getScheme())) {
    try {
        pm.installExistingPackage(mAppInfo.packageName);
        observer.packageInstalled(mAppInfo.packageName,
                PackageManager.INSTALL_SUCCEEDED);
    } catch (PackageManager.NameNotFoundException e) {
        observer.packageInstalled(mAppInfo.packageName,
                PackageManager.INSTALL_FAILED_INVALID_APK);
    }
} else {
    pm.installPackageWithVerificationAndEncryption(mPackageURI, observer, installFlags,
            installerPackageName, verificationParams, null);
}

installPackageWithVerificationAndEncryption()其实还是会调用installPackage(),结果和adb安装殊途同归,整个转的路径为installPackage() -> installPackageAsUser()(这儿会先检查调用者是否有安装的权限) -> processPendingInstall() -> installPackageLI():

private void installPackageLI(InstallArgs args, PackageInstalledInfo res) {
    ....
    if (replace) {
        // 替换已有程序
        replacePackageLI(pkg, parseFlags, scanFlags | SCAN_REPLACING, args.user,
                installerPackageName, volumeUuid, res);
    } else {
        // 安装新程序
        installNewPackageLI(pkg, parseFlags, scanFlags | SCAN_DELETE_DATA_ON_FAILURES,
                args.user, installerPackageName, volumeUuid, res);
    }
    ....
}

无论是替换还是新安装,都会调用scanPackageLI(),然后跑去scanPackageDirtyLI,它会判断是否为系统程序,解析apk程序包,检查依赖库,验证签名,检查sharedUser签名、权限冲突、ContentProvider冲突,更新native库目录文件(检测abi),进行dexopt,杀掉现有进程(仅对覆盖安装的场景)等等,最后调用createDataDirsLI()进行实际安装:

private int createDataDirsLI(String volumeUuid, String packageName, int uid, String seinfo) {
    int[] users = sUserManager.getUserIds();
    int res = mInstaller.install(volumeUuid, packageName, uid, uid, seinfo);
    if (res < 0) {
        return res;
    }
    for (int user : users) {
        if (user != 0) {
            res = mInstaller.createUserData(volumeUuid, packageName,
                    UserHandle.getUid(user, uid), user, seinfo);
            if (res < 0) {
                return res;
            }
        }
    }
    return res;
}

mInstallerInstaller类的实例,但实际安装并不是在java做的,而会通过InstallerConnection把命令使用socket通信发到/system/bin/installd。

在这里第一次call的install()对应命令为
install uuid name uid gid seinfo
而第二次call的createUserData则会使用命令
mkuserdata uuid name uid userId seinfo

installd是一个常驻进程,可以在adb shell通过ps | grep installd查看进程信息。源码位于frameworks/native/cmd/installd/installd.cpp下(dexopt也在这里哦),处理install命令的函数为do_install(), do_install调用了Command.cppinstall():

int install(const char *uuid, const char *pkgname, uid_t uid, gid_t gid, const char *seinfo)
{
    if ((uid < AID_SYSTEM) || (gid < AID_SYSTEM)) {
        ALOGE("invalid uid/gid: %d %d\n", uid, gid);
        return -1;
    }

    std::string _pkgdir(create_data_user_package_path(uuid, 0, pkgname));
    const char* pkgdir = _pkgdir.c_str();

    if (mkdir(pkgdir, 0751) < 0) {
        ALOGE("cannot create dir '%s': %s\n", pkgdir, strerror(errno));
        return -1;
    }
    if (chmod(pkgdir, 0751) < 0) {
        ALOGE("cannot chmod dir '%s': %s\n", pkgdir, strerror(errno));
        unlink(pkgdir);
        return -1;
    }

    if (selinux_android_setfilecon(pkgdir, pkgname, seinfo, uid) < 0) {
        ALOGE("cannot setfilecon dir '%s': %s\n", pkgdir, strerror(errno));
        unlink(pkgdir);
        return -errno;
    }

    if (chown(pkgdir, uid, gid) < 0) {
        ALOGE("cannot chown dir '%s': %s\n", pkgdir, strerror(errno));
        unlink(pkgdir);
        return -1;
    }

    return 0;
}

// 5.0支持多用户后把用户数据和app数据的创建分开了,完成install后,
// java层会调用这儿依次为所有用户创建用户数据,而过去这两个函数是合并的一个函数
int make_user_data(const char *uuid, const char *pkgname, uid_t uid, userid_t userid, const char* seinfo)
{
    std::string _pkgdir(create_data_user_package_path(uuid, userid, pkgname));
    const char* pkgdir = _pkgdir.c_str();

    if (mkdir(pkgdir, 0751) < 0) {
        ALOGE("cannot create dir '%s': %s\n", pkgdir, strerror(errno));
        return -errno;
    }
    if (chmod(pkgdir, 0751) < 0) {
        ALOGE("cannot chmod dir '%s': %s\n", pkgdir, strerror(errno));
        unlink(pkgdir);
        return -errno;
    }

    if (selinux_android_setfilecon(pkgdir, pkgname, seinfo, uid) < 0) {
        ALOGE("cannot setfilecon dir '%s': %s\n", pkgdir, strerror(errno));
        unlink(pkgdir);
        return -errno;
    }

    if (chown(pkgdir, uid, uid) < 0) {
        ALOGE("cannot chown dir '%s': %s\n", pkgdir, strerror(errno));
        unlink(pkgdir);
        return -errno;
    }

    return 0;
}

执行完毕后,通过socket回传结果,而PackageInstaller根据返回结果做对应处理并显示给用户,至此为止,整个apk安装过程结束。

总结和下期预告

我们了解了一个android工程是怎么变成apk的,apk是怎么跑到设备上,而最后又是如何安装的。下一次我们来看看dex和odex,art上的elf和oat都是什么,而dexopt又做了什么优化。dex加壳技术大多就是在dex上面做了手脚。


参考文献:

写的途中还不慎看到csdn上某排名500多的百度大V声称自己看老罗的博客并结合参考资料写的整理,实则完全就是照抄书上的,连错误的地方都照抄了,也没有说是人家的,我也是呵呵哒。更有趣的是该作者还在新的文章里提到觉得网上的文章内容重复太多。恩恩,不愧是伟大的百度公司的开发。实在忍不住喷一下。果然还是太年轻。

原文:http://blog.zhaiyifan.cn/2016/02/13/android-reverse-2/

相关实践学习
AnalyticDB PostgreSQL 企业智能数据中台:一站式管理数据服务资产
企业在数据仓库之上可构建丰富的数据服务用以支持数据应用及业务场景;ADB PG推出全新企业智能数据平台,用以帮助用户一站式的管理企业数据服务资产,包括创建, 管理,探索, 监控等; 助力企业在现有平台之上快速构建起数据服务资产体系
目录
相关文章
|
开发框架 前端开发 Android开发
Flutter 与原生模块(Android 和 iOS)之间的通信机制,包括方法调用、事件传递等,分析了通信的必要性、主要方式、数据传递、性能优化及错误处理,并通过实际案例展示了其应用效果,展望了未来的发展趋势
本文深入探讨了 Flutter 与原生模块(Android 和 iOS)之间的通信机制,包括方法调用、事件传递等,分析了通信的必要性、主要方式、数据传递、性能优化及错误处理,并通过实际案例展示了其应用效果,展望了未来的发展趋势。这对于实现高效的跨平台移动应用开发具有重要指导意义。
1426 4
|
8月前
|
存储 人工智能 Android开发
为什么微信发送的APP安装不了,.apk转化为.apk.1
微信发送的APP文件常被改为.apk.1格式导致无法安装,推荐使用夸克或QQ浏览器解决。
1155 14
|
移动开发 安全 Java
Android历史版本与APK文件结构
通过以上内容,您可以全面了解Android的历史版本及其主要特性,同时掌握APK文件的结构和各部分的作用。这些知识对于理解Android应用的开发和发布过程非常重要,也有助于在实际开发中进行高效的应用管理和优化。希望这些内容对您的学习和工作有所帮助。
1506 83
|
安全 算法 小程序
【03】微信支付商户申请下户到配置完整流程-微信开放平台创建APP应用-填写上传基础资料-生成安卓证书-获取Apk签名-申请+配置完整流程-优雅草卓伊凡
【03】微信支付商户申请下户到配置完整流程-微信开放平台创建APP应用-填写上传基础资料-生成安卓证书-获取Apk签名-申请+配置完整流程-优雅草卓伊凡
846 28
【03】微信支付商户申请下户到配置完整流程-微信开放平台创建APP应用-填写上传基础资料-生成安卓证书-获取Apk签名-申请+配置完整流程-优雅草卓伊凡
|
前端开发 Java 编译器
当flutter react native 等混开框架-并且用vscode-idea等编译器无法打包apk,打包安卓不成功怎么办-直接用android studio如何打包安卓apk -重要-优雅草卓伊凡
当flutter react native 等混开框架-并且用vscode-idea等编译器无法打包apk,打包安卓不成功怎么办-直接用android studio如何打包安卓apk -重要-优雅草卓伊凡
434 36
当flutter react native 等混开框架-并且用vscode-idea等编译器无法打包apk,打包安卓不成功怎么办-直接用android studio如何打包安卓apk -重要-优雅草卓伊凡
|
存储 安全 小程序
apk安装包EXE,mis程序打包后报毒的正确处理方式-千万不要再人傻钱多被骗-真正的合法途径的处理方式才是正确的-apk安装包EXE,mis程序如何处理-优雅草央千澈
apk安装包EXE,mis程序打包后报毒的正确处理方式-千万不要再人傻钱多被骗-真正的合法途径的处理方式才是正确的-apk安装包EXE,mis程序如何处理-优雅草央千澈
464 32
apk安装包EXE,mis程序打包后报毒的正确处理方式-千万不要再人傻钱多被骗-真正的合法途径的处理方式才是正确的-apk安装包EXE,mis程序如何处理-优雅草央千澈
|
前端开发 Java 开发工具
【03】完整flutter的APP打包流程-以apk设置图标-包名-签名-APP名-打包流程为例—-开发完整的社交APP-前端客户端开发+数据联调|以优雅草商业项目为例做开发-flutter开发-全流程-商业应用级实战开发-优雅草央千澈 章节内容【03】
【03】完整flutter的APP打包流程-以apk设置图标-包名-签名-APP名-打包流程为例—-开发完整的社交APP-前端客户端开发+数据联调|以优雅草商业项目为例做开发-flutter开发-全流程-商业应用级实战开发-优雅草央千澈 章节内容【03】
1337 18
【03】完整flutter的APP打包流程-以apk设置图标-包名-签名-APP名-打包流程为例—-开发完整的社交APP-前端客户端开发+数据联调|以优雅草商业项目为例做开发-flutter开发-全流程-商业应用级实战开发-优雅草央千澈 章节内容【03】
|
Dart 前端开发 Android开发
【02】写一个注册页面以及配置打包选项打包安卓apk测试—开发完整的社交APP-前端客户端开发+数据联调|以优雅草商业项目为例做开发-flutter开发-全流程-商业应用级实战开发-优雅草央千澈
【02】写一个注册页面以及配置打包选项打包安卓apk测试—开发完整的社交APP-前端客户端开发+数据联调|以优雅草商业项目为例做开发-flutter开发-全流程-商业应用级实战开发-优雅草央千澈
493 1
【02】写一个注册页面以及配置打包选项打包安卓apk测试—开发完整的社交APP-前端客户端开发+数据联调|以优雅草商业项目为例做开发-flutter开发-全流程-商业应用级实战开发-优雅草央千澈
|
安全 Android开发 数据安全/隐私保护
深入探索Android与iOS系统安全性的对比分析
在当今数字化时代,移动操作系统的安全已成为用户和开发者共同关注的重点。本文旨在通过比较Android与iOS两大主流操作系统在安全性方面的差异,揭示两者在设计理念、权限管理、应用审核机制等方面的不同之处。我们将探讨这些差异如何影响用户的安全体验以及可能带来的风险。
978 21
|
Java 开发工具 Android开发
安卓与iOS开发环境对比分析
在移动应用开发的广阔天地中,安卓和iOS两大平台各自占据半壁江山。本文深入探讨了这两个平台的开发环境,从编程语言、开发工具到用户界面设计等多个角度进行比较。通过实际案例分析和代码示例,我们旨在为开发者提供一个清晰的指南,帮助他们根据项目需求和个人偏好做出明智的选择。无论你是初涉移动开发领域的新手,还是寻求跨平台解决方案的资深开发者,这篇文章都将为你提供宝贵的信息和启示。
260 8