新手百科:阿里云服务器ECS和轻量应用服务器有什么区别?看完秒懂

简介: 阿里云ECS是企业级IaaS服务,弹性强、功能全,适合高并发、大数据等复杂场景;轻量应用服务器,轻量官网:https://t.aliyun.com/U/PEdlFP 则主打简单易用、一键部署、高性价比,专为个人博客、学习测试等轻量场景设计。

阿里云服务器ECS和轻量应用服务器有什么区别?轻量和ECS优缺点对比,云服务器ECS是明星级云产品,适合企业专业级的使用场景,轻量应用服务器是在ECS的基础上推出的轻量级云服务器,适合个人开发者单机应用访问量不高的网站博客、云端学习测试环境等,阿小云从使用场景、适用人群、计费方式、系统镜像、网络带宽、运维管理等多方面来详细说下二者区别及如何选择:


阿里云轻量应用服务器和ECS区别

阿里云服务器分为轻量应用服务器云服务器ECS,轻量是在云服务器ECS基础上推出的轻量级云服务器,轻量应用服务器是一款可快速搭建且易于管理的轻量级云服务器,提供基于单台服务器的应用部署、安全管理、可视化运维监控等服务,使用门槛低。轻量应用服务器结合WordPress等应用镜像,可以快速搭建所需Web环境。下图是阿里云官方文档提供的对比图:

qubie.jpg

云服务器ECS是阿里云明星级云产品,企业上云必备,云服务器ECS和结合负载均衡SLB、云数据库、对象存储OSS等产品搭建集群高可用容灾应用,云服务器ECS相对于轻量应用服务器而言使用门槛更高。这也是为什么已经有了云服务器ECS,却还要推出轻量应用服务器的原因,这是因为并不是所有应用都需要云服务器ECS,像企业官网、流量较少的Web建站应用、程序测试等应用场景,一台轻量应用服务器就可以搞定。

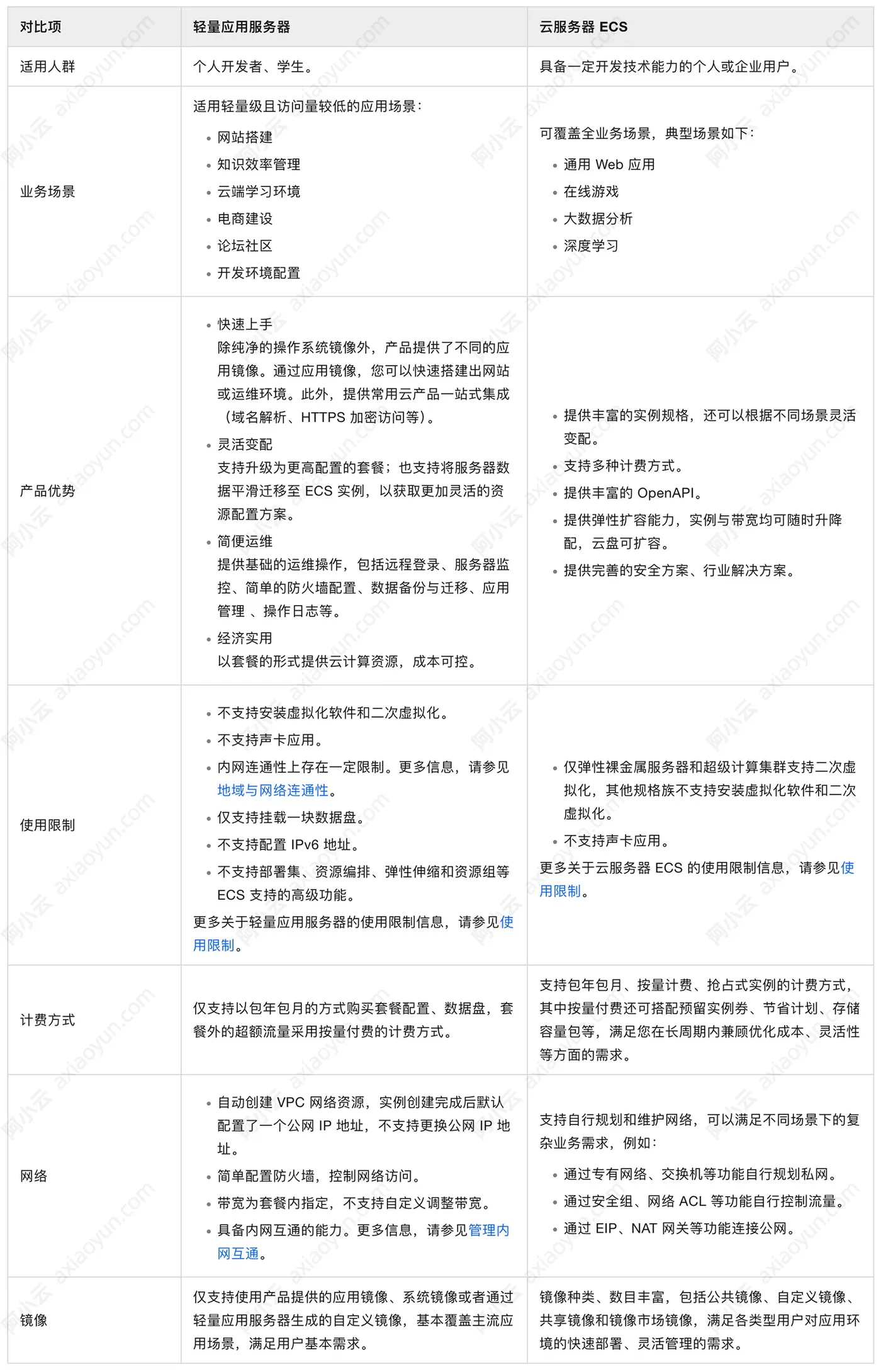
轻量应用服务器和云服务器ECS区别对照表

对比项 轻量应用服务器 云服务器ECS
适用人群 个人开发者、学生。 具备一定开发技术能力的个人或企业用户。
业务场景 适用轻量级且访问量较低的应用场景:
  • 网站搭建
  • 知识效率管理
  • 云端学习环境
  • 电商建设
  • 论坛社区
  • 开发环境配置
可覆盖全业务场景,典型场景如下:
  • 通用Web应用
  • 在线游戏
  • 大数据分析
  • 深度学习
产品优势
  • 快速上手除纯净的操作系统镜像外,产品提供了不同的应用镜像。通过应用镜像,您可以快速搭建出网站或运维环境。此外,提供常用云产品一站式集成(域名解析、HTTPS加密访问等)。
  • 灵活变配支持升级为更高配置的套餐;也支持将服务器数据平滑迁移至ECS实例,以获取更加灵活的资源配置方案。
  • 简便运维提供基础的运维操作,包括远程登录、服务器监控、简单的防火墙配置、数据备份与迁移、应用管理 、操作日志等。
  • 经济实用以套餐的形式提供云计算资源,成本可控。
  • 提供丰富的实例规格,还可以根据不同场景灵活变配。
  • 支持多种计费方式。
  • 提供丰富的OpenAPI。
  • 提供弹性扩容能力,实例与带宽均可随时升降配,云盘可扩容。
  • 提供完善的安全方案、行业解决方案。
使用限制
  • 不支持安装虚拟化软件和二次虚拟化。
  • 不支持声卡应用。
  • 内网连通性上存在一定限制。参考:地域与网络连通性
  • 仅支持挂载一个数据盘,且数据盘只能在创建轻量应用服务器时挂载。
  • 不支持配置IPv6地址。
  • 不支持部署集、资源编排、弹性伸缩、标签和资源组等ECS支持的高级功能。

更多关于轻量应用服务器的使用限制信息,参考:使用限制

  • 仅弹性裸金属服务器和超级计算集群支持二次虚拟化,其他规格族不支持安装虚拟化软件和二次虚拟化。
  • 不支持声卡应用。

更多关于云服务器ECS的使用限制信息,参考:使用限制

计费方式 仅支持以包年包月的方式购买套餐配置、数据盘,套餐外的超额流量采用按量付费的计费方式。 支持包年包月、按量计费、抢占式实例的计费方式,其中按量付费还可搭配预留实例券、节省计划、存储容量包等,满足您在长周期内兼顾优化成本、灵活性等方面的需求。
网络
  • 自动创建VPC网络资源,实例创建完成后默认配置了一个公网IP地址,不支持更换公网IP地址。
  • 简单配置防火墙,控制网络访问。
  • 带宽为套餐内指定,不支持自定义调整带宽。
  • 具备内网互通的能力。参考:管理内网互通
支持自行规划和维护网络,可以满足不同场景下的复杂业务需求,例如:
  • 通过专有网络、交换机等功能自行规划私网。
  • 通过安全组、网络ACL等功能自行控制流量。
  • 通过EIP、NAT网关等功能连接公网。
镜像 仅支持使用产品提供的应用镜像、系统镜像或者通过轻量应用服务器生成的自定义镜像,基本覆盖主流应用场景,满足用户基本需求。 镜像种类、数目丰富,包括公共镜像、自定义镜像、共享镜像和镜像市场镜像,满足各类型用户对应用环境的快速部署、灵活管理的需求。

一:使用场景区别

1、轻量应用服务器使用场景:

  • 个人博客或访问量较低的网站
  • 云端学习环境
  • 电商建设
  • 论坛社区网站搭建
  • 开发环境配置

2、云服务器ECS使用场景:

  • 深度学习
  • 大数据分析
  • 在线游戏
  • 大流量的Web网站应用

二:适合人群差异

1、轻量应用服务器

  • 适用于个人开发者、学生

2、云服务器ECS

  • 适用于具备一定开发技术能力的个人或企业用户。

三:系统镜像

1、阿里云轻量应用服务器官方提供应用镜像,应用镜像包括OpenClaw、Hermes Agent、CoPaw、ZeroClaw、宝塔面板、WordPress、LAMP、LNMP、Node.JS、ASP/.NET、Tomcat、Typecho、NextCloud、Drupal、phpwind、ECShop、Docker等,如下图:

2、云服务器ECS镜像可选公共镜像、自定义镜像、共享镜像、镜像市场和社区镜像,公共镜像为纯净版操作系统。

四:优势对比

1、轻量应用服务器优势:

  • 快速上手除纯净的操作系统镜像外,产品提供了不同的应用镜像。通过应用镜像,您可以快速搭建出网站或运维环境。此外,提供常用云产品一站式集成(域名解析、HTTPS加密访问等)。
  • 灵活变配支持升级为更高配置的套餐;也支持将服务器数据平滑迁移至ECS实例,以获取更加灵活的资源配置方案。
  • 简便运维提供基础的运维操作,包括远程登录、服务器监控、简单的防火墙配置、数据备份与迁移、应用管理 、操作日志等。
  • 经济实用以套餐的形式提供云计算资源,成本可控。

2、云服务器ECS优势:

  • 提供丰富的实例规格,还可以根据不同场景灵活变配。
  • 支持多种计费方式。
  • 提供丰富的OpenAPI。
  • 提供弹性扩容能力,实例与带宽均可随时升降配,云盘可扩容。
  • 提供完善的安全方案、行业解决方案。

五:计费方式

  • 1、轻量应用服务器支持包年包月计费方式;
  • 2、云服务器ECS计费模式支持包年包月、按量计费和抢占式实例。

六:网络区别

1、轻量应用服务器网络:

  • 自动创建VPC网络资源,实例创建完成后默认配置了一个公网IP地址,不支持更换公网IP地址。
  • 简单配置防火墙,控制网络访问。
  • 带宽为套餐内指定,不支持自定义调整带宽。
  • 管理内网互通。

2、云服务器ECS网络:

支持自行规划和维护网络,可以满足不同场景下的复杂业务需求,例如:

  • 通过专有网络、交换机等功能自行规划私网。
  • 通过安全组、网络ACL等功能自行控制流量。
  • 通过EIP、NAT网关等功能连接公网。

七:使用限制

1、轻量应用服务器限制:

  • 不支持安装虚拟化软件和二次虚拟化。
  • 不支持声卡应用。
  • 地域与网络连通性。
  • 仅支持挂载一个数据盘,且数据盘只能在创建轻量应用服务器时挂载。
  • 不支持配置IPv6地址。
  • 不支持部署集、资源编排、弹性伸缩、标签和资源组等ECS支持的高级功能。

更多关于轻量应用服务器的使用限制信息,请参见使用限制

2、云服务器ECS使用限制:

  • 仅弹性裸金属服务器和超级计算集群支持二次虚拟化,其他规格族不支持安装虚拟化软件和二次虚拟化。
  • 不支持声卡应用。

更多关于云服务器ECS的使用限制信息,请参见使用限制

八:公网流量区别

阿里云服务器ECS公网带宽是独享的,购买云服务器ECS选择带宽的话会分配独立公网IP地址,轻量应用服务器公网IP也是独享的。以按固定带宽计费模式为例,云服务器ECS按固定带宽计费是不限制月流量的,轻量应用服务器也不限流量了,之前有流量限制,现在的公网流量包是无固定流量,无固定流量就是不限流量的意思,随便用,不会产生流量费,如下图:

九:公网带宽区别

目前阿里云轻量应用服务器升级到200Mbps峰值带宽,200M带宽是指该实例在公网出方向和入方向所能达到的瞬时最大带宽上限为200 Mbps,但该带宽值不作为业务承诺指标,啥意思?就是虽然标的是200M,但是实际达不到的意思。与云服务器ECS的固定200M带宽有区别,ECS固定带宽就是固定独享的,即便是网络高峰时段也不会出现丢包的现象,ECS的固定带宽是有保障的,轻量不承诺无保障,以实际为准。


轻量应用服务器分为通用型、CPU优化型、多公网IP型、国际型和容量型,国际型的公网带宽线路是BGP(非中国优化),比如购买中国香港地域的云服务器,如果你的业务是国内大陆地区,那么公网时延与丢包率会比较高,因为BGP(非中国优化)是指一种未针对中国内地网络进行专门优化的BGP公网线路。


小编发现香港地域的云服务器ECS网络线路要比轻量服务器线路好,轻量香港节点电信网络要绕道日本NTT网络,而香港ECS云服务器无论是电信、移动还是联通都是通过广东出口出去,电信网络全程走的都是CN2线路(59.43开头的ip)。阿小云的阿里云账号香港节点ECS和轻量均有,感觉香港节点的云服务器ECS网络线路更好一些。

十:防火墙和安全组

出于安全考虑,阿里云服务器ECS和轻量应用服务器默认只开放了22和3389端口,其他的如网站所需的80、443端口,数据库3306端口等都需要手动设置开启。云服务器ECS是通过安全组来管理的,而轻量应用服务器是通过防火墙来操作的。

十一:运维管理

阿里云轻量应用服务器支持一站式的域名解析、网站搭建、安全、运维、应用管理等可视化运维,而云服务器ECS的运维管理要更复杂一些。

轻量应用服务器和云服务器ECS如何选择?

阿小云详细对比了云服务器ECS和轻量应用服务器的区别,那么如何选择呢?建议根据实际自身应用情况来选择,例如个人用户或开发者来简单网站、测试环境等,可以选择轻量应用服务器,简单方便并且性价比高;如果是企业级应用,流量较大的网站、游戏应用、深度计算或大数据分析等使用场景,建议首选云服务器ECS这种更为专业级的云服务器

目录
相关文章
|
7天前
|
缓存 人工智能 自然语言处理
我对比了8个Claude API中转站,踩了不少坑,总结给你
本文是个人开发者耗时1周实测的8大Claude中转平台横向评测,聚焦Claude Code真实体验:以加权均价(¥/M token)、内部汇率、缓存支持、模型真实性及稳定性为核心指标。
2720 20
|
19天前
|
人工智能 自然语言处理 安全
Claude Code 全攻略:命令大全 + 实战工作流(建议收藏)
本文介绍了Claude Code终端AI助手的使用指南,主要内容包括:1)常用命令如版本查看、项目启动和更新;2)三种工作模式切换及界面说明;3)核心功能指令速查表,包含初始化、压缩对话、清除历史等操作;4)详细解析了/init、/help、/clear、/compact、/memory等关键命令的使用场景和语法。文章通过丰富的界面截图和场景示例,帮助开发者快速掌握如何通过命令行和交互界面高效使用Claude Code进行项目开发,特别强调了CLAUDE.md文件作为项目知识库的核心作用。
16375 50
Claude Code 全攻略:命令大全 + 实战工作流(建议收藏)
|
14天前
|
人工智能 JavaScript Ubuntu
低成本搭建AIP自动化写作系统:Hermes保姆级使用教程,长文和逐步实操贴图
我带着怀疑的态度,深度使用了几天,聚焦微信公众号AIP自动化写作场景,写出来的几篇文章,几乎没有什么修改,至少合乎我本人的意愿,而且排版风格,也越来越完善,同样是起码过得了我自己这一关。 这个其实OpenClaw早可以实现了,但是目前我觉得最大的区别是,Hermes会自主总结提炼,并更新你的写作技能。 相信就冲这一点,就值得一试。 这篇帖子主要就Hermes部署使用,作一个非常详细的介绍,几乎一步一贴图。 关于Hermes,无论你赞成哪种声音,我希望都是你自己动手行动过,发自内心的选择!
3098 29
|
3天前
|
人工智能 测试技术 API
阿里Qwen3.6-27B正式开源:网友直呼“太牛了”!
阿里云千问3.6系列重磅开源Qwen3.6-27B稠密大模型!官网:https://t.aliyun.com/U/JbblVp 仅270亿参数,编程能力媲美千亿模型,在SWE-bench等权威基准中表现卓越。支持多模态理解、本地部署及OpenClaw等智能体集成,已开放Hugging Face与ModelScope下载。
|
3天前
|
云安全 人工智能 安全
|
2天前
|
机器学习/深度学习 缓存 测试技术
DeepSeek-V4开源:百万上下文,Agent能力比肩顶级闭源模型
DeepSeek-V4正式开源!含V4-Pro(1.6T参数)与V4-Flash(284B参数)双版本,均支持百万token上下文。首创混合注意力架构,Agent能力、世界知识与推理性能全面领先开源模型,数学/代码评测比肩顶级闭源模型。
1488 6
|
2天前
|
人工智能 JSON BI
DeepSeek V4 来了!超越 Claude Sonnet 4.5,赶紧对接 Claude Code 体验一把
JeecgBoot AI专题研究 把 Claude Code 接入 DeepSeek V4Pro 的真实体验与避坑记录 本文记录我将 Claude Code 对接 DeepSeek 最新模型(V4Pro)后的真实体验,测试了 Skills 自动化查询和积木报表 AI 建表两个场景——有惊喜,也踩
975 6