Vue的生命周期详解及业务场景应用

简介: 本文详细介绍Vue.js的生命周期概念及各阶段钩子函数的作用,结合实际业务场景讲解如何合理使用created、mounted、updated等钩子进行数据初始化、DOM操作、资源清理等,帮助开发者提升组件管理能力与代码性能。

目录

大家好,我是喵喵侠。Vue.js是一个渐进式JavaScript框架,用于构建用户界面。为了更好地管理组件的创建、更新和销毁,Vue提供了一系列的生命周期钩子函数。这些钩子函数让我们能够在组件的不同阶段执行特定的操作,从而实现更复杂和高效的业务逻辑管理。在Vue.js的项目开发过程中,经常会用到各种生命周期钩子函数,合理的使用对应的钩子,可以有效的进行业务功能开发。下面我将为你介绍Vue.js的生命周期,以及具体业务场景的实际应用。

1 Vue的生命周期概念

Vue的生命周期是指从组件实例创建到销毁的整个过程,包括初始化、挂载、更新和销毁四个主要阶段。在每个阶段,Vue都会触发特定的生命周期钩子函数,允许开发者在这些钩子中执行自定义逻辑。

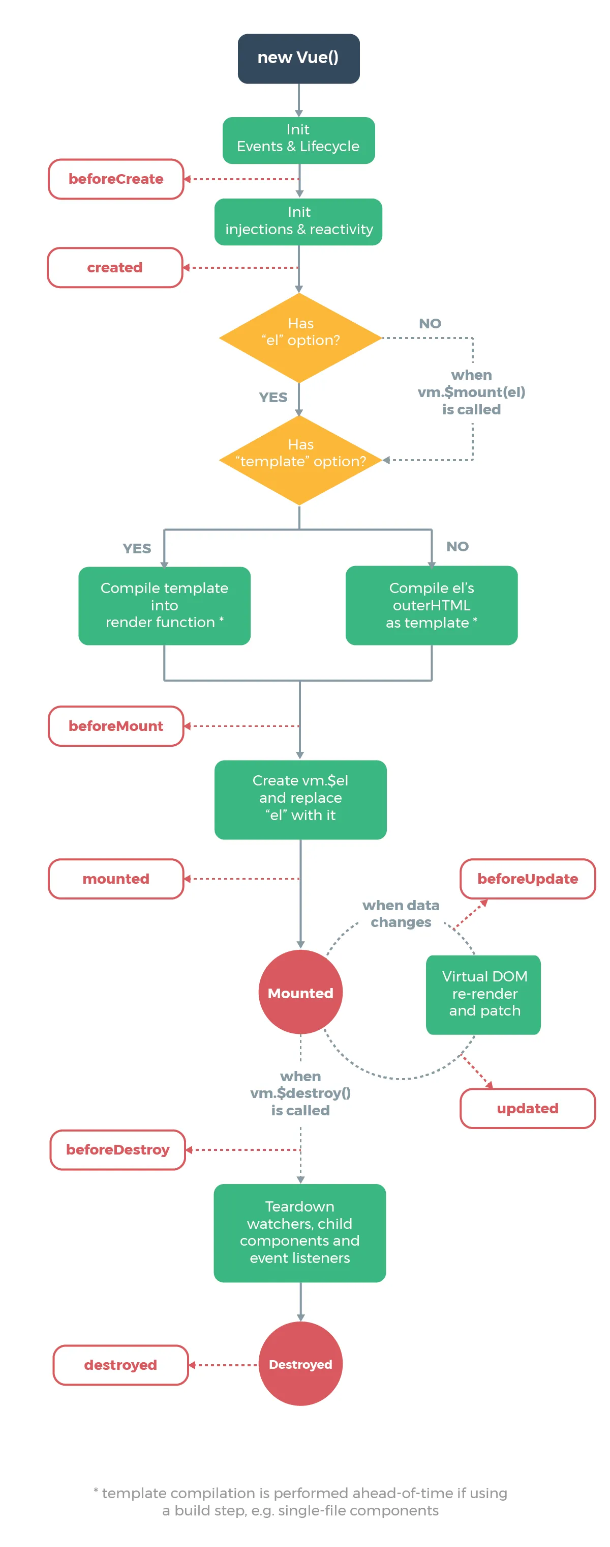
下面可以用一张图,来很直观的看到生命周期的运行全过程:

英文不好的同学,可以看下面的翻译中文图解:

2 Vue的生命周期钩子

  1. beforeCreate:实例初始化之后,数据观测(data observer)和事件(event/watcher)配置之前被调用。在这个阶段,无法访问datacomputedmethods等属性。
  2. created:实例创建完成后被调用。在这个阶段,实例已经完成了数据观测、属性和方法的运算,事件/事件回调的配置。不过,挂载阶段尚未开始,$el属性还不可用。
  3. beforeMount:在挂载开始之前被调用:相关的render函数首次被调用。在这个阶段,组件还没有被挂载到DOM中。
  4. mounted:el被新创建的vm.$el替换,并挂载到实例上去之后调用该钩子。在这个阶段,组件已经被挂载到DOM中,$el属性已经可用。
  5. beforeUpdate:当数据更新时调用,发生在虚拟DOM重新渲染和打补丁之前。在这个阶段,可以进一步地更改状态,不会触发重渲染过程。
  6. updated:由于数据更改导致的虚拟DOM重新渲染和打补丁之后调用。在这个阶段,组件DOM已经更新,因此可以执行依赖于DOM的操作。
  7. beforeDestroy:在实例销毁之前调用。在这个阶段,实例仍然完全可用。
  8. destroyed:Vue实例销毁后调用。调用后,所有的事件监听器会被移除,所有的子实例也会被销毁。
  9. activatedkeep-alive组件激活时调用。此钩子在组件被从缓存中激活时调用。
  10. deactivatedkeep-alive组件停用时调用。此钩子在组件被缓存时调用。
  11. errorCaptured:当捕获一个来自子孙组件的错误时被调用。这个钩子可以用来捕获和处理错误。

3 业务场景中的生命周期钩子应用

初始化数据和依赖资源

在业务场景中,初始化数据是一个常见需求。我们可以在created钩子中进行数据的初始化,因为此时数据观测已经完成,实例已经可以访问datacomputedmethods等属性。

created() {
    this.fetchInitialData();
},
methods: {
    fetchInitialData() {
        // 执行异步操作获取数据
        axios.get('/api/data').then(response => {
            this.data = response.data;
        });
    }
}

如果需要在created钩子中操作DOM,可以使用this.$nextTick来确保在DOM更新后执行。

created() {
    this.fetchInitialData();
    this.$nextTick(() => {
        this.initializePlugin();
    });
},
methods: {
    initializePlugin() {
        // 初始化DOM相关的插件
        new Plugin(this.$el);
    }
}

DOM操作

在需要直接操作DOM的场景下,可以在mounted钩子中进行,因为此时组件已经挂载到DOM中,$el属性可用。

mounted() {
    this.initializeCarousel();
},
methods: {
    initializeCarousel() {
        // 初始化轮播图插件
        new Carousel(this.$el.querySelector('.carousel'));
    }
}

数据变化时的副作用处理

当数据变化时需要进行一些副作用处理,可以在updated钩子中进行。但需要注意避免在updated中进行可能引发再次更新的数据变更操作,以避免无限循环。

updated() {
    this.handleDOMChanges();
},
methods: {
    handleDOMChanges() {
        // 处理DOM更新后的操作
        console.log('DOM updated');
    }
}

组件销毁时清理资源

在组件销毁时,需要清理定时器、取消订阅事件或断开WebSocket连接。以下是一个具体的业务场景,例如一个实时通话页面的定时器和事件监听器清理。

data() {
    return {
        callTimer: null
    };
},
created() {
    this.startCallTimer();
    window.addEventListener('resize', this.handleResize);
},
beforeDestroy() {
    clearInterval(this.callTimer);
    window.removeEventListener('resize', this.handleResize);
},
methods: {
    startCallTimer() {
        this.callTimer = setInterval(() => {
            this.updateCallDuration();
        }, 1000);
    },
    handleResize() {
        // 处理窗口调整大小
        console.log('Window resized');
    }
}

keep-alive组件的激活和停用

activateddeactivated钩子主要用于<keep-alive>组件,用于处理在不同的Tab切换时的数据和状态恢复。

activated() {
    this.refreshData();
},
deactivated() {
    this.saveScrollPosition();
},
methods: {
    refreshData() {
        // 刷新数据
        console.log('Component activated');
    },
    saveScrollPosition() {
        // 保存滚动位置
        console.log('Component deactivated');
    }
}

错误捕获和处理

errorCaptured钩子用于捕获和处理子组件中的错误,尤其在复杂应用中非常有用。

errorCaptured(err, vm, info) {
    console.error('Error captured:', err, info);
    // 发送错误信息到监控服务
    sendErrorReport(err, info);
    // 返回 false 以阻止错误向上传播
    return false;
}

4 容易忽视的细节

  1. 避免在**beforeCreate****created**中访问DOM:在这些钩子中,组件还未挂载到DOM上,因此不能进行DOM操作,当然你可以使用this.$nextTick()来操作。
  2. 谨慎使用**beforeUpdate****updated**钩子:避免在这些钩子中直接更改数据,因为这可能会导致无限循环更新。
  3. 异步操作的清理:在组件销毁时,确保清理所有的异步操作,以避免内存泄漏或其他潜在问题。
  4. 生命周期钩子的执行顺序:理解钩子的执行顺序有助于编写更加清晰和合理的代码。例如,如果你需要在组件挂载前进行一些数据准备工作,可以在beforeMount中执行,而不是在created中。

5 结语

Vue的生命周期钩子为我们提供了在不同阶段执行特定操作的机会。在实际业务场景中,合理利用这些钩子可以提高代码的可维护性和性能。通过了解每个钩子的作用和最佳实践,我们可以更高效地管理组件的状态和行为,确保应用程序运行顺畅。希望本文对你在实际项目中使用Vue生命周期有所帮助。

6 参考

Vue 实例 — Vue.js

Vue生命周期 - 王叨叨

目录
相关文章
|
6天前
|
自然语言处理 前端开发 Windows
推荐一款很好用的VSCode变量翻译插件
本文介绍VSCode插件“var-translate-en”,可一键将中文翻译为英文并转为小驼峰等命名格式,支持百度、腾讯、阿里等翻译服务。通过简单配置与快捷键设置,提升变量命名效率,解决命名难题。
117 0
|
6天前
|
安全 网络安全 开发工具
解决 Host key verification failed 报错的三种方法(含 SSH 安全建议)
本文由喵喵侠撰写,详解Git提交时常见报错“Host key verification failed”的成因与解决方案。当SSH密钥变更或服务器重装系统时,本地记录的主机密钥会失效,导致连接被拒。文章提供三种解决方法:使用`ssh-keygen -R`删除旧密钥、手动编辑`known_hosts`文件,或临时禁用严格检查(不推荐生产环境)。同时强调安全建议:确认服务器状态、核对密钥指纹、启用`VerifyHostKeyDNS`防范中间人攻击。帮助开发者快速定位问题,保障代码提交顺畅。
131 0
|
Arthas Prometheus Kubernetes
K8S pod内存告警分析
K8S pod内存告警分析
2002 0
|
6天前
|
JavaScript 前端开发 开发者
JavaScript实战:探究数组循环截取的实现技巧
本文介绍如何使用JavaScript实现数组的循环截取功能,适用于视频列表轮播等场景。通过for循环和slice两种方法,每隔固定时间截取4个元素并循环滚动索引,保证无缝衔接。详细讲解实现思路、代码解析及两种方法的优劣对比,帮助开发者提升实际编码能力。
35 1
|
4月前
|
存储 人工智能 API
阿里 Qoder 新升级,Repo Wiki 支持共享、编辑和导出
Qoder 是阿里巴巴推出的 Agentic 编程平台,集成顶尖编程模型,具备强大上下文工程能力,可一次检索10万代码文件,大幅提升软件开发效率。其 Repo Wiki 功能自动生成结构化文档,支持共享、编辑与导出,助力知识沉淀与团队协作。
|
6月前
|
Android开发 数据安全/隐私保护
安卓手机修改设备id, 安卓硬改一键新机,手机机型修改(伪装)
提供了完整的设备信息修改功能,包含设备模板配置、基础信息修改、网络信息修改、模拟器检测绕
|
8月前
|
存储 人工智能 前端开发
无头 CMS 深度剖析:架构、优势与未来发展趋势
无头 CMS,即 Headless Content Management System,是一种将内容的管理与展示分离的内容管理系统。与传统 CMS 不同,它没有内置的前端展示层,仅专注于内容的创建、编辑、存储与管理。
589 6
无头 CMS 深度剖析:架构、优势与未来发展趋势
|
9月前
|
存储 Java 开发者
Java 中的 equals 方法:看似简单,实则深藏玄机
本文深入探讨了Java中`equals`方法的设计与实现。默认情况下,`equals`仅比较对象引用是否相同。以`String`类为例,其重写了`equals`方法,通过引用判断、类型检查、长度对比及字符逐一比对,确保内容相等的逻辑。文章还强调了`equals`方法需遵循的五大原则(自反性、对称性等),以及与`hashCode`的关系,避免集合操作中的潜在问题。最后,对比了`instanceof`和`getClass()`在类型判断中的优劣,并总结了正确重写`equals`方法的重要性,帮助开发者提升代码质量。
681 1
|
存储 开发工具 git
GIT LFS是什么
【4月更文挑战第21天】GIT LFS是什么
3006 1