组件生命周期
本章主要介绍组件生命周期的创建和维护。
如何创建和维护
我们可以在组件数据面板中的逻辑/事件 - 生命周期中来管理我们的组件生命周期。当我们生命周期右侧的加号按钮后,可以添加生命周期函数。添加后,我们即可在这里维护我们的生命周期逻辑了。(逻辑编排帮助文档可以在这里中查看。)
一个组件或者页面,从创建到销毁是由完整的一套生命周期函数的,我们可以通过这些函数来实现在不同节点中的业务处理。

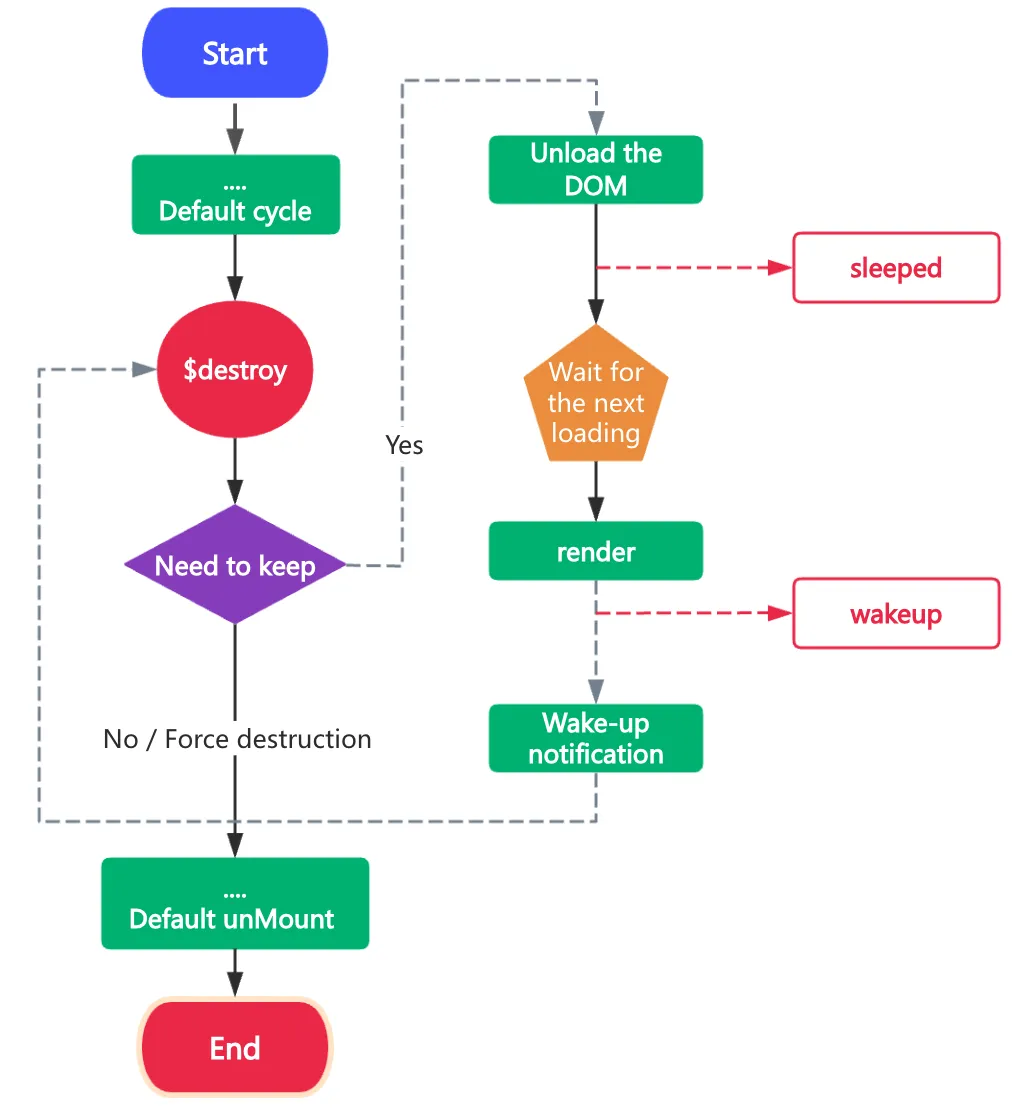
在默认的 Joker 体系下,一个组件的挂载和卸载都是一次性的,不存在状态保持,为了满足组件状态的保持,Joker 提供了 keep-alive 属性,可以主动让一个组件在调用 destroy 时,只销毁 DOM 节点,而不去销毁组件实例,当组件再次被装载时会使用存活实例重新 renderDOM,实现组件的状态保持。
针对以上的介绍,那这种保持状态的组件生命周期如下:
列表
| 函数名称 | 介绍 |
|---|---|
| created | 组件创建后触发 |
| mounted | 组件渲染完毕并挂载 DOM 后触发 |
| beforeDestroy | 组件销毁前触发 |
| destroyed | 组件销毁后触发,作为生命周期最后一个钩子函数 |
| sleeped | 组件被睡眠后的钩子函数 |
| weakup | 组件被唤醒后触发的钩子函数 |
逻辑编排教程请查看:逻辑编排