👋hi,我不是一名外包公司的员工,也不会偷吃茶水间的零食,我的梦想是能写高端CRUD
🔥 2025本人正在沉淀中... 博客更新速度++
👍 欢迎点赞、收藏、关注,跟上我的更新节奏
📚欢迎订阅专栏,专栏名《在2B工作中寻求并发是否搞错了什么》
前言
经过上一篇的学习:
【Java并发】【ConcurrentHashMap】适合初学体质的ConcurrentHashMap入门
你一定对ConcurrentHashMap有了一定的了解,忘记了也没关系,主播简答的带你回忆下,这篇要用的内容。
JDK7之前,是用Segment分段。那这样有什么问题呢?
- 内存开销大 分段锁需预分配多个 Segment 对象(即使未使用),内存占用较高。
- 并发粒度粗 分段锁的并发度由 Segment 数量固定(默认 16),无法动态扩展,高并发下仍可能竞争同一段。
- 性能瓶颈 JDK 8 引入红黑树优化哈希冲突,分段锁难以适配这种复杂结构。

JDK 8 的改进
数据结构变化 JDK 8 的 ConcurrentHashMap 放弃了 Segment 分段锁,改用 Node 数组 + 链表/红黑树 结构,与 HashMap 类似。每个 Node 节点可独立加锁,锁粒度从“段级别”细化到“节点级别”。
锁机制升级 结合 CAS(Compare And Swap) 和 synchronized 关键字 实现并发控制:
CAS:用于无竞争场景(如初始化、计数器更新),避免加锁。
synchronized:仅在哈希冲突时对链表/树的头节点加锁,减少锁范围。

⚠以下源码是JDK1.8
静态代码块
比起构造方法,我们先来说说这个静态代码块。
通过预先计算字段偏移量和内存布局参数,使得 ConcurrentHashMap 在运行时能直接通过内存地址进行高效的无锁操作(如 CAS 更新 sizeCtl 或快速访问数组元素),从而支撑其高并发的核心逻辑(扩容、计数、节点操作)
static {
try {
// 获取 Unsafe 实例(用于底层内存操作)
U = sun.misc.Unsafe.getUnsafe();
// 获取 ConcurrentHashMap 类的 Class 对象
Class<?> k = ConcurrentHashMap.class;
// 计算关键字段在内存中的偏移量(用于后续 CAS 操作)
SIZECTL = U.objectFieldOffset(k.getDeclDeclaredField("sizeCtl")); // sizeCtl 控制表的初始化和扩容
TRANSFERINDEX = U.objectFieldOffset(k.getDeclaredField("transferIndex")); // 扩容时的索引分配
BASECOUNT = U.objectFieldOffset(k.getDeclaredField("baseCount")); // 基础计数器(无竞争时使用)
CELLSBUSY = U.objectFieldOffset(k.getDeclaredField("cellsBusy")); // 计数器单元格的锁状态
// 获取 CounterCell 内部类的 value 字段偏移量(用于分段计数)
Class<?> ck = CounterCell.class;
CELLVALUE = U.objectFieldOffset(ck.getDeclaredField("value"));
// 计算 Node[] 数组的内存布局参数
Class<?> ak = Node[].class;
ABASE = U.arrayBaseOffset(ak); // 数组首元素的内存基地址
int scale = U.arrayIndexScale(ak); // 数组中每个元素的占用字节数(如指针压缩后通常是 4)
// 检查 scale 是否是 2 的幂次方(保证后续位运算有效)
if ((scale & (scale - 1)) != 0)
throw new Error("data type scale not a power of two");
// 计算 ASHIFT:用于快速定位数组元素的位移量(等价于 log2(scale))
ASHIFT = 31 - Integer.numberOfLeadingZeros(scale); // 例如 scale=4 → ASHIFT=29
} catch (Exception e) {
throw new Error(e); // 静态初始化失败直接抛 Error(类无法加载)
}
}
构造方法
无参构造方法,这个没什么好说的了,啥也没干。
public ConcurrentHashMap() {
}
传了初始大小的方法:
public ConcurrentHashMap(int initialCapacity) {
// 1. 参数校验:初始容量不能为负数
if (initialCapacity < 0)
throw new IllegalArgumentException();
// 2. 计算实际初始容量(cap)
int cap = ((initialCapacity >= (MAXIMUM_CAPACITY >>> 1)) ?
MAXIMUM_CAPACITY : // 若接近最大容量,直接取最大值(1 << 30)
tableSizeFor(initialCapacity + (initialCapacity >>> 1) + 1)); // 否则计算最小2的幂
// 3. 将计算结果赋值给 sizeCtl(此时表示初始容量)
this.sizeCtl = cap;
}
Put方法

首先是我们调用的put方法
public V put(K key, V value) {
// key和value大家都好理解,第三个参数onlyIfAbsent的意思是要不要覆盖旧值
return putVal(key, value, false);
}
putVal方法
final V putVal(K key, V value, boolean onlyIfAbsent) {
// ConcurrentHashMap的key和value都不能为null
if (key == null || value == null) throw new NullPointerException();
// 计算hash值,下面会具体说怎么来的
int hash = spread(key.hashCode());
int binCount = 0;
// CAS添加
for (Node<K,V>[] tab = table;;) {
Node<K,V> f; int n, i, fh;
// 如果还没初始化tab,就初始化(下面会具体说怎么初始化的)
if (tab == null || (n = tab.length) == 0)
tab = initTable();
else if ((f = tabAt(tab, i = (n - 1) & hash)) == null) {
// 定位桶并检查是否为空
if (casTabAt(tab, i, null,
new Node<K,V>(hash, key, value, null))) // CAS 插入新节点
break;
}
else if ((fh = f.hash) == MOVED) // 前节点的哈希值 f.hash 等于 MOVED 时,说明该节点是 ForwardingNode,表正在扩容。
tab = helpTransfer(tab, f); // 让当前线程也帮助迁移表
else {
V oldVal = null;
synchronized (f) {
// 对当前桶的头节点 f 加锁(保证线程安全)
if (tabAt(tab, i) == f) {
// 再次检查当前桶的头节点是否还是 f(防止其他线程修改)
if (fh >= 0) {
// 如果头节点的哈希值 fh >= 0,说明是链表结构
binCount = 1; // // 初始化链表节点计数器
// 遍历这个链表
for (Node<K,V> e = f;; ++binCount) {
K ek;
// 判断链表里,是不是已经有个这Node了
if (e.hash == hash &&
((ek = e.key) == key ||
(ek != null && key.equals(ek)))) {
oldVal = e.val;
if (!onlyIfAbsent) // 如果允许覆盖,更新值
e.val = value;
break;
}
Node<K,V> pred = e;
// (e = e.next) == null说明,这个链表没有相同的Node,那就添加这个Node
if ((e = e.next) == null) {
pred.next = new Node<K,V>(hash, key,
value, null);
break;
}
}
}
else if (f instanceof TreeBin) {
// 如果桶是红黑树结构
Node<K,V> p;
binCount = 2; // 红黑树节点的 binCount 固定为 2(简化统计)
// 调用红黑树的插入方法 putTreeVal
if ((p = ((TreeBin<K,V>)f).putTreeVal(hash, key,
value)) != null) {
oldVal = p.val;
if (!onlyIfAbsent) // 如果允许覆盖,更新值
p.val = value;
}
}
}
}
if (binCount != 0) {
// 如果 binCount 非零,说明进行了插入或更新操作
if (binCount >= TREEIFY_THRESHOLD) // 如果链表长度达到树化阈值(默认8)
treeifyBin(tab, i); // 尝试将链表转为红黑树(或扩容)
if (oldVal != null) // 如果存在旧值,返回旧值(不覆盖或更新时)
return oldVal;
break;
}
}
}
/// 做了2件事,1、维护线程安全计数 2、触发扩容检查
addCount(1L, binCount);
return null;
}
// 树化阈值
static final int TREEIFY_THRESHOLD = 8;
spread-计算hash值
在我们putVal的时候,会有槽位的计算
final V putVal(K key, V value, boolean onlyIfAbsent) {
if (key == null || value == null) throw new NullPointerException();
// hash桶位
int hash = spread(key.hashCode());
...
聪明的你,是否会好奇,这个槽位是怎么算出来的,没有关系,跟上主播的节奏,我们先来看看spread方:
static final int spread(int h) {
return (h ^ (h >>> 16)) & HASH_BITS;
}
static final int HASH_BITS = 0x7fffffff; // 正常节点的哈希可用位
原始哈希码的问题
假设你的键(Key)的hashCode()返回了一个整数h,比如 h = 0x12345678(32位二进制数)。\
当哈希表的大小(桶数量)较小时(比如n=16),计算桶位置的公式是:\index = (n-1) & hash,即 15 & hash(因为n=16时n-1=15,二进制是0000...1111)。\
此时只有哈希值的低4位参与计算,高位完全被忽略。如果多个键的哈希值低位相同但高位不同,它们会被分配到同一个桶,导致哈希冲突。
键1的哈希值:0xABCD1111 → 低4位是0001 → 桶位置1
键2的哈希值:0x12341111 → 低4位是0001 → 桶位置1
虽然高位完全不同,但低4位相同 → 冲突!
扰动函数:
h ^ (h >>> 16)
ConcurrentHashMap通过扰动函数将高位信息传播到低位,解决上述问题。
步骤拆解
- 右移16位:
h >>> 16\
将高16位移到低16位,高16位补0。\
例如,h = 0x12345678→h >>> 16 = 0x00001234。 - 异或操作:
h ^ (h >>> 16)\
将原哈希值的高16位和低16位混合。
h = 0001 0010 0011 0100 0101 0110 0111 1000 (0x12345678)
h >>> 16 = 0000 0000 0000 0000 0001 0010 0011 0100 (0x00001234)
h ^ (h>>>16) = 0001 0010 0011 0100 0100 0100 0100 1100 (0x1234444C)
扰动后,它们的低位不同 → 桶位置不同,冲突被解决!
屏蔽符号位:
& HASH_BITS
HASH_BITS = 0x7FFFFFFF(二进制最高位是0,其余位是1)。\
这一步的目的是将哈希值的最高位强制设为0,确保结果为非负数。
那聪明的你一定会问,为什么要这样做?
特殊节点的标记:ConcurrentHashMap内部用负数哈希值标记特殊节点(如树节点、转发节点)。
- 例如,树节点的哈希值是
-2(即0x80000001)。
- 例如,树节点的哈希值是
避免冲突:如果普通键的哈希值是负数(如
0x80000001),会与树节点的哈希值冲突。\
通过& HASH_BITS,所有普通键的哈希值都变为非负数,与特殊节点明确区分。
原哈希值:h = 0x80001234(最高位是1,负数)
h & 0x7FFFFFFF → 0x00001234(最高位变为0,正数)
initTable-初始化tab
我们在putVal的时候,如果tab为null或者没有大小,就初始化
private final Node<K,V>[] initTable() {
Node<K,V>[] tab; int sc;
while ((tab = table) == null || tab.length == 0) {
// sizeCtl 是一个 volatile 变量,用于控制表的初始化和扩容。
// 当 sizeCtl < 0 时,表示其他线程正在初始化或扩容(此时当前线程需等待)。
if ((sc = sizeCtl) < 0)
Thread.yield(); // 让出时间片
else if (U.compareAndSwapInt(this, SIZECTL, sc, -1)) {
// 抢锁,尝试cas将sizeCtl值改为-1
try {
// 双重检查(避免其他线程已初始化)
if ((tab = table) == null || tab.length == 0) {
// 初始容器大小
int n = (sc > 0) ? sc : DEFAULT_CAPACITY;
Node<K,V>[] nt = (Node<K,V>[])new Node<?,?>[n];
table = tab = nt;
sc = n - (n >>> 2); // 计算扩容阈值:n - n/4 = 0.75n
}
} finally {
sizeCtl = sc; // 恢复 sizeCtl 为扩容阈值(正数)
}
break;
}
}
return tab;
}
// 默认大小16
private static final int DEFAULT_CAPACITY = 16;
helpTransfer-帮助一起扩容
final Node<K,V>[] helpTransfer(Node<K,V>[] tab, Node<K,V> f) {
Node<K,V>[] nextTab; int sc;
// 1、tab 必须非空,表示当前哈希表有效。
// 2、f 必须是 ForwardingNode(哈希值为 MOVED 的占位节点)。
// 3、ForwardingNode 的 nextTable 字段必须非空(新表已初始化)。
if (tab != null && (f instanceof ForwardingNode) &&
(nextTab = ((ForwardingNode<K,V>)f).nextTable) != null) {
// 根据旧表长度生成一个唯一的扩容标识(rs)
int rs = resizeStamp(tab.length);
// 循环检查扩容状态:这些条件确保当前扩容尚未完成,且扩容上下文未发生变化
// 1、nextTab 必须仍是当前扩容的新表(未被其他线程修改)
// 2、table 必须仍是旧表(未被其他线程更新
// 3、sizeCtl 必须为负数(表示扩容正在进行)
while (nextTab == nextTable && table == tab &&
(sc = sizeCtl) < 0) {
// 扩容终止条件检查,满足任一条件时,退出循环,不再参与扩容
// 1、(sc >>> RESIZE_STAMP_SHIFT) != rs:扩容标识不匹配,说明当前扩容已结束或属于其他扩容阶段。
// 2、sc == rs + 1 或 sc == rs + MAX_RESIZERS:扩容线程数已达上限(MAX_RESIZERS 为最大允许线程数)
// 3、transferIndex <= 0:所有桶已分配完毕,无需更多线程参与迁移
if ((sc >>> RESIZE_STAMP_SHIFT) != rs || sc == rs + 1 ||
sc == rs + MAX_RESIZERS || transferIndex <= 0)
break;
// CAS 竞争扩容线程名额
// 通过原子操作将 sizeCtl 从 sc 增加到 sc + 1,表示新增一个线程参与扩容
if (U.compareAndSwapInt(this, SIZECTL, sc, sc + 1)) {
// 具体扩容逻辑
transfer(tab, nextTab);
break;
}
}
return nextTab; // 返回新表
}
return table; // 返回旧表
}
// 生成一个扩容标识
// 高位:旧表长度的二进制特征(用于区分不同扩容阶段)
// 低位:固定掩码(保证结果为正数,与 sizeCtl 的负数状态兼容)
static final int resizeStamp(int n) {
return Integer.numberOfLeadingZeros(n) | (1 << (RESIZE_STAMP_BITS - 1));
}
private static int RESIZE_STAMP_BITS = 16;
addCount-更新元素总数,并在必要时触发扩
// 入参数解析
// x : 要增加的元素数量(通常是1,插入时增加;-1,删除时减少)
// check : 是否需要检查扩容(插入操作通常传递 binCount 的值,删除操作可能传递0)
private final void addCount(long x, int check) {
CounterCell[] as; long b, s;
// 1. 判断是否使用分片计数(CounterCell 数组是否已初始化)
if ((as = counterCells) != null ||
// 2. 尝试直接更新 baseCount(无竞争时快速路径)
!U.compareAndSwapLong(this, BASECOUNT, b = baseCount, s = b + x)) {
// 进入分片计数逻辑(存在竞争时)
CounterCell a; long v; int m;
boolean uncontended = true;
// 检查分片计数是否可用:
// - CounterCell 数组未初始化?
// - 当前线程的哈希槽位是否未分配?
// - 尝试更新槽位的值是否失败?
if (as == null || (m = as.length - 1) < 0 ||
(a = as[ThreadLocalRandom.getProbe() & m]) == null ||
!(uncontended = U.compareAndSwapLong(a, CELLVALUE, v = a.value, v + x))) {
// 竞争激烈,进入完整的分片计数更新逻辑(初始化数组、扩容、重哈希等)
fullAddCount(x, uncontended);
return;
}
// 如果 check <= 1,不需要触发扩容检查(例如删除操作或链表未超长)
if (check <= 1)
return;
// 计算当前总元素数(baseCount + 所有 CounterCell 的值)
s = sumCount();
}
}
Get方法
主播的评价是,比put的方法,看起来更友善一些( ̄▽ ̄)"

public V get(Object key) {
Node<K,V>[] tab; Node<K,V> e, p; int n, eh; K ek;
// 计算hash值,上面有具体说过这个方法了
int h = spread(key.hashCode());
// 判断table是否已经初始化了 且 当前槽位有Node
if ((tab = table) != null && (n = tab.length) > 0 &&
(e = tabAt(tab, (n - 1) & h)) != null) {
// 直接匹配头节点,如果key相同的话,直接就返回了
if ((eh = e.hash) == h) {
if ((ek = e.key) == key || (ek != null && key.equals(ek)))
return e.val;
}
// 处理特殊节点(树或转移节点)
// 若头节点哈希值为负,表示当前桶可能为红黑树(树节点)或正在扩容(转移节点)
// 调用find方法在树或链表中搜索
else if (eh < 0)
return (p = e.find(h, key)) != null ? p.val : null;
// 遍历链表,找元素
while ((e = e.next) != null) {
if (e.hash == h &&
((ek = e.key) == key || (ek != null && key.equals(ek))))
return e.val;
}
}
// 都没有找到的话,直接返回null
return null;
}
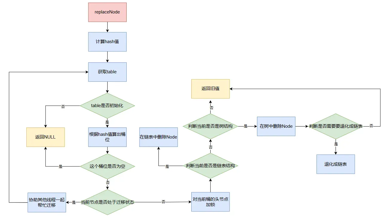
Remove方法
remove方法,其实和put方法差不多

public V remove(Object key) {
// replaceNode的三个参数的意思
// key: 要操作的键。
// value: 新值(若为 null 表示删除操作)。
// cv (Condition Value): 条件值(只有原值等于 cv 时才允许操作)。
return replaceNode(key, null, null);
}
具体的replaceNode方法:
final V replaceNode(Object key, V value, Object cv) {
// 计算hash值
int hash = spread(key.hashCode());
for (Node<K,V>[] tab = table;;) {
Node<K,V> f; int n, i, fh;
// table没有初始化 或者这个桶位的头Node都找不到,就返回退出
if (tab == null || (n = tab.length) == 0 ||
(f = tabAt(tab, i = (n - 1) & hash)) == null)
break;
else if ((fh = f.hash) == MOVED) // 判断是否需要协助一起迁移表
tab = helpTransfer(tab, f);
else {
V oldVal = null;
boolean validated = false; // validated 标记是否成功处理了链表或树结构
// 锁定当前桶的头节点 f
synchronized (f) {
// 再次确认头节点未被其他线程修改
if (tabAt(tab, i) == f) {
if (fh >= 0) {
// 桶为普通的链表
validated = true;
// 遍历这个链表
for (Node<K,V> e = f, pred = null;;) {
K ek;
if (e.hash == hash && // 哈希值匹配
((ek = e.key) == key ||
(ek != null && key.equals(ek)))) {
// 键匹配
V ev = e.val;
// 检查条件值 cv(若 cv 为 null,则无条件操作)
if (cv == null || cv == ev ||
(ev != null && cv.equals(ev))) {
oldVal = ev; // 记录旧值
if (value != null)
e.val = value;
else if (pred != null)
pred.next = e.next; // 删除这个节点
else
setTabAt(tab, i, e.next); // 更新桶的头节点
}
break;
}
pred = e;
if ((e = e.next) == null)
break;
}
}
else if (f instanceof TreeBin) {
// 当桶为红黑树
validated = true;
TreeBin<K,V> t = (TreeBin<K,V>)f;
TreeNode<K,V> r, p;
if ((r = t.root) != null && // 树根存在
(p = r.findTreeNode(hash, key, null)) != null) {
// 查找树节点
V pv = p.val;
// 检查条件值 cv(若 cv 为 null,则无条件操作)
if (cv == null || cv == pv ||
(pv != null && cv.equals(pv))) {
oldVal = pv;
if (value != null)
p.val = value;
else if (t.removeTreeNode(p)) // 删除树中的节点
setTabAt(tab, i, untreeify(t.first)); // 退化为链表
}
}
}
}
}
if (validated) {
if (oldVal != null) {
if (value == null)
addCount(-1L, -1); // 更新计数(删除操作)
return oldVal; // 返回旧值
}
break;
}
}
}
return null;
}
后话
看到这里的你,一定对ConcurrentHashMap有了更深刻的了解了吧!
小手手点波关注,主播马上要开新篇了😘
跟上主播的节奏!!!