第五章 运输层【计算机网络】2

简介: 第五章 运输层【计算机网络】2

5.4.2连续ARQ协议




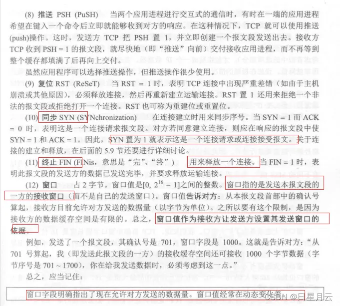
5.5TCP报文段的首部格式








5.6TCP可靠传输的实现

5.6.1以字节为单位的滑动窗口

5.6.2超时重传时间的选择

5.6.3选择确认SACK

5.7 TCP的流量控制

5.7.1 利用滑动窗口实现流量控制




5.7.2TCP的传输效率






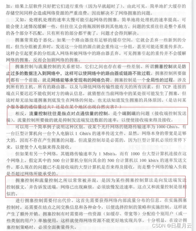
5.8TCP的拥塞控制

5.8.1拥塞控制的一般原理








相关文章
|
网络协议 网络性能优化
【计算机网络】第3章 运输层(上)
【计算机网络】第3章 运输层
|
缓存 网络协议 算法
计算机网络 第四章 运输层(习题)
计算机网络 第四章 运输层(习题)
508 1
|
网络协议 算法 网络性能优化
计算机网络学习记录 运输层 Day5(1)
计算机网络学习记录 运输层 Day5(1)
125 0
|
人工智能 网络协议 数据挖掘
计算机网络——运输层(1)暨小程送书
计算机网络——运输层(1)暨小程送书
|
缓存 网络协议 算法
计算机网络 | 运输层知识点汇总-2
计算机网络 | 运输层知识点汇总
356 0
|
缓存 网络协议 算法
计算机网络 | 运输层知识点汇总-1
计算机网络 | 运输层知识点汇总
347 0
|
存储 缓存 网络协议
计算机网络-运输层
运输层概述 这里我们对运输层进行概述,之前文章所介绍的计算机网络体系结构中的物理层,数据链路层以及网络层,他们共同解决了将主机通过异构网络互联起来所面临的问题,实现了主机到主机的通信, 如图所示,局域网1上的主机与局域网2上的主机,通过互联的广域网进行通信,网络层的作用范围是主机到主机,但实际上在计算机网络中进行通信的真正实体是位于通信两端主机中的进程。 Ap是应用进程的英文缩写词,如何为运行在不同主机上的应用进程提供直接的通信服务,是运输层的任务,运输层协议又称为端到端协议,如图所示运输层的作用范围是应用进程到应用进程,也称为端到端。 接下来我们从计算机网络体系结构的角度来看运输层。
219 0
|
缓存 网络协议 算法
【计算机网络】应用层和运输层网络协议分析
【计算机网络】应用层和运输层网络协议分析
|
缓存 网络协议 算法
【计算机网络】第3章 运输层(下)
【计算机网络】第3章 运输层
|
网络协议 网络性能优化
第五章 运输层【计算机网络】4
第五章 运输层【计算机网络】4
149 0