MediaPlay一定不少人都知道,那MediaPlayerService呢?有多少人了解过呢,MediaPlayerService和MediaPlayer直接到关系是什么?那么接下来带着这些疑问往下看
MediaPlayer是客户端,是Android自带的一个多媒体播放类,这个在Android音视频——系统播放器介绍(一)里有详细介绍过,大家不了解的可以看一下。
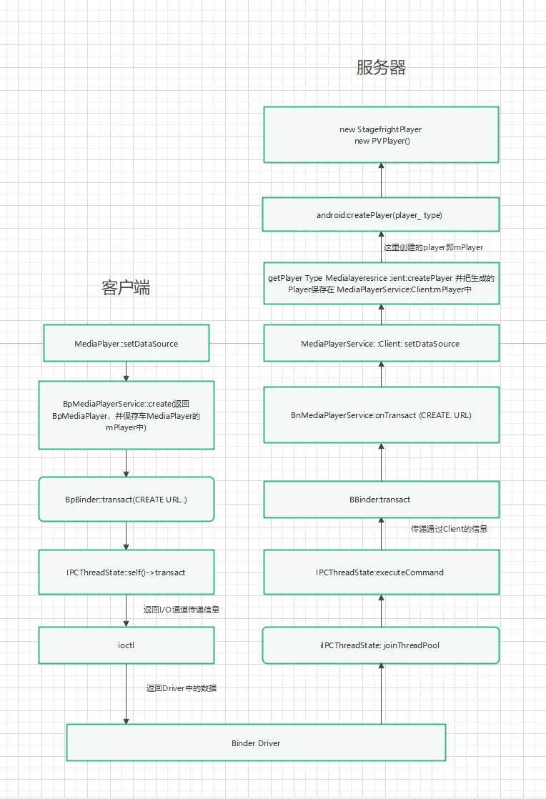
MediaPlayerService和MediaPlayerService::Client是服务器端。
MediaPlayerService实现IMediaPlayerService定义的业务逻辑,其主要功能是根据MediaPlayer::setDataSource输入的URL调用create函数创建对应的Player.

如图所示MediaPlayer和MediaPlayerService 通过Binder 通信
MediaPlayerService::Client实现IMediaPlayer定义的业务逻辑,其主要功能包括start, stop, pause, resume...,其实现方法是调用MediaPlayerService create的Player中的对应方法来实现具体功能。
通过Transact 函数可以向远端的IBinder对象发出调用,通过onTransact 函数可以使你
自己的远程对象能够响应接收到的调用。