多智能体系统设计:协作、竞争与涌现行为

简介: 作为一名长期专注于分布式系统和人工智能领域的技术博主,我深深被多智能体系统(Multi-Agent Systems, MAS)的复杂性和优雅性所吸引。在过去几年的研究和实践中,我见证了多智能体系统从理论概念逐步走向实际应用的转变过程。多智能体系统不仅仅是简单的分布式计算模型,它更像是一个微观社会,其中每个智能体都具有自主性、反应性和社会性。这些智能体通过复杂的交互模式,展现出了令人惊叹的集体智能现象。从最初的简单协作模式,到复杂的竞争博弈,再到最终涌现出的群体智慧,多智能体系统为我们提供了一个全新的视角来理解和设计复杂系统。在本文中,我将从架构设计原则出发,深入探讨通信协议的设计要点,分析冲突

多智能体系统设计:协作、竞争与涌现行为

🌟 Hello,我是摘星!

🌈 在彩虹般绚烂的技术栈中,我是那个永不停歇的色彩收集者。

🦋 每一个优化都是我培育的花朵,每一个特性都是我放飞的蝴蝶。

🔬 每一次代码审查都是我的显微镜观察,每一次重构都是我的化学实验。

🎵 在编程的交响乐中,我既是指挥家也是演奏者。让我们一起,在技术的音乐厅里,奏响属于程序员的华美乐章。

摘要

作为一名长期专注于分布式系统和人工智能领域的技术博主,我深深被多智能体系统(Multi-Agent Systems, MAS)的复杂性和优雅性所吸引。在过去几年的研究和实践中,我见证了多智能体系统从理论概念逐步走向实际应用的转变过程。多智能体系统不仅仅是简单的分布式计算模型,它更像是一个微观社会,其中每个智能体都具有自主性、反应性和社会性。这些智能体通过复杂的交互模式,展现出了令人惊叹的集体智能现象。从最初的简单协作模式,到复杂的竞争博弈,再到最终涌现出的群体智慧,多智能体系统为我们提供了一个全新的视角来理解和设计复杂系统。在本文中,我将从架构设计原则出发,深入探讨通信协议的设计要点,分析冲突解决机制的实现策略,并重点阐述集体智能涌现现象的内在机理。通过理论分析与实践案例相结合的方式,我希望能够为读者提供一个全面而深入的多智能体系统设计指南,帮助大家在这个充满挑战和机遇的领域中找到属于自己的技术路径。

1. 多智能体架构设计原则

1.1 核心设计理念

多智能体系统的架构设计需要遵循几个核心原则,这些原则确保系统的可扩展性、鲁棒性和效率。

class Agent:
    """基础智能体类定义"""
    def __init__(self, agent_id, capabilities, goals):
        self.agent_id = agent_id
        self.capabilities = capabilities  # 智能体能力集合
        self.goals = goals  # 目标集合
        self.knowledge_base = {}  # 知识库
        self.communication_module = CommunicationModule()
        self.decision_engine = DecisionEngine()
    
    def perceive(self, environment):
        """感知环境状态"""
        return environment.get_state(self.agent_id)
    
    def decide(self, perception):
        """基于感知信息做出决策"""
        return self.decision_engine.process(perception, self.goals)
    
    def act(self, action, environment):
        """执行动作"""
        return environment.execute_action(self.agent_id, action)

1.2 分层架构模式

多智能体系统通常采用分层架构来管理复杂性:

图1 多智能体系统分层架构图

1.3 架构设计对比

架构模式

优势

劣势

适用场景

集中式架构

控制简单,一致性强

单点故障,扩展性差

小规模系统

分布式架构

高可用性,可扩展

协调复杂,一致性难保证

大规模系统

混合式架构

平衡性能与复杂度

设计复杂

中等规模系统

层次化架构

职责清晰,易维护

通信开销大

复杂业务系统

1.4 自主性与社会性平衡

class AutonomousAgent(Agent):
    """自主智能体实现"""
    def __init__(self, agent_id, autonomy_level=0.8):
        super().__init__(agent_id, [], [])
        self.autonomy_level = autonomy_level  # 自主性程度 [0,1]
        self.social_connections = {}  # 社会连接
        
    def make_decision(self, local_info, social_info):
        """平衡自主决策与社会影响"""
        local_weight = self.autonomy_level
        social_weight = 1 - self.autonomy_level
        
        local_decision = self.local_decision_making(local_info)
        social_decision = self.social_decision_making(social_info)
        
        # 加权融合决策
        final_decision = (local_weight * local_decision + 
                         social_weight * social_decision)
        return final_decision

"在多智能体系统中,每个智能体都是一个独立的决策实体,但它们的行为会受到其他智能体的影响。这种自主性与社会性的平衡是系统设计的关键。" —— Stuart Russell

2. 通信协议与消息传递

2.1 通信协议设计

多智能体系统中的通信协议需要支持异步、可靠的消息传递机制:

from enum import Enum
import asyncio
import json
class MessageType(Enum):
    """消息类型枚举"""
    REQUEST = "request"
    RESPONSE = "response"
    BROADCAST = "broadcast"
    NEGOTIATION = "negotiation"
    COORDINATION = "coordination"
class Message:
    """消息类定义"""
    def __init__(self, sender_id, receiver_id, msg_type, content, priority=1):
        self.sender_id = sender_id
        self.receiver_id = receiver_id
        self.msg_type = msg_type
        self.content = content
        self.priority = priority
        self.timestamp = time.time()
        self.message_id = self.generate_id()
    
    def to_json(self):
        """序列化为JSON格式"""
        return json.dumps({
            'sender_id': self.sender_id,
            'receiver_id': self.receiver_id,
            'msg_type': self.msg_type.value,
            'content': self.content,
            'priority': self.priority,
            'timestamp': self.timestamp,
            'message_id': self.message_id
        })

2.2 消息传递模式

图2 多智能体通信模式图

2.3 异步通信实现

class CommunicationManager:
    """通信管理器"""
    def __init__(self):
        self.message_queue = asyncio.Queue()
        self.subscribers = {}  # 订阅者字典
        self.message_handlers = {}
        
    async def send_message(self, message):
        """发送消息"""
        await self.message_queue.put(message)
        
    async def broadcast_message(self, sender_id, content, msg_type):
        """广播消息"""
        for agent_id in self.subscribers.keys():
            if agent_id != sender_id:
                message = Message(sender_id, agent_id, msg_type, content)
                await self.send_message(message)
    
    async def process_messages(self):
        """处理消息队列"""
        while True:
            try:
                message = await asyncio.wait_for(
                    self.message_queue.get(), timeout=1.0
                )
                await self.handle_message(message)
            except asyncio.TimeoutError:
                continue
    
    async def handle_message(self, message):
        """处理单个消息"""
        handler = self.message_handlers.get(message.receiver_id)
        if handler:
            await handler(message)

2.4 通信协议性能对比

协议类型

延迟

吞吐量

可靠性

复杂度

适用场景

同步通信

实时系统

异步通信

高并发系统

消息队列

分布式系统

发布订阅

很高

事件驱动系统

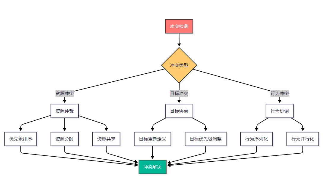
3. 冲突解决与共识机制

3.1 冲突检测机制

在多智能体系统中,冲突是不可避免的。有效的冲突检测是解决冲突的前提:

class ConflictDetector:
    """冲突检测器"""
    def __init__(self):
        self.resource_allocation = {}  # 资源分配表
        self.goal_conflicts = {}  # 目标冲突记录
        
    def detect_resource_conflict(self, agent_requests):
        """检测资源冲突"""
        conflicts = []
        resource_map = {}
        
        for agent_id, resources in agent_requests.items():
            for resource in resources:
                if resource in resource_map:
                    # 发现冲突
                    conflicts.append({
                        'type': 'resource_conflict',
                        'resource': resource,
                        'agents': [resource_map[resource], agent_id]
                    })
                else:
                    resource_map[resource] = agent_id
        
        return conflicts
    
    def detect_goal_conflict(self, agent_goals):
        """检测目标冲突"""
        conflicts = []
        for i, (agent1, goals1) in enumerate(agent_goals.items()):
            for j, (agent2, goals2) in enumerate(agent_goals.items()):
                if i < j:  # 避免重复检测
                    conflict_score = self.calculate_goal_conflict(goals1, goals2)
                    if conflict_score > 0.5:  # 冲突阈值
                        conflicts.append({
                            'type': 'goal_conflict',
                            'agents': [agent1, agent2],
                            'score': conflict_score
                        })
        return conflicts

3.2 共识算法实现

class ConsensusManager:
    """共识管理器"""
    def __init__(self, agents):
        self.agents = agents
        self.consensus_threshold = 0.67  # 共识阈值
        
    async def reach_consensus(self, proposal):
        """达成共识"""
        votes = await self.collect_votes(proposal)
        return self.evaluate_consensus(votes)
    
    async def collect_votes(self, proposal):
        """收集投票"""
        votes = {}
        tasks = []
        
        for agent in self.agents:
            task = asyncio.create_task(agent.vote(proposal))
            tasks.append((agent.agent_id, task))
        
        for agent_id, task in tasks:
            try:
                vote = await asyncio.wait_for(task, timeout=5.0)
                votes[agent_id] = vote
            except asyncio.TimeoutError:
                votes[agent_id] = 'abstain'  # 超时视为弃权
        
        return votes
    
    def evaluate_consensus(self, votes):
        """评估共识结果"""
        total_votes = len(votes)
        agree_votes = sum(1 for vote in votes.values() if vote == 'agree')
        
        consensus_ratio = agree_votes / total_votes
        return {
            'reached': consensus_ratio >= self.consensus_threshold,
            'ratio': consensus_ratio,
            'votes': votes
        }

3.3 冲突解决策略

图3 冲突解决流程图

3.4 拜占庭容错机制

class ByzantineFaultTolerantConsensus:
    """拜占庭容错共识"""
    def __init__(self, agents, fault_tolerance=1):
        self.agents = agents
        self.fault_tolerance = fault_tolerance
        self.min_agents = 3 * fault_tolerance + 1
        
    async def pbft_consensus(self, proposal):
        """实用拜占庭容错算法"""
        if len(self.agents) < self.min_agents:
            raise ValueError("智能体数量不足以支持拜占庭容错")
        
        # 阶段1:预准备
        pre_prepare_votes = await self.pre_prepare_phase(proposal)
        
        # 阶段2:准备
        prepare_votes = await self.prepare_phase(proposal, pre_prepare_votes)
        
        # 阶段3:提交
        commit_votes = await self.commit_phase(proposal, prepare_votes)
        
        return self.evaluate_pbft_result(commit_votes)
    
    async def pre_prepare_phase(self, proposal):
        """预准备阶段"""
        # 主节点广播预准备消息
        primary = self.select_primary()
        return await primary.broadcast_pre_prepare(proposal)

4. 集体智能的涌现现象

4.1 涌现行为的理论基础

集体智能的涌现是多智能体系统最令人着迷的现象之一。它展示了简单个体如何通过交互产生复杂的群体行为:

class EmergentBehaviorAnalyzer:
    """涌现行为分析器"""
    def __init__(self):
        self.behavior_patterns = {}
        self.complexity_metrics = {}
        
    def analyze_emergence(self, agent_states, time_series):
        """分析涌现现象"""
        # 计算系统复杂度
        system_complexity = self.calculate_system_complexity(agent_states)
        
        # 检测模式形成
        patterns = self.detect_patterns(time_series)
        
        # 评估涌现强度
        emergence_strength = self.measure_emergence_strength(
            agent_states, patterns
        )
        
        return {
            'complexity': system_complexity,
            'patterns': patterns,
            'emergence_strength': emergence_strength
        }
    
    def calculate_system_complexity(self, agent_states):
        """计算系统复杂度"""
        # 使用信息熵衡量复杂度
        import numpy as np
        from scipy.stats import entropy
        
        state_distribution = self.get_state_distribution(agent_states)
        return entropy(state_distribution)
    
    def detect_patterns(self, time_series):
        """检测行为模式"""
        patterns = []
        
        # 使用滑动窗口检测周期性模式
        window_size = 10
        for i in range(len(time_series) - window_size):
            window = time_series[i:i+window_size]
            pattern_strength = self.calculate_pattern_strength(window)
            
            if pattern_strength > 0.8:  # 模式阈值
                patterns.append({
                    'start_time': i,
                    'pattern': window,
                    'strength': pattern_strength
                })
        
        return patterns

4.2 群体智能算法

class SwarmIntelligence:
    """群体智能算法实现"""
    def __init__(self, swarm_size=50):
        self.swarm_size = swarm_size
        self.particles = []
        self.global_best = None
        
    def particle_swarm_optimization(self, objective_function, dimensions):
        """粒子群优化算法"""
        # 初始化粒子群
        self.initialize_swarm(dimensions)
        
        for iteration in range(1000):  # 最大迭代次数
            for particle in self.particles:
                # 更新粒子位置和速度
                self.update_particle(particle, objective_function)
            
            # 更新全局最优解
            self.update_global_best(objective_function)
            
            # 检查收敛条件
            if self.check_convergence():
                break
        
        return self.global_best
    
    def ant_colony_optimization(self, graph, start, end):
        """蚁群优化算法"""
        pheromone_matrix = self.initialize_pheromone(graph)
        best_path = None
        best_distance = float('inf')
        
        for iteration in range(100):
            paths = []
            
            # 每只蚂蚁寻找路径
            for ant in range(self.swarm_size):
                path = self.find_path(graph, pheromone_matrix, start, end)
                paths.append(path)
                
                # 更新最优路径
                distance = self.calculate_path_distance(path, graph)
                if distance < best_distance:
                    best_distance = distance
                    best_path = path
            
            # 更新信息素
            self.update_pheromone(pheromone_matrix, paths, graph)
        
        return best_path, best_distance

4.3 涌现行为可视化

图4 集体智能涌现机制图

4.4 涌现行为评估指标

评估维度

指标名称

计算方法

正常范围

说明

复杂度

信息熵

H = -Σp(x)log(p(x))

0-10

系统状态分布的不确定性

协调性

同步指数

S = 1/N Σcos(θᵢ-θⱼ)

0-1

智能体行为的同步程度

适应性

学习率

L = Δperformance/Δtime

0-1

系统性能改进速度

鲁棒性

容错能力

R = 1 - failure_rate

0-1

系统对故障的抵抗能力

效率

资源利用率

E = used_resources/total_resources

0-1

资源使用效率

4.5 实际应用案例

class TrafficOptimizationSystem:
    """交通优化系统案例"""
    def __init__(self, intersection_count):
        self.intersections = [TrafficLight(i) for i in range(intersection_count)]
        self.vehicles = []
        self.optimization_algorithm = SwarmIntelligence()
        
    def optimize_traffic_flow(self):
        """优化交通流量"""
        # 收集交通数据
        traffic_data = self.collect_traffic_data()
        
        # 使用群体智能优化信号灯时序
        optimal_timing = self.optimization_algorithm.particle_swarm_optimization(
            self.traffic_flow_objective, len(self.intersections)
        )
        
        # 应用优化结果
        self.apply_timing_optimization(optimal_timing)
        
        return self.evaluate_performance()
    
    def traffic_flow_objective(self, timing_parameters):
        """交通流量目标函数"""
        # 模拟交通流量
        total_wait_time = 0
        total_throughput = 0
        
        for i, intersection in enumerate(self.intersections):
            intersection.set_timing(timing_parameters[i])
            wait_time, throughput = intersection.simulate_traffic()
            total_wait_time += wait_time
            total_throughput += throughput
        
        # 目标:最小化等待时间,最大化通行量
        return total_wait_time / total_throughput

"涌现是复杂系统的核心特征,它告诉我们整体可以大于部分之和。在多智能体系统中,这种现象尤为明显。" —— John Holland

5. 系统性能评估与优化

5.1 性能评估框架

class PerformanceEvaluator:
    """性能评估器"""
    def __init__(self):
        self.metrics = {
            'response_time': [],
            'throughput': [],
            'accuracy': [],
            'resource_utilization': [],
            'scalability': []
        }
    
    def comprehensive_evaluation(self, system, test_scenarios):
        """综合性能评估"""
        results = {}
        
        for scenario in test_scenarios:
            scenario_results = self.evaluate_scenario(system, scenario)
            results[scenario.name] = scenario_results
        
        # 计算综合评分
        overall_score = self.calculate_overall_score(results)
        
        return {
            'detailed_results': results,
            'overall_score': overall_score,
            'recommendations': self.generate_recommendations(results)
        }
    
    def evaluate_scenario(self, system, scenario):
        """评估单个场景"""
        start_time = time.time()
        
        # 执行测试场景
        system_response = system.execute_scenario(scenario)
        
        end_time = time.time()
        response_time = end_time - start_time
        
        # 计算各项指标
        accuracy = self.calculate_accuracy(scenario.expected, system_response)
        throughput = scenario.request_count / response_time
        resource_usage = system.get_resource_usage()
        
        return {
            'response_time': response_time,
            'accuracy': accuracy,
            'throughput': throughput,
            'resource_usage': resource_usage
        }

5.2 性能优化策略

图5 性能优化策略分布图

总结

经过深入的理论分析和实践探索,我对多智能体系统设计有了更加全面和深刻的认识。多智能体系统不仅是一个技术概念,更是一种全新的思维方式,它教会我们如何在复杂性中寻找秩序,在混沌中发现规律。从架构设计的基本原则到通信协议的精妙设计,从冲突解决的智慧策略到集体智能的神奇涌现,每一个环节都体现了系统工程的艺术性和科学性。在实际项目中,我深刻体会到多智能体系统设计的挑战性:如何平衡个体自主性与集体协调性,如何在保证系统性能的同时维持良好的可扩展性,如何在复杂的交互中实现有效的冲突解决机制。这些问题没有标准答案,需要我们根据具体应用场景进行权衡和优化。同时,我也看到了多智能体系统巨大的应用潜力:从智能交通系统到分布式计算,从金融风险管理到社交网络分析,多智能体系统正在改变我们解决复杂问题的方式。未来,随着人工智能技术的不断发展,多智能体系统必将在更多领域发挥重要作用。作为技术从业者,我们需要持续学习和实践,不断提升自己的系统设计能力,为构建更加智能、高效、可靠的多智能体系统贡献自己的力量。

参考资料

  1. Multi-Agent Systems: Algorithmic, Game-Theoretic, and Logical Foundations
  2. Distributed Artificial Intelligence
  3. FIPA Agent Communication Language Specifications
  4. Consensus Algorithms in Distributed Systems
  5. Swarm Intelligence: From Natural to Artificial Systems

🌈 我是摘星!如果这篇文章在你的技术成长路上留下了印记:

👁️ 【关注】与我一起探索技术的无限可能,见证每一次突破

👍 【点赞】为优质技术内容点亮明灯,传递知识的力量

🔖 【收藏】将精华内容珍藏,随时回顾技术要点

💬 【评论】分享你的独特见解,让思维碰撞出智慧火花

🗳️ 【投票】用你的选择为技术社区贡献一份力量

技术路漫漫,让我们携手前行,在代码的世界里摘取属于程序员的那片星辰大海!

相关文章
|
5月前
|
存储 人工智能 决策智能
你的AI系统该如何"组队"?多智能体架构选择指南
想知道AI代理如何组队变得更强大?本文深入解析多智能体系统的核心概念、常见架构和通信模式,帮你轻松理解如何构建更复杂、更高效的AI系统。告别单一代理的局限,迎接AI协作的新时代!
|
4月前
|
人工智能 自然语言处理 安全
多智能体协作为什么这么难:系统频繁失败的原因分析与解决思路
在AI智能体架构设计中,单智能体与多智能体路径之争愈演愈烈。实践表明,多智能体系统虽看似强大,却因协调复杂、容错差、信息丢失等问题而表现脆弱。相比之下,具备完整上下文的单智能体在一致性、稳定性与可维护性上更具优势。本文深入分析多智能体系统的失败案例与技术局限,提出优先发展高性能单智能体、聚焦上下文工程的实践路径,为AI系统设计提供清晰方向。
318 4
多智能体协作为什么这么难:系统频繁失败的原因分析与解决思路
|
5月前
|
人工智能 算法 调度
多智能体协作平台(MCP)实现多供应商AI生态系统中的互操作性
在现代人工智能(AI)领域,智能体的互操作性是实现系统协同的关键要素。随着多个供应商提供不同的智能体产品,如何在复杂的生态系统中构建互操作性的基础设施变得尤为重要。本文将探讨如何构建一个支持多供应商智能体互操作性的生态体系,重点讨论多供应商环境中的MCP(Multi-Agent Collaborative Platform)架构,解决不同智能体之间的协作与资源共享问题。
多智能体协作平台(MCP)实现多供应商AI生态系统中的互操作性
|
5月前
|
人工智能 JavaScript API
零基础构建MCP服务器:TypeScript/Python双语言实战指南
作为一名深耕技术领域多年的博主摘星,我深刻感受到了MCP(Model Context Protocol)协议在AI生态系统中的革命性意义。MCP作为Anthropic推出的开放标准,正在重新定义AI应用与外部系统的交互方式,它不仅解决了传统API集成的复杂性问题,更为开发者提供了一个统一、安全、高效的连接框架。在过去几个月的实践中,我发现许多开发者对MCP的概念理解透彻,但在实际动手构建MCP服务器时却遇到了各种技术壁垒。从环境配置的细节问题到SDK API的深度理解,从第一个Hello World程序的调试到生产环境的部署优化,每一个环节都可能成为初学者的绊脚石。因此,我决定撰写这篇全面的实
1051 67
零基础构建MCP服务器:TypeScript/Python双语言实战指南
|
4月前
|
存储 人工智能 前端开发
从需求到研发全自动:如何基于Multi-Agent架构打造AI前端工程师
本文深入阐述了蚂蚁消金前端团队打造的Multi-Agent智能体平台——“天工万象”的技术实践与核心思考。
1157 21
从需求到研发全自动:如何基于Multi-Agent架构打造AI前端工程师
|
5月前
|
人工智能 自然语言处理 前端开发
智能体决策机制深度剖析:ReAct、Plan-and-Execute与自适应策略
作为一名深耕人工智能领域多年的技术研究者,我深深感受到智能体(Agent)技术正在成为AI发展的关键转折点。从早期基于规则的专家系统,到如今融合大语言模型的智能代理,我们见证了决策机制从简单条件判断向复杂推理规划的演进历程。 在我的研究实践中,智能体决策机制的核心挑战始终围绕着如何在动态环境中做出最优决策。传统的决策树和状态机虽然逻辑清晰,但面对复杂多变的现实场景时显得力不从心。而随着GPT-4、Claude等大语言模型的兴起,我们迎来了前所未有的机遇——通过自然语言推理和规划,智能体可以展现出接近人类水平的决策能力。 当前主流的决策框架中,ReAct(Reasoning and Acting
1282 1
智能体决策机制深度剖析:ReAct、Plan-and-Execute与自适应策略
|
5月前
|
人工智能 自然语言处理 监控
构建智能客服Agent:从需求分析到生产部署
本文将结合我在多个智能客服项目中的实践经验,从需求分析、系统设计、核心算法实现到生产部署的完整技术链路进行深度剖析。文章重点关注客服场景的需求建模、多轮对话的上下文维护、知识库的动态集成以及人机协作的智能切换机制。通过详实的代码实现、丰富的技术图表和量化的性能评测,帮助读者构建一个真正适用于生产环境的智能客服Agent系统。这套技术方案已在多家大型企业成功落地,处理日均对话量超过10万次,为企业节省人力成本60%以上。
1056 3
|
5月前
|
机器学习/深度学习 人工智能 监控
数据分析智能体:让AI成为你的数据科学家
作为一名在数据科学领域深耕多年的技术博主,我深刻感受到了AI技术在数据分析领域的革命性变化。从最初的手工编写SQL查询、绘制图表,到如今AI智能体能够自主完成复杂的数据探索、建模和洞察提取,这种转变不仅仅是技术进步,更是数据科学工作范式的根本性变革。 数据分析智能体(Data Analysis Agent)代表了数据科学发展的新阶段,它将传统的数据分析师、统计学家和机器学习工程师的核心能力集成到一个智能系统中。这个系统不仅能够理解业务需求,自动执行数据预处理,还能够选择合适的分析方法、构建预测模型,并生成易于理解的洞察报告。
1067 1

热门文章

最新文章