1330219825944132_个人页

1330219825944132
个人头像照片
27
0
0

个人介绍

暂无个人介绍

擅长的技术

获得更多能力
通用技术能力:

暂时未有相关通用技术能力~

云产品技术能力:

暂时未有相关云产品技术能力~

阿里云技能认证

详细说明
暂无更多信息

2025年12月

  • 12.27 19:00:04
    发表了文章 2025-12-27 19:00:04

    昇腾RecSDK Torch整体方案介绍

    RecSDK是基于昇腾平台的搜索推荐广告框架,支持Atlas系列硬件,兼容TensorFlow/PyTorch,提供高效模型训练。具备动态特征管理、多级缓存、算子优化、流水线并行等核心能力,实现计算与存储协同加速,助力大规模推荐系统高效开发与部署。(238字)
  • 12.27 18:57:16
    发表了文章 2025-12-27 18:57:16

    08_昇腾推荐系统加速算子:FBGEMM算子库

    FBGEMM算子库适配昇腾平台,支持Torchrec模型在DCNV2和GR等推荐模型中的高效运行。已完成JaggedToPaddedDense、DenseToJagged、HstuDenseForward/Backward等核心算子的移植与优化,并引入自定义算子提升生成式推荐性能,助力推荐系统训练加速。
  • 12.27 18:53:57
    发表了文章 2025-12-27 18:53:57

    06_昇腾流水线优化技术详解

    本文详解昇腾流水线优化技术,涵盖NPU与GPU侧多级流水实现。通过Stage划分、异步调度与计算通信重叠,提升训练吞吐与硬件利用率。NPU基于Rec SDK实现五阶段流水,支持动态换入换出;GPU则利用CUDA Stream构建StagedTrainPipeline,实现高效prefetch与梯度更新协同。
  • 12.27 18:53:50
    发表了文章 2025-12-27 18:53:50

    07_昇腾嵌入表性能提升

    本文介绍嵌入表性能优化的六大策略:多流并行掩盖通信延迟,Pin Memory加速数据传输,两级去重减少计算冗余,通信模式优化降低开销,梯度累积节省内存,并结合实验验证效果,全面提升训练效率与资源利用率。
  • 12.27 18:53:16
    发表了文章 2025-12-27 18:53:16

    05_推荐系统准入与淘汰策略技术详解

    本文详解推荐系统多级缓存中的准入淘汰策略,涵盖基于访问频次、概率、ShowClick等准入机制,以及基于时间、L2范数、频次等淘汰机制,结合CPU-PS控制流程与NPU执行优化,实现缓存资源高效利用,提升模型训练效率与推荐精度。
  • 12.27 18:52:11
    发表了文章 2025-12-27 18:52:11

    04_昇腾推荐系统:单双层架构解析

    单双层架构互补共存:单层追求极致性能,适用于小规模特征;双层突破内存瓶颈,支持大规模扩展。结合动态扩容、准入淘汰与高效查表,实现推荐系统大规模稀疏参数的高效训练与管理。
  • 12.27 18:51:20
    发表了文章 2025-12-27 18:51:20

    03_嵌入表分片与哈希管理:支撑万亿参数的关键技术

    本文介绍支撑万亿参数推荐系统的核心技术:嵌入表分片与哈希管理。通过单/双层Hash模式实现稀疏ID高效映射,结合分桶策略均匀分配数据;采用Row-Wise、Table-Wise等分片机制,优化存储与计算负载,提升大规模模型训练效率。
  • 12.27 18:31:58
    发表了文章 2025-12-27 18:31:58

    02_昇腾推荐系统架构解析:嵌入表存储到多级缓存的全链路设计

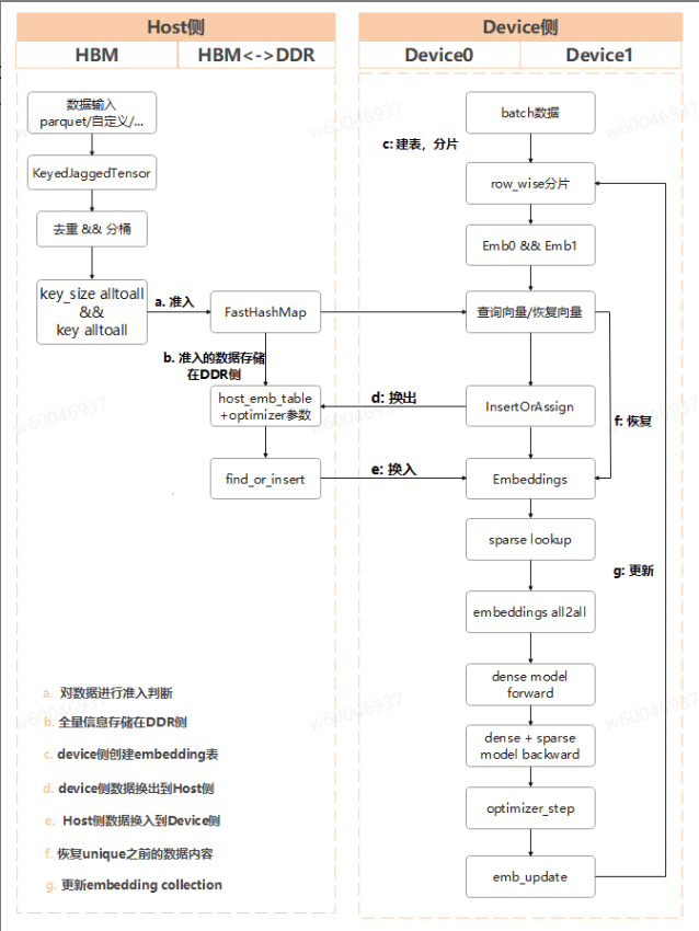
    昇腾推荐系统采用多级缓存架构,基于达芬奇架构NPU实现HBM与DDR协同的Embedding存储。通过FastHashMap与动态Swap机制,结合LRU/LFU准入淘汰策略,支持大规模稀疏特征高效训练。软件层面深度适配TorchRec,提供统一接口,实现计算与通信重叠,提升端到端性能,适用于电商、短视频等大模型推荐场景。
  • 12.27 16:22:20
    发表了文章 2025-12-27 16:22:20

    01_万亿级推荐系统嵌入表的技术挑战与现状

    推荐系统中,Embedding表规模随用户与物品增长呈指数膨胀,成为存储与计算瓶颈。传统静态存储导致冗余,而生成式模型更需高维向量与海量参数,加剧资源压力。业界通过Embedding卸载、多级缓存、预取流水线与分片优化等技术,在有限显存下实现超大规模模型训练。美团MTGR框架基于TorchRec构建,支持TB级Embedding与混合并行,显著提升训练效率与推荐效果,推动推荐系统向生成式演进。

2025年05月

  • 05.30 09:59:56
    发表了文章 2025-05-30 09:59:56

    大模型训练常见通信源语解释

    本文总结了在大模型分布式训练中常用的通信原语,包括一对多操作(Broadcast、Scatter)、多对一操作(Gather、Reduce)以及多对多操作(AllGather、AllReduce、ReduceScatter、All-To-All)。这些操作在模型并行和数据并行场景中起到关键作用,如参数初始化、数据切分与汇聚、规约运算等。通过详细介绍每种通信方式的功能与应用场景,帮助理解分布式训练中的数据交互机制。
  • 05.24 12:49:53
    发表了文章 2025-05-24 12:49:53

    NPU适配推荐系统GR模型流程

    本示例将开源Generative Recommendations模型迁移至NPU训练,并通过HSTU融合算子优化性能。基于Atlas 800T A2平台,使用PyTorch 2.1.0、Python 3.11.0等环境。文档涵盖容器启动、依赖安装、算子适配、源码修改、数据预处理及配置文件设置等内容。性能测试显示,使用HSTU融合算子可显著降低端到端耗时(如ml_1m数据集单step从346ms降至47.6ms)。
  • 05.24 12:37:42
    发表了文章 2025-05-24 12:37:42

    基于昇腾用PyTorch实现CTR模型DIN(Deep interest Netwok)网络

    本文详细讲解了如何在昇腾平台上使用PyTorch训练推荐系统中的经典模型DIN(Deep Interest Network)。主要内容包括:DIN网络的创新点与架构剖析、Activation Unit和Attention模块的实现、Amazon-book数据集的介绍与预处理、模型训练过程定义及性能评估。通过实战演示,利用Amazon-book数据集训练DIN模型,最终评估其点击率预测性能。文中还提供了代码示例,帮助读者更好地理解每个步骤的实现细节。
  • 05.24 12:37:19
    发表了文章 2025-05-24 12:37:19

    PyTorch 实现FCN网络用于图像语义分割

    本文详细讲解了在昇腾平台上使用PyTorch实现FCN(Fully Convolutional Networks)网络在VOC2012数据集上的训练过程。内容涵盖FCN的创新点分析、网络架构解析、代码实现以及端到端训练流程。重点包括全卷积结构替换全连接层、多尺度特征融合、跳跃连接和反卷积操作等技术细节。通过定义VOCSegDataset类处理数据集,构建FCN8s模型并完成训练与测试。实验结果展示了模型在图像分割任务中的应用效果,同时提供了内存使用优化的参考。
  • 05.24 12:36:48
    发表了文章 2025-05-24 12:36:48

    基于Pytorch Gemotric在昇腾上实现GAT图神经网络

    本实验基于昇腾平台,使用PyTorch实现图神经网络GAT(Graph Attention Networks)在Pubmed数据集上的分类任务。内容涵盖GAT网络的创新点分析、图注意力机制原理、多头注意力机制详解以及模型代码实战。实验通过两层GAT网络对Pubmed数据集进行训练,验证模型性能,并展示NPU上的内存使用情况。最终,模型在测试集上达到约36.60%的准确率。
  • 05.24 12:35:10
    发表了文章 2025-05-24 12:35:10

    模型并行之Embedding表

    Embedding表在推荐模型中起着关键作用,可将高维稀疏数据转化为低维稠密向量,支持用户兴趣建模与相似度计算。本文介绍了5种Embedding表切分方式:Table Wise(集中存储)、Row Wise(按key维度切分)、Column Wise(按列切分)、Table Wise & Row Wise(组合行切分)及网格切分(综合多种方式)。此外,还提及了数据并行方法,即每个Rank保留整个表的副本。这些策略有助于优化大规模模型训练中的存储和计算资源分配。
  • 05.24 12:34:39
    发表了文章 2025-05-24 12:34:39

    基于Pytorch 在昇腾上实现GCN图神经网络

    本文详细讲解了如何在昇腾平台上使用PyTorch实现图神经网络(GCN)对Cora数据集进行分类训练。内容涵盖GCN背景、模型特点、网络架构剖析及实战分析。GCN通过聚合邻居节点信息实现“卷积”操作,适用于非欧氏结构数据。文章以两层GCN模型为例,结合Cora数据集(2708篇科学出版物,1433个特征,7种类别),展示了从数据加载到模型训练的完整流程。实验在NPU上运行,设置200个epoch,最终测试准确率达0.8040,内存占用约167M。
  • 05.24 12:32:01
    发表了文章 2025-05-24 12:32:01

    常用的CTR领域经典机器模型介绍

    逻辑回归(Logistic Regression)是经典的统计学习算法,因其简单、高效和可大规模并行化的特点,在早期工业机器学习中占据重要地位。它通过手动设计特征实现非线性学习能力,适用于CTR预估等场景。 梯度提升决策树(Gradient Boosting Decision Tree, GBDT)是一种迭代决策树算法,通过多棵回归树的累加结果进行预测,具有较强的泛化能力。其核心思想是最小化平方误差来优化分枝依据,并利用残差拟合提升模型性能。
  • 05.24 12:31:05
    发表了文章 2025-05-24 12:31:05

    推荐系统网络序言

    推荐系统的基本架构包括用户画像、召回、粗排、精排与混排五个模块。用户画像构建兴趣,召回筛选候选集,粗排和精排排序商品,混排处理多内容展示。精排阶段是学术界和工业界的重点,目标是筛选用户可能最喜欢的item列表,主要采用CTR预估模型进行排序。CTR模型从LR进化到embedding+MLP范式,探索高效高阶交叉信息。推荐系统是一个系统工程,需考虑在线与离线一致性,特征和模型的在离线不一致会带来问题。CTR模型输入为大量成对(features、label)数据,特征包含用户本身、行为、上下文和物品特征,离散型特征可采用one-hot或embedding方式处理,连续型特征可分段离散化。
  • 05.24 12:28:01
    发表了文章 2025-05-24 12:28:01

    基于Pytorch Gemotric在昇腾上实现GraphSage图神经网络

    本实验基于PyTorch Geometric,在昇腾平台上实现GraphSAGE图神经网络,使用CiteSeer数据集进行分类训练。内容涵盖GraphSAGE的创新点、算法原理、网络架构及实战分析。GraphSAGE通过采样和聚合节点邻居特征,支持归纳式学习,适用于未见节点的表征生成。实验包括模型搭建、训练与验证,并在NPU上运行,最终测试准确率达0.665。
  • 05.24 12:24:14
    发表了文章 2025-05-24 12:24:14

    昇腾910-PyTorch 实现 Vggnet图像分类

    本实验基于昇腾平台,使用PyTorch实现Vggnet模型对CIFAR10数据集进行图像分类。内容涵盖Vggnet模型创新点(小卷积核堆叠、深层网络结构)、网络架构剖析及代码实战分析。通过定义`blockVGG`函数构建卷积块,实现VGG11网络,并结合数据预处理、训练与测试模块完成分类任务。实验展示了深度学习中增加网络深度对性能提升的重要性。

2025年01月

  • 01.27 16:52:03
    发表了文章 2025-01-27 16:52:03

    昇腾910-PyTorch 实现 ResNet50图像分类

    本实验基于PyTorch,在昇腾平台上使用ResNet50对CIFAR10数据集进行图像分类训练。内容涵盖ResNet50的网络架构、残差模块分析及训练代码详解。通过端到端的实战讲解,帮助读者理解如何在深度学习中应用ResNet50模型,并实现高效的图像分类任务。实验包括数据预处理、模型搭建、训练与测试等环节,旨在提升模型的准确率和训练效率。
  • 01.27 16:48:16
    发表了文章 2025-01-27 16:48:16

    基于昇腾用PyTorch实现传统CTR模型WideDeep网络

    本文介绍了如何在昇腾平台上使用PyTorch实现经典的WideDeep网络模型,以处理推荐系统中的点击率(CTR)预测问题。
  • 01.27 16:26:17
    发表了文章 2025-01-27 16:26:17

    PyTorch 实现MobileNetV1用于图像分类

    本实验基于PyTorch和昇腾平台,详细讲解了如何使用MobileNetV1模型对CIFAR10数据集进行图像分类。内容涵盖MobileNetV1的特点、网络架构剖析(尤其是深度可分离卷积)、代码实现及训练过程。通过该实验,读者可以掌握轻量级CNN模型在移动端或嵌入式设备中的应用,并了解其在资源受限环境下的高效表现。实验包括数据预处理、模型训练与测试等环节,帮助用户快速上手并优化模型性能。
  • 01.22 14:29:01
    发表了文章 2025-01-22 14:29:01

    昇腾910-PyTorch 实现 GoogleNet图像分类

    本实验基于PyTorch在昇腾平台上实现GoogleNet模型,针对CIFAR-10数据集进行图像分类。内容涵盖GoogleNet的创新点(如Inception模块、1x1卷积、全局平均池化等)、网络架构解析及代码实战分析。通过详细讲解模型搭建、数据预处理、训练与测试过程,帮助读者掌握如何使用经典CNN模型进行高效图像分类。实验中还介绍了辅助分类器、梯度传播优化等技术细节,并提供了完整的训练和测试代码示例。
  • 01.22 14:20:33
    发表了文章 2025-01-22 14:20:33

    昇腾910-PyTorch 实现 Alexnet图像分类

    本文介绍了在昇腾平台上使用PyTorch实现AlexNet对CIFAR-10数据集进行图像分类的实战。内容涵盖AlexNet的创新点、网络架构解析及代码实现,包括ReLU激活函数、Dropout、重叠最大池化等技术的应用。实验中详细展示了如何构建模型、加载数据集、定义训练和测试模块,并通过60个epoch的训练验证模型性能。

2024年12月

  • 12.18 19:56:56
    发表了文章 2024-12-18 19:56:56

    基于Pytorch Gemotric在昇腾上实现GraphSage图神经网络

    本文详细介绍了如何在昇腾平台上使用PyTorch实现GraphSage算法,在CiteSeer数据集上进行图神经网络的分类训练。内容涵盖GraphSage的创新点、算法原理、网络架构及实战代码分析,通过采样和聚合方法高效处理大规模图数据。实验结果显示,模型在CiteSeer数据集上的分类准确率达到66.5%。
  • 发表了文章 2025-12-27

    昇腾RecSDK Torch整体方案介绍

  • 发表了文章 2025-12-27

    08_昇腾推荐系统加速算子:FBGEMM算子库

  • 发表了文章 2025-12-27

    04_昇腾推荐系统:单双层架构解析

  • 发表了文章 2025-12-27

    05_推荐系统准入与淘汰策略技术详解

  • 发表了文章 2025-12-27

    07_昇腾嵌入表性能提升

  • 发表了文章 2025-12-27

    06_昇腾流水线优化技术详解

  • 发表了文章 2025-12-27

    03_嵌入表分片与哈希管理:支撑万亿参数的关键技术

  • 发表了文章 2025-12-27

    02_昇腾推荐系统架构解析:嵌入表存储到多级缓存的全链路设计

  • 发表了文章 2025-12-27

    01_万亿级推荐系统嵌入表的技术挑战与现状

  • 发表了文章 2025-05-30

    大模型训练常见通信源语解释

  • 发表了文章 2025-05-24

    NPU适配推荐系统GR模型流程

  • 发表了文章 2025-05-24

    昇腾910-PyTorch 实现 Vggnet图像分类

  • 发表了文章 2025-05-24

    常用的CTR领域经典机器模型介绍

  • 发表了文章 2025-05-24

    PyTorch 实现FCN网络用于图像语义分割

  • 发表了文章 2025-05-24

    模型并行之Embedding表

  • 发表了文章 2025-05-24

    基于Pytorch Gemotric在昇腾上实现GraphSage图神经网络

  • 发表了文章 2025-05-24

    基于昇腾用PyTorch实现CTR模型DIN(Deep interest Netwok)网络

  • 发表了文章 2025-05-24

    推荐系统网络序言

  • 发表了文章 2025-05-24

    基于Pytorch Gemotric在昇腾上实现GAT图神经网络

  • 发表了文章 2025-05-24

    基于Pytorch 在昇腾上实现GCN图神经网络

正在加载, 请稍后...
滑动查看更多
正在加载, 请稍后...
暂无更多信息
正在加载, 请稍后...
暂无更多信息