系统设计
如果需求分析阶段的任务是解决“干什么”的问题,那么系统设计阶段的任务是确定“怎么干”。
系统设计包括:
概念设计:数据库概念模型设计、系统总体设计
逻辑设计:数据库逻辑结构设计、应用程序概要设计、数据库事务概要设计
物理设计:数据库物理结构设计、数据库事务详细设计、应用程序详细设计
实践和部署也成为DBAS的实施。需要根据设计结果建立数据库,编写应用程序,集成DBAS软硬件,组成完整的DBAS。包括建立数据库结构,数据加载,事务和应用程序的编码及测试,系统集成、测试与运行,系统部署。
日常维护、系统监控与分析、系统性能优化调整、系统进化升级等。这些工作主要由DBA负责。
即学即用
1.下列属于数据库设计内容的是:( )
A.需求分析和维护
B.概念结构设计和逻辑结构设计
C.功能设计和测试用例设计
D.结构设计和行为设计
答案:B
解析:数据库设计内容包括:概念设计、逻辑设计、物理设计
2.下列不属于DBAS可行性分析的是:( )
A.技术可行性
B.经济可行性
C.结构可行性
D.操作可行性
答案:C
解析:数据库应用系统的可行性分析,包括技术、经济、操作可行性
3.下列不属于数据库运行维护工作的是:( )
A.系统监控
B.系统性能优化
C.应用系统重写
D.系统升级
答案:C
解析:日常维护、系统监控与分析、系统性能优化调整、系统进化升级等。这些工作主要由DBA负责。
4.在数据库应用系统的需求分析阶段,设有如下工作:
1、分析与描述目标系统需要完成的功能
2、分析与描述目标系统对响应时间、存储容量的要求
3、分析与描述目标系统涉及的数据范围、数据的属性特征及数据之间的关系
4、分析与描述每项功能活动需要的输入数据、业务规则及输出数据
5、分析与描述目标系统的总体结构、功能活动及各功能活动之间的关系
以上属于系统功能建模内容的是:( )
A.仅1、4、5 B.仅2、4、5
C.仅1、2、3 D.仅3、4、5
答案:A
解析:2、3属于非功能建模内容。那么我们如何快速准确的判断,首先我们的功能建模内容有一个显著的特点那就是,实际的落地,把需求实际化,我们的非功能建模是根据设计自动衍生出来的一些需求。
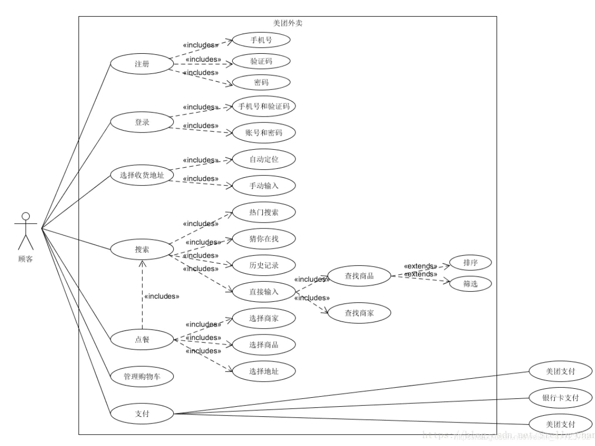
我们可以来看看实际的一些案例:
我们以美团外卖点餐系统为例
美团外卖开发详细的用例模型:
5.在数据库应用系统开发的需求调研阶段,需要对用户提出的需求进行分析和整理。此过程不仅需要描述用户提出的具体功能需求,也需要对用户未明确提出的非功能需求进行描述。设在某商场经营管理系统的需求分析阶段整理了下列需求:
1、系统需要支持会员制
2、系统部需要考虑财务核算功能
3、系统应长期稳定运行
4、系统应有销售统计功能
5、系统应保证数据存储安全
以上需求中属于非功能需求的是:( )
A.仅3、4 B.仅3、5
C.仅4、5 D.仅1、2、5
答案:B
6.DBAS需求分析阶段的性能分析是分析DBAS应具有的性能指标。下列不属于DBAS性能指标的是( )
A.数据库空间占用情况
B.数据查询响应时间
C.单位时间内可以完成的查询数量
D.单位时间内可以完成的事务数量
答案:A
7.DBAS生命周期模型中时间最长的阶段是( )
A.需求分析
B.系统设计
C.实行与部署
D.运行管理与维护
答案:D

