《Linux C编程从入门到精通》一2.2 Linux中的C语言编译器gcc

简介:

本节书摘来自异步社区《Linux C编程从入门到精通》一书中的第2章,第2.2节,作者 宋磊 , 程钢,更多章节内容可以访问云栖社区“异步社区”公众号查看

2.2 Linux中的C语言编译器gcc

Linux C编程从入门到精通
gcc(GNU C Compiler)是GNU推出的功能强大、性能优越的多平台编译器,使用gcc可以编译C和C++源代码,编译出的目标代码质量非常好,编译速度也很快。本节主要讨论gcc的安装与使用方法。

2.2.1 gcc的安装

在Ubuntu12.04中,gcc是已安装好的,但是其还缺少常用的头文件和库文件,所以还需要安装build-essential这个包,可以在联网状态下使用如下命令来安装这个包。

$ sudo apt-get install build-essential

其中,apt-get是Ubuntu中的软件管理命令,它可以安装、删除、更新系统中的软件包。Install是安装软件包,build-essential是待安装的软件包名称。由于安装软件需要root权限,因此系统会提示输入密码。在输入密码后,系统会自动安装编译所需要的相关文件。系统在安装build-essential时,会把程序文件放入以下几个目录。

/usr/lib。大部分的编译程序放在这个目录。在这里由编译时需要的可执行程序,还有一些特定版本的库文件与头文件等。
/usr/bin/gcc。指的是编译程序,即实际在命令行中执行的程序。这个目录可供各个版本的gcc使用,只要用不同的编译程序目录来安装就可以。
/usr/include。这个目录及其子目录中包含程序所需要的头文件。缺少头文件,gcc在编译时会出现找不到头文件的错误。
在安装完成之后,可以使用“gcc-v”命令来查看gcc的版本号。

alloeat@Ubuntu:~$ gcc –v
使用内建 specs。
COLLECT_GCC=gcc
COLLECT_LTO_WRAPPER=/usr/lib/gcc/i686-linux-gnu/4.6/lto-wrapper
目标:i686-linux-gnu
配置为:../src/configure --v --with-pkgversion=’Ubuntu/Linaro 4.6.3-1Ubuntu5’ --with-bugurl=file:///usr/share/doc/gcc-4.6/README.Bugs --enable-languages=c,c++,fortran,objc,obj-c++ --prefix=/usr --program-suffix=-4.6 --enable-shared --enable-linker-build-id --with-system-zlib --libexecdir=/usr/lib --without-included-gettext --enable-threads=posix --with-gxx-include-dir=/usr/include/c++/4.6 --libdir=/usr/lib --enable-nls --with-sysroot=/ --enable-clocale=gnu --enable-libstdcxx-debug --enable-libstdcxx-time=yes--enable-gnu-unique-object --enable-plugin --enable-objc-gc --enable-targets=all --disable-werror --with-arch-32=i686 --with-tune=generic --enable-checking=release --build=i686-linux-gnu -–host=i686-linux-gnu --target=i686-linux-gnu
线程模型:posix
gcc 版本 4.6.3 (Ubuntu/Linaro 4.6.3-1Ubuntu5)

注意:由于gcc仍然处于不断完善与更新之中,每隔几个月就会有新的稳定发行版本产生,用户可以通过访问http://www.gnu.org/software/gcc/来了解gcc的最近发展,下载最新的软件套件。

2.2.2 gcc的使用

gcc对C语言的处理需要经过如下4个步骤。

预处理。这—步需要分析各种命令,如#define、#include、#if等。Gcc调用cpp程序来进行预处理工作。
编译。这一阶段根据输入文件产生汇编语言。由于通常是立即调用汇编程序,所以其输出一般不保存在文件中。Gcc调用ccl进行编译工作。
汇编。这一步将汇编语言用作输入,产生具有.o扩展名的目标文件。Gcc调用as进行汇编工作。
链接。这一阶段中,各目标文件被放在可执行文件的适当位置上,该程序引用的函数也放在可执行文件中(对使用共享库的程序稍有不同)。Gcc调用链接程序1d来完成最终的任务。
和大多数shell命令一样,gcc的基本使用方式如下。

gcc [选项] 文件名

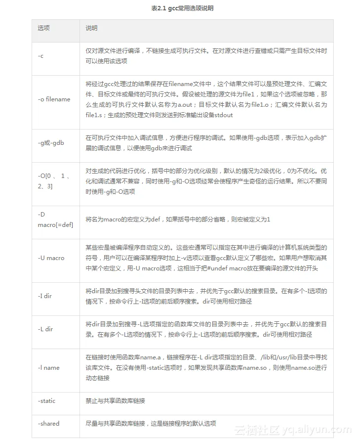
gcc可以通过选项对程序的生成进行全面控制,每个选项可以有多种取值,在此只对其中常用部分进行介绍,其余的参数可以参考gcc手册或其他专门资料。Gcc的常用选项如表2.1所示。


9dbefaf68e04ba766aedf0d674260be300da3155

gcc的命令选项可以组合使用,不过在使用时,每个命令选项都要有一个自己的连字符“-”。如果采用简写的方式,很可能使命令的含义完全不同。

在Linux下生成的可执行文件没有固定的扩展名。任何符合Linux要求的文件名,只要文件的访问属性中有可以执行的属性,该文件就是可以执行的。因此,在使用上面介绍的-o filename参数时,如果是生成链接后的可执行文件,filename变量可以取任意一个符合Linux要求的文件名。

gcc命令中的第2部分是一个输入给gcc命令的文件。gcc按照命令选项的要求对输入文件进行处理,形成结果输出文件。输入的文件不一定是C的源代码文件,还可能是预处理文件、目标文件等。如何确定输入文件的类型,gcc是通过输入文件的扩展名来确定的。表2.2是gcc与C相关的输入文件扩展名命名规范。


1f5a89f7501492742c01460aeb518c863b7a8d58

【例2.1】gcc编译器应用实例1。

【例2.1】是使用gcc来对一个C语言文件进行编译的应用实例,这个C语言文件被命名为ExamHello.c,使用cat命令可以查看该文件的内容:

alloeat@Ubuntu:~/chapter2Exam$ cat -n Examhello.c
1  #include  <stdio.h>
2
3  int main(void)
4  {
5    printf("This is a gcc test!\n");
6    return 0;
7  }

此时可以使用gcc命令对这个文件进行编译,然后运行。

alloeat@Ubuntu:~/chapter2Exam$ gcc Examhello.c -o Examhello
alloeat@Ubuntu:~/chapter2Exam$ ./Examhello
This is a gcc test!

在实际的开发过程中经常遇到应用代码比较复杂的情况,此时通常采用将主函数和其他函数放在不同文件中的方法。除了主程序之外,每个函数都由函数声明(函数头)和函数实现(函数体)两部分组成。函数的声明一般放在头文件(.h)中,而函数的定义文件放在实现文件中(.c)。gcc可以很容易地把多个源文件编译成目标代码并链接起来,如【例2.2】所示。

【例2.2】gcc编译器应用实例2。

这是使用另外一个C语言文件来存放输出函数的实例,在当前工作目录下建立一个C语言文件,其内容如下。

alloeat@Ubuntu:~/chapter2Exam$ cat -n Examhellosun.c
     1  #include <stdio.h>
     2
     3  void sunprintf(void)
     4  {
     5    printf("this is a test from anthor .c!/n");
     6  }

然后建立一个.h头文件,其内容如下。

alloeat@Ubuntu:~/chapter2Exam$ cat -n Examhello.h
     1
     2  void sunprintf(void);
在Examhello.c文件声明对应的头文件。

alloeat@Ubuntu:~/chapter2Exam$ cat -n Examhello.c
     1  #include <stdio.h>
     2  #include "Examhello.h"
     3
     4  int main(void)
     5  {
     6    printf("This is a gcc test!\n");
     7    return 0;
     8  }
     9

可以使用如下的命令来对这两个C语言文件进行编译。

alloeat@Ubuntu:~/chapter2Exam$ gcc Examhello.c Examhellosun.c -o Examhello
相关文章
|
编译器 C语言
C语言编译器为什么能够用C语言编写?
C语言编译器为什么能够用C语言编写?
108 9
|
Shell Linux
Linux shell编程学习笔记30:打造彩色的选项菜单
Linux shell编程学习笔记30:打造彩色的选项菜单
|
11月前
|
安全 算法 Ubuntu
Linux(openssl)环境:编程控制让证书自签的技巧。
总结:在Linux环境中,OpenSSL是一个非常实用的工具,可以帮助我们轻松地生成自签名证书。通过上述三个简单步骤,即可为内部网络、测试环境或开发环境创建自签名证书。但在公共访问场景下,建议购买经过权威认证机构签发的证书,以避免安全警告。
568 13
|
10月前
|
NoSQL Linux 开发工具
Linux环境基础开发工具的使用(yum、vim、gcc、g++、gdb、make/Makefile)
本文介绍了yum 包管理工具、Vim 编辑器、gcc/g++ 编译器、gdb 调试器、编译原理及 Makefile 的使用,同时还配备了如何使用,以及图解。旨在帮助读者更好地理解和应用这些工具与技术。
506 0
|
JavaScript Ubuntu Linux
如何在阿里云的linux上搭建Node.js编程环境?
本指南介绍如何在阿里云Linux服务器(Ubuntu/CentOS)上搭建Node.js环境,包含两种安装方式:包管理器快速安装和NVM多版本管理。同时覆盖全局npm工具配置、应用部署示例(如Express服务)、PM2持久化运行、阿里云安全组设置及外部访问验证等步骤,助你完成开发与生产环境的搭建。
|
Linux
Linux编程: 在业务线程中注册和处理Linux信号
通过本文,您可以了解如何在业务线程中注册和处理Linux信号。正确处理信号可以提高程序的健壮性和稳定性。希望这些内容能帮助您更好地理解和应用Linux信号处理机制。
276 26
|
Linux
Linux编程: 在业务线程中注册和处理Linux信号
本文详细介绍了如何在Linux中通过在业务线程中注册和处理信号。我们讨论了信号的基本概念,并通过完整的代码示例展示了在业务线程中注册和处理信号的方法。通过正确地使用信号处理机制,可以提高程序的健壮性和响应能力。希望本文能帮助您更好地理解和应用Linux信号处理,提高开发效率和代码质量。
299 17
|
存储 监控 Linux
嵌入式Linux系统编程 — 5.3 times、clock函数获取进程时间
在嵌入式Linux系统编程中,`times`和 `clock`函数是获取进程时间的两个重要工具。`times`函数提供了更详细的进程和子进程时间信息,而 `clock`函数则提供了更简单的处理器时间获取方法。根据具体需求选择合适的函数,可以更有效地进行性能分析和资源管理。通过本文的介绍,希望能帮助您更好地理解和使用这两个函数,提高嵌入式系统编程的效率和效果。
705 13
|
存储 编译器 C语言
【C语言】数据类型全解析:编程效率提升的秘诀
在C语言中,合理选择和使用数据类型是编程的关键。通过深入理解基本数据类型和派生数据类型,掌握类型限定符和扩展技巧,可以编写出高效、稳定、可维护的代码。无论是在普通应用还是嵌入式系统中,数据类型的合理使用都能显著提升程序的性能和可靠性。
696 8
|
C语言 开发者
C语言中的模块化编程思想,介绍了模块化编程的概念、实现方式及其优势,强调了合理划分模块、明确接口、保持独立性和内聚性的实践技巧
本文深入探讨了C语言中的模块化编程思想,介绍了模块化编程的概念、实现方式及其优势,强调了合理划分模块、明确接口、保持独立性和内聚性的实践技巧,并通过案例分析展示了其应用,展望了未来的发展趋势,旨在帮助读者提升程序质量和开发效率。
841 5