ANR信息获取(trace文件的产生流程)
首先收集需要dump trace的进程并给对应进程发送dump trace的信号
1.当一些带有超时机制的系统消息(如:Service的创建)判定超时后,会调用系统服务AMS接口,收集ANR相关信息并存档(data/anr/trace, data/system/dropbox)
2.进入到AMS中,AppError会先进行筛选(1.当前进程正在进行dump流程 2.已经发生crash 3. 已经被系统kill 4.系统是否正在关机等情况),如果都不符合,则认为当前进程发生了anr。
3.接下来系统在判断当前ANR进程对用户是否可感知,然后开始统计与该进程由关联的进程,或者一些系统核心服务进程的信息(例如与应用交互的SurfaceFligner,System Server等系统进程),如果这些系统服务进程在响应时被阻塞,那么将导致应用进程IPC通信过程被卡死。接着获取其他系统核心进程,因为这些服务进程是init进程直接创建的,并不在SystemServer或Zygote进程管理范围。
firstPids队列:第一个是ANR进程,第二个是system_server,剩余是所有persistent进程;
Native队列:是指/system/bin/目录的mediaserver,sdcard 以及surfaceflinger进程;
lastPids队列: 是指mLruProcesses中的不属于firstPids的所有进程。
4.在收集完第一步信息后,接下来便开始统计各进程本地的更多信息,如虚拟机信息,java线程状态及堆栈。首先会弹出一个ANR的对话框,然后向UI线程发送SHOW_NOT_RESPONDING_MSG消息
5.当UI线程收到该消息后,会调用dumpStackTraces函数:
最重要的一点:向目标进程发送SINAL_QUIT(进程中的Signal Catcher会进行阻塞检测收集信息后面讲),firstPids列表中的进程, 两个进程之间会休眠200ms, 可见persistent进程越多,则时间越长. top 5进程的traces过程中, 同样是间隔200ms, 另外进程使用情况的收集也是比较耗时.
总结;
将am_anr信息输出到EventLog(分析anr问题时先看该log)
获取重要进程的信息,java进程的,和native的进程
将ANR的Reason和CPU使用的情况输出到main_log
在将CPU使用情况和进程的trace文件信息,在保存到drpobox文件下
向收集到的进程发送SINAL_QUIT信号。
接着分析最后一步向收集到的进程发送信号
(Android5.0之前是dump用的SuspendAll线程,收集信息之后用ResumeAll恢复。在5.0之后采用的是checkPoint进行dump信息)
发生ANR时,systemServer进程会执行dumpStackTraces函数,在该函数中发SIGQUIT信号给对应的进程(上面有分析到)
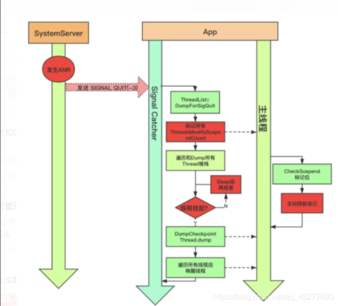
处于安全考虑,进程之间是相互隔离的,即使系统进程也无法获取其他进程的信息,所以要借助于IPC通信,将指令发送到目标进程,目标进程接收到消息后,协助完成自身进程Dump信息并发送给系统进程。Android P 流程:
1.一个进程接收到了SIGQIUT信号的时候,SingaCatcher线程的WaitForSignal函数会返回接着会调用到HandlerSigQuit()函数。
2.hindleSigQuit()函数为:
3.DumpForSigQuit()函数:
这是读取的信息,但是什么时候去读取呢(什么时候才能保证获取到的却是是需要的东西,例如GC信息,当前分配了多少对象,这些打印一般都需要在suspend当前进程里面的所有的线程),接下来先分析这个suspend过程:
这个挂起SupendAll实在Thread_list.cc中实现的,他的作用就是用来suspend当前进程里面所有其他的线程(一般发生在GC,DumpForSigQuit等过程中)。SuspendAll过程实现最重要的就是ModifySupendCount(self,+1,false)这段语句他会修改对应Thread对象的suspend引用计数:
因为传入的delta值是+1所以会先执行AtmoicSetFlag()利用原子操作设置了KSuspendRequest标志位,代表当前这个线程有挂起请求。什么时候会进行检测这个标志位呢?这里涉及到了checkPoint的知识点最后讲解(在线程运行中进行上下文切换(例如java线程转换为Native线程)时就会运行CheckSuspend函数,这个函数才是真正的把当前线程suspend:
可以看到检测到了KSuspendRequest标记就会执行FullSuspend函数,KSuspendRequest标志位是用来dump线程的堆栈的,分析完了SuspendAll之后,再继续分析FullSuspendCheck函数:
调用TransitionFromRunnableToSuspend()这个函数后,线程就进入了KSuspended状态,然后在调用TransitionFromSuspendedToRunnablecpm函数从Suspend状态切换到Runnable状态的时候会阻塞在一个条件变量上,除非调用SuspendAll的线程接着又调用了ResumeAll()函数,要不然这些线程就会一直被阻塞住。
4.现在就把SuspendAll的流程分析完了,但是dump线程堆栈的时候并不是在设置了挂起标志位(KSuspendRequest)后执行的,与他相关的是另外一个标志位KCheckpointRequest,接下来看一下Thread_list的Dump函数,这个函数会在Thread_list的DumpForSigQuit中会被调用到,也就是在Signal Cathcer线程处理SIGQUIT信号的过程中。
这个函数先创建了一个叫DumpCheckPoint对象checkpoint,然后调用了RunCheckpoint将这个对象传入,这个函数会返回现在处于Runnable状态的线程个数,接着
调用了WaitForThreadsToRunThroughCheckpoint()等待这些处于Runnable的线程都执行完DumpCheckpoint的Run函数,如果等待超时就会报错。
接着分析RunCheckPoint函数,先看前一部分:
对于处于Runnable状态的线程执行它的RequestCheckpoint函数会返回true,其他状态的线程则会返回false。对于这些非Runnable状态的线程就会像SuspendAll一样会设置KSuspendRequest标志位,后面状态切换的时候就会检查这个标志位挂起。同事RunCheckPoint函数会把这些线程统计到suspend_count_modified_threads这个Vector变量中,在这个变量中的线程,Singal Catcher线程会主动触发他们的dump堆栈过程。接下来再看看这个RequestCheckpoint函数
最后一行设置kCheckpointRequest标志位,在刚才线程切换运行状态时会执行CheckSuspend函数在检测kCheckpointRequest标志位的时候会执行RunCheckpointFunction函数,接着会执行这个checkpoints里面元素的run函数:
(这个存储的其实就是Thread中的RequestCheckpoint在这里不仅设置了标志位还把参数设置为元素的值,这个参数就是Dump里面调用RunCheckpoint传过来的,其实就是DumpCheckpoint)。
,所以也就是执行DumpCheckpoint的run函数:
其实就是调用了Thread的Dump函数,线程的java堆栈,Native堆栈和Kernel堆栈就是在这里打印的,刚才说对于处于Runnable状态的线程是通过调用他们的RequestCkeckPoint函数,然后它们自己去dump当前堆栈的,而那些不处于Runnable状态的线程则是添加到了一个Vector的变量中,接着就分析RunCheckPoint函数的第二部分:
对于这些不是Runnable状态的线程,他们可能不会主动去调用Run函数,所以只能有Signal Catcher线程去帮他们Dump,至于DumpCheckpoint的Run函数的功能和Runnable状态的线程是一样的,都是打印线程堆栈,并且最后修改引用计数让这些线程在切换状态时继续运行。
总结:
1.SingalCatcher线程接收到信号后,首先Dump当前虚拟机有关信息(内存状态。对象,加载class,GC等相关信息)
2.接下来会设置每个线程的标记为(check_point),和请求线程状态(suspend)。当线程运行过程中进行上下文切换时,会检查该标记。如果发现有挂起请求,会将自己主动挂起。等到所有线程都挂起之后,SingalCatcher线程开始遍历Dump各个线程的堆栈和线程数据后再唤醒线程。如果某个线程一直无法挂起导致超时,那么本次Dump流程失败抛出异常.
大致流程(Android5.0之前):
checkPoint:
先讲解safePoint,对于ART编译的代码,可以定期轮询当前Runtime来确认是否需要执行某些特定代码;可以认为这些轮询时的点,就是safepoint;safepoint可以用来实现暂定一个java线程,也可以用来实现Checkpoint机制;
例:
当正在执行java代码的线程A执行到safepoint时,会执行CheckSuspend函数,在发现当前线程有 checkpoint request时,
会在这个点执行线程的CheckPoint函数;如果发现当前线程有suspend request时,会进行SuspendCheck,使得线程进入Suspend状态(暂停);
所以说,ART CheckPoint应该是safepoint的一个功能实现;
safePoint讲解链接:
作者:RednaxelaFX
链接:https://www.zhihu.com/question/48996839/answer/113801448
来源:知乎
著作权归作者所有。商业转载请联系作者获得授权,非商业转载请注明出处。
从编译器和解释器的角度看,ART的safepoint有两种:
主动safepoint:编译生成的代码里或者解释代码里有主动检查safepoint的动作,并在发现需要进入safepoint时跳转到相应的处理程序里。
ART的解释器安插主动safepoint的位置在循环的回跳处(backedge,具体来说是在跳转前的源头处)以及方法返回处(return / throw exception)。
ART Optimizing Compiler安插主动safepoint的位置在循环回跳处(backedge,具体来说是在跳转前的源头处)以及方法入口处(entry)。
被动safepoint:所有未内联的方法调用点(call site)都是被动safepoint。这里并没有任何需要主动执行的代码,而就是个普通的方法调用。
之所以要作为safepoint,是因为执行到方法调用点之后,控制就交给了被调用的方法,而被调用的方法可能会进入safepoint,safepoint中可能需要遍历栈帧,因此caller也必须处于safepoint。
安插safepoint的位置的思路是:程序要能够在runtime发出需要safepoint的请求后,及时地执行到最近的safepoint然后把控制权交给runtime。
怎样算“及时”?只要执行时间是有上限(bounded)就可以了,实时性要求并不是很高。
于是进一步假设,向前执行(直线型、带条件分支都算)的代码都会在有限时间内执行完,所以可以不用管;而可能导致长时间执行的代码,要么是循环,要么是方法调用,所以只要在这两种地方插入safepoint就可以保证及时性了。
至于具体在方法入口还是出口、循环回边的源头还是目标处插入safepoint,这是个具体实现的细节,只要选择一边插入就可以了。




















