基本概念
segment file
存储倒排索引的文件,每个segment本质上就是一个倒排索引,每秒都会生成一个segment文件,当文件过多时es会自动进行segment merge(合并文件),合并时会同时将已经标注删除的文档物理删除
commit point
记录当前所有可用的segment,每个commit point都会维护一个.del文件(es删除数据本质是不属于物理删除),当es做删改操作时首先会在.del文件中声明某个document已经被删除,文件内记录了在某个segment内某个文档已经被删除,当查询请求过来时在segment中被删除的文件是能够查出来的,但是当返回结果时会根据commit point维护的那个.del文件把已经删除的文档过滤掉;
translog日志文件
为防止ES宕机造成数据丢失保证可靠存储,ES会将每次写入数据同时写到translog日志。
ES写数据
执行流程
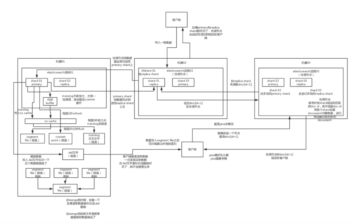
- 客户端选择一个node发请求过去,该node就是coordinating node(协调节点)
- coordinating node路由document,将请求转发给对应node(有primary shard)
- 实际node上的primary shard处理请求,然后将数据同步到replica node
- coordinating node若发现primary node和所有replica node都响应完操作后,就返回结果给客户端
ES读数据
执行流程
查询GET某条数据,写入某个document,该document会自动给你分配一个全局唯一id-doc id,同时也是根据doc id进行hash路由到对应的primary shard。也可手动指定doc id,比如用订单id、用户id。
可通过doc id来查询,会根据doc id进行hash,判断出当时把doc id分配到了哪个shard,从那个shard去查询
- 客户端发送请求到任意一个node,成为coordinate node
- coordinate node对document路由,将请求转发到对应的node,此时会使用round-robin随机轮询算法,在primary shard及其所有replica中随机选择,使读请求负载均衡
- 接收请求的node返回document给coordinate node
- coordinate node返回document给客户端
ES查询数据的执行流程
最强大的是做全文检索,比如有三条数据
JavaEdge公众号呀 Java学习者们建议关注哦 java就很好学了呢
注意这里的字母大小写哟~
根据Java关键词来搜索,将包含Java的document给搜索出来
ES就会给你返回:JavaEdge公众号呀,Java学习者们建议关注哦
- 客户端发送请求到一个
coordinate node 协调节点将搜索请求转发到所有的shard对应的primary shard或replica shardquery phase每个shard将自己的搜索结果(本质上就是一些doc id),返回给coordinate node,由coordinate node进行数据的合并、排序、分页等,以生成最终结果fetch phase接着由coordinate node,根据doc id去各节点中拉取实际的document数据,最终返回给客户端
ES 写数据的执行流程
- ES读写底层原理示意图
(1) 先写入buffer,在buffer里的时候数据是搜索不到的;同时将数据写入translog日志文件
(2) 如果buffer将满,或者定时,就会将buffer中的数据refresh到一个新的segment file中
但此时数据不是直接进入segment file磁盘文件的,而是先进入os cache,即refresh.
每1s,ES 将buffer中的数据写到一个新的segment file,segment file磁盘文件每 s 生成一个,其只存储最近1s内buffer中写入的数据
- 如果buffer中此时无数据,自然不会执行refresh操作
- 如果buffer中有数据,默认每1s执行一次refresh,刷入一个新的segment file中
在操作系统的磁盘文件中都有os cache(操作系统缓存),即数据写入磁盘文件前,会先进入os cache,即进入OS级别的一个内存缓存
只要buffer中的数据被refresh刷入os cache,该数据就可被搜索到
为什么称 ES 是准实时(NRT,near real-time)的?
默认每1 s refresh一次,所以 ES 是准实时的,写入的数据1s之后才能被观测到.
可以通过ES的RESRful API或者Java API,手动执行一次refresh,即手动将buffer中数据刷入os cache,让数据立马就可被搜索到.只要数据被输入os cache中,buffer就会被清空,因为不需要保留缓存了,数据在translog里面已经持久化到磁盘.
(3) 只要数据进入os cache,此时就可以让这个segment file的数据对外提供搜索服务了.
(4) 重复1~3步骤,新数据不断进入buffer和translog,不断将buffer数据写入一个个segment file,每次refresh完,清空buffer,保留translog.
随着该过程不断推进,translog会变臃肿,当translog达到一定大小时,就会触发commit操作.
buffer中的数据,倒是好,每隔1秒就被刷到os cache中去,然后这个buffer就被清空了。所以说这个buffer的数据始终是可以保持住不会填满es进程的内存的。
每次一条数据写入buffer,同时会写入一条日志到translog日志文件中去,所以这个translog日志文件是不断变大的,当translog日志文件大到一定程度的时候,就会执行commit操作。
(5) commit操作第一步,就是将buffer中现有数据refresh到os cache,清空buffer
(6)将一个commit point写到磁盘,以标识该commit point对应的所有segment file
(7)强行将os cache中所有数据都fsync到磁盘
(5) commit操作第一步,就是将buffer中现有数据refresh到os cache,清空buffer
(6)将一个commit point写到磁盘,以标识该commit point对应的所有segment file
(7)强行将os cache中所有数据都fsync到磁盘
commit操作
- 写commit point
- 将os cache数据fsync强刷到磁盘上去
- 清空translog日志文件
(8) 将现有的translog清空,接着重启启用一个translog,此时commit操作完成。默认每隔30分钟会自动执行一次commit,但是如果translog过大,也会触发commit。整个commit的过程,叫做flush操作。我们可以手动执行flush操作,就是将所有os cache数据刷到磁盘文件中去。
不叫做commit操作,flush操作。es中的flush操作,就对应着commit的全过程。我们也可以通过es api,手动执行flush操作,手动将os cache中的数据fsync强刷到磁盘上去,记录一个commit point,清空translog日志文件。
9)translog其实也是先写入os cache,默认每5s刷到磁盘
所以默认情况下,可能有5秒的数据仅仅驻存在buffer或者translog文件的os cache中,若此时机器宕机,会丢失5s的数据.
但是这样性能比较好,最多丢5s的数据.也可将translog设置成每次写操作必须是直接fsync到磁盘,但是性能会差很多.
实际上在这里,若面试官没有问你ES丢数据的问题,就可在这里给面试官炫一把:
其实ES第一是准实时性的,数据写入1s后可以搜索到;
可能会丢失数据,你的数据有5s会停留在buffer/translog os cache/segment file os cache中,有5s的数据不在磁盘上,此时如果宕机,会导致这5s的数据丢失.
如果你希望一定不能丢失数据的话,你可以设置个参数,官方文档,百度一下.
每次写入一条数据,都是写入buffer,同时写入磁盘上的translog,但是这会导致写性能、写入吞吐量会下降一个数量级.
本来一秒钟可以写2000条,现在你一秒钟只能写200条,都有可能.
小结
数据先写入内存 buffer,然后每隔 1s,将数据 refresh 到 os cache,到了 os cache 数据就能被搜索到(所以我们才说 es 从写入到能被搜索到,中间有 1s 的延迟).
每隔 5s,将数据写入 translog 文件(这样如果机器宕机,内存数据全没,最多会有 5s 的数据丢失),translog 大到一定程度,或者默认每隔 30mins,会触发 commit 操作,将缓冲区的数据都 flush 到 segment file 磁盘文件中.
数据写入 segment file 之后,同时就建立好了倒排索引。
3.6 ES 删除数据的执行流程
(1) commit时会生成一个.del文件,将某个doc标识为deleted态,那么搜索的时候根据.del文件就知道该doc已被删除
3.7 ES 更新数据的执行流程
(1) 将原来的doc标识为deleted状态,然后新写入一条数据
(2) buffer每refresh一次,就会产生一个segment file,所以默认情况下是1s一个segment file,segment file会越来越多,此时会定期执行merge
(3) 每次merge时,会将多个segment file合并成一个,同时这里会将标识为deleted的doc给物理删除掉,然后将新的segment file写入磁盘,这里会写一个commit point,标识所有新的segment file,然后打开segment file供搜索使用,同时删除旧的segment file.
ES 里的写流程,有4个底层的核心概念,refresh、flush、translog、merge
当segment file多到一定程度的时候,es就会自动触发merge操作,将多个segment file给merge成一个segment file。
