
作者 | 李志信
dubbo-go 源码:https://github.com/apache/dubbo-go
导读:随着微服务架构的流行,许多高性能 rpc 框架应运而生,由阿里开源的 dubbo 框架 go 语言版本的 dubbo-go 也成为了众多开发者不错的选择。本文将介绍 dubbo-go 框架的基本使用方法,以及从 export 调用链的角度进行 server 端源码导读,希望能引导读者进一步认识这款框架。下周将发表本文的姊妹篇:《从 client 端源码导读 dubbo-go 框架》。
当拿到一款框架之后,一种不错的源码阅读方式大致如下:从运行最基础的 helloworld demo 源码开始 —> 再查看配置文件 —> 开启各种依赖服务(比如zk、consul) —> 开启服务端 —> 再到通过 client 调用服务端 —> 打印完整请求日志和回包。调用成功之后,再根据框架的设计模型,从配置文件解析开始,自顶向下递阅读整个框架的调用栈。
对于 C/S 模式的 rpc 请求来说,整个调用栈被拆成了 client 和 server 两部分,所以可以分别从 server 端的配置文件解析阅读到 server 端的监听启动,从 client 端的配置文件解析阅读到一次 invoker Call 调用。这样一次完整请求就明晰了起来。
运行官网提供的 helloworld-demo
官方 demo 相关链接:https://github.com/dubbogo/dubbo-samples/tree/master/golang/helloworld/dubbo
1. dubbo-go 2.7 版本 QuickStart
1)开启一个 go-server 服务
- 将仓库 clone 到本地
$ git clone https://github.com/dubbogo/dubbo-samples.git
- 进入 dubbo 目录
$ cd dubbo-samples/golang/helloworld/dubbo
进入目录后可看到四个文件夹,分别支持 go 和 java 的 client 以及 server,我们尝试运行一个 go 的 server。进入 app 子文件夹内,可以看到里面保存了 go 文件。
$ cd go-server/app
- sample 文件结构
可以在 go-server 里面看到三个文件夹:app、assembly、profiles。
其中 app 文件夹下保存 go 源码,assembly 文件夹下保存可选的针对特定环境的 build 脚本,profiles 下保存配置文件。对于 dubbo-go 框架,配置文件非常重要,没有文件将导致服务无法启动。
- 设置指向配置文件的环境变量
由于 dubbo-go 框架依赖配置文件启动,让框架定位到配置文件的方式就是通过环境变量来找。对于 server 端需要两个必须配置的环境变量:CONF_PROVIDER_FILE_PATH、APP_LOG_CONF_FILE,分别应该指向服务端配置文件、日志配置文件。
在 sample 里面,我们可以使用 dev 环境,即 profiles/dev/log.yml 和 profiles/dev/server.yml 两个文件。在 app/ 下,通过命令行中指定好这两个文件:
$ export CONF_PROVIDER_FILE_PATH="../profiles/dev/server.yml"
$ export APP_LOG_CONF_FILE="../profiles/dev/log.yml"
- 设置 go 代理并运行服务
$ go run .
如果提示 timeout,则需要设置 goproxy 代理。
$ export GOPROXY="http://goproxy.io"
再运行 go run 即可开启服务。
2)运行 zookeeper
安装 zookeeper,并运行 zkServer, 默认为 2181 端口。
3)运行 go-client 调用 server 服务
- 进入 go-client 的源码目录
$ cd go-client/app
- 同理,在 /app 下配置环境变量
$ export CONF_CONSUMER_FILE_PATH="../profiles/dev/client.yml"
$ export APP_LOG_CONF_FILE="../profiles/dev/log.yml"
配置 go 代理:
$ export GOPROXY="http://goproxy.io"
- 运行程序
$ go run .
即可在日志中找到打印出的请求结果:
response result: &{A001 Alex Stocks 18 2020-10-28 14:52:49.131 +0800 CST}
同样,在运行的 server 中,也可以在日志中找到打印出的请求:
req:[]interface {}{"A001"}
rsp:main.User{Id:"A001", Name:"Alex Stocks", Age:18, Time:time.Time{...}
恭喜!一次基于 dubbo-go 的 rpc 调用成功。
4)常见问题
- 当日志开始部分出现 profiderInit 和 ConsumerInit 均失败的日志,检查环境变量中配置路径是否正确,配置文件是否正确。
- 当日志中出现 register 失败的情况,一般为向注册中心注册失败,检查注册中心是否开启,检查配置文件中关于 register 的端口是否正确。
- sample 的默认开启端口为 20000,确保启动前无占用。
2. 配置环境变量
export APP_LOG_CONF_FILE="../profiles/dev/log.yml"
export CONF_CONSUMER_FILE_PATH="../profiles/dev/client.yml"
3. 服务端源码
1)目录结构
dubbo-go 框架的 example 提供的目录如下:

- app/ 文件夹下存放源码,可以自己编写环境变量配置脚本 buliddev.sh
- assembly/ 文件夹下存放不同平台的构建脚本
- profiles/ 文件夹下存放不同环境的配置文件
- target/ 文件夹下存放可执行文件
2)关键源码
源码放置在 app/ 文件夹下,主要包含 server.go 和 user.go 两个文件,顾名思义,server.go 用于使用框架开启服务以及注册传输协议;user.go 则定义了 rpc-service 结构体,以及传输协议的结构。
- user.go
func init() {
config.SetProviderService(new(UserProvider))
// ------for hessian2------
hessian.RegisterPOJO(&User{})
}
type User struct {
Id string
Name string
Age int32
Time time.Time
}
type UserProvider struct {
}
func (u *UserProvider) GetUser(ctx context.Context, req []interface{}) (*User, error) {
可以看到,user.go 中存在 init 函数,是服务端代码中最先被执行的部分。User 为用户自定义的传输结构体,UserProvider 为用户自定义的 rpc_service;包含一个 rpc 函数,GetUser。当然,用户可以自定义其他的 rpc 功能函数。
在 init 函数中,调用 config 的 SetProviderService 函数,将当前 rpc_service 注册在框架 config 上。
可以查看 dubbo 官方文档提供的设计图:

service 层下面就是 config 层,用户服务会逐层向下注册,最终实现服务端的暴露。
rpc-service 注册完毕之后,调用 hessian 接口注册传输结构体 User。
至此,init 函数执行完毕。
- server.go
// they are necessary:
// export CONF_PROVIDER_FILE_PATH="xxx"
// export APP_LOG_CONF_FILE="xxx"
func main() {
hessian.RegisterPOJO(&User{})
config.Load()
initSignal()
}
func initSignal() {
signals := make(chan os.Signal, 1)
...
之后执行 main 函数。
main 函数中只进行了两个操作,首先使用 hessian 注册组件将 User 结构体注册(与之前略有重复),从而可以在接下来使用 getty 打解包。
之后调用 config.Load 函数,该函数位于框架 config/config_loader.go 内,这个函数是整个框架服务的启动点,下面会详细讲这个函数内重要的配置处理过程。执行完 Load() 函数之后,配置文件会读入框架,之后根据配置文件的内容,将注册的 service 实现到配置结构里,再调用 Export 暴露给特定的 registry,进而开启特定的 service 进行对应端口的 tcp 监听,成功启动并且暴露服务。
最终开启信号监听 initSignal() 优雅地结束一个服务的启动过程。
4. 客户端源码
客户端包含 client.go 和 user.go 两个文件,其中 user.go 与服务端完全一致,不再赘述。
- client.go
// they are necessary:
// export CONF_CONSUMER_FILE_PATH="xxx"
// export APP_LOG_CONF_FILE="xxx"
func main() {
hessian.RegisterPOJO(&User{})
config.Load()
time.Sleep(3e9)
println("\n\n\nstart to test dubbo")
user := &User{}
err := userProvider.GetUser(context.TODO(), []interface{}{"A001"}, user)
if err != nil {
panic(err)
}
println("response result: %v\n", user)
initSignal()
}
main 函数和服务端也类似,首先将传输结构注册到 hessian 上,再调用 config.Load() 函数。在下文会介绍,客户端和服务端会根据配置类型执行 config.Load() 中特定的函数 loadConsumerConfig() 和 loadProviderConfig(),从而达到“开启服务”、“调用服务”的目的。
加载完配置之后,还是通过实现服务、增加函数 proxy、申请 registry 和 reloadInvoker 指向服务端 ip 等操作,重写了客户端实例 userProvider 的对应函数,这时再通过调用 GetUser 函数,可以直接通过 invoker,调用到已经开启的服务端,实现 rpc 过程。
下面会从 server 端和 client 端两个角度,详细讲解服务启动、registry 注册和调用过程。
5. 自定义配置文件(非环境变量)方法
1)服务端自定义配置文件
- var providerConfigStr =
xxxxx// 配置文件内容,可以参考 log 和 client。在这里你可以定义配置文件的获取方式,比如配置中心,本地文件读取。
- 在
config.Load()之前设置配置,例如:
func main() {
hessian.RegisterPOJO(&User{})
providerConfig := config.ProviderConfig{}
yaml.Unmarshal([]byte(providerConfigStr), &providerConfig)
config.SetProviderConfig(providerConfig)
defaultServerConfig := dubbo.GetDefaultServerConfig()
dubbo.SetServerConfig(defaultServerConfig)
logger.SetLoggerLevel("warn") // info,warn
config.Load()
select {
}
}
2)客户端自定义配置文件
- var consumerConfigStr =
xxxxx// 配置文件内容,可以参考 log 和 clien。在这里你可以定义配置文件的获取方式,比如配置中心,本地文件读取。 - 在
config.Load()之前设置配置,例如:
func main() {
p := config.ConsumerConfig{}
yaml.Unmarshal([]byte(consumerConfigStr), &p)
config.SetConsumerConfig(p)
defaultClientConfig := dubbo.GetDefaultClientConfig()
dubbo.SetClientConf(defaultClientConfig)
logger.SetLoggerLevel("warn") // info,warn
config.Load()
user := &User{}
err := userProvider.GetUser(context.TODO(), []interface{}{"A001"}, user)
if err != nil {
log.Print(err)
return
}
log.Print(user)
}
Server 端
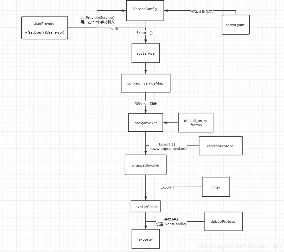
服务暴露过程涉及到多次原始 rpcService 的封装、暴露,网上其他文章的图感觉太过笼统,在此,简要地绘制了一个用户定义服务的数据流图:

1. 加载配置
1)框架初始化
在加载配置之前,框架提供了很多已定义好的协议、工厂等组件,都会在对应模块 init 函数内注册到 extension 模块上,以供接下来配置文件中进行选用。
其中重要的有:
- 默认函数代理工厂:common/proxy/proxy_factory/default.go
func init() {
extension.SetProxyFactory("default", NewDefaultProxyFactory)
}
它的作用是将原始 rpc-service 进行封装,形成 proxy_invoker,更易于实现远程 call 调用,详情可见其 invoke 函数。
- 注册中心注册协议:
registry/protocol/protocol.go
func init() {
extension.SetProtocol("registry", GetProtocol)
}
它负责将 invoker 暴露给对应注册中心,比如 zk 注册中心。
- zookeeper 注册协议:registry/zookeeper/zookeeper.go
func init() {
extension.SetRegistry("zookeeper", newZkRegistry)
}
它合并了 base_resiger,负责在服务暴露过程中,将服务注册在 zookeeper 注册器上,从而为调用者提供调用方法。
- dubbo 传输协议:protocol/dubbo/dubbo.go
func init() {
extension.SetProtocol(DUBBO, GetProtocol)
}
它负责监听对应端口,将具体的服务暴露,并启动对应的事件 handler,将远程调用的 event 事件传递到 invoker 内部,调用本地 invoker 并获得执行结果返回。
- filter 包装调用链协议:protocol/protocolwrapper/protocol_filter_wrapper.go
func init() {
extension.SetProtocol(FILTER, GetProtocol)
}
它负责在服务暴露过程中,将代理 invoker 打包,通过配置好的 filter 形成调用链,并交付给 dubbo 协议进行暴露。
上述提前注册好的框架已实现的组件,在整个服务暴露调用链中都会用到,会根据配置取其所需。
2)配置文件
服务端需要的重要配置有三个字段:services、protocols、registries。
profiles/dev/server.yml:
registries :
"demoZk":
protocol: "zookeeper"
timeout : "3s"
address: "127.0.0.1:2181"
services:
"UserProvider":
# 可以指定多个registry,使用逗号隔开;不指定默认向所有注册中心注册
registry: "demoZk"
protocol : "dubbo"
# 相当于dubbo.xml中的interface
interface : "com.ikurento.user.UserProvider"
loadbalance: "random"
warmup: "100"
cluster: "failover"
methods:
- name: "GetUser"
retries: 1
loadbalance: "random"
protocols:
"dubbo":
name: "dubbo"
port: 20000
其中 service 指定了要暴露的 rpc-service 名("UserProvider)、暴露的协议名("dubbo")、注册的协议名("demoZk")、暴露的服务所处的 interface、负载均衡策略、集群失败策略及调用的方法等等。
其中,中间服务的协议名需要和 registries 下的 mapkey 对应,暴露的协议名需要和 protocols 下的 mapkey 对应。
可以看到上述例子中,使用了 dubbo 作为暴露协议,使用了 zookeeper 作为中间注册协议,并且给定了端口。如果 zk 需要设置用户名和密码,也可以在配置中写好。
3)配置文件的读入和检查
config/config_loader.go:: Load()
在上述 example 的 main 函数中,有 config.Load() 函数的直接调用,该函数执行细节如下:
// Load Dubbo Init
func Load() {
// init router
initRouter()
// init the global event dispatcher
extension.SetAndInitGlobalDispatcher(GetBaseConfig().EventDispatcherType)
// start the metadata report if config set
if err := startMetadataReport(GetApplicationConfig().MetadataType, GetBaseConfig().MetadataReportConfig); err != nil {
logger.Errorf("Provider starts metadata report error, and the error is {%#v}", err)
return
}
// reference config
loadConsumerConfig()
// service config
loadProviderConfig()
// init the shutdown callback
GracefulShutdownInit()
}
在本文中,我们重点关心 loadConsumerConfig() 和 loadProviderConfig() 两个函数。
对于 provider 端,可以看到 loadProviderConfig() 函数代码如下:

前半部分是配置的读入和检查,进入 for 循环后,是单个 service 的暴露起始点。
前面提到,在配置文件中已经写好了要暴露的 service 的种种信息,比如服务名、interface 名、method 名等等。在图中 for 循环内,会将所有 service 的服务依次实现。
for 循环的第一行,根据 key 调用 GetProviderService 函数,拿到注册的 rpcService 实例,这里对应上述提到的 init 函数中,用户手动注册的自己实现的 rpc-service 实例:

这个对象也就成为了 for 循环中的 rpcService 变量,将这个对象注册通过 Implement 函数写到 sys(ServiceConfig 类型)上,设置好 sys 的 key 和协议组,最终调用了 sys 的 Export 方法。
此处对应流程图的部分:

至此,框架配置结构体已经拿到了所有 service 有关的配置,以及用户定义好的 rpc-service 实例,它触发了 Export 方法,旨在将自己的实例暴露出去。这是 Export 调用链的起始点。
2. 原始 service 封装入 proxy_invoker
config/service_config.go :: Export()
接下来进入 ServiceConfig.Export() 函数.
这个函数进行了一些细碎的操作,比如为不同的协议分配随机端口,如果指定了多个中心注册协议,则会将服务通过多个中心注册协议的 registryProtocol 暴露出去,我们只关心对于一个注册协议是如何操作的。还有一些操作比如生成调用 url 和注册 url,用于为暴露做准备。
1)首先通过配置生成对应 registryUrl 和 serviceUrl

registryUrl 是用来向中心注册组件发起注册请求的,对于 zookeeper 的话,会传入其 ip 和端口号,以及附加的用户名密码等信息。
这个 regUrl 目前只存有注册(zk)相关信息,后续会补写入 ServiceIvk,即服务调用相关信息,里面包含了方法名,参数等...
2)对于一个注册协议,将传入的 rpc-service 实例注册在 common.ServiceMap

这个 Register 函数将服务实例注册了两次,一次是以 Interface 为 key 写入接口服务组内,一次是以 interface 和 proto 为 key 写入特定的一个唯一的服务。
后续会从 common.Map 里面取出来这个实例。
3)获取默认代理工厂,将实例封装入代理 invoker
// 拿到一个proxyInvoker,这个invoker的url是传入的regUrl,这个地方将上面注册的service实例封装成了invoker
// 这个GetProxyFactory返回的默认是common/proxy/proxy_factory/default.go
// 这个默认工厂调用GetInvoker获得默认的proxyInvoker,保存了当前注册url
invoker := extension.GetProxyFactory(providerConfig.ProxyFactory).GetInvoker(*regUrl)
// 暴露出来 生成exporter,开启tcp监听
// 这里就该跳到registry/protocol/protocol.go registryProtocol 调用的Export,将当前proxyInvoker导出
exporter = c.cacheProtocol.Export(invoker)
这一步的 GetProxyFactory("default") 方法获取默认代理工厂,通过传入上述构造的 regUrl,将 url 封装入代理 invoker。
可以进入 common/proxy/proxy_factory/default.go::ProxyInvoker.Invoke() 函数里,看到对于 common.Map 取用为 svc 的部分,以及关于 svc 对应 Method 的实际调用 Call 的函数如下:

到这里,上面 GetInvoker(*regUrl) 返回的 invoker 即为 proxy_invoker,它封装好了用户定义的 rpc_service,并将具体的调用逻辑封装入了 Invoke 函数内。
为什么使用 Proxy_invoker 来调用?
通过这个 proxy_invoke 调用用户的功能函数,调用方式将更加抽象化,可以在代码中看到,通过 ins 和 outs 来定义入参和出参,将整个调用逻辑抽象化为 invocation 结构体,而将具体的函数名的选择、参数向下传递和 reflect 反射过程封装在 invoke 函数内,这样的设计更有利于之后远程调用。个人认为这是 dubbo Invoke 调用链的设计思想。
至此,实现了图中对应的部分:

3. registry 协议在 zkRegistry 上暴露上面的 proxy_invoker
上面,我们执行到了 exporter = c.cacheProtocol.Export(invoker)。
这里的 cacheProtocol 为一层缓存设计,对应到原始的 demo 上,这里是默认实现好的 registryProtocol。
registry/protocol/protocol.go:: Export()
这个函数内构造了多个 EventListener,非常有 java 的设计感。
我们只关心服务暴露的过程,先忽略这些监听器。
1)获取注册 url 和服务 url

2)获取注册中心实例 zkRegistry

一层缓存操作,如果 cache 没有需要从 common 里面重新拿 zkRegistry。
3)zkRegistry 调用 Registry 方法,在 zookeeper 上注册 dubboPath
上述拿到了具体的 zkRegistry 实例,该实例的定义在:registry/zookeeper/registry.go。

该结构体组合了 registry.BaseRegistry 结构,base 结构定义了注册器基础的功能函数,比如 Registry、Subscribe 等,但在这些默认定义的函数内部,还是会调用 facade 层(zkRegistry 层)的具体实现函数,这一设计模型能在保证已有功能函数不需要重复定义的同时,引入外层函数的实现,类似于结构体继承却又复用了代码。这一设计模式值得学习。
我们查看上述 registry/protocol/protocol.go:: Export() 函数,直接调用了:
// 1. 通过zk注册器,调用Register()函数,将已有@root@rawurl注册到zk上
err := reg.Register(*registeredProviderUrl)
将已有 RegistryUrl 注册到了 zkRegistry 上。
这一步调用了 baseRegistry 的 Register 函数,进而调用 zkRegister 的 DoRegister 函数,进而调用:

在这个函数里,将对应 root 创造一个新的节点。

并且写入具体 node 信息,node 为 url 经过 encode 的结果,包含了服务端的调用方式。
这部分的代码较为复杂,具体可以看 baseRegistry 的 processURL() 函数:http://t.tb.cn/6Xje4bijnsIDNaSmyPc4Ot。
至此,将服务端调用 url 注册到了 zookeeper 上,而客户端如果想获取到这个 url,只需要传入特定的 dubboPath,向 zk 请求即可。目前 client 是可以获取到访问方式了,但服务端的特定服务还没有启动,还没有开启特定协议端口的监听,这也是 registry/protocol/protocol.go:: Export() 函数接下来要做的事情。
4)proxy_invoker 封装入 wrapped_invoker,得到 filter 调用链
// invoker封装入warppedInvoker
wrappedInvoker := newWrappedInvoker(invoker, providerUrl)
// 经过为invoker增加filter调用链,再使用dubbo协议Export,开启service并且返回了Exporter 。
// export_1
cachedExporter = extension.GetProtocol(protocolwrapper.FILTER).Export(wrappedInvoker)
新建一个 WrappedInvoker,用于之后链式调用。
拿到提前实现并注册好的 ProtocolFilterWrapper,调用 Export 方法,进一步暴露。
protocol/protocolwrapped/protocol_filter_wrapper.go:Export()

protocol/protocolwrapped/protocol_filter_wrapper.go:buildInvokerChain

可见,根据配置的内容,通过链式调用的构造,将 proxy_invoker 层层包裹在调用链的最底部,最终返回一个调用链 invoker。
对应图中部分:

至此,我们已经拿到 filter 调用链,期待将这个 chain 暴露到特定端口,用于相应请求事件。
5)通过 dubbo 协议暴露 wrapped_invoker
protocol/protocolwrapped/protocol_filter_wrapper.go:Export()
// 通过dubbo协议Export dubbo_protocol调用的 export_2
return pfw.protocol.Export(invoker)
回到上述 Export 函数的最后一行,调用了 dubboProtocol 的 Export 方法,将上述 chain 真正暴露。
该 Export 方法的具体实现在:protocol/dubbo/dubbo_protocol.go: Export()。

这一函数做了两个事情:构造触发器、启动服务。
- 将传入的 Invoker 调用 chain 进一步封装,封装成一个 exporter,再将这个 export 放入 map 保存。注意!这里把 exporter 放入了 SetExporterMap中,在下面服务启动的时候,会以注册事件监听器的形式将这个 exporter 取出!
- 调用 dubboProtocol 的 openServer 方法,开启一个针对特定端口的监听。

如上图所示,一个 Session 被传入,开启对应端口的事件监听。
至此构造出了 exporter,完成图中部分:

4. 注册触发动作
上述只是启动了服务,但还没有看到触发事件的细节,点进上面的 s.newSession 可以看到,dubbo 协议为一个 getty 的 session 默认使用了如下配置:

其中很重要的一个配置是 EventListener,传入的是 dubboServer 的默认 rpcHandler。
protocol/dubbo/listener.go:OnMessage()
rpcHandler 有一个实现好的 OnMessage 函数,根据 getty 的 API,当 client 调用该端口时,会触发 OnMessage。
// OnMessage notified when RPC server session got any message in connection
func (h *RpcServerHandler) OnMessage(session getty.Session, pkg interface{}) {
这一函数实现了在 getty session 接收到 rpc 调用后的一系列处理:
- 传入包的解析

- 根据请求包构造请求 url

- 拿到对应请求 key,找到要被调用的 exporter

- 拿到对应的 Invoker

- 构造 invocation

- 调用

- 返回

整个被调过程一气呵成。实现了从 getty.Session 的调用事件,到经过层层封装的 invoker 的调用。
至此,一次 rpc 调用得以正确返回。
小结
- 关于 Invoker 的层层封装
能把一次调用抽象成一次 invoke;能把一个协议抽象成针对 invoke 的封装;能把针对一次 invoke 所做出的特定改变封装到 invoke 函数内部,可以降低模块之间的耦合性。层层封装逻辑更加清晰。
- 关于 URL 的抽象
关于 dubbo 的统一化请求对象 URL 的极度抽象是之前没有见过的... 个人认为这样封装能保证请求参数列表的简化和一致。但在开发的过程中,滥用极度抽象的接口可能造成... debug 的困难?以及不知道哪些字段是当前已经封装好的,哪些字段是无用的。
- 关于协议的理解
之前理解的协议还是太过具体化了,而关于 dubbo-go 对于 dubboProtocol 的协议,我认为是基于 getty 的进一步封装,它定义了客户端和服务端,对于 getty 的 session 应该有哪些特定的操作,从而保证主调和被调的协议一致性,而这种保证也是一种协议的体现,是由 dubbo 协议来规范的。
如果你有任何疑问,欢迎钉钉扫码加入交流群:钉钉群号 23331795!
作者简介
李志信 (GitHubID LaurenceLiZhixin),中山大学软件工程专业在校学生,擅长使用 Java/Go 语言,专注于云原生和微服务等技术方向。
“阿里巴巴云原生关注微服务、Serverless、容器、Service Mesh 等技术领域、聚焦云原生流行技术趋势、云原生大规模的落地实践,做最懂云原生开发者的公众号。”