开篇
- 这篇文章的目的在于梳理Dubbo Consumer的连接过程,在这个过程中会涉及Exchanger、Transporter、NettyClient的整个过程梳理。
- 在这个过程中会涉及到ChannelHandler的封装过程,调用过程中会涉及ChannelHandler的调用过程分析。
- Dubbo Consumer的初始化连接过程本质就是对配置中的reference引入的服务进行连接建立,按照service+注册中心的维度,与某个注册中心下某个service的所有的provider建立连接的过程。
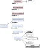
调用关系图

- Dubbo Consumer初始化连接过程的时序图如上图。

- Dubbo Consumer初始化连接过程的调用栈如上图。
RegistryDirectory
public class RegistryDirectory<T> extends AbstractDirectory<T> implements NotifyListener {
// dubbo://192.168.1.5:20880/com.alibaba.dubbo.demo.DemoService?anyhost=true&application=demo-provider&bean.name=com.alibaba.dubbo.demo.DemoService&dubbo=2.0.2&generic=false&interface=com.alibaba.dubbo.demo.DemoService&methods=sayHello&pid=77830&side=provider×tamp=1578407866021
// dubbo://192.168.1.5:20881/com.alibaba.dubbo.demo.DemoService?anyhost=true&application=demo-provider&bean.name=com.alibaba.dubbo.demo.DemoService&dubbo=2.0.2&generic=false&interface=com.alibaba.dubbo.demo.DemoService&methods=sayHello&pid=77845&side=provider×tamp=1578407879523
private Map<String, Invoker<T>> toInvokers(List<URL> urls) {
Map<String, Invoker<T>> newUrlInvokerMap = new HashMap<String, Invoker<T>>();
if (urls == null || urls.isEmpty()) {
return newUrlInvokerMap;
}
Set<String> keys = new HashSet<String>();
String queryProtocols = this.queryMap.get(Constants.PROTOCOL_KEY);
for (URL providerUrl : urls) {
URL url = mergeUrl(providerUrl);
String key = url.toFullString(); // The parameter urls are sorted
Map<String, Invoker<T>> localUrlInvokerMap = this.urlInvokerMap; // local reference
Invoker<T> invoker = localUrlInvokerMap == null ? null : localUrlInvokerMap.get(key);
if (invoker == null) { // Not in the cache, refer again
try {
boolean enabled = true;
if (enabled) {
// protocol.refer(serviceType, url)负责和对应的provider建立连接过程
invoker = new InvokerDelegate<T>(protocol.refer(serviceType, url), url, providerUrl);
}
} catch (Throwable t) {
}
if (invoker != null) { // Put new invoker in cache
newUrlInvokerMap.put(key, invoker);
}
} else {
newUrlInvokerMap.put(key, invoker);
}
}
keys.clear();
return newUrlInvokerMap;
}
}
- 每个reference + 注册中心 包含一个RegistryDirectory对象,一个RegistryDirectory对象包含某个注册中心下某个service的所有providers。
- toInvokers()参数中的urls就是provider的url地址,针对某个服务的reference过程就是和这个服务的所有provider建立连接。
- protocol.refer(serviceType, url)实现和服务下的一个provider建立连接的过程,Dubbo协议对应的protocol对象为DubboProtocol。
DubboProtocol
public class DubboProtocol extends AbstractProtocol {
public <T> Invoker<T> refer(Class<T> serviceType, URL url) throws RpcException {
optimizeSerialization(url);
// create rpc invoker.
DubboInvoker<T> invoker = new DubboInvoker<T>(serviceType, url, getClients(url), invokers);
invokers.add(invoker);
return invoker;
}
private ExchangeClient[] getClients(URL url) {
// 判断是否共享连接,判断依据url当中的connections参数
int connections = url.getParameter(Constants.CONNECTIONS_KEY, 0);
// 判断是否共享连接
if (connections == 0) {
service_share_connect = true;
connections = 1;
}
// 如果非共享连接按照的connections的值创建指定的连接数
// 如果是共享连接就创建一个连接数
ExchangeClient[] clients = new ExchangeClient[connections];
for (int i = 0; i < clients.length; i++) {
if (service_share_connect) {
clients[i] = getSharedClient(url);
} else {
clients[i] = initClient(url);
}
}
return clients;
}
private final Map<String, ReferenceCountExchangeClient> referenceClientMap = new ConcurrentHashMap<String, ReferenceCountExchangeClient>(); // <host:port,Exchanger>
private ExchangeClient getSharedClient(URL url) {
String key = url.getAddress();
ReferenceCountExchangeClient client = referenceClientMap.get(key);
// 省略非核心代码
locks.putIfAbsent(key, new Object());
synchronized (locks.get(key)) {
if (referenceClientMap.containsKey(key)) {
return referenceClientMap.get(key);
}
// initClient负责创建ExchangeClient
ExchangeClient exchangeClient = initClient(url);
client = new ReferenceCountExchangeClient(exchangeClient, ghostClientMap);
referenceClientMap.put(key, client);
ghostClientMap.remove(key);
locks.remove(key);
return client;
}
}
private ExchangeClient initClient(URL url) {
// 按照先client后server的顺序,DEFAULT_REMOTING_CLIENT = "netty";
String str = url.getParameter(Constants.CLIENT_KEY, url.getParameter(Constants.SERVER_KEY, Constants.DEFAULT_REMOTING_CLIENT));
// DubboCodec.NAME为dubbo
url = url.addParameter(Constants.CODEC_KEY, DubboCodec.NAME);
// DEFAULT_HEARTBEAT = 60 * 1000
url = url.addParameterIfAbsent(Constants.HEARTBEAT_KEY, String.valueOf(Constants.DEFAULT_HEARTBEAT));
ExchangeClient client;
try {
// connection should be lazy
if (url.getParameter(Constants.LAZY_CONNECT_KEY, false)) {
client = new LazyConnectExchangeClient(url, requestHandler);
} else {
client = Exchangers.connect(url, requestHandler);
}
} catch (RemotingException e) {
}
return client;
}
}
- DubboProtocol的refer执行getClients()返回ExchangeClient对象。
- getClients()会根据是否共享连接或配置的连接数决定和一个provider创建多少连接数。
- getClients()方法内部的initClient()方法会执行Exchangers.connect()方法返回ExchangeClient对象。
- Exchangers.connect()的参数requestHandler是ExchangeHandlerAdapter对象,是Handler封装过程中最底层的ChannelHandler。
public class DubboProtocol extends AbstractProtocol {
private ExchangeHandler requestHandler = new ExchangeHandlerAdapter() {
@Override
public Object reply(ExchangeChannel channel, Object message) throws RemotingException {
if (message instanceof Invocation) {
Invocation inv = (Invocation) message;
Invoker<?> invoker = getInvoker(channel, inv);
// need to consider backward-compatibility if it's a callback
if (Boolean.TRUE.toString().equals(inv.getAttachments().get(IS_CALLBACK_SERVICE_INVOKE))) {
String methodsStr = invoker.getUrl().getParameters().get("methods");
boolean hasMethod = false;
if (methodsStr == null || methodsStr.indexOf(",") == -1) {
hasMethod = inv.getMethodName().equals(methodsStr);
} else {
String[] methods = methodsStr.split(",");
for (String method : methods) {
if (inv.getMethodName().equals(method)) {
hasMethod = true;
break;
}
}
}
}
RpcContext.getContext().setRemoteAddress(channel.getRemoteAddress());
return invoker.invoke(inv);
}
}
@Override
public void received(Channel channel, Object message) throws RemotingException {
if (message instanceof Invocation) {
reply((ExchangeChannel) channel, message);
} else {
super.received(channel, message);
}
}
@Override
public void connected(Channel channel) throws RemotingException {
invoke(channel, Constants.ON_CONNECT_KEY);
}
@Override
public void disconnected(Channel channel) throws RemotingException {
if (logger.isInfoEnabled()) {
logger.info("disconnected from " + channel.getRemoteAddress() + ",url:" + channel.getUrl());
}
invoke(channel, Constants.ON_DISCONNECT_KEY);
}
private void invoke(Channel channel, String methodKey) {
Invocation invocation = createInvocation(channel, channel.getUrl(), methodKey);
if (invocation != null) {
try {
received(channel, invocation);
} catch (Throwable t) {
logger.warn("Failed to invoke event method " + invocation.getMethodName() + "(), cause: " + t.getMessage(), t);
}
}
}
private Invocation createInvocation(Channel channel, URL url, String methodKey) {
String method = url.getParameter(methodKey);
if (method == null || method.length() == 0) {
return null;
}
RpcInvocation invocation = new RpcInvocation(method, new Class<?>[0], new Object[0]);
invocation.setAttachment(Constants.PATH_KEY, url.getPath());
invocation.setAttachment(Constants.GROUP_KEY, url.getParameter(Constants.GROUP_KEY));
invocation.setAttachment(Constants.INTERFACE_KEY, url.getParameter(Constants.INTERFACE_KEY));
invocation.setAttachment(Constants.VERSION_KEY, url.getParameter(Constants.VERSION_KEY));
if (url.getParameter(Constants.STUB_EVENT_KEY, false)) {
invocation.setAttachment(Constants.STUB_EVENT_KEY, Boolean.TRUE.toString());
}
return invocation;
}
};
}
- ExchangeHandlerAdapter内部包含通用的处理的连接建立的方法。
Exchanger层
public class Exchangers {
public static ExchangeClient connect(URL url, ExchangeHandler handler) throws RemotingException {
if (url == null) {
throw new IllegalArgumentException("url == null");
}
if (handler == null) {
throw new IllegalArgumentException("handler == null");
}
url = url.addParameterIfAbsent(Constants.CODEC_KEY, "exchange");
return getExchanger(url).connect(url, handler);
}
}
public class HeaderExchanger implements Exchanger {
public static final String NAME = "header";
@Override
public ExchangeClient connect(URL url, ExchangeHandler handler) throws RemotingException {
return new HeaderExchangeClient(Transporters.connect(url, new DecodeHandler(new HeaderExchangeHandler(handler))), true);
}
@Override
public ExchangeServer bind(URL url, ExchangeHandler handler) throws RemotingException {
return new HeaderExchangeServer(Transporters.bind(url, new DecodeHandler(new HeaderExchangeHandler(handler))));
}
}
- Exchangers的connect()方法最终执行HeaderExchanger的connect()方法,返回HeaderExchangeClient对象。
- Transporters.connect()的参数new DecodeHandler(new HeaderExchangeHandler(handler))),这里的handler为requestHandler = new ExchangeHandlerAdapter。
- 按照DecodeHandler => HeaderExchangeHandler => ExchangeHandlerAdapter封装。
Transporter层
public class Transporters {
public static Client connect(URL url, ChannelHandler... handlers) throws RemotingException {
if (url == null) {
throw new IllegalArgumentException("url == null");
}
ChannelHandler handler;
if (handlers == null || handlers.length == 0) {
handler = new ChannelHandlerAdapter();
} else if (handlers.length == 1) {
handler = handlers[0];
} else {
handler = new ChannelHandlerDispatcher(handlers);
}
return getTransporter().connect(url, handler);
}
}
public class NettyTransporter implements Transporter {
public static final String NAME = "netty3";
@Override
public Server bind(URL url, ChannelHandler listener) throws RemotingException {
return new NettyServer(url, listener);
}
@Override
public Client connect(URL url, ChannelHandler listener) throws RemotingException {
return new NettyClient(url, listener);
}
}
- Transporters的connect()方法最终执行的是NettyTransporter的connect()方法。
- NettyTransporter的connect()的方法负责生成NettyClient对象,参数对象ChannelHandler为DecodeHandler。
NettyClient层
public class NettyClient extends AbstractClient {
private static final ChannelFactory channelFactory = new NioClientSocketChannelFactory(Executors.newCachedThreadPool(new NamedThreadFactory("NettyClientBoss", true)),
Executors.newCachedThreadPool(new NamedThreadFactory("NettyClientWorker", true)),
Constants.DEFAULT_IO_THREADS);
private ClientBootstrap bootstrap;
private volatile Channel channel; // volatile, please copy reference to use
public NettyClient(final URL url, final ChannelHandler handler) throws RemotingException {
// wrapChannelHandler负责包装ChannelHandler对象
super(url, wrapChannelHandler(url, handler));
}
@Override
protected void doOpen() throws Throwable {
NettyHelper.setNettyLoggerFactory();
bootstrap = new ClientBootstrap(channelFactory);
// config
// @see org.jboss.netty.channel.socket.SocketChannelConfig
bootstrap.setOption("keepAlive", true);
bootstrap.setOption("tcpNoDelay", true);
bootstrap.setOption("connectTimeoutMillis", getConnectTimeout());
final NettyHandler nettyHandler = new NettyHandler(getUrl(), this);
bootstrap.setPipelineFactory(new ChannelPipelineFactory() {
@Override
public ChannelPipeline getPipeline() {
NettyCodecAdapter adapter = new NettyCodecAdapter(getCodec(), getUrl(), NettyClient.this);
ChannelPipeline pipeline = Channels.pipeline();
pipeline.addLast("decoder", adapter.getDecoder());
pipeline.addLast("encoder", adapter.getEncoder());
pipeline.addLast("handler", nettyHandler);
return pipeline;
}
});
}
@Override
protected void doConnect() throws Throwable {
long start = System.currentTimeMillis();
ChannelFuture future = bootstrap.connect(getConnectAddress());
try {
boolean ret = future.awaitUninterruptibly(getConnectTimeout(), TimeUnit.MILLISECONDS);
if (ret && future.isSuccess()) {
Channel newChannel = future.getChannel();
newChannel.setInterestOps(Channel.OP_READ_WRITE);
try {
// Close old channel
Channel oldChannel = NettyClient.this.channel; // copy reference
if (oldChannel != null) {
try {
oldChannel.close();
} finally {
NettyChannel.removeChannelIfDisconnected(oldChannel);
}
}
} finally {
if (NettyClient.this.isClosed()) {
try {
newChannel.close();
} finally {
NettyClient.this.channel = null;
NettyChannel.removeChannelIfDisconnected(newChannel);
}
} else {
NettyClient.this.channel = newChannel;
}
}
}
}
protected static ChannelHandler wrapChannelHandler(URL url, ChannelHandler handler) {
url = ExecutorUtil.setThreadName(url, CLIENT_THREAD_POOL_NAME);
url = url.addParameterIfAbsent(Constants.THREADPOOL_KEY, Constants.DEFAULT_CLIENT_THREADPOOL);
return ChannelHandlers.wrap(handler, url);
}
}
public abstract class AbstractClient extends AbstractEndpoint implements Client {
public AbstractClient(URL url, ChannelHandler handler) throws RemotingException {
super(url, handler);
send_reconnect = url.getParameter(Constants.SEND_RECONNECT_KEY, false);
shutdown_timeout = url.getParameter(Constants.SHUTDOWN_TIMEOUT_KEY, Constants.DEFAULT_SHUTDOWN_TIMEOUT);
// The default reconnection interval is 2s, 1800 means warning interval is 1 hour.
reconnect_warning_period = url.getParameter("reconnect.waring.period", 1800);
try {
doOpen();
} catch (Throwable t) {
// 省略无关代码
}
try {
// connect.
connect();
} catch (RemotingException t) {
// 省略无关代码
} catch (Throwable t) {
// 省略无关代码
}
executor = (ExecutorService) ExtensionLoader.getExtensionLoader(DataStore.class)
.getDefaultExtension().get(Constants.CONSUMER_SIDE, Integer.toString(url.getPort()));
ExtensionLoader.getExtensionLoader(DataStore.class)
.getDefaultExtension().remove(Constants.CONSUMER_SIDE, Integer.toString(url.getPort()));
}
}
- NettyClient在其父类AbstractClient的构造函数中执行doOpen()和connect()方法,具体的方法在子类NettyClient具体实现。
- NettyClient的实现本质上就是Netty的通用的客户端实现,doOpen()负责创建Netty客户端对象,connect()负责建立连接。
public class ChannelHandlers {
private static ChannelHandlers INSTANCE = new ChannelHandlers();
protected ChannelHandlers() {
}
public static ChannelHandler wrap(ChannelHandler handler, URL url) {
return ChannelHandlers.getInstance().wrapInternal(handler, url);
}
protected ChannelHandler wrapInternal(ChannelHandler handler, URL url) {
return new MultiMessageHandler(new HeartbeatHandler(ExtensionLoader.getExtensionLoader(Dispatcher.class)
.getAdaptiveExtension().dispatch(handler, url)));
}
}
- ChannelHandlers的wrapInternal负责针对ChannelHandler进行封装,整个顺序为
MultiMessageHandler => HeartbeatHandler => AllChannelHandler => DecodeHandler => HeaderExchangeHandler => ExchangeHandlerAdapter。
Consumer handler封装关系

AllChannelHandler
public class AllChannelHandler extends WrappedChannelHandler {
public AllChannelHandler(ChannelHandler handler, URL url) {
super(handler, url);
}
@Override
public void connected(Channel channel) throws RemotingException {
ExecutorService cexecutor = getExecutorService();
try {
cexecutor.execute(new ChannelEventRunnable(channel, handler, ChannelState.CONNECTED));
} catch (Throwable t) {
throw new ExecutionException("connect event", channel, getClass() + " error when process connected event .", t);
}
}
@Override
public void disconnected(Channel channel) throws RemotingException {
ExecutorService cexecutor = getExecutorService();
try {
cexecutor.execute(new ChannelEventRunnable(channel, handler, ChannelState.DISCONNECTED));
} catch (Throwable t) {
throw new ExecutionException("disconnect event", channel, getClass() + " error when process disconnected event .", t);
}
}
@Override
public void received(Channel channel, Object message) throws RemotingException {
ExecutorService cexecutor = getExecutorService();
try {
cexecutor.execute(new ChannelEventRunnable(channel, handler, ChannelState.RECEIVED, message));
} catch (Throwable t) {
//TODO A temporary solution to the problem that the exception information can not be sent to the opposite end after the thread pool is full. Need a refactoring
//fix The thread pool is full, refuses to call, does not return, and causes the consumer to wait for time out
if(message instanceof Request && t instanceof RejectedExecutionException){
Request request = (Request)message;
if(request.isTwoWay()){
String msg = "Server side(" + url.getIp() + "," + url.getPort() + ") threadpool is exhausted ,detail msg:" + t.getMessage();
Response response = new Response(request.getId(), request.getVersion());
response.setStatus(Response.SERVER_THREADPOOL_EXHAUSTED_ERROR);
response.setErrorMessage(msg);
channel.send(response);
return;
}
}
throw new ExecutionException(message, channel, getClass() + " error when process received event .", t);
}
}
@Override
public void caught(Channel channel, Throwable exception) throws RemotingException {
ExecutorService cexecutor = getExecutorService();
try {
cexecutor.execute(new ChannelEventRunnable(channel, handler, ChannelState.CAUGHT, exception));
} catch (Throwable t) {
throw new ExecutionException("caught event", channel, getClass() + " error when process caught event .", t);
}
}
}
- AllChannelHandler的事件处理是通过线程池cexecutor去完成的,而cexecutor的实现是cached类型线程池,所以在大量响应需要处理的时候会有大量的线程池产生。