本文正在参加“最佳上云实践”评选,来给我们投票吧:https://yq.aliyun.com/activity/158(编号7)
视觉中国集团(Visual China Group)创立于2000年6月,是中国领先的视觉影像产品和服务提供商。视觉中国集团是以“视觉创造价值,视觉服务中国”为愿景的A股唯一互联网文化创意上市公司(股票代号000681,股票简称:视觉中国)。视觉中国集团以“视觉内容与服务”、“视觉社区”和“视觉数字娱乐”三大业务板块为核心,拥有中国最大的视觉内容互联网版权交易平台,同时为国内的主题公园、城市综合体提供领先的数字娱乐整体解决方案。旗下包括华盖创意(Getty Images China)、汉华易美(China Foto Press)、东星娱乐(TungStar)、视觉ME社区(shijueme)、艾特凡斯(Advance)等业界著名品牌。集团拥有近万名签约摄影师和艺术家,并同海内外数百家图片社、影视机构、版权机构广泛合作,为媒体、企业主、广告公司等各类客户提供专业的图片、影视、音乐、特约拍摄、创意众包、视觉化营销等一站式服务。
选择云平台
视觉中国集团目前有分布在北京市各区的5个机房,我们的应用分布在这五个机房,数据间调用复杂且低效,运维维护成本高,每年的预算更是给企业带来一定的负担。为了摆脱这种模式我们决定云化,考察了腾讯云,华为云,ucloud等厂商,最后选择了更能切实解决我们问题且更值得信赖的阿里云平台。
我们采用了基于阿里容器云的同城双活微服务架构(consul+template+registrator),这样既能保证服务的高可用,也在CI,CD方面有所作为。使用到的产品有ECS,RDS,OSS,REDIS,消息通知服务,DATAV,QUICKBI,切图服务,RAM,容器云,云盾,SLB等十几种。
迁移上云
我们首先进行线下实体机房的微服务的搭建及测试,确保服务可用后进行云化的考量。整个应用迁移过程分为几个步骤:
- 阿里云资源申请。包括ecs,rds及oss等
- 容器云测试。简单搭建几个docker测试可用性
- 部署微服务。基于consul+template+registrator进行部署
- 代码部署。把jar包等通过jkenins进行部署
- 功能测试。
- 性能测试。
- 灰度发布。A/B test
- 部分应用迁移。
- 观察期
- 整体业务上线
- 观察期
- 迁移完毕
整体交付完成之后,我们的CI、CD基本上做了实践,研发发布代码无需经过运维干涉,自动发布,自动部署一键完成。
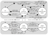
云端架构解析

架构要点解读:
- 容器集群是Region级别的服务,集群内可以包含多个可用区的ECS。
- 容器服务支持将同一个服务的容器调度在不同的可用区(zone)里,这是通过编排模板中的availability:az=xx标签来实现,具体参考:https://help.aliyun.com/document_detail/26018.html?spm=5176.doc26086.6.149.VT2kDs
- SLB本身具有跨机房高可用特性,使用主、备在不同可用区的SLB类型即可。
整体架构就是基于容器云的同城双活架构,其实我们还有异地灾备。
交付采取镜像的交付方式,gitlab上传代码后通过jenkins进行打包操作,镜像交付到开发环境,功能验证没问题后,gitlab合并代码到test环境镜像交付后进行test环境的功能及性能测试。
最后将镜像推送至生产环境,生产环境采取双consul多数据中心模式,可用区A连接位于A区的consul master,同时将注册信息同步至位于可用区B的consul master,这样保证多区的微服务集群高可用。
两个区共用基础资源,RDS通过DTS同步至测试环境,测试环境和dev环境共用一套RDS。我们的架构在满足持续交付,持续部署的同时也满足了高可用的需求,每个微服务都是集群,这样基于容器层,ECS层,consul层,微服务层,任何节点出现问题对用户都是不可见的,实现了高可用。
上云前后分析对比
- 成本上可以做到有效的控制,随时做到服务的升降级。
- 阿里云帮助我们实现了故障主机的实时迁移,保障了业务的可用性,运维也比较省心。
- 在安全方面基于云盾和先知等产品的安全防护可以做到多层次的保障,极大提高了我们的服务安全性。
- 监控方面也很细致和全面,支持自定云完全满足我们的需求。成本方面可以随时关注费用中心,自行进行分析。
- 效率方面,因为是基于容器云的微服务架构,这方面也有非常大的改善。
以上几点任何一点在传统机房的模式下想做到全面和高效都是比较困难的,这也是我们为何进行云化的原因。
上云遇到的问题及解决方法
遇到的问题还是比较多的,我列举几个典型的问题。
- 中美oss同步大文件有数据重传问题及日常传输方案。稳定性建议采取高速通道,日常传输采用multipart分块实现
- 云端支持批量上传数据的压缩及打包下载解压缩功能。通过udf实现
- oss子账户授权后只能看到自己目录内容。通过ossfs实现
- 跨境oss数据接收后无法确实该删除的文件。通过跨境消息通知机制实现
- 跟进不同的图片主题进行切图参数的相关匹配。通过智能识图完成
- 数据大屏展示。通过datav和quickbi实现
- ddos攻击防护。通过高防ip及waf防火墙实现
- 容器云日志采集和查看。通过sls实现